2024年,港交所迎来了久违的高光时刻。
今年1月底以来,恒生指数开启绝地反击,年内最大涨幅一度超过30%。尽管5月中旬后,受美联储降息预期延后等扰动恒生指数出现了回调,但截至7月9日收盘,其累计涨幅依然达到了17%。
不仅如此,一级市场上,年内港交所的表现也同样火爆。
今年,选择赴港上市的企业明显增多,根据港交所披露的信息显示,上半年港交所迎来了30只新股上市,收到超70宗新股上市申请,目前正在审批的上市申请超过100宗,均较去年同期出现了较大的增长。
那么,年内企业扎堆港股的原因是什么?当前环境下港交所真的是好选择吗?未来港股的投资前景如何?
赴港上市激增:政策红利+A股IPO趋紧是主要驱动
今年以来,企业扎堆港股寻求上市,成为了一级市场一个非常显著的现象。
据我们统计,截至6月30日,已经有30家企业通过港交所成功实现了IPO,而且进入7月至今,有10家企业已经通过了上市申请,其中5家成功上市,另外5家则处于待上市状态,相当于7月每天都会有一家企业实现港股上市;同时,目前有70家企业处于聆讯排队状态,内地企业占据了九成,同比去年也大幅增长。
图:2024上半年港股上市公司分布,数据来源:wind、36氪整理
从行业分布上来看,上市企业中,软件与服务行业占比最多,达到了40%;而聆讯排队企业中,医药行业占比最多,此外,软件服务、食饮、半导体、汽车及零部件也占据了较大的份额。
图:港交所排队企业行业分布,数据来源:wind、36氪整理
对于年内港交所上市火爆的原因,我们认为,主要得益于两个方面:
首先,年内A股IPO的阶段性趋严,助推内地企业海外上市需求高涨。
图:A股IPO政策监管,数据来源:安永、36氪整理
2024年4月以来,伴随着“国九条” 的公布,一系列配套政策相继出台,资本市场“1+N”政策体系加速落地,IPO市场新生态正在逐步形成。在严把上市准入关、首发企业现场检查、优化减持制度等一系列密集释放的严监管信号下,A股IPO呈现阶段性收窄的趋势。
截至6月底,A股成功实现IPO家数仅为44家,同比下降了74%,募集总额324.93亿元,同比下降84%;而且年内首次申请IPO企业大幅降低,截至六月底仅有2家企业提交了首次上市申请,同时在今年的680家排队企业中,有近300家选择了终止撤回,且超九成企业为主动撤回。
在严监管趋势下,企业登陆A股市场的门槛有所提升,上市变得愈发困难,引发了内地企业寻求海外上市的热潮,而港交所作为与国内关系最紧密的上市地之一,自然成了大多数企业的首选。
其次,香港资本市场进入政策红利期,吸引更多公司奔赴港股。
近年来,香港政府持续提升香港资本市场竞争力,从股市效率及流动性等多方面着手,通过政策红利不断吸引内地企业和新兴市场企业来港上市。
2023年,港交所增设人民币柜台、港府调降股票印花税率等改革举措频频落地,在此基础之上,2024 年 4 月 19 日,证监会与香港方面再次深化合作,采取 5 项措施来进一步拓展优化沪深港通机制、助力香港巩固提升国际金融中心地位,共同促进两地资本市场协同发展。其中,非常重要的一条就是支持内地行业龙头企业赴港上市融资。不仅如此,两会对于调降港股通股息税的提案预计也会在年内落地,政策红利得以持续释放。
图:证监会发布5项资本市场对港合作措施,数据来源:东吴证券、36氪整理
与此同时,近年来随着中美关系的反复,地缘政治风险高涨,同时叠加美国对中概股审查的趋严和各种错位定价,美国资本市场对中资企业的吸引力也大打折扣,在这种背景下,大量的大型中概股企图通过二次赴港等手段实现回归,这也在一定程度上增强了香港资本市场的竞争力。
综合来看,在互联互通开展十周年之际,A股上市监管的趋严催生了内资企业海外上市的需求,同时,随着香港资本市场逐步进入政策红利期,政策的持续优化有望从根本上改善近几年港股市场IPO的疲态,增强市场流动性和吸引力,受益于优质企业的集中赴港,未来港交所的IPO有望重新焕发活力。
港交所是当下的好选择吗?
得益于香港得天独厚的地理位置、金融地位,以及与内地的特殊关系,港交所成为中国企业海外上市最集中的地方,也是企业首要考虑的目的地之一。
对于内资企业而言,之所以钟情港交所,一方面,是因为香港在政策和法律上与国内的同步性更高,而且香港作为中国与世界的超级连接器,港股的国际化程度较高,拥有多元化的投资者构成,包括海内外的主权基金、养老基金、各类机构投资者和散户等,可以极大地提升国内企业的国际资本参与度,而且港股中专业机构投资者占比超六成,也有利于优化IPO企业的股权结构。
另一方面,则是因为相比A股而言,港交所的上市门槛偏低,上市成功率较高,且隐性成本投入更少。
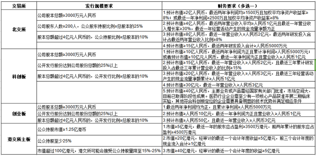
从上市门槛来看,尽管在具体的市值和财务门槛要求上,A股科创板、创业板和港交所主板的差别不大,而且一定程度上港交所对三年的累计盈利要求更高。但实际上港交所为了吸引生物科技、特专科技等新经济公司赴港,分别增设了18A章节和18C章节,极大降低了新经济公司上市的门槛。

图:A股和港股主要交易所发行条件对比,数据来源:36氪整理

图:港交所18A章节和18C章节,数据来源:36氪整理
而A股方面,随着监管条件的不断趋严,实际上目前监管机构对企业盈利能力的考察非常严格,以门槛最低的北交所为例,根据德恒律师事务所的统计,2023年9月-2024年1月,共有27家企业通过北交所上市,其中44%的企业净利润超过了5000万;不仅如此,当前无论是A股主板还是北交所等其实均对食品饮料、白酒、餐饮、服饰、教育培训等传统行业设置了红黄灯禁入,对互联网、类金融等行业则需要主管部门的批复才能上市,所以,事实上A股上市的门槛远高于监管条件。
图:北交所上市公司盈利情况分布,数据来源:德恒律师事务所、36氪整理
从隐性成本上看,相比A股市场而言,港股的上市程序更便捷,时间周期短,可预测性较高,大幅节省了企业上市的时间成本。通常而言,港交所上市时间一般在9-12个月左右,而A股的申请周期则通常较长,尽管作为注册制的试验田,科创板的审核时间一般在6个月左右,但从实践来看,除了大型龙头企业外,其他公司的实际申请周期呈现明显拉长的趋势。
尽管港交所上市的门槛更低且国际化水平较好,但长期以来赴港IPO也存在一些显著的问题,其中,流动性较差且受市场因素影响较大一直是市场的主要诟病。
相比A股而言,港股的每日成交额始终处在较低的水平。目前港股的日均成交额大约在1000亿-1500亿港元之间,但即便2024年A股整体维持缩量的趋势,目前A股的日均成交额也仍能保持6000亿左右的规模。在流动性较为匮乏之下,港股90%以上的流动性都集中在前10%的高市值头部企业手中,小企业流动性非常差甚至存在0成交的情况。
不仅如此,由于香港采取的是联系汇率制度,没有自主的财政政策和货币政策,所以港股的流动性主要依靠国际资本的外溢,这种背景下,中美两国经济和政策的波动均会对其流动性产生较为明显的影响。
正是由于港股的流动性问题,使得IPO企业在港交所很难获得超额认购且首日破发概率极高。根据安永的统计2022年上半年、2023年上半年,香港新股的平均超额认购倍数分别为4倍和8倍,且2023年上半年,超六成的IPO超额认购倍数在10倍以下;而同期,香港新股首日破发比例则高达45%和52%。
图:港交所新股超额认购倍数分布,数据来源:安永,36氪整理
但是今年以来,在南向资金持续流入带来流动性修复叠加港股交投情绪较为活跃之下,香港新股的平均超额认购倍数大幅扩张至196倍,2024年有超九成的香港新股获得了超额认购,且七成以上的超额认购倍数在10倍以上,其中汽车街更是获得了432倍的超额认购,成为上半年主板的“超募王”。同期,香港新股的首日破发率也大幅降至25%,首日平均回报提升至24%,且5月在投资者情绪高涨之下,不仅没有新股首日破发,而且近六成新股收益率超过两位数。
图:港交所新股破发率,数据来源:安永,36氪整理
除了融资难的问题外,偏差的流动性也使得香港新股的估值定价始终偏低,加剧了港股估值失真的问题。
经不完全统计,2023年A股市场有67家企业实现科创板上市,平均发行市盈率为90倍,其中发行市盈率低于20倍的仅为2家,占比3%;有110家企业实现创业板上市,平均发行市盈率为44倍,其中发行市盈率低于20倍的仅为3家,占比3%;有59家企业实现沪深主板上市,平均发行市盈率为29倍,其中发行市盈率低于20倍的为7家,占比12%。
而港股方面,根据港交所披露和德勤的估算,2023年香港新股中,扣除介绍上市/业绩亏损后,有74%的新股发行市盈率低于20倍,其中10-20倍发行市盈率占比最多,高达39.7%。

图:港交所新股发行市盈率区间分布,数据来源:港交所,德勤,36氪整理
赴港大势下,港股未来的投资机会如何?
今年1月底以来,港股迎来反弹趋势,尤其是4月底以来更是开启了一轮加速上行,不到20天的时间累计涨幅已经超过20%。尽管5下旬,在美联储降息预期反复的影响下,港股迎来回调走势,但截至目前,四月至今的累计收益率仍然在8%左右,为投资者贡献了不错的收益。不仅如此,年内港股市场交投活跃度的提升,也在一定程度上强化了企业赴港上市的意愿。
从背后的驱动因素来看,4月开启的这轮反弹,主要得益于资金的区域再平衡和超跌背景下情绪面的加速修复。
从上半年资金流向来看,根据华泰证券的统计,外资方面,四月中旬以来,以主动和被动型基金资金为主的配置型资金流出幅度大幅收窄,5月中上旬被动资金还一度转为净流入状态;而外资的交易型资金则更为激进,4月底到5月中旬表现为流入规模持续放大。但5月下旬开始,不管是交易型还是配置型资金均重新转为净流出状态。全年来看,上半年港股对外资的吸引力并不算高,外资整体为净流出状态,且由于交易型资金占据主导地位,所以外资阶段性波动特征非常明显。
图:外资港股动向,数据来源:华泰证券、36氪整理
图:外资交易型资金港股动向,数据来源:华泰证券、36氪整理
相比外资较为保守的态度,南下资金则是港股上半年流动性的主要提供者。数据显示,今年上半年,南向资金累计流入3401.96亿元,且自2月以来净买入额增长斜率显著提升,1-6月港股通净买入额分别为206/223/785/734/645/807亿元,呈现扩大的趋势。
图:南向资金流向,数据来源:wind,36氪整理
除了资金面改善带来的流动性支持外,4月反弹背后还得益于政策利好下的风险偏好修复。根据中金证券的拆解,在4月-5月恒生指数近20%的涨幅中,风险溢价贡献了19个百分点,而无风险利率仅贡献了1%。
因此,综合来看,4月下旬以来的加速上行行情中,南向资金的持续流入和交易型外资的大幅加仓,共同修复了港股的流动性,叠加港股此前较为低迷的成交额,以及盈利端和政策端的乐观预期不断释放,港股的风险溢价同步修复,最终出现了超预期的快速反弹。
如前文所述,5月以来,受美联储降息预期生变的影响,外资持续回流,同时叠加国内经济表现的再度低迷,不确定性的增强在一定程度上抑制了投资者的乐观情绪,带动了港股的阶段性回调。那么,展望未来,港股还能延续增长趋势吗?
从短期来看,我们认为,下半年美联储的降息进度和美国大选博弈的扰动是主导港股走势的主要因素。近期,美国经济数据尤其是就业市场的持续坚挺,使得美联储的鹰派表态不断增多带动美元走强,加速外资的回流,引发了市场的担忧。与此同时,美国大选首轮辩论已在6月底完成,特朗普优势明显,而其政治主张也可能继续压缩后续的降息空间。
在此背景下,10年期美债收益率快速攀升,引发了港股资金面的再度趋紧以及情绪面的悲观预期,给港股带来较大的下行压力。但好的一点在于,港股经过前几年的深度调整,目前整体估值水平较低,具备一定的安全垫,同时外资仓位也处于较低的水平,5月底仅为5.7%与2020年14.6%的高点相比风险出清更为充分。这种背景下,即便外部环境的动荡会引发外资的区域再平衡考虑,但较低的估值和仓位也意味着冲击程度会大幅降低。
除此之外,短期内另一个潜在的利好在于股息税调降政策落地预期下的流动性修复。
在当前股息税政策下,港股通投资者投资红筹股所获得的股息,需先向特区政府缴纳 10%红利税、再按照税后金额向中央政府缴纳 20%红利税,二者累计后的实际税率为 28%,远高于境外投资者。股息税的存在,使得南向资金长期持有港股的意愿大幅衰减,也从某种程度上弱化了港股的高红利和低估值优势。
图:港股股息税政策安排,数据来源:东吴证券、36氪整理
在这种背景下,如果市场传闻的调降股息红利税政策可以落地,那么将有望进一步拓宽南向资金的交易通道,提振南向交易的热情。根据中金证券的测算,如果减免20%的港股通红利税落地,当前规模下预计每年带来的直接税收减免在200亿港元左右(个人投资者+公募基金维度)。尽管这个数额相比港股的日均成交额并不算大,但政策的利好会从中长期提振港股高分红资产的吸引力,提升港股流动性,大幅缩减A/H股的估值溢价。
中长期来看,我们认为,港股仍然具备较好的投资吸引力。
首要的支撑因素是国内经济基本面修复下,港股上市公司盈利预期的持续向好。作为目前港股中占比最高的环节,中资企业的盈利状况直接关系到港股上市公司的盈利中枢,今年以来,国内经济恢复较为疲软且出现明显分化,上游周期、互联网、新经济恢复程度显著好于中游和下游行业,1-5月上游行业利润同比增长6.1%,而下游和中游则分别下滑至4.5%和-1.5%。下半年来看,随着地产支持政策的不断加码以及价格因素负面冲击的减弱,预计下半年经济的增速有望回升,而经济基本面的好转无疑会对企业的营收和利润提供积极支撑。另一个角度而言,周期和互联网是港股较大的权重板块,即便在当前经济背景下,权重板块盈利预期的好转,也有利于港股的企稳回升。
除了盈利预期的修复外,另一个支撑港股长期表现的因素则是优质投资标扩容下股市流动性中枢的回升。从历史复盘来看,无论是2006年以大型银行为代表的第一轮内地企业赴港上市潮,还是2019年中美摩擦升级下的中概股回港上市潮,均对当时的港股交易量和流动性带来了积极的影响,提振了股市的表现。
今年以来,在政策支持内地行业龙头赴港上市背景下,部分优质行业龙头如美的、宁德时代等均加速了赴港进度,同时地缘政治冲突也致使部分中概股持续回归,叠加政策和上市机制不断完善下香港市场与新兴市场联系的日益紧密,未来也有望吸引更多新兴市场优质企业赴港。在这样的大趋势下,优质企业的扩容会大幅提升港股的投资吸引力,吸引南下资本和海外资本持续流入,带动交易额和交易量的同步改善,从根本上提振港股中长期表现。
为什么都要挤破头去香港IPO?
政策红利驱动港交所吸引力激增。
2024年,港交所迎来了久违的高光时刻。
今年1月底以来,恒生指数开启绝地反击,年内最大涨幅一度超过30%。尽管5月中旬后,受美联储降息预期延后等扰动恒生指数出现了回调,但截至7月9日收盘,其累计涨幅依然达到了17%。
不仅如此,一级市场上,年内港交所的表现也同样火爆。
今年,选择赴港上市的企业明显增多,根据港交所披露的信息显示,上半年港交所迎来了30只新股上市,收到超70宗新股上市申请,目前正在审批的上市申请超过100宗,均较去年同期出现了较大的增长。
那么,年内企业扎堆港股的原因是什么?当前环境下港交所真的是好选择吗?未来港股的投资前景如何?
赴港上市激增:政策红利+A股IPO趋紧是主要驱动
今年以来,企业扎堆港股寻求上市,成为了一级市场一个非常显著的现象。
据我们统计,截至6月30日,已经有30家企业通过港交所成功实现了IPO,而且进入7月至今,有10家企业已经通过了上市申请,其中5家成功上市,另外5家则处于待上市状态,相当于7月每天都会有一家企业实现港股上市;同时,目前有70家企业处于聆讯排队状态,内地企业占据了九成,同比去年也大幅增长。
从行业分布上来看,上市企业中,软件与服务行业占比最多,达到了40%;而聆讯排队企业中,医药行业占比最多,此外,软件服务、食饮、半导体、汽车及零部件也占据了较大的份额。
对于年内港交所上市火爆的原因,我们认为,主要得益于两个方面:
首先,年内A股IPO的阶段性趋严,助推内地企业海外上市需求高涨。
2024年4月以来,伴随着“国九条” 的公布,一系列配套政策相继出台,资本市场“1+N”政策体系加速落地,IPO市场新生态正在逐步形成。在严把上市准入关、首发企业现场检查、优化减持制度等一系列密集释放的严监管信号下,A股IPO呈现阶段性收窄的趋势。
截至6月底,A股成功实现IPO家数仅为44家,同比下降了74%,募集总额324.93亿元,同比下降84%;而且年内首次申请IPO企业大幅降低,截至六月底仅有2家企业提交了首次上市申请,同时在今年的680家排队企业中,有近300家选择了终止撤回,且超九成企业为主动撤回。
在严监管趋势下,企业登陆A股市场的门槛有所提升,上市变得愈发困难,引发了内地企业寻求海外上市的热潮,而港交所作为与国内关系最紧密的上市地之一,自然成了大多数企业的首选。
其次,香港资本市场进入政策红利期,吸引更多公司奔赴港股。
近年来,香港政府持续提升香港资本市场竞争力,从股市效率及流动性等多方面着手,通过政策红利不断吸引内地企业和新兴市场企业来港上市。
2023年,港交所增设人民币柜台、港府调降股票印花税率等改革举措频频落地,在此基础之上,2024 年 4 月 19 日,证监会与香港方面再次深化合作,采取 5 项措施来进一步拓展优化沪深港通机制、助力香港巩固提升国际金融中心地位,共同促进两地资本市场协同发展。其中,非常重要的一条就是支持内地行业龙头企业赴港上市融资。不仅如此,两会对于调降港股通股息税的提案预计也会在年内落地,政策红利得以持续释放。
与此同时,近年来随着中美关系的反复,地缘政治风险高涨,同时叠加美国对中概股审查的趋严和各种错位定价,美国资本市场对中资企业的吸引力也大打折扣,在这种背景下,大量的大型中概股企图通过二次赴港等手段实现回归,这也在一定程度上增强了香港资本市场的竞争力。
综合来看,在互联互通开展十周年之际,A股上市监管的趋严催生了内资企业海外上市的需求,同时,随着香港资本市场逐步进入政策红利期,政策的持续优化有望从根本上改善近几年港股市场IPO的疲态,增强市场流动性和吸引力,受益于优质企业的集中赴港,未来港交所的IPO有望重新焕发活力。
港交所是当下的好选择吗?
得益于香港得天独厚的地理位置、金融地位,以及与内地的特殊关系,港交所成为中国企业海外上市最集中的地方,也是企业首要考虑的目的地之一。
对于内资企业而言,之所以钟情港交所,一方面,是因为香港在政策和法律上与国内的同步性更高,而且香港作为中国与世界的超级连接器,港股的国际化程度较高,拥有多元化的投资者构成,包括海内外的主权基金、养老基金、各类机构投资者和散户等,可以极大地提升国内企业的国际资本参与度,而且港股中专业机构投资者占比超六成,也有利于优化IPO企业的股权结构。
另一方面,则是因为相比A股而言,港交所的上市门槛偏低,上市成功率较高,且隐性成本投入更少。
从上市门槛来看,尽管在具体的市值和财务门槛要求上,A股科创板、创业板和港交所主板的差别不大,而且一定程度上港交所对三年的累计盈利要求更高。但实际上港交所为了吸引生物科技、特专科技等新经济公司赴港,分别增设了18A章节和18C章节,极大降低了新经济公司上市的门槛。
图:A股和港股主要交易所发行条件对比,数据来源:36氪整理
图:港交所18A章节和18C章节,数据来源:36氪整理
而A股方面,随着监管条件的不断趋严,实际上目前监管机构对企业盈利能力的考察非常严格,以门槛最低的北交所为例,根据德恒律师事务所的统计,2023年9月-2024年1月,共有27家企业通过北交所上市,其中44%的企业净利润超过了5000万;不仅如此,当前无论是A股主板还是北交所等其实均对食品饮料、白酒、餐饮、服饰、教育培训等传统行业设置了红黄灯禁入,对互联网、类金融等行业则需要主管部门的批复才能上市,所以,事实上A股上市的门槛远高于监管条件。
从隐性成本上看,相比A股市场而言,港股的上市程序更便捷,时间周期短,可预测性较高,大幅节省了企业上市的时间成本。通常而言,港交所上市时间一般在9-12个月左右,而A股的申请周期则通常较长,尽管作为注册制的试验田,科创板的审核时间一般在6个月左右,但从实践来看,除了大型龙头企业外,其他公司的实际申请周期呈现明显拉长的趋势。
尽管港交所上市的门槛更低且国际化水平较好,但长期以来赴港IPO也存在一些显著的问题,其中,流动性较差且受市场因素影响较大一直是市场的主要诟病。
相比A股而言,港股的每日成交额始终处在较低的水平。目前港股的日均成交额大约在1000亿-1500亿港元之间,但即便2024年A股整体维持缩量的趋势,目前A股的日均成交额也仍能保持6000亿左右的规模。在流动性较为匮乏之下,港股90%以上的流动性都集中在前10%的高市值头部企业手中,小企业流动性非常差甚至存在0成交的情况。
不仅如此,由于香港采取的是联系汇率制度,没有自主的财政政策和货币政策,所以港股的流动性主要依靠国际资本的外溢,这种背景下,中美两国经济和政策的波动均会对其流动性产生较为明显的影响。
正是由于港股的流动性问题,使得IPO企业在港交所很难获得超额认购且首日破发概率极高。根据安永的统计2022年上半年、2023年上半年,香港新股的平均超额认购倍数分别为4倍和8倍,且2023年上半年,超六成的IPO超额认购倍数在10倍以下;而同期,香港新股首日破发比例则高达45%和52%。
但是今年以来,在南向资金持续流入带来流动性修复叠加港股交投情绪较为活跃之下,香港新股的平均超额认购倍数大幅扩张至196倍,2024年有超九成的香港新股获得了超额认购,且七成以上的超额认购倍数在10倍以上,其中汽车街更是获得了432倍的超额认购,成为上半年主板的“超募王”。同期,香港新股的首日破发率也大幅降至25%,首日平均回报提升至24%,且5月在投资者情绪高涨之下,不仅没有新股首日破发,而且近六成新股收益率超过两位数。
除了融资难的问题外,偏差的流动性也使得香港新股的估值定价始终偏低,加剧了港股估值失真的问题。
经不完全统计,2023年A股市场有67家企业实现科创板上市,平均发行市盈率为90倍,其中发行市盈率低于20倍的仅为2家,占比3%;有110家企业实现创业板上市,平均发行市盈率为44倍,其中发行市盈率低于20倍的仅为3家,占比3%;有59家企业实现沪深主板上市,平均发行市盈率为29倍,其中发行市盈率低于20倍的为7家,占比12%。
而港股方面,根据港交所披露和德勤的估算,2023年香港新股中,扣除介绍上市/业绩亏损后,有74%的新股发行市盈率低于20倍,其中10-20倍发行市盈率占比最多,高达39.7%。
图:港交所新股发行市盈率区间分布,数据来源:港交所,德勤,36氪整理
赴港大势下,港股未来的投资机会如何?
今年1月底以来,港股迎来反弹趋势,尤其是4月底以来更是开启了一轮加速上行,不到20天的时间累计涨幅已经超过20%。尽管5下旬,在美联储降息预期反复的影响下,港股迎来回调走势,但截至目前,四月至今的累计收益率仍然在8%左右,为投资者贡献了不错的收益。不仅如此,年内港股市场交投活跃度的提升,也在一定程度上强化了企业赴港上市的意愿。
从背后的驱动因素来看,4月开启的这轮反弹,主要得益于资金的区域再平衡和超跌背景下情绪面的加速修复。
从上半年资金流向来看,根据华泰证券的统计,外资方面,四月中旬以来,以主动和被动型基金资金为主的配置型资金流出幅度大幅收窄,5月中上旬被动资金还一度转为净流入状态;而外资的交易型资金则更为激进,4月底到5月中旬表现为流入规模持续放大。但5月下旬开始,不管是交易型还是配置型资金均重新转为净流出状态。全年来看,上半年港股对外资的吸引力并不算高,外资整体为净流出状态,且由于交易型资金占据主导地位,所以外资阶段性波动特征非常明显。
相比外资较为保守的态度,南下资金则是港股上半年流动性的主要提供者。数据显示,今年上半年,南向资金累计流入3401.96亿元,且自2月以来净买入额增长斜率显著提升,1-6月港股通净买入额分别为206/223/785/734/645/807亿元,呈现扩大的趋势。
除了资金面改善带来的流动性支持外,4月反弹背后还得益于政策利好下的风险偏好修复。根据中金证券的拆解,在4月-5月恒生指数近20%的涨幅中,风险溢价贡献了19个百分点,而无风险利率仅贡献了1%。
因此,综合来看,4月下旬以来的加速上行行情中,南向资金的持续流入和交易型外资的大幅加仓,共同修复了港股的流动性,叠加港股此前较为低迷的成交额,以及盈利端和政策端的乐观预期不断释放,港股的风险溢价同步修复,最终出现了超预期的快速反弹。
如前文所述,5月以来,受美联储降息预期生变的影响,外资持续回流,同时叠加国内经济表现的再度低迷,不确定性的增强在一定程度上抑制了投资者的乐观情绪,带动了港股的阶段性回调。那么,展望未来,港股还能延续增长趋势吗?
从短期来看,我们认为,下半年美联储的降息进度和美国大选博弈的扰动是主导港股走势的主要因素。近期,美国经济数据尤其是就业市场的持续坚挺,使得美联储的鹰派表态不断增多带动美元走强,加速外资的回流,引发了市场的担忧。与此同时,美国大选首轮辩论已在6月底完成,特朗普优势明显,而其政治主张也可能继续压缩后续的降息空间。
在此背景下,10年期美债收益率快速攀升,引发了港股资金面的再度趋紧以及情绪面的悲观预期,给港股带来较大的下行压力。但好的一点在于,港股经过前几年的深度调整,目前整体估值水平较低,具备一定的安全垫,同时外资仓位也处于较低的水平,5月底仅为5.7%与2020年14.6%的高点相比风险出清更为充分。这种背景下,即便外部环境的动荡会引发外资的区域再平衡考虑,但较低的估值和仓位也意味着冲击程度会大幅降低。
除此之外,短期内另一个潜在的利好在于股息税调降政策落地预期下的流动性修复。
在当前股息税政策下,港股通投资者投资红筹股所获得的股息,需先向特区政府缴纳 10%红利税、再按照税后金额向中央政府缴纳 20%红利税,二者累计后的实际税率为 28%,远高于境外投资者。股息税的存在,使得南向资金长期持有港股的意愿大幅衰减,也从某种程度上弱化了港股的高红利和低估值优势。
在这种背景下,如果市场传闻的调降股息红利税政策可以落地,那么将有望进一步拓宽南向资金的交易通道,提振南向交易的热情。根据中金证券的测算,如果减免20%的港股通红利税落地,当前规模下预计每年带来的直接税收减免在200亿港元左右(个人投资者+公募基金维度)。尽管这个数额相比港股的日均成交额并不算大,但政策的利好会从中长期提振港股高分红资产的吸引力,提升港股流动性,大幅缩减A/H股的估值溢价。
中长期来看,我们认为,港股仍然具备较好的投资吸引力。
首要的支撑因素是国内经济基本面修复下,港股上市公司盈利预期的持续向好。作为目前港股中占比最高的环节,中资企业的盈利状况直接关系到港股上市公司的盈利中枢,今年以来,国内经济恢复较为疲软且出现明显分化,上游周期、互联网、新经济恢复程度显著好于中游和下游行业,1-5月上游行业利润同比增长6.1%,而下游和中游则分别下滑至4.5%和-1.5%。下半年来看,随着地产支持政策的不断加码以及价格因素负面冲击的减弱,预计下半年经济的增速有望回升,而经济基本面的好转无疑会对企业的营收和利润提供积极支撑。另一个角度而言,周期和互联网是港股较大的权重板块,即便在当前经济背景下,权重板块盈利预期的好转,也有利于港股的企稳回升。
除了盈利预期的修复外,另一个支撑港股长期表现的因素则是优质投资标扩容下股市流动性中枢的回升。从历史复盘来看,无论是2006年以大型银行为代表的第一轮内地企业赴港上市潮,还是2019年中美摩擦升级下的中概股回港上市潮,均对当时的港股交易量和流动性带来了积极的影响,提振了股市的表现。
今年以来,在政策支持内地行业龙头赴港上市背景下,部分优质行业龙头如美的、宁德时代等均加速了赴港进度,同时地缘政治冲突也致使部分中概股持续回归,叠加政策和上市机制不断完善下香港市场与新兴市场联系的日益紧密,未来也有望吸引更多新兴市场优质企业赴港。在这样的大趋势下,优质企业的扩容会大幅提升港股的投资吸引力,吸引南下资本和海外资本持续流入,带动交易额和交易量的同步改善,从根本上提振港股中长期表现。
0
第一时间获取股权投资行业新鲜资讯和深度商业分析,请在微信公众账号中搜索投中网,或用手机扫描左侧二维码,即可获得投中网每日精华内容推送。
发表评论
全部评论