今年2月,工程设计领域的央企员工Immortal,跟随中国新能源电池产业建厂的步伐,从土耳其来到摩洛哥。虽然从人均GDP和城建水平来看,土耳其远比摩洛哥要发达,但Immortal认为,如今的摩洛哥更堪称“热土”:“我们公司的第一波考察团队是在去年6月份来的,那时候摩洛哥还没有现在这么火热;但从今年4月份开始,中资企业简直是涌入摩洛哥,考察团层出不穷,主要聚焦在新能源电池、物流、商贸、汽车产业链、电力五大领域。”
如今,土耳其给Immortal留下的最深刻印象,是两年翻了近乎两倍的物价,总统埃尔多安每况愈下的支持率,以及动荡的政治局势与凋敝的经济环境;Immortal也逐渐适应着摩洛哥这一陌生异域:翻译软件难以识别当地人并不标准的法语,英文也没有普及到可以作为工作语言,在职场外接触到的诸多本地人只能说某种发音独特的阿拉伯方言,而在一些公共服务区又时常看到本地语系柏柏尔语写就的招牌。更多时候,他与当地人沟通依靠的是broken English+画图+手语。摩洛哥与中国之间没有直飞航班,至少要在巴黎、迪拜、多哈完成一次中转,全程最长可能会花上50多个小时。而这样一个相距万里的北非王国,正在成为中国制造相继奔赴的应许之地。
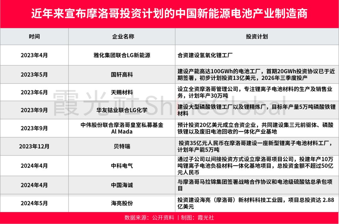
据统计,自2022年8月,美国国会通过扶持本土新能源汽车制造业的《通胀削减法案》以来,至少有八家中国电池制造商在摩洛哥宣布了新的投资计划。作为非洲和中东地区唯一与欧盟、土耳其、非洲国家、阿拉伯国家、加拿大以及美国拥有自贸协议的签署国,摩洛哥成为中国电动汽车产业链触达北美及欧洲市场的重要跳板。

是“欧洲后花园”,也是汽车制造的区域中心
如今,随着与中国经贸往来的日趋紧密,摩洛哥已经出现了很多中国元素。在首都拉巴特、经济中心卡萨布兰卡、交通枢纽丹吉尔,各自坐落着一座孔子学院,当地人看到东亚面孔会热情地招呼“你好”。Immortal也时常在街边看到比亚迪的大幅广告牌,但真正在街道上行驶着的中国汽车,是东风和国产三蹦子。这里依然是欧系车的天下,放眼望去,满街跑着的,皆是雷诺、标致、达契亚,或者是高端一些的保时捷、奥迪。
作为“欧洲后花园”,摩洛哥一直是法国、西班牙等西欧国家离岸外包的核心区域。2012年,雷诺位于北部港口城市丹吉尔的工厂正式投产,成为非洲和阿拉伯地区最大的汽车组装厂;2015年,标致雪铁龙集团选择在摩洛哥大西洋沿岸的肯尼特拉开设一家装配厂。法国车企的涌入,带动了上游零配件企业在摩洛哥投资设厂,以及整个汽车产业链的发展。
如今,摩洛哥有 250 多家汽车供应商,除了来自法国、德国的制造商外,中日韩三国也皆有布局,共雇佣了约 220,000 名员工。虽然在2023年,摩洛哥仅售出不到 162,000 辆汽车,但这个北非国家每年可以生产70万辆汽车,向欧洲供应的汽车数量超过中国和日本。
“我们正试图在十年内完成英国或法国花了 80 年才完成的事情。”一位在法国赛峰集团工作的摩洛哥商人说。这是几乎所有后发现代化国家都熟悉的叙事:必须极度压缩西方国家实现工业化的历程,才有可能跻身如今的全球经贸体系。
从地理区位上看,摩洛哥是非洲大陆距离欧洲最近的国家,北面与西班牙仅一水之隔,直布罗陀海峡最窄处只有14公里,比诸多北京打工人的通勤距离还要近。站在丹吉尔自贸区远眺对岸,可以看到西班牙的连绵群山。这种独特的地理特点,造就了摩洛哥兼具阿拉伯、非洲和欧洲三种特色的文化风格。已故摩洛哥前国王哈桑二世在其回忆录中说:摩洛哥“位于连接海洋、大陆、各族人民和各种文明的十字路口”。
摩洛哥北部的港口城市丹吉尔,扼守直布罗陀海峡西面入口,全球贸易量的20%(包括中国对欧贸易量的60%)途经此处。作为摩洛哥北部的经济中心与外资聚集地,丹吉尔已建成丹吉尔自贸区、丹吉尔汽车城等多个工业园区,1200多家外资企业聚集于此。
英国《金融时报》旗下机构FDI Intelligence发布的2020年全球最佳自由贸易区排名中,丹吉尔自贸区在全球100个自贸区中排名第二位,仅次于阿联酋的迪拜多种商品交易中心(DMCC);而在世界银行所发布的全球集装箱港口绩效指数(CPPI)排名中,丹吉尔地中海港口位居全球第四。
除区位优势外,摩洛哥也拥有世界上超过70%的磷矿(身为第二的中国只占4.5%),而磷是磷酸铁锂电池的核心材料。
目前,全球电动汽车动力电池装机量排名前十的企业皆来自中日韩三国,其中,中国动力电池供应商占据全球60%以上的市场份额,且“中升韩降”的趋势日趋明显。与日韩企业所坚持的三元锂电(NCM)技术路线不同,中国企业采用的磷酸铁锂(LFP)电池技术,正逐渐成为市场主流。“比如去年下半年在韩国成为新能源汽车销量冠军的特斯拉Model Y RWD,由特斯拉位于上海的超级工厂生产,所搭载的也是来自上海工厂的磷酸铁锂电池,在韩国引发强烈关注。”对外经济贸易大学朝 鲜半岛问题研究中心的权小星告诉霞光社。
逆全球化浪潮中的“连接器
得天独厚的地理位置与资源禀赋是“地利”;而如今,全球供应链格局重构的机遇,对摩洛哥来说便是“天时”。
产业全球化研究机构欣孚智库向霞光社分析说,随着全球化退潮,全球供应链由原有的垂直一体化分工体系,日趋呈现出围绕中国、美国、欧盟三大消费中心进行重组布局的趋势。在亚洲以中国为中心,印度和东南亚国家承接了中国产业升级与生产网络扩大后“溢出”的供应链;在北美以美国为中心,墨西哥、巴西成为新的制造业热门投资目的地;而在欧洲,则是以法德等西欧国家为中心,匈牙利等中东欧国家,以及土耳其、摩洛哥成为制造业布局重镇。
原来的供应链是直线型,从四面八方汇聚到中国,中国再直接出口到欧美;而现在要绕很多地方,变成曲线的时代。而与欧洲有着紧密地缘政治联系,且与美国签订自由贸易协定的摩洛哥,成为曲线供应链时代里的一个重要中转站与停靠点。
《彭博商业周刊》将摩洛哥这样因为地理位置和促进贸易的能力而日趋至关重要的国家称为“连接器”:“它们都抱有一种机会主义的愿望,即通过把自己定位为美国与中国(或中国、欧洲及其他亚洲经济体)之间的新纽带,抓住即将到来的意外之财。”
数据印证了这一意外之财。2023年,欧洲复兴开发银行统计了其开展业务的36个国家——从东部的波兰到蒙古,从南部的摩洛哥到土耳其——共从中国获得了近39%的绿地投资,远高于2022年的5.1%,而在20年前,这个数字仅为0.6%。
摩洛哥成为北非地区首个与中国签署共建“一带一路”相关文件的国家。2017年启动的智慧城市——穆罕默德六世丹吉尔科技城,是中国“一带一路”倡议落地摩洛哥的旗舰项目和重大工程。按照规划,这座智慧城市将容纳约200家中国公司,并将包括一个947公顷的工业加速区(ZAI),以及一个1,220公顷的服务和住宅区以及旅游综合体。


毕业于法国里昂第三大学的职业翻译畅宇,已在摩洛哥工作生活多年。她刚来到摩洛哥时,这个国家几乎没有中文的痕迹;而2016年,摩洛哥国王穆罕默德六世访华后,中资企业纷至沓来,因为免签政策的推出,中国游客也出现在卡萨布兰卡、马拉喀什和舍夫沙万。机场开始增设中文指示牌,孔子学院里的学生越来越多,当地大学生开始选择去中国交换留学来精进中文,因为他们发现,会中文的毕业生供不应求,很快就能在中资企业或者与中国有商业合作的企业拿到offer。
这一来自遥远东方的语言,正在成为摩洛哥年轻人在法语之外的另一种选择。
但美国针对中国电动汽车产业不断收紧的政策,是影响中资企业在摩洛哥这样的“连接器”国家稳定经营的主要外部因素。
对此,欣孚智库向霞光社分析说,2020年7月,美国、墨西哥和加拿大三国之间的自由贸易协定《美墨加三国协议》(USMCA)正式生效以来,诸多中国的车企、汽车配件厂商、家电企业涌入墨西哥这片制造业的新大陆。而近期,中国在墨西哥的投资增长迅速,已经引发美国国会内部关注。2023年末,美国财政部长耶伦和墨西哥财政部长拉米雷斯签署了《意向备忘录》,耶伦在新闻发布会上表示,与墨西哥的合作将重点放在两个方面:一方面是对墨西哥的外国投资审查机制进行修订,输入更多美国的经验与做法;另一方面,则是提高补贴审查和关税,美国可能通过加强和墨西哥的合作,对中国新能源汽车通过墨西哥出口美国产生一定的压力。
“现在,中国新能源汽车产业链又接连涌入摩洛哥,如果美国发现了这一给中国制造商打开的缺口,可能会出台相应政策来进行一定的围堵,其政策的关注点也会从组装地向企业实体发生转变。”欣孚智库的创始人宋欣说。
中企落子摩洛哥,竞争与挑战
在现代摩洛哥,始终延续着一年一度的效忠国王宣誓仪式,这一仪式被称为 bayah。当国王走出宫殿大门时,受到穿着白色 djellabas (摩洛哥男女常穿的宽大长袍)和尖头兜帽的官员的欢迎,他们集体对国王行鞠躬礼和吻手礼。官员们在烈日中的漫长等待、国王高居马背俯视民众的压迫感,无不彰显着王室无可争议的权威与力量。
摩洛哥是一个君主立宪制国家,但其国王并非仅是象征意义的国家元首,他对每一件重要的事情都有最终决定权——他是武装部队的首脑,是最高司法机构,可以通过皇家法令解散议会。“谁不服从我,谁就不服从上帝,”前任国王哈桑二世曾在1994年引用先知的一句话宣布。
对此,学者王献通过考察摩洛哥的历史,分析得出摩洛哥王权政治得以持续稳定的原因:国王对公共领域的霸权阻碍了政党代表社会的能力,特别是在政策制定方面。几乎所有被外界视为自由化和民主化的改革行动,都是由国王发起的,而且只有国王能把握改革的尺度和范围,拥有改革基本制度和推行自由化措施的权威性,在树立自身开明形象的同时,确保国家政权的稳定性;相比之下,政党执掌的政府主要是执行者,施政的过失会被认为是执行的问题,不会上升到对君主合法性的质疑。
王权政治一方面让摩洛哥保持了政局和社会稳定,另一方面,则必然会带来腐败、行政效率低下、贫富差距悬殊等社会问题。据《Tatler》估计,摩洛哥现任国王穆罕默德六世以82亿美元的资产成为2019年世界第五大富豪君主;但在另一极,就业不足、通货膨胀飙升让摩洛哥900万人口陷入贫困之中。
根据透明国际(Transparency International)报告的2023年清廉指数,摩洛哥的得分为38分,在180个国家中排名第97位。自2018年以来,摩洛哥的清廉指数持续走低。“摩洛哥政府部门官员腐败现象比较普遍,政策执行不力;且王室与政府间的关系盘根错节,企业落地摩洛哥,后期的隐性成本会比较高昂。”欣孚智库的创始人宋欣告诉霞光社。

“在当地开展业务,一定要找到靠谱的本地合作方,这个合作方可以是律所,可以是事务所,也可以是咨询公司,但是一定要有本地资本,这样在语言文化或者项目公关上非常重要;第二点建议就是团队成员里一定要有精通法语的人员,这样在和本地人的沟通上才更为顺畅。”常居摩洛哥的法语翻译畅宇说。
她见到过有中资企业过来摩洛哥,需要租一块地去建厂房,但实际上这块地已经有租客了,现有租客想当二房东赚差价。但在摩洛哥,二房东没有签署转租合同的权力。“因为没有深入调查这块地和出租方的背景,这家企业就被忽悠着签了无效合同。”
此外,在摩洛哥,公司招募到合适的本地化人才也并非易事。在 2024 年 Insider Monkey 全球教育指数中,摩洛哥在 218 个国家和地区中排名第 154 位。缺乏优质大学、人均受教育年限太低及教育支出过少,是摩洛哥人才匮乏的重要原因。
并且,根据摩洛哥相关法律规定,赴摩洛哥投资的外国公司或从事承包工程的外国公司,其雇用本地员工的比例不得低于70%。摩洛哥新政府对外籍人员工作政策日趋收紧,外籍人员工作合同统一由拉巴特劳动局审批,而且申请职位需要经摩洛哥政府职业介绍所登报招聘,如果无本地合适人员应聘,方可批准外籍人员来摩洛哥务工。
Immortal曾在英国留学,他觉得相较于英国和土耳其,摩洛哥反而是让他最能产生文化亲近感的国家。“我惊讶于他们的文化底色和中国的相似程度,他们也讲究平和善良,要照顾邻里,要孝顺,要忠诚。他们也会为处理婆媳关系、公司里有关系户这样的事情而发愁。”
但是,文化上的亲缘性不代表在职场上当地人能够顺滑地认同中国人的工作理念。“当地普通人感觉对于挣钱并没有那么积极,非常松弛,例如对于一些比较容易就能挣到钱的事,如果他们没有心情做,他们都会拒绝。另外在询价时,如果商户觉得你们跟他们的合作可能性较低,甚至会拒绝报价。”Immortal说。
在摩洛哥,无偿加班是不存在。“如果给现金并且提供很好的后勤条件,他们还是可以加班的;但是不好沟通,他们会提一些附加条件,否则直接拒绝加班。”
“他们要先看到好处,才愿意付出。”Immortal说。虽然摩洛哥日常饮食中的主食是各式各样的饼,但是在工作中,他们从不吃饼,所有的激励措施,都必须即时兑现。
除了工作理念上的冲突需要因地制宜地调适与协同外,根据在摩洛哥的中资电池企业内部人士透露,因为来到摩洛哥的中资企业所在领域非常相近,因此彼此间的竞争非常激烈。对此,欣孚智库向霞光社分析说,在泛政治风险愈发甚嚣尘上的海外市场,中资企业哪怕是竞争对手之间,相互抱团地系统性出海,才是更好的应对策略。
产业研究学者林雪萍也在《供应链攻防战》一书中表达同样的观点。他认为,面对新的全球化局势,中国企业需要制定主动的“再出海”战略,在广阔的国际市场中建立供应链阵地。中国企业应该学会运用新规则,不再是单打独斗,而是要像军队中的“合成营”“合成旅”一样,整合金融、情报、物流等多方力量共同作战。
这一点上,同样来自东亚的日本企业,已经沉淀下诸多经验。以日系车开拓东南亚市场为例,在政策渗透端,诸多在东南亚各国退休了的日本外交官,很多人都不是回国任职,而是变成日本车企的本地顾问,可以影响到这些国家的产业政策。比如在泰国,他们可以决定什么样的车型可以拿到比较低的税额;他们来决定汽车要想成为出租车需要满足的条件,进而让日本车企可以直接在立法层面确立产品的竞争优势。另外,他们对当地媒体和舆论的影响颇为深远,新入局的品牌很难在很短的时间内颠覆舆论对于日系车的认可。
如今,中国新能源车企正凭借技术和产品优势在东南亚与日系车展开正面博弈。值得注意的是,中国车企在东南亚基本都是抱团作战,大家不是刺刀见红的竞争关系,而是一起共同开拓东南亚市场:联合向当地交管部门进行游说,来推动一些对中国产品有利的政策,也共同规划与制定产品解决方案。并且逐渐从洞悉深谙本地化市场规则,到不断塑造与制定本地化规则。例如,上汽通用五菱参与了印尼电动车标准的制定,这意味着中国企业在全球供应链标准的制定中发挥了影响。
类似的故事,需要在摩洛哥、土耳其、墨西哥等所有“连接器”国家不断复刻,中国企业才能够在全球供应链深刻重构的浪潮中,掌握话语权与主动权。
Immortal的下一站,即将奔赴匈牙利。这一隶属于欧盟、同时与中国签署“一带一路”合作协议的中东欧国家,也成为中国企业进入欧洲市场的“桥头堡”。Immortal的脚步,也代表着诸多中国企业的行动。虽然地缘政治能够制造壁垒,但技术优势和产业优势,足以让企业在铜墙铁壁中,撕开缝隙。
中企涌向摩洛哥:热土、跳板与挑战
“欧洲后花园”,出海新热土。
今年2月,工程设计领域的央企员工Immortal,跟随中国新能源电池产业建厂的步伐,从土耳其来到摩洛哥。虽然从人均GDP和城建水平来看,土耳其远比摩洛哥要发达,但Immortal认为,如今的摩洛哥更堪称“热土”:“我们公司的第一波考察团队是在去年6月份来的,那时候摩洛哥还没有现在这么火热;但从今年4月份开始,中资企业简直是涌入摩洛哥,考察团层出不穷,主要聚焦在新能源电池、物流、商贸、汽车产业链、电力五大领域。”
如今,土耳其给Immortal留下的最深刻印象,是两年翻了近乎两倍的物价,总统埃尔多安每况愈下的支持率,以及动荡的政治局势与凋敝的经济环境;Immortal也逐渐适应着摩洛哥这一陌生异域:翻译软件难以识别当地人并不标准的法语,英文也没有普及到可以作为工作语言,在职场外接触到的诸多本地人只能说某种发音独特的阿拉伯方言,而在一些公共服务区又时常看到本地语系柏柏尔语写就的招牌。更多时候,他与当地人沟通依靠的是broken English+画图+手语。摩洛哥与中国之间没有直飞航班,至少要在巴黎、迪拜、多哈完成一次中转,全程最长可能会花上50多个小时。而这样一个相距万里的北非王国,正在成为中国制造相继奔赴的应许之地。
据统计,自2022年8月,美国国会通过扶持本土新能源汽车制造业的《通胀削减法案》以来,至少有八家中国电池制造商在摩洛哥宣布了新的投资计划。作为非洲和中东地区唯一与欧盟、土耳其、非洲国家、阿拉伯国家、加拿大以及美国拥有自贸协议的签署国,摩洛哥成为中国电动汽车产业链触达北美及欧洲市场的重要跳板。
是“欧洲后花园”,也是汽车制造的区域中心
如今,随着与中国经贸往来的日趋紧密,摩洛哥已经出现了很多中国元素。在首都拉巴特、经济中心卡萨布兰卡、交通枢纽丹吉尔,各自坐落着一座孔子学院,当地人看到东亚面孔会热情地招呼“你好”。Immortal也时常在街边看到比亚迪的大幅广告牌,但真正在街道上行驶着的中国汽车,是东风和国产三蹦子。这里依然是欧系车的天下,放眼望去,满街跑着的,皆是雷诺、标致、达契亚,或者是高端一些的保时捷、奥迪。
作为“欧洲后花园”,摩洛哥一直是法国、西班牙等西欧国家离岸外包的核心区域。2012年,雷诺位于北部港口城市丹吉尔的工厂正式投产,成为非洲和阿拉伯地区最大的汽车组装厂;2015年,标致雪铁龙集团选择在摩洛哥大西洋沿岸的肯尼特拉开设一家装配厂。法国车企的涌入,带动了上游零配件企业在摩洛哥投资设厂,以及整个汽车产业链的发展。
如今,摩洛哥有 250 多家汽车供应商,除了来自法国、德国的制造商外,中日韩三国也皆有布局,共雇佣了约 220,000 名员工。虽然在2023年,摩洛哥仅售出不到 162,000 辆汽车,但这个北非国家每年可以生产70万辆汽车,向欧洲供应的汽车数量超过中国和日本。
“我们正试图在十年内完成英国或法国花了 80 年才完成的事情。”一位在法国赛峰集团工作的摩洛哥商人说。这是几乎所有后发现代化国家都熟悉的叙事:必须极度压缩西方国家实现工业化的历程,才有可能跻身如今的全球经贸体系。
从地理区位上看,摩洛哥是非洲大陆距离欧洲最近的国家,北面与西班牙仅一水之隔,直布罗陀海峡最窄处只有14公里,比诸多北京打工人的通勤距离还要近。站在丹吉尔自贸区远眺对岸,可以看到西班牙的连绵群山。这种独特的地理特点,造就了摩洛哥兼具阿拉伯、非洲和欧洲三种特色的文化风格。已故摩洛哥前国王哈桑二世在其回忆录中说:摩洛哥“位于连接海洋、大陆、各族人民和各种文明的十字路口”。
摩洛哥北部的港口城市丹吉尔,扼守直布罗陀海峡西面入口,全球贸易量的20%(包括中国对欧贸易量的60%)途经此处。作为摩洛哥北部的经济中心与外资聚集地,丹吉尔已建成丹吉尔自贸区、丹吉尔汽车城等多个工业园区,1200多家外资企业聚集于此。
英国《金融时报》旗下机构FDI Intelligence发布的2020年全球最佳自由贸易区排名中,丹吉尔自贸区在全球100个自贸区中排名第二位,仅次于阿联酋的迪拜多种商品交易中心(DMCC);而在世界银行所发布的全球集装箱港口绩效指数(CPPI)排名中,丹吉尔地中海港口位居全球第四。
除区位优势外,摩洛哥也拥有世界上超过70%的磷矿(身为第二的中国只占4.5%),而磷是磷酸铁锂电池的核心材料。
目前,全球电动汽车动力电池装机量排名前十的企业皆来自中日韩三国,其中,中国动力电池供应商占据全球60%以上的市场份额,且“中升韩降”的趋势日趋明显。与日韩企业所坚持的三元锂电(NCM)技术路线不同,中国企业采用的磷酸铁锂(LFP)电池技术,正逐渐成为市场主流。“比如去年下半年在韩国成为新能源汽车销量冠军的特斯拉Model Y RWD,由特斯拉位于上海的超级工厂生产,所搭载的也是来自上海工厂的磷酸铁锂电池,在韩国引发强烈关注。”对外经济贸易大学朝 鲜半岛问题研究中心的权小星告诉霞光社。
逆全球化浪潮中的“连接器
得天独厚的地理位置与资源禀赋是“地利”;而如今,全球供应链格局重构的机遇,对摩洛哥来说便是“天时”。
产业全球化研究机构欣孚智库向霞光社分析说,随着全球化退潮,全球供应链由原有的垂直一体化分工体系,日趋呈现出围绕中国、美国、欧盟三大消费中心进行重组布局的趋势。在亚洲以中国为中心,印度和东南亚国家承接了中国产业升级与生产网络扩大后“溢出”的供应链;在北美以美国为中心,墨西哥、巴西成为新的制造业热门投资目的地;而在欧洲,则是以法德等西欧国家为中心,匈牙利等中东欧国家,以及土耳其、摩洛哥成为制造业布局重镇。
原来的供应链是直线型,从四面八方汇聚到中国,中国再直接出口到欧美;而现在要绕很多地方,变成曲线的时代。而与欧洲有着紧密地缘政治联系,且与美国签订自由贸易协定的摩洛哥,成为曲线供应链时代里的一个重要中转站与停靠点。
《彭博商业周刊》将摩洛哥这样因为地理位置和促进贸易的能力而日趋至关重要的国家称为“连接器”:“它们都抱有一种机会主义的愿望,即通过把自己定位为美国与中国(或中国、欧洲及其他亚洲经济体)之间的新纽带,抓住即将到来的意外之财。”
数据印证了这一意外之财。2023年,欧洲复兴开发银行统计了其开展业务的36个国家——从东部的波兰到蒙古,从南部的摩洛哥到土耳其——共从中国获得了近39%的绿地投资,远高于2022年的5.1%,而在20年前,这个数字仅为0.6%。
摩洛哥成为北非地区首个与中国签署共建“一带一路”相关文件的国家。2017年启动的智慧城市——穆罕默德六世丹吉尔科技城,是中国“一带一路”倡议落地摩洛哥的旗舰项目和重大工程。按照规划,这座智慧城市将容纳约200家中国公司,并将包括一个947公顷的工业加速区(ZAI),以及一个1,220公顷的服务和住宅区以及旅游综合体。
毕业于法国里昂第三大学的职业翻译畅宇,已在摩洛哥工作生活多年。她刚来到摩洛哥时,这个国家几乎没有中文的痕迹;而2016年,摩洛哥国王穆罕默德六世访华后,中资企业纷至沓来,因为免签政策的推出,中国游客也出现在卡萨布兰卡、马拉喀什和舍夫沙万。机场开始增设中文指示牌,孔子学院里的学生越来越多,当地大学生开始选择去中国交换留学来精进中文,因为他们发现,会中文的毕业生供不应求,很快就能在中资企业或者与中国有商业合作的企业拿到offer。
这一来自遥远东方的语言,正在成为摩洛哥年轻人在法语之外的另一种选择。
但美国针对中国电动汽车产业不断收紧的政策,是影响中资企业在摩洛哥这样的“连接器”国家稳定经营的主要外部因素。
对此,欣孚智库向霞光社分析说,2020年7月,美国、墨西哥和加拿大三国之间的自由贸易协定《美墨加三国协议》(USMCA)正式生效以来,诸多中国的车企、汽车配件厂商、家电企业涌入墨西哥这片制造业的新大陆。而近期,中国在墨西哥的投资增长迅速,已经引发美国国会内部关注。2023年末,美国财政部长耶伦和墨西哥财政部长拉米雷斯签署了《意向备忘录》,耶伦在新闻发布会上表示,与墨西哥的合作将重点放在两个方面:一方面是对墨西哥的外国投资审查机制进行修订,输入更多美国的经验与做法;另一方面,则是提高补贴审查和关税,美国可能通过加强和墨西哥的合作,对中国新能源汽车通过墨西哥出口美国产生一定的压力。
“现在,中国新能源汽车产业链又接连涌入摩洛哥,如果美国发现了这一给中国制造商打开的缺口,可能会出台相应政策来进行一定的围堵,其政策的关注点也会从组装地向企业实体发生转变。”欣孚智库的创始人宋欣说。
中企落子摩洛哥,竞争与挑战
在现代摩洛哥,始终延续着一年一度的效忠国王宣誓仪式,这一仪式被称为 bayah。当国王走出宫殿大门时,受到穿着白色 djellabas (摩洛哥男女常穿的宽大长袍)和尖头兜帽的官员的欢迎,他们集体对国王行鞠躬礼和吻手礼。官员们在烈日中的漫长等待、国王高居马背俯视民众的压迫感,无不彰显着王室无可争议的权威与力量。
摩洛哥是一个君主立宪制国家,但其国王并非仅是象征意义的国家元首,他对每一件重要的事情都有最终决定权——他是武装部队的首脑,是最高司法机构,可以通过皇家法令解散议会。“谁不服从我,谁就不服从上帝,”前任国王哈桑二世曾在1994年引用先知的一句话宣布。
对此,学者王献通过考察摩洛哥的历史,分析得出摩洛哥王权政治得以持续稳定的原因:国王对公共领域的霸权阻碍了政党代表社会的能力,特别是在政策制定方面。几乎所有被外界视为自由化和民主化的改革行动,都是由国王发起的,而且只有国王能把握改革的尺度和范围,拥有改革基本制度和推行自由化措施的权威性,在树立自身开明形象的同时,确保国家政权的稳定性;相比之下,政党执掌的政府主要是执行者,施政的过失会被认为是执行的问题,不会上升到对君主合法性的质疑。
王权政治一方面让摩洛哥保持了政局和社会稳定,另一方面,则必然会带来腐败、行政效率低下、贫富差距悬殊等社会问题。据《Tatler》估计,摩洛哥现任国王穆罕默德六世以82亿美元的资产成为2019年世界第五大富豪君主;但在另一极,就业不足、通货膨胀飙升让摩洛哥900万人口陷入贫困之中。
根据透明国际(Transparency International)报告的2023年清廉指数,摩洛哥的得分为38分,在180个国家中排名第97位。自2018年以来,摩洛哥的清廉指数持续走低。“摩洛哥政府部门官员腐败现象比较普遍,政策执行不力;且王室与政府间的关系盘根错节,企业落地摩洛哥,后期的隐性成本会比较高昂。”欣孚智库的创始人宋欣告诉霞光社。
“在当地开展业务,一定要找到靠谱的本地合作方,这个合作方可以是律所,可以是事务所,也可以是咨询公司,但是一定要有本地资本,这样在语言文化或者项目公关上非常重要;第二点建议就是团队成员里一定要有精通法语的人员,这样在和本地人的沟通上才更为顺畅。”常居摩洛哥的法语翻译畅宇说。
她见到过有中资企业过来摩洛哥,需要租一块地去建厂房,但实际上这块地已经有租客了,现有租客想当二房东赚差价。但在摩洛哥,二房东没有签署转租合同的权力。“因为没有深入调查这块地和出租方的背景,这家企业就被忽悠着签了无效合同。”
此外,在摩洛哥,公司招募到合适的本地化人才也并非易事。在 2024 年 Insider Monkey 全球教育指数中,摩洛哥在 218 个国家和地区中排名第 154 位。缺乏优质大学、人均受教育年限太低及教育支出过少,是摩洛哥人才匮乏的重要原因。
并且,根据摩洛哥相关法律规定,赴摩洛哥投资的外国公司或从事承包工程的外国公司,其雇用本地员工的比例不得低于70%。摩洛哥新政府对外籍人员工作政策日趋收紧,外籍人员工作合同统一由拉巴特劳动局审批,而且申请职位需要经摩洛哥政府职业介绍所登报招聘,如果无本地合适人员应聘,方可批准外籍人员来摩洛哥务工。
Immortal曾在英国留学,他觉得相较于英国和土耳其,摩洛哥反而是让他最能产生文化亲近感的国家。“我惊讶于他们的文化底色和中国的相似程度,他们也讲究平和善良,要照顾邻里,要孝顺,要忠诚。他们也会为处理婆媳关系、公司里有关系户这样的事情而发愁。”
但是,文化上的亲缘性不代表在职场上当地人能够顺滑地认同中国人的工作理念。“当地普通人感觉对于挣钱并没有那么积极,非常松弛,例如对于一些比较容易就能挣到钱的事,如果他们没有心情做,他们都会拒绝。另外在询价时,如果商户觉得你们跟他们的合作可能性较低,甚至会拒绝报价。”Immortal说。
在摩洛哥,无偿加班是不存在。“如果给现金并且提供很好的后勤条件,他们还是可以加班的;但是不好沟通,他们会提一些附加条件,否则直接拒绝加班。”
“他们要先看到好处,才愿意付出。”Immortal说。虽然摩洛哥日常饮食中的主食是各式各样的饼,但是在工作中,他们从不吃饼,所有的激励措施,都必须即时兑现。
除了工作理念上的冲突需要因地制宜地调适与协同外,根据在摩洛哥的中资电池企业内部人士透露,因为来到摩洛哥的中资企业所在领域非常相近,因此彼此间的竞争非常激烈。对此,欣孚智库向霞光社分析说,在泛政治风险愈发甚嚣尘上的海外市场,中资企业哪怕是竞争对手之间,相互抱团地系统性出海,才是更好的应对策略。
产业研究学者林雪萍也在《供应链攻防战》一书中表达同样的观点。他认为,面对新的全球化局势,中国企业需要制定主动的“再出海”战略,在广阔的国际市场中建立供应链阵地。中国企业应该学会运用新规则,不再是单打独斗,而是要像军队中的“合成营”“合成旅”一样,整合金融、情报、物流等多方力量共同作战。
这一点上,同样来自东亚的日本企业,已经沉淀下诸多经验。以日系车开拓东南亚市场为例,在政策渗透端,诸多在东南亚各国退休了的日本外交官,很多人都不是回国任职,而是变成日本车企的本地顾问,可以影响到这些国家的产业政策。比如在泰国,他们可以决定什么样的车型可以拿到比较低的税额;他们来决定汽车要想成为出租车需要满足的条件,进而让日本车企可以直接在立法层面确立产品的竞争优势。另外,他们对当地媒体和舆论的影响颇为深远,新入局的品牌很难在很短的时间内颠覆舆论对于日系车的认可。
如今,中国新能源车企正凭借技术和产品优势在东南亚与日系车展开正面博弈。值得注意的是,中国车企在东南亚基本都是抱团作战,大家不是刺刀见红的竞争关系,而是一起共同开拓东南亚市场:联合向当地交管部门进行游说,来推动一些对中国产品有利的政策,也共同规划与制定产品解决方案。并且逐渐从洞悉深谙本地化市场规则,到不断塑造与制定本地化规则。例如,上汽通用五菱参与了印尼电动车标准的制定,这意味着中国企业在全球供应链标准的制定中发挥了影响。
类似的故事,需要在摩洛哥、土耳其、墨西哥等所有“连接器”国家不断复刻,中国企业才能够在全球供应链深刻重构的浪潮中,掌握话语权与主动权。
Immortal的下一站,即将奔赴匈牙利。这一隶属于欧盟、同时与中国签署“一带一路”合作协议的中东欧国家,也成为中国企业进入欧洲市场的“桥头堡”。Immortal的脚步,也代表着诸多中国企业的行动。虽然地缘政治能够制造壁垒,但技术优势和产业优势,足以让企业在铜墙铁壁中,撕开缝隙。
0
第一时间获取股权投资行业新鲜资讯和深度商业分析,请在微信公众账号中搜索投中网,或用手机扫描左侧二维码,即可获得投中网每日精华内容推送。
发表评论
全部评论