继视频号将虚拟直播定义为违规行为后,快手电商也于近日收紧了对“数字人”的限制。
在19日发布的公告中,快手宣布对数字人直播等AIGC辅助创作的内容,不会给予额外流量支持。同时,快手官方数字人能力(女娲产品)的电商直播间,也不再享受额外电商流量扶持,而使用站外AIGC数字人生成的录制直播将按“播放录制内容”规则管控。
一周之内,视频号、快手先后对数字人重拳出击,乍看之下或许只是意外的默契,但在快手“连自己人都打”的动作背后,平台与数字人之间的冲突正浮出水面。
围猎数字人:“京阿”向左,“腾快”向右
尽管视频号和快手都对数字人发出了“达咩”的信号,但在当前的中文互联网,各家平台却对数字人有着截然不同的态度。
更准确地说,视频号、快手等内容平台是加以限制且趋于严格。而以阿里、京东为代表的传统电商平台,不仅在过去一段时间大力推广、扶持数字人直播在平台生态的应用落地,甚至将数字人直播当成了平台AI赋能的一个重要着力点。
两个月前,刘强东数字人“采销东哥”在京东采销直播间开启“个人”直播首秀。事后媒体报道,刘强东数字人在直播期间,不但能够流利讲解商品,还可以进行直播间抽奖和红包发放。此外,就连搓手指、发言时偶尔点头的动作习惯,“采销东哥”也全盘复制。
彼时有业内分析师评价,传统电商愈发面临成长瓶颈,京东在当下主流的直播电商赛道已然落后。而数字人直播作为一种AI赋能的全新生产力,是京东重新加入直播赛道竞争的一个切入点。
京东也一直试图证明数字人直播的价值。
就在快手宣布对数字人直播限流的前一天,京东云言犀创新业务负责人在“618媒体开放日”上宣传自家产品,强调其数字人直播成本仅为真人成本的1/10,效果“逼近真人”。
相比姗姗来迟的京东,淘宝在数字人直播方面的布局节奏更快。
去年7月,淘宝首次尝试AI上岗直播,打造了6位造型各异的AI“烈儿宝贝”和主播真人同台直播。而在9月举行的阿里妈妈m峰会上,阿里妈妈又推出“AI全时直播能力”,商家可以利用AI全时直播库里的数百位AI虚拟主播,根据实际需求进行形象定制,还能够进行多语言直播互动。
据媒体报道,当时已有超过500家商家通过阿里妈妈的AI能力,在淘系实现了7*24小时不停播的“AI全时直播”,直播成本有效降低90%——这一数字与京东“数字人直播成本仅为真人成本1/10”的说法颇有默契。
传统电商平台力推的数字人,如今却被视频号和快手联手“封杀”,之所以会出现这般截然相反的态度,归根结底是双方所处的位置不同。
从传统电商平台的角度来看,直播流量是金矿,数字人是商家挖掘金矿的工具。电商平台自身并不参与到挖矿的工作当中,只需要向商家出售工具即可盈利,所以平台的核心价值是不断提供越来越高效的工具,一个工具不好用,可以重新开发下一个新工具,对电商生态的影响并不大。
但是视频号和快手本质上是内容平台,而用户是鱼塘里的鱼,数字人和其他内容一样都是日常投喂的饵料。内容平台既要保证持续投喂足够的饵料,让用户越来越多、越来越“重”,还需要向不同的用户投喂他们喜欢的饵料、细分用户圈层,再向拿着不同商品的商家开放“鱼塘”才能获利。
因此,内容平台要对内容负责。而数字人借助技术手段制作的内容,不但会干扰用户对内容的偏好,还会污染内容环境,持续影响生态健康。
数字人直播“错”在哪?
数字人直播为什么不被内容平台认可?这个问题,在平台发布的文件中就可以找到答案。
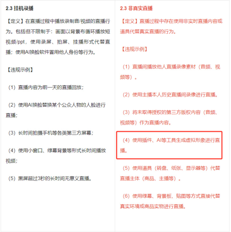
视频号公开征集意见的《视频号橱窗达人发布低质量内容实施细则》中,将“挂机录播”内容改为“非真实直播”的内容,意味着规则的适用范围变大了。

过去,部分直播间为了养号、“水时长”或是薅平台直播新人奖励的羊毛,会采取挂机录播的方式达到目的。但这类内容本身不满足直播应当具备的互动性特点,因此“挂机录播”本身是一种直播造假。
而征集意见中,将“非真实直播”定义为直播过程中使用非实时直播内容或道具代替真实直播的行为。例如,使用插件、AI等工具生成虚拟形象进行直播。这个定义的具体对象,也包括了利用AI技术进行的“直播造假”。
既然涉及造假,平台对相关行为进行管控自然理所应当。但平台不仅仅是在维护自己的利益,也是在帮助用户避免潜在风险。
去年5月,Deepfake的AI换脸、语音模拟引发全网热议。有不法分子利用AI换脸,通过视频通话用10分钟诈骗430万元。在B站音乐区,UP用AI模拟出孙燕姿的声音,推出多首翻唱作品,甚至最后还引来歌手孙燕姿本人,以《我的AI》一文回应自己对AI技术的看法。
在直播电商领域同样出现了AI泛滥的局面:带货主播们集体用AI换脸成女明星,三步一个迪丽热巴,五步一个佟丽娅,不仔细看根本分辨不出来,而这些AI生产出的明星直播间也为商家们带来了不少流量。
如果当时没有明星们的积极维权和平台的及时干预,恐怕99元一套的AI换脸软件,早就成为直播间标配,现在也轮不到数字人成为新风口。而另一个平台所不愿见到的局面是,如果所有直播间都被“AI明星”们把持,也就意味着由直播间组成的内容生态失去了多元化的特点。
试想一下:当用户下班回到家打开直播App,上一屏“迪丽热巴”还在镜头前展示口红色号,下一屏就有另一个“迪丽热巴”在带货防晒衣。再往下连划两屏,又看到一个古力娜扎和佟丽娅分别在介绍美容仪和吹风机。
暂且不说明星直播间看多了,用户也会审美疲劳。本来带货直播基于现实感知建立的信任感,就这么被满屏的“明星主播”轻松打破,甚至还有可能让用户对直播内容乃至直播商品产生质疑。看似是赚了流量,其实是丢了饭碗。
同样的道理放在数字人身上也一样。
在京东推出的“采销东哥”身上可以看到,AI数字人已经塑造得和真人高度相似,甚至学会了刘强东搓手指、点头的个人习惯。但模仿终究是模仿。刘强东讲话时搓手指、点头是下意识的行为,这些动作的产生以及执行动作的时机本就毫无逻辑可言,也是依靠算法和逻辑判断完成cosplay的数字人所无法掌握的。
在AI的眼里,数字人讲话时有搓手指、点头的动作就代表“像”刘强东。于是镜头前的“采销东哥”在直播时会频繁搓手指、点头,而把一个本不该被注意到的小动作,变成人物特征的一部分,本就是AI拟人化的失败。
刻意模仿产生的蛛丝马迹并非是数字人的错,但是打造出数字人的平台,还将这些“缺陷”放大成卖点向商家推销工具,这种做法本身就很值得商榷。
哪里需要数字人?
在电商平台的眼里,数字人是商家参与直播电商竞争的新工具,更降低了普通商家进入直播带货领域的门槛。
比如,采用数字人直播可以不用搭建真实直播间,能够节省置景和设备费用。模式化的数字人直播,也不需要包含主播、策划、编导、摄影的一整套直播团队,大大减少了人力成本投入。并且数字人主播状态稳定、不需要休息,可以每天24小时直播,不用担心主播会跳槽。
此前根据《解放日报》的报道,按照市场主流数字人主播产品一年2万元的成本计算,平均每个月的直播成本不到2000元,还可以进行24小时“日不落”直播。而在杭州,真人主播的月工资1万元起,一个直播间需要2位主播轮流,每个月仅人力成本就需要2万元,而每天直播时间还只有16个小时。
数字人直播和真人直播的性价比差距天差地别,然而现实果真如此吗?
事实上,去年上半年数字人直播话题开始走热后,就有相当一部分商家尝试了用数字人直播。虽然当时并没有限制数字人直播间的平台规则,但很多商家都因为数字人形象重复,被平台检测到,导致账号封禁。
商家本想着2万块可以播一年,结果直播5分钟被封2小时,根本无法正常直播。还有的账号永久封禁,买数字人的钱全都打了水漂。
另外在效率方面,尽管数字人能够24小时直播的优点非常诱人,但直播平台的流量并不是按照24小时平均分布的。晚上8点到凌晨1点的黄金时段属于平台大主播,数字人开播也抢不到什么流量。而在其他时段,数字人也还要与其他真人主播“PK”,像积攒“库里南碎片”一样,捡拾那些被遗忘在角落的流量。
在带货品类方面,数字人也存在明显限制。目前来看,电商平台的数字人直播间更擅长为低价、标品带货。原因在于消费者在面对低价标品时,消费决策所花费的时间会更短,因此通过数字人照本宣科的直接引导,就有较大概率让用户下单。
但是当面对高价、非标品时,消费者的决策时间更长,并且需要及时互动反馈促成下单,而数字人目前在互动性方面还做不到像真人一样自然,也无法及时提供互动反馈。此外,家具家居等涉及产品体验的品类,数字人也无法像真人一样,通过动作示范来直观表现产品特点。
所以不难发现,直播电商的核心价值在于线上沟通的高效率、真人主播的互动性和透过主观交流形成的情感联结。与之对比,数字人仅仅是在效率上胜出,其他方面并没有什么特别。而用数字人带货的做法,本身是一种对技术的浪费。
如果跳出直播带货的场景,数字人的优点会更加明显:24小时在线,随叫随到;能够像人类一样表达,且可以做到标准化。这些优点最合适的应用场景,显然也不是“123,上链接”,而是能够提供个性化服务、情绪价值的私域场景。
比如今年清明节期间引发热议的“用AI复活亲人”,仅用逝者生前的照片和音频就可以合成一段视频,为用户提供一份特别的慰藉。而结合聊天机器人打造的升级版数字人,更有可能实现类似真人的对话,将《流浪星球2》中的数字生命带入现实。
在此基础上,如果更进一步放飞想象力,在各行各业打造出“专家数字人”,不仅能够在数字世界让专家们的专业能力得到永久保存,辅助人类继续突破各类科研难题。还能够利用AI的智能学习和交互能力,投入教育领域,推动教育普及和普惠。
举一个具体的例子:抖音旗下的AI工具“豆包”中,已经落地了聊天机器人、写作助手以及英语学习助手等AI功能,其中英语学习助手不仅可以与用户进行实时口语对话,还能及时指出用户在表达时出现的语法问题。而在过去,类似的口语练习通常需要在线下或线上场景,预约真人老师付费才可以进行。
所以,如果将“豆包”与数字人相结合,那么每个人都可以拥有一位24小时在线,随时可以学习的口语老师。而这类在原有应用场景完成的新突破,才是数字人最好的归宿。
坦白来说,电商平台对数字人直播的卖力宣传背后,其核心目的是把更多商家拉入到直播电商的场景,为平台竞争提供新筹码。但传统电商们忽视了一个现实:直播带货的基础建立在良性的内容表达上,而不是极致的转化效率上。
就好比头部主播能够比其他主播创造更高的GMV,并不是因为直播场次多,而是因为长期的直播积累与粉丝建立了信任关系。技术不是做不到这些,而是在以效率优先的产品思路下,这些前期投入都会被当成是冗余成本。
在进入持续低价竞争的当下,商家对降低内容成本的需求已经到了刻不容缓的地步,但用规模化的逻辑创造流量、完成转化的前提,是首先要具备高质量内容的基础。说到底,数字人只是一个新工具而已,而对商家来说,搞清楚目标永远比用什么方式抵达更重要。
斗兽场中数字人:技术能掌握流量暴力吗?
平台与数字人之间的冲突正浮出水面。
继视频号将虚拟直播定义为违规行为后,快手电商也于近日收紧了对“数字人”的限制。
在19日发布的公告中,快手宣布对数字人直播等AIGC辅助创作的内容,不会给予额外流量支持。同时,快手官方数字人能力(女娲产品)的电商直播间,也不再享受额外电商流量扶持,而使用站外AIGC数字人生成的录制直播将按“播放录制内容”规则管控。
一周之内,视频号、快手先后对数字人重拳出击,乍看之下或许只是意外的默契,但在快手“连自己人都打”的动作背后,平台与数字人之间的冲突正浮出水面。
围猎数字人:“京阿”向左,“腾快”向右
尽管视频号和快手都对数字人发出了“达咩”的信号,但在当前的中文互联网,各家平台却对数字人有着截然不同的态度。
更准确地说,视频号、快手等内容平台是加以限制且趋于严格。而以阿里、京东为代表的传统电商平台,不仅在过去一段时间大力推广、扶持数字人直播在平台生态的应用落地,甚至将数字人直播当成了平台AI赋能的一个重要着力点。
两个月前,刘强东数字人“采销东哥”在京东采销直播间开启“个人”直播首秀。事后媒体报道,刘强东数字人在直播期间,不但能够流利讲解商品,还可以进行直播间抽奖和红包发放。此外,就连搓手指、发言时偶尔点头的动作习惯,“采销东哥”也全盘复制。
彼时有业内分析师评价,传统电商愈发面临成长瓶颈,京东在当下主流的直播电商赛道已然落后。而数字人直播作为一种AI赋能的全新生产力,是京东重新加入直播赛道竞争的一个切入点。
京东也一直试图证明数字人直播的价值。
就在快手宣布对数字人直播限流的前一天,京东云言犀创新业务负责人在“618媒体开放日”上宣传自家产品,强调其数字人直播成本仅为真人成本的1/10,效果“逼近真人”。
相比姗姗来迟的京东,淘宝在数字人直播方面的布局节奏更快。
去年7月,淘宝首次尝试AI上岗直播,打造了6位造型各异的AI“烈儿宝贝”和主播真人同台直播。而在9月举行的阿里妈妈m峰会上,阿里妈妈又推出“AI全时直播能力”,商家可以利用AI全时直播库里的数百位AI虚拟主播,根据实际需求进行形象定制,还能够进行多语言直播互动。
据媒体报道,当时已有超过500家商家通过阿里妈妈的AI能力,在淘系实现了7*24小时不停播的“AI全时直播”,直播成本有效降低90%——这一数字与京东“数字人直播成本仅为真人成本1/10”的说法颇有默契。
传统电商平台力推的数字人,如今却被视频号和快手联手“封杀”,之所以会出现这般截然相反的态度,归根结底是双方所处的位置不同。
从传统电商平台的角度来看,直播流量是金矿,数字人是商家挖掘金矿的工具。电商平台自身并不参与到挖矿的工作当中,只需要向商家出售工具即可盈利,所以平台的核心价值是不断提供越来越高效的工具,一个工具不好用,可以重新开发下一个新工具,对电商生态的影响并不大。
但是视频号和快手本质上是内容平台,而用户是鱼塘里的鱼,数字人和其他内容一样都是日常投喂的饵料。内容平台既要保证持续投喂足够的饵料,让用户越来越多、越来越“重”,还需要向不同的用户投喂他们喜欢的饵料、细分用户圈层,再向拿着不同商品的商家开放“鱼塘”才能获利。
因此,内容平台要对内容负责。而数字人借助技术手段制作的内容,不但会干扰用户对内容的偏好,还会污染内容环境,持续影响生态健康。
数字人直播“错”在哪?
数字人直播为什么不被内容平台认可?这个问题,在平台发布的文件中就可以找到答案。
视频号公开征集意见的《视频号橱窗达人发布低质量内容实施细则》中,将“挂机录播”内容改为“非真实直播”的内容,意味着规则的适用范围变大了。
过去,部分直播间为了养号、“水时长”或是薅平台直播新人奖励的羊毛,会采取挂机录播的方式达到目的。但这类内容本身不满足直播应当具备的互动性特点,因此“挂机录播”本身是一种直播造假。
而征集意见中,将“非真实直播”定义为直播过程中使用非实时直播内容或道具代替真实直播的行为。例如,使用插件、AI等工具生成虚拟形象进行直播。这个定义的具体对象,也包括了利用AI技术进行的“直播造假”。
既然涉及造假,平台对相关行为进行管控自然理所应当。但平台不仅仅是在维护自己的利益,也是在帮助用户避免潜在风险。
去年5月,Deepfake的AI换脸、语音模拟引发全网热议。有不法分子利用AI换脸,通过视频通话用10分钟诈骗430万元。在B站音乐区,UP用AI模拟出孙燕姿的声音,推出多首翻唱作品,甚至最后还引来歌手孙燕姿本人,以《我的AI》一文回应自己对AI技术的看法。
在直播电商领域同样出现了AI泛滥的局面:带货主播们集体用AI换脸成女明星,三步一个迪丽热巴,五步一个佟丽娅,不仔细看根本分辨不出来,而这些AI生产出的明星直播间也为商家们带来了不少流量。
如果当时没有明星们的积极维权和平台的及时干预,恐怕99元一套的AI换脸软件,早就成为直播间标配,现在也轮不到数字人成为新风口。而另一个平台所不愿见到的局面是,如果所有直播间都被“AI明星”们把持,也就意味着由直播间组成的内容生态失去了多元化的特点。
试想一下:当用户下班回到家打开直播App,上一屏“迪丽热巴”还在镜头前展示口红色号,下一屏就有另一个“迪丽热巴”在带货防晒衣。再往下连划两屏,又看到一个古力娜扎和佟丽娅分别在介绍美容仪和吹风机。
暂且不说明星直播间看多了,用户也会审美疲劳。本来带货直播基于现实感知建立的信任感,就这么被满屏的“明星主播”轻松打破,甚至还有可能让用户对直播内容乃至直播商品产生质疑。看似是赚了流量,其实是丢了饭碗。
同样的道理放在数字人身上也一样。
在京东推出的“采销东哥”身上可以看到,AI数字人已经塑造得和真人高度相似,甚至学会了刘强东搓手指、点头的个人习惯。但模仿终究是模仿。刘强东讲话时搓手指、点头是下意识的行为,这些动作的产生以及执行动作的时机本就毫无逻辑可言,也是依靠算法和逻辑判断完成cosplay的数字人所无法掌握的。
在AI的眼里,数字人讲话时有搓手指、点头的动作就代表“像”刘强东。于是镜头前的“采销东哥”在直播时会频繁搓手指、点头,而把一个本不该被注意到的小动作,变成人物特征的一部分,本就是AI拟人化的失败。
刻意模仿产生的蛛丝马迹并非是数字人的错,但是打造出数字人的平台,还将这些“缺陷”放大成卖点向商家推销工具,这种做法本身就很值得商榷。
哪里需要数字人?
在电商平台的眼里,数字人是商家参与直播电商竞争的新工具,更降低了普通商家进入直播带货领域的门槛。
比如,采用数字人直播可以不用搭建真实直播间,能够节省置景和设备费用。模式化的数字人直播,也不需要包含主播、策划、编导、摄影的一整套直播团队,大大减少了人力成本投入。并且数字人主播状态稳定、不需要休息,可以每天24小时直播,不用担心主播会跳槽。
此前根据《解放日报》的报道,按照市场主流数字人主播产品一年2万元的成本计算,平均每个月的直播成本不到2000元,还可以进行24小时“日不落”直播。而在杭州,真人主播的月工资1万元起,一个直播间需要2位主播轮流,每个月仅人力成本就需要2万元,而每天直播时间还只有16个小时。
数字人直播和真人直播的性价比差距天差地别,然而现实果真如此吗?
事实上,去年上半年数字人直播话题开始走热后,就有相当一部分商家尝试了用数字人直播。虽然当时并没有限制数字人直播间的平台规则,但很多商家都因为数字人形象重复,被平台检测到,导致账号封禁。
商家本想着2万块可以播一年,结果直播5分钟被封2小时,根本无法正常直播。还有的账号永久封禁,买数字人的钱全都打了水漂。
另外在效率方面,尽管数字人能够24小时直播的优点非常诱人,但直播平台的流量并不是按照24小时平均分布的。晚上8点到凌晨1点的黄金时段属于平台大主播,数字人开播也抢不到什么流量。而在其他时段,数字人也还要与其他真人主播“PK”,像积攒“库里南碎片”一样,捡拾那些被遗忘在角落的流量。
在带货品类方面,数字人也存在明显限制。目前来看,电商平台的数字人直播间更擅长为低价、标品带货。原因在于消费者在面对低价标品时,消费决策所花费的时间会更短,因此通过数字人照本宣科的直接引导,就有较大概率让用户下单。
但是当面对高价、非标品时,消费者的决策时间更长,并且需要及时互动反馈促成下单,而数字人目前在互动性方面还做不到像真人一样自然,也无法及时提供互动反馈。此外,家具家居等涉及产品体验的品类,数字人也无法像真人一样,通过动作示范来直观表现产品特点。
所以不难发现,直播电商的核心价值在于线上沟通的高效率、真人主播的互动性和透过主观交流形成的情感联结。与之对比,数字人仅仅是在效率上胜出,其他方面并没有什么特别。而用数字人带货的做法,本身是一种对技术的浪费。
如果跳出直播带货的场景,数字人的优点会更加明显:24小时在线,随叫随到;能够像人类一样表达,且可以做到标准化。这些优点最合适的应用场景,显然也不是“123,上链接”,而是能够提供个性化服务、情绪价值的私域场景。
比如今年清明节期间引发热议的“用AI复活亲人”,仅用逝者生前的照片和音频就可以合成一段视频,为用户提供一份特别的慰藉。而结合聊天机器人打造的升级版数字人,更有可能实现类似真人的对话,将《流浪星球2》中的数字生命带入现实。
在此基础上,如果更进一步放飞想象力,在各行各业打造出“专家数字人”,不仅能够在数字世界让专家们的专业能力得到永久保存,辅助人类继续突破各类科研难题。还能够利用AI的智能学习和交互能力,投入教育领域,推动教育普及和普惠。
举一个具体的例子:抖音旗下的AI工具“豆包”中,已经落地了聊天机器人、写作助手以及英语学习助手等AI功能,其中英语学习助手不仅可以与用户进行实时口语对话,还能及时指出用户在表达时出现的语法问题。而在过去,类似的口语练习通常需要在线下或线上场景,预约真人老师付费才可以进行。
所以,如果将“豆包”与数字人相结合,那么每个人都可以拥有一位24小时在线,随时可以学习的口语老师。而这类在原有应用场景完成的新突破,才是数字人最好的归宿。
坦白来说,电商平台对数字人直播的卖力宣传背后,其核心目的是把更多商家拉入到直播电商的场景,为平台竞争提供新筹码。但传统电商们忽视了一个现实:直播带货的基础建立在良性的内容表达上,而不是极致的转化效率上。
就好比头部主播能够比其他主播创造更高的GMV,并不是因为直播场次多,而是因为长期的直播积累与粉丝建立了信任关系。技术不是做不到这些,而是在以效率优先的产品思路下,这些前期投入都会被当成是冗余成本。
在进入持续低价竞争的当下,商家对降低内容成本的需求已经到了刻不容缓的地步,但用规模化的逻辑创造流量、完成转化的前提,是首先要具备高质量内容的基础。说到底,数字人只是一个新工具而已,而对商家来说,搞清楚目标永远比用什么方式抵达更重要。
0
第一时间获取股权投资行业新鲜资讯和深度商业分析,请在微信公众账号中搜索投中网,或用手机扫描左侧二维码,即可获得投中网每日精华内容推送。
发表评论
全部评论