卷疯了!
“低空经济”在今年全国两会首次写入《政府工作报告》。紧随其后,工信部、科技部、财政部、民航局四部门联合印发了《通用航空装备创新应用实施方案(2024-2030年)》。方案提出,到2030年推动低空经济形成万亿级市场规模。为了积极响应国家政策和抢抓优质项目,各省市对低空经济的关注开始火速升温。
“苏州加码低空经济布局”“常州发力低空经济”“杭州提出支持低空经济质量发展若干政策”“珠海设立百亿级低空经济基金群”……由“政策指导”延伸“资金支持”,各地低空经济呈现“因地制宜、百花齐放”景象。
政策加快
政府作为顶层设计者,将“低空经济”提级为战略性新兴产业后,各地纷纷加速发布低空经济高质量建设政策。
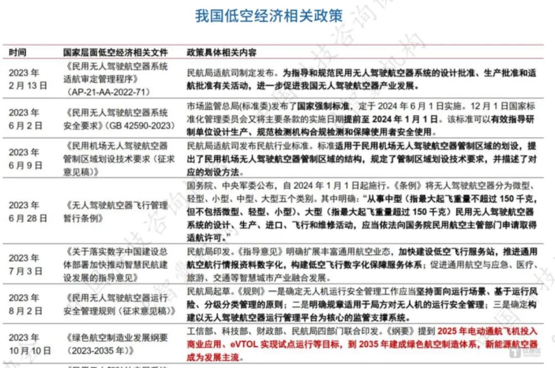
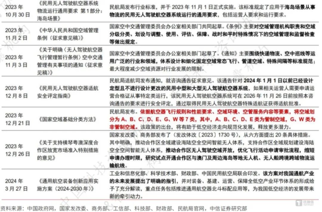
据不完全统计,2024年有20多个省份政府颁布相关政策,并将低空经济写入了《政府工作报告》。包括北京、广东、福建、河南、湖南、山东、安徽、上海、浙江、四川、重庆、黑龙江、新疆、海南、江苏、江西、辽宁、山西、陕西、云南、内蒙古等地区推出了针对低空经济发展的具体执行政策及细则,明确了各自的发展目标和详细规划。
政策主要涵盖基建、应用场景拓展、产业链培育和项目投资补助,助力低空经济快速发展。


长三角、大湾区、成渝双城经济圈国内三大低空经济发展高地,政策的推动力度更为显著。
比如:广东提出到2026年,低空经济规模超过3000亿元,基本实现低空产业链自主可控;上海提出到2027年联合长三角城市建设全国首批低空省际通航城市,实现“100+”低空飞行服务应用场景;四川提出到2027年,在通航装备制造、低空飞行运营等领域各培育形成3~5家行业领军企业;北京力争通过三年时间,低空经济相关企业数量突破5000家,在技术创新、标准政策、低空安全、应用需求等领域形成全国引领示范,产业规模达到1000亿元。
不难发现,地方国企重点把握低空基础设施、低空服务保障、低空产融结合三个关键赛道。
交投集团、城投公司等具备建筑施工资质的建工平台多以低空智能融合基础设施建设运营商为立足点,通过央地合作三大运营商、战略合作数字科技企业、联合体合作规划设计院等形式,以低空起降点、通用机场等物理设施投建管运为切入口逐步形成设施网、空联网、航路网、服务网“四张网”全产业链、全生命周的低空智能融合基础设施建设运营商。
机场集团、航空集团等依托民用运输机场、通用航空机场、低空基地等载体多以低空公共服务空间运营商为立足点,战略合作地方文旅集团、城市数据大脑等,按照社会效益为主、经济效益为辅导向,以监管服务平台、飞行数据平台为基础,统筹低空空域管理协同运行、低空飞行管理服务等工作,全力服务区域低空经济产业生态体系构建。
在相关政策扶持驱动下,低空经济产业有望持续快速增长。中国民用航空局发布的数据显示,到2025年,中国低空经济的市场规模预计达到1.5万亿元,到2035年有望达到3.5万亿元。
资金入场
低空经济迎来政府产业基金和一级创投资金的追捧。
以下为今年融资事件的整体统计情况,统计口径存在差异,融资事件数目和金额存在一定差异,但均能看出低空经济领域的投资热度在持续提升。
(1)IT桔子数据显示,2024年1月1日至8月8日,低空经济领域发生的投融资事件已达26起,超过2023年全年数量(25起);从公开披露的金额看,26起投融资事件共涉及金额52.06亿元,比去年全年金额(35.74亿元)多16.32亿元。
(2)根据公众号亿欧网统计,今年以来,低空经济领域融资事件已经超过60起,其中亿元级以上融资共有12起,共有9家企业,包括峰飞航空、小鹏汇天、沃飞长空、沃兰特航空、星逻智能、鸿鹏航空、特金智能、时的科技、卓翼智能,主要集中在eVTOL企业及其上游核心零部件企业。
(3)来觅数据统计,2024年前三季度低空经济赛道融资案例合计56起,较去年同期增加了9起,融资金额合计39亿元,亿元级别以上的融资至少14起,作为低空经济核心支柱的eVTOL最受关注,融资案例最多。

地方也愿意拿出真金白银,各地陆续成立基金推动低空经济产业发展。据不完全统计,截至目前,全国已有20个省市成立低空经济产业基金,总规模已超千亿元,约为1135亿元。

从基金规模上看,截至目前各地低空经济产业基金从几亿元到几百亿元不等,其中不少以基金集群的形式设立。所在地既包括大湾区、长三角等沿海低空经济发达区域,也包括新疆石河子市、贵州省贵阳市等中西部地区。
多地陆续开展了低空经济项目落地,金额高达百亿。
苏州已签约低空经济项目超300个,计划总投资超900亿元,新签约低空经济产业基金19个,总规模超200亿元。
重庆签约低空领域项目22个,协议投资240亿元人民币,目标打造“引领全国的低空消费首创之城”。
在南京低空经济发展大会上,37个产业基金和投资项目现场签约,总投资306亿元。
江西共青城市举行低空经济产业项目集中签约仪式,蓝鲸飞艇研发制造、洪都中贝大型运输无人机、莱仕康通用航空飞机制造等12个低空经济产业项目集中签约落户,涉及飞艇(浮空器)、固定翼轻型飞机、大型装载无人机、航空发动机、航模等航空器多个领域,涵盖研发设计、生产制造等多个环节,总投资达到68.75亿元。
产投集团等区域新兴产业投资平台多以肩负赋能地方卡位、抢位、占位全国低空经济为立足点,攒局地方高校、科研机构、链主龙头及产业链上下游、金融机构、专业服务机构等多元角色构建低空经济生态圈,通过“产业基金+产业园区”形成一揽子综合服务,以投促创、以投促引、以投促产推动地方低空经济产业规模和能级迅速提升。
投资领域各有侧重
从投资领域看,各地侧重点不一,不过制造环节和应用环节是两大重点领域。
如湖北称重点围绕低空制造、低空飞行、低空保障、衍生综合服务等领域;杭州聚焦低空制造、低空物流、低空视觉、低空数据四个赛道开展投资招引,吸引行业内优质企业聚集。
作为低空经济产业的热门赛道,eVTOL整机也受到产业基金的关注。珠海称低空经济产业基金将重点关注eVTOL整机、民用无人机及其下游应用,助力珠海低空经济产业延链、补链、强链,拓展产业覆盖面和价值端。
此外,作为“全国低空第一城”的深圳,则将目光瞄准整个产业链。根据公告,深圳市低空经济产业基金可投金额应100%投资于低空经济领域,包括产业上中下游。
其中,上游包括低空飞行器本体软硬件设备研发及制造、飞控系统及动力系统研发制造、轻质复合材料制造技术及产业、低空飞行保障相关设备及技术等上游领域。中游包括总装集成,包含无人机、eVTOL(电动垂直起降航空器)及大、中型无人、有人驾驶航空器整机;基础设施建设,包括通用机场、直升机起降台、测试场、通信、导航、飞行信息系统等中游领域。下游包括低空无线通信、特种飞行、低空作业(气象监测、海洋监测等)、低空物流、低空数据与分析、城市空中交通商业运营等低空经济下游应用行业。
深圳在发展低空经济产业方面已具备先发优势,已聚集了一批低空经济产业链企业,如大疆、道通智能和边界智控等。此外,深圳还发布了多项支持低空经济发展的相关政策。
目前来看,国内低空经济产业已初步形成“政府主导+市区级企业建设运营+低空制造企业示范推广”的发展模式,由地方政府主导低空经济基础设施建设和场景打造,低空制造企业负责试飞示范及产品推广,其中,地方国企重点把握低空基础设施、低空服务保障、低空产融结合三个关键赛道。
低空经济将带动城市大洗牌。一端牵着先进制造业,一端连着数字经济、新型消费、智慧城市、智慧文旅等新业态,是资金密集型、技术密集型和高端人才密集型产业,对于城市先进制造产业体系和一流的创新动能具有较高支撑要求,对于区域消费场景重塑和城市管理场景升级具有较高经济能力要求。
规模超千亿,出钱又出力,看各地如何竞逐“低空之城”新赛道
低空经济前进的脚步逐渐加快。
卷疯了!
“低空经济”在今年全国两会首次写入《政府工作报告》。紧随其后,工信部、科技部、财政部、民航局四部门联合印发了《通用航空装备创新应用实施方案(2024-2030年)》。方案提出,到2030年推动低空经济形成万亿级市场规模。为了积极响应国家政策和抢抓优质项目,各省市对低空经济的关注开始火速升温。
“苏州加码低空经济布局”“常州发力低空经济”“杭州提出支持低空经济质量发展若干政策”“珠海设立百亿级低空经济基金群”……由“政策指导”延伸“资金支持”,各地低空经济呈现“因地制宜、百花齐放”景象。
政策加快
政府作为顶层设计者,将“低空经济”提级为战略性新兴产业后,各地纷纷加速发布低空经济高质量建设政策。
据不完全统计,2024年有20多个省份政府颁布相关政策,并将低空经济写入了《政府工作报告》。包括北京、广东、福建、河南、湖南、山东、安徽、上海、浙江、四川、重庆、黑龙江、新疆、海南、江苏、江西、辽宁、山西、陕西、云南、内蒙古等地区推出了针对低空经济发展的具体执行政策及细则,明确了各自的发展目标和详细规划。
政策主要涵盖基建、应用场景拓展、产业链培育和项目投资补助,助力低空经济快速发展。
长三角、大湾区、成渝双城经济圈国内三大低空经济发展高地,政策的推动力度更为显著。
比如:广东提出到2026年,低空经济规模超过3000亿元,基本实现低空产业链自主可控;上海提出到2027年联合长三角城市建设全国首批低空省际通航城市,实现“100+”低空飞行服务应用场景;四川提出到2027年,在通航装备制造、低空飞行运营等领域各培育形成3~5家行业领军企业;北京力争通过三年时间,低空经济相关企业数量突破5000家,在技术创新、标准政策、低空安全、应用需求等领域形成全国引领示范,产业规模达到1000亿元。
不难发现,地方国企重点把握低空基础设施、低空服务保障、低空产融结合三个关键赛道。
交投集团、城投公司等具备建筑施工资质的建工平台多以低空智能融合基础设施建设运营商为立足点,通过央地合作三大运营商、战略合作数字科技企业、联合体合作规划设计院等形式,以低空起降点、通用机场等物理设施投建管运为切入口逐步形成设施网、空联网、航路网、服务网“四张网”全产业链、全生命周的低空智能融合基础设施建设运营商。
机场集团、航空集团等依托民用运输机场、通用航空机场、低空基地等载体多以低空公共服务空间运营商为立足点,战略合作地方文旅集团、城市数据大脑等,按照社会效益为主、经济效益为辅导向,以监管服务平台、飞行数据平台为基础,统筹低空空域管理协同运行、低空飞行管理服务等工作,全力服务区域低空经济产业生态体系构建。
在相关政策扶持驱动下,低空经济产业有望持续快速增长。中国民用航空局发布的数据显示,到2025年,中国低空经济的市场规模预计达到1.5万亿元,到2035年有望达到3.5万亿元。
资金入场
低空经济迎来政府产业基金和一级创投资金的追捧。
以下为今年融资事件的整体统计情况,统计口径存在差异,融资事件数目和金额存在一定差异,但均能看出低空经济领域的投资热度在持续提升。
(1)IT桔子数据显示,2024年1月1日至8月8日,低空经济领域发生的投融资事件已达26起,超过2023年全年数量(25起);从公开披露的金额看,26起投融资事件共涉及金额52.06亿元,比去年全年金额(35.74亿元)多16.32亿元。
(2)根据公众号亿欧网统计,今年以来,低空经济领域融资事件已经超过60起,其中亿元级以上融资共有12起,共有9家企业,包括峰飞航空、小鹏汇天、沃飞长空、沃兰特航空、星逻智能、鸿鹏航空、特金智能、时的科技、卓翼智能,主要集中在eVTOL企业及其上游核心零部件企业。
(3)来觅数据统计,2024年前三季度低空经济赛道融资案例合计56起,较去年同期增加了9起,融资金额合计39亿元,亿元级别以上的融资至少14起,作为低空经济核心支柱的eVTOL最受关注,融资案例最多。
地方也愿意拿出真金白银,各地陆续成立基金推动低空经济产业发展。据不完全统计,截至目前,全国已有20个省市成立低空经济产业基金,总规模已超千亿元,约为1135亿元。
从基金规模上看,截至目前各地低空经济产业基金从几亿元到几百亿元不等,其中不少以基金集群的形式设立。所在地既包括大湾区、长三角等沿海低空经济发达区域,也包括新疆石河子市、贵州省贵阳市等中西部地区。
多地陆续开展了低空经济项目落地,金额高达百亿。
苏州已签约低空经济项目超300个,计划总投资超900亿元,新签约低空经济产业基金19个,总规模超200亿元。
重庆签约低空领域项目22个,协议投资240亿元人民币,目标打造“引领全国的低空消费首创之城”。
在南京低空经济发展大会上,37个产业基金和投资项目现场签约,总投资306亿元。
江西共青城市举行低空经济产业项目集中签约仪式,蓝鲸飞艇研发制造、洪都中贝大型运输无人机、莱仕康通用航空飞机制造等12个低空经济产业项目集中签约落户,涉及飞艇(浮空器)、固定翼轻型飞机、大型装载无人机、航空发动机、航模等航空器多个领域,涵盖研发设计、生产制造等多个环节,总投资达到68.75亿元。
产投集团等区域新兴产业投资平台多以肩负赋能地方卡位、抢位、占位全国低空经济为立足点,攒局地方高校、科研机构、链主龙头及产业链上下游、金融机构、专业服务机构等多元角色构建低空经济生态圈,通过“产业基金+产业园区”形成一揽子综合服务,以投促创、以投促引、以投促产推动地方低空经济产业规模和能级迅速提升。
投资领域各有侧重
从投资领域看,各地侧重点不一,不过制造环节和应用环节是两大重点领域。
如湖北称重点围绕低空制造、低空飞行、低空保障、衍生综合服务等领域;杭州聚焦低空制造、低空物流、低空视觉、低空数据四个赛道开展投资招引,吸引行业内优质企业聚集。
作为低空经济产业的热门赛道,eVTOL整机也受到产业基金的关注。珠海称低空经济产业基金将重点关注eVTOL整机、民用无人机及其下游应用,助力珠海低空经济产业延链、补链、强链,拓展产业覆盖面和价值端。
此外,作为“全国低空第一城”的深圳,则将目光瞄准整个产业链。根据公告,深圳市低空经济产业基金可投金额应100%投资于低空经济领域,包括产业上中下游。
其中,上游包括低空飞行器本体软硬件设备研发及制造、飞控系统及动力系统研发制造、轻质复合材料制造技术及产业、低空飞行保障相关设备及技术等上游领域。中游包括总装集成,包含无人机、eVTOL(电动垂直起降航空器)及大、中型无人、有人驾驶航空器整机;基础设施建设,包括通用机场、直升机起降台、测试场、通信、导航、飞行信息系统等中游领域。下游包括低空无线通信、特种飞行、低空作业(气象监测、海洋监测等)、低空物流、低空数据与分析、城市空中交通商业运营等低空经济下游应用行业。
深圳在发展低空经济产业方面已具备先发优势,已聚集了一批低空经济产业链企业,如大疆、道通智能和边界智控等。此外,深圳还发布了多项支持低空经济发展的相关政策。
目前来看,国内低空经济产业已初步形成“政府主导+市区级企业建设运营+低空制造企业示范推广”的发展模式,由地方政府主导低空经济基础设施建设和场景打造,低空制造企业负责试飞示范及产品推广,其中,地方国企重点把握低空基础设施、低空服务保障、低空产融结合三个关键赛道。
低空经济将带动城市大洗牌。一端牵着先进制造业,一端连着数字经济、新型消费、智慧城市、智慧文旅等新业态,是资金密集型、技术密集型和高端人才密集型产业,对于城市先进制造产业体系和一流的创新动能具有较高支撑要求,对于区域消费场景重塑和城市管理场景升级具有较高经济能力要求。
0
第一时间获取股权投资行业新鲜资讯和深度商业分析,请在微信公众账号中搜索投中网,或用手机扫描左侧二维码,即可获得投中网每日精华内容推送。
发表评论
全部评论