文 | 晨曦
是谁泄漏了微博大V、脱口秀演员池子的银行流水明细,终于有了答案。
5月7日,中信银行发布对池子的《道歉信》,称近期上海笑果文化传媒有限公司联系开户支行,要求查询其为员工王越池先生支付劳务工资记录时,中信银行员工未严格按规定办理,提供了王先生(池子)的收款记录。至此,池子银行流水明细被泄露一事,真相大白。
对于网友最关心的违规职员将受到什么样的惩罚?中信银行在《道歉信》中称,已按制度规定对相关员工予以处分,并对支行行长予以撤职。

5月6日下午,微博大V,知名脱口秀演员池子的一条微博引发热议,截止目前为止,该条微博的评论数量已高达2.8万条,获得点赞52.3万。
引发热议的这一条微博具体什么内容?
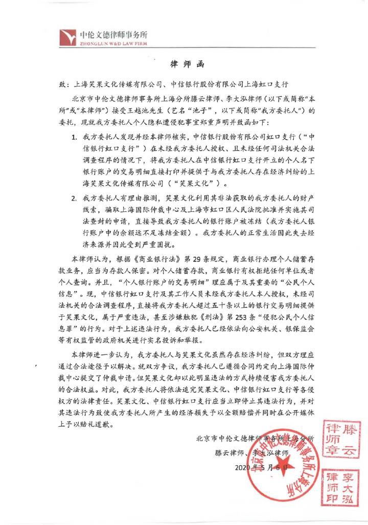
池子在微博中称,笑果文化违约拖欠应付演艺报酬,且未按照合同给到自己账单明细。池子提起仲裁之后,笑果文化也提出仲裁,并要求池子赔付3000多万。

池子在微博中展示的律师函
值得注意的是,在此过程中,池子发现,在笑果文化寄给他的材料中,竟然包含了池子在中信银行的个人银行账户交易明细。
对此,池子称,不论是律师观点,还是依照法律,个人银行账户交易明细是重要的个人隐私,银行不能把个人账户交易明细交给第三方,这属于侵犯公民个人信息的违法行为。
池子微博发文后,5月6日晚间笑果文化回应,2020年1月,池子未经公司允许擅自参加商业活动,目前已以邮件形式提出解约诉求。
关于与池子之间的经纪纠纷,笑果文化将根据相关流程采取了财产保全、提起仲裁、证据收集等法律行动。
另就池子所提出的“工资拖欠”及“违约金”等相关经纪问题,笑果文化称亦正在仲裁程序中。上述行动,均在法律及合同的框架之下进行。

笑果文化发布的回应声明
那么,在未经池子的许可之下,笑果文化是如何获得池子的银行账户交易明细的,银行职员在没有客户密码,只有卡号的情况下是否就能查询客户的流水明细,相关人员的操作是否违法,会得到什么样的惩罚?对此,投中网询问了律师和几个大行职员。
一位在邮政银行任职的柜员告诉投中网,目前,即使银行职工知道客户账号,但没有密码,在柜台上无法查询到客户的流水明细,而就算银行职工得到客户的银行账户及密码,在查询流水时还需要客户身份证及拍照,如果没有身份证则无法打印银行流水。
但同时,该职工称每个银行的系统不一样,操作流程也不一样,因此中信银行有可能能够查询到客户的银行流水并进行打印。
一位在某城商行任职的柜员称,银行在未经客户允许的情况下,向第三者提供客户银行明细流水,属于违规操作。
一般情况下,虽然银行只要有卡号和身份证便能查询客户银行流水明细,但这也需要柜员操作主管授权。而实际操作过程中,只有客户本人携带身份证去银行网点才能查询明细流水。
建设银行任职业务人员亦称,客户的流水都要经过客户本人亲自打印,且要客户本人携带身份证原件过机后才能执行,否则他人无法获取客户银行流水明细。
那除笑果文化通过银行职员违规获取池子的银行明细流水之外,笑果文化还有可能通过别的方式获取到流水明细吗?笑果文化的行为是否违法?
“也不排除笑果文化去法院告了池子,法院有权利查询所有。”上述城商行银行职工透露。
对此,一位从业多年且擅长调解经济类案件的资深律师告诉投中网,如果池子与笑果文化存在经济纠纷,并已提起诉讼,那么法院出公函,银行有义务配合查询。
在此过程中,有时候当事人因为客观原因无法取证,便可申请法院进行调查。而因最后纠纷双方需要在法庭上质证,双方都能看到,因此,法院一般会认为与案件有关的证据,就不是秘密。
不过,该律师也称,如果是法院将池子的银行流水明细提供给了笑果文化也有一些问题,不过目前这处于灰色地带。
关于此问题,一名在知乎上自称中南财经政法大学民商法硕士的用户称,如果非本人要查询公民的银行存款或流水,按照规定一般需要有权机关(公检法纪委监委等)两名工作人员,携带证件及公函前往办理。
银行的工作人员会核对法院工作人员的证件和公函,核对无误后才予以办理,如果核对发现问题,一般不会配合办理。还有部分银行需要向法院去电核实,直到确定人员身份无误后才会办理。但法院前来查询公民个人存款信息,一般来说柜员是没有权限办理,需要主管授权。
也有律师称,池子银行流水明细被泄露或有两种情况,一是笑果文化与池子签订的经纪合同中,池子授权了笑果文化有权查询或控制个人账户;二是笑果文化找中信银行支行的工作人员,把池子的银行流水明细悄悄的打印了出来。
那如果是银行人员私自为笑果文化查询并打印了池子的银行流水明细,相关人员会面临什么样的惩罚呢?
上述知乎用户称在未获得公民个人授权,在没有权利机构命令的情况下,银行把公民的银行流水打印出来,泄露给他人,并且加盖公章作为敌对证据,这就不仅仅是个别银行员工在侵犯公民隐私的问题了。
上述律师称,经手的相关银行职工可能会被追究民事或刑事责任,但定罪是个复杂的过程。
上述城商行柜员则称,柜员一个人并不能做到查询客户银行流水明细,正常都需要上级授权,与此同时,银行职员若查询了客户流水信息,银行系统定能检测到是哪位员工所为,经办人员就会惹来麻烦,对于最后的处罚,不会只是一个人,但基于每个银行的审核不一样,其处罚也会不一样。
脱口秀演员池子个人账户流水泄露,银行没有密码身份证光凭卡号就能查流水吗?
池子称,不个人银行账户交易明细是重要的个人隐私,银行不能把个人账户交易明细交给第三方,这属于侵犯公民个人信息的违法行为。
文 | 晨曦
是谁泄漏了微博大V、脱口秀演员池子的银行流水明细,终于有了答案。
5月7日,中信银行发布对池子的《道歉信》,称近期上海笑果文化传媒有限公司联系开户支行,要求查询其为员工王越池先生支付劳务工资记录时,中信银行员工未严格按规定办理,提供了王先生(池子)的收款记录。至此,池子银行流水明细被泄露一事,真相大白。
对于网友最关心的违规职员将受到什么样的惩罚?中信银行在《道歉信》中称,已按制度规定对相关员工予以处分,并对支行行长予以撤职。
5月6日下午,微博大V,知名脱口秀演员池子的一条微博引发热议,截止目前为止,该条微博的评论数量已高达2.8万条,获得点赞52.3万。
引发热议的这一条微博具体什么内容?
池子在微博中称,笑果文化违约拖欠应付演艺报酬,且未按照合同给到自己账单明细。池子提起仲裁之后,笑果文化也提出仲裁,并要求池子赔付3000多万。
池子在微博中展示的律师函
值得注意的是,在此过程中,池子发现,在笑果文化寄给他的材料中,竟然包含了池子在中信银行的个人银行账户交易明细。
对此,池子称,不论是律师观点,还是依照法律,个人银行账户交易明细是重要的个人隐私,银行不能把个人账户交易明细交给第三方,这属于侵犯公民个人信息的违法行为。
池子微博发文后,5月6日晚间笑果文化回应,2020年1月,池子未经公司允许擅自参加商业活动,目前已以邮件形式提出解约诉求。
关于与池子之间的经纪纠纷,笑果文化将根据相关流程采取了财产保全、提起仲裁、证据收集等法律行动。
另就池子所提出的“工资拖欠”及“违约金”等相关经纪问题,笑果文化称亦正在仲裁程序中。上述行动,均在法律及合同的框架之下进行。
笑果文化发布的回应声明
那么,在未经池子的许可之下,笑果文化是如何获得池子的银行账户交易明细的,银行职员在没有客户密码,只有卡号的情况下是否就能查询客户的流水明细,相关人员的操作是否违法,会得到什么样的惩罚?对此,投中网询问了律师和几个大行职员。
一位在邮政银行任职的柜员告诉投中网,目前,即使银行职工知道客户账号,但没有密码,在柜台上无法查询到客户的流水明细,而就算银行职工得到客户的银行账户及密码,在查询流水时还需要客户身份证及拍照,如果没有身份证则无法打印银行流水。
但同时,该职工称每个银行的系统不一样,操作流程也不一样,因此中信银行有可能能够查询到客户的银行流水并进行打印。
一位在某城商行任职的柜员称,银行在未经客户允许的情况下,向第三者提供客户银行明细流水,属于违规操作。
一般情况下,虽然银行只要有卡号和身份证便能查询客户银行流水明细,但这也需要柜员操作主管授权。而实际操作过程中,只有客户本人携带身份证去银行网点才能查询明细流水。
建设银行任职业务人员亦称,客户的流水都要经过客户本人亲自打印,且要客户本人携带身份证原件过机后才能执行,否则他人无法获取客户银行流水明细。
那除笑果文化通过银行职员违规获取池子的银行明细流水之外,笑果文化还有可能通过别的方式获取到流水明细吗?笑果文化的行为是否违法?
“也不排除笑果文化去法院告了池子,法院有权利查询所有。”上述城商行银行职工透露。
对此,一位从业多年且擅长调解经济类案件的资深律师告诉投中网,如果池子与笑果文化存在经济纠纷,并已提起诉讼,那么法院出公函,银行有义务配合查询。
在此过程中,有时候当事人因为客观原因无法取证,便可申请法院进行调查。而因最后纠纷双方需要在法庭上质证,双方都能看到,因此,法院一般会认为与案件有关的证据,就不是秘密。
不过,该律师也称,如果是法院将池子的银行流水明细提供给了笑果文化也有一些问题,不过目前这处于灰色地带。
关于此问题,一名在知乎上自称中南财经政法大学民商法硕士的用户称,如果非本人要查询公民的银行存款或流水,按照规定一般需要有权机关(公检法纪委监委等)两名工作人员,携带证件及公函前往办理。
银行的工作人员会核对法院工作人员的证件和公函,核对无误后才予以办理,如果核对发现问题,一般不会配合办理。还有部分银行需要向法院去电核实,直到确定人员身份无误后才会办理。但法院前来查询公民个人存款信息,一般来说柜员是没有权限办理,需要主管授权。
也有律师称,池子银行流水明细被泄露或有两种情况,一是笑果文化与池子签订的经纪合同中,池子授权了笑果文化有权查询或控制个人账户;二是笑果文化找中信银行支行的工作人员,把池子的银行流水明细悄悄的打印了出来。
那如果是银行人员私自为笑果文化查询并打印了池子的银行流水明细,相关人员会面临什么样的惩罚呢?
上述知乎用户称在未获得公民个人授权,在没有权利机构命令的情况下,银行把公民的银行流水打印出来,泄露给他人,并且加盖公章作为敌对证据,这就不仅仅是个别银行员工在侵犯公民隐私的问题了。
上述律师称,经手的相关银行职工可能会被追究民事或刑事责任,但定罪是个复杂的过程。
上述城商行柜员则称,柜员一个人并不能做到查询客户银行流水明细,正常都需要上级授权,与此同时,银行职员若查询了客户流水信息,银行系统定能检测到是哪位员工所为,经办人员就会惹来麻烦,对于最后的处罚,不会只是一个人,但基于每个银行的审核不一样,其处罚也会不一样。
0
第一时间获取股权投资行业新鲜资讯和深度商业分析,请在微信公众账号中搜索投中网,或用手机扫描左侧二维码,即可获得投中网每日精华内容推送。
发表评论
全部评论