验证即登录,未注册则自动创建新账号 如果手机号已注册则自动登录
一、中国财富管理行业发展环境分析
1.1 中国经济发展趋势
2017年我国经济发展趋势平稳,经济增长虽然放缓但呈现出良好的复苏形式。虽然当前中国经济仍面临着严峻的内外部环境,但是中国内部经济发展转型有了新进展,实现了总体经济的平衡发展。
根据国家统计局数据显示,2017年中国经济增长较2016年放缓,前三季度国内生产总值已达 59.33 亿元,同比增长 6.9%,宏观经济“L”型趋势仍将继续。由于投资增速回落的影响,2017全年 GDP 增速放缓,维持在 6.9%。需求端周期性下行的因素,与来自政策端的稳增长和供给侧改革的上行因素互为平衡,经济基本面维持大体平稳增长。
投中研究院预计,2018年中国宏观经济形势趋稳,同时鉴于2017年底通过的特朗普减税法案有望进一步刺激美国需求扩张,因此中国经济将受到部分冲击,而欧日等发达国家和地区经济复苏好于预期,对于中国经济而言外部需求有明显改善作用。
图1:中国GDP趋势图
从另一个角度来看,国内经济持续稳定,最新发布的2017年12月份制造业采购经理指数(PMI)为51.6%,连续 15个月站在50%荣枯线之上。从PMI看,2017年中国经济运行中的积极因素不断累积、作用凸显,企稳态势巩固,向好发展态势进一步明显。主要呈现出经济发展的稳定性增强、经济发展效益提高、企业经营模式创新加快等特点。
图2:中国PMI指数趋势图
总体来看,中国正处在经济结构调整、转变发展方式的重要时期,已由高速增长阶段转向高质量发展阶段。当前经济稳中向好,一定程度上受全球经济复苏背景下外需回暖的推动,国内民间投资活力仍显不足,经济发展瓶颈尚未打破,预计2018年经济增长为6.6%-6.7%。
1.2 中国金融市场发展趋势
1.2.1 国内金融市场趋势概述
从国际上来看,由于发达国家政策转向,美联储加息节奏加快,同时由于美国减税政策实行,资金回流美国的强烈预期导致新兴市场面临的资本外流压力不断增大,基本面风险快速上升。目前中国再次面临QE宽松时代压力,流动性的负面影响或许会再度出现,另一方面,发达国家政策的变化和不确定性也会对新兴市场形成冲击。
从国内来看,2017年可以说是中国金融领域的规范年,以全国金融工作会议以来给国家定下了“金融服务实体经济,防范金融风险的主基调”。受新兴产业加快形成、基建投资继续发力、房地产市场降温等影响,信贷结构更加均衡。非金融企业贷款保持较快增长,工业生产稳定和企业盈利温和增长,带动相关融资需求继续平稳有增。
图3:中国主要投资增速发展
预计2018年,宽财政政策持续,基础设施投融资领域的信贷需求仍将保持较快增长。同时,由于相关部门加大了对“消费贷”业务的治理,个人按揭贷款增长将回落。预计2018年M2增长10%左右,社会融资规模存量增长13%左右,新增人民币贷款14万亿元。
1.2.2 我国居民金融资产情况分析
居民家庭金融资产的多少是衡量一个国家经济发展水平和居民富裕程度的重要标志之一,在我国居民总资产中,金融资产的占比逐年提升,从2004 年的 34%提升至 2016 年的 44%。伴随着金融资产规模扩张,居民对金融资产的多样化和专业化配置需求增加。
图4:我国居民总资产类型
伴随十年经济发展,中国私人财富市场规模十年增长五倍,持续释放可观的增长潜力和巨大的市场价值。2016年,在国内经济L型运行的背景下,中国私人财富市场继续保持高速增长,高净值人群数量达到158万人,个人持有的可投资资产总体规模达到165万亿元。预计2017年中国私人财富市场将继续稳步增长,高净值人群将达到187万人左右,个人可投资资产总体规模将达到188万亿元,同比增长14%。
图5:中国私人财富市场趋势图
图6:中国高净值人群可投资资产规模
但是,从整体配置上来看,无风险资产依然是居民偏好的资产,大部分财富分配在现金、债券和储蓄方面。这一类投资产品虽然风险低,但对应收益率也较低,很难补偿通货膨胀带来的损失。目前,虽然可投资产品较多,但是许多产品门槛较高,限制了居民根据自身条件选择合适的金融产品进行合理资产配置的能力,投资渠道的狭窄使得居民难以进行投资组合的调整。因此,金融市场的进一步发展,投资渠道的拓宽,产品种类的不断丰富,是家庭金融资产合理配置的必要条件
二、活跃财富管理机构发展状况
2.1 财富管理机构发展格局
2.1.1 中国财富管理概述
伴随着我国GDP的快速发展,社会财富快速积累,与此对应的财富管理市场也经历了十几年的迅猛增长。根据公开数据显示,截至2017年底,中国财富管理市场已超150万亿元,其中主要是由银行理财、保险、信托、公募及私募基金、券商资管及第三方财富管理机构组成。其产品形式会涵盖银行理财、信托、股权投资基金、债券投资基金、股票投资基金、券商资管计划、保险资管产品,投资型保险,期货资管等等。
图7:中国各大类型机构管理资产总规模
按照财富管理的定义来看,财富管理的涵盖很广,会涉及到银行理财、保险、信托、公募及私募基金、券商资管及第三方财富管理机构等等。其产品形式会涵盖银行理财、信托、股权投资基金、债券投资基金、股票投资基金、券商资管计划、保险资管产品,投资型保险,期货资管等等。
2.1.2 中国保险资管概述
2007年我国保险业受到内在发展需求动力和国民经济高速成长环境的双重推动,保险总资产规模保持快速增长。其实自2012年下半年开始,中国保监会逐步出台了保险投资新政13条,极大地拓宽了保险资金的投资渠道并且减少了以往的投资比例限制;2013年9月,中国保监会向各大保险公司和保险资产管理公司下发了《关于加强和改进保险资金运用比例监管的通知(征求意见稿)》,保险资金运用的自由度进一步增加。投资领域和比例的放开,进一步促进了保险资金投资收益率的提升。
图8:中国保险行业总资产规模
截至2017年,在低息环境下,保险产品吸引力显著增加,保单销售持续好转。寿险业正向循环已启动,高投资收益减弱了产品销售难度,进一步提升了保险产品吸引力,寿险业务规模增速加快。此外,股市对保险投资收益率也具有重要贡献。
图9:中国保险行业资金投资情况
2.1.3 中国信托投资概述
2017年以来,信托公司财富管理业务发展迅速,财富管理能力更加完善。根据信托业协会统计数据显示,信托行业管理的资产规模保持稳健增长,截至 2017年3季度,信托资产余额达24.41万亿元,比2季度末增加了1.27万亿元。信托资产规模同比增速为34.33%,环比增长了5.47%。
图10:中国信托业资产及增速
近年来,在资产运用方式上,信托业加大了股权投资、证券投资等投资类业务的比重,提升了投资管理水平,根据统计数据显示,截至2017年3季度末,资金信托投向证券领域的规模为2.96万亿元,同比增长4.23%,其中,3季度投资于股票的信托资金为8858亿元。在新增产品类型上,信托公司不断创新推出各种主动管理的信托;在配置领域上,信托公司聚焦特色领域,不断提升资产管理的专业化水平。同时加速在新兴产业等领域的股权投资业务转型步伐和布局力度。
2.1.4 中国公募基金概览
经过不断发展,我国公募基金已经覆盖股票基金、混合基金、债券基金、货币市场基金等国际主流产品类型。截至2017年底,我国境内公募基金管理人数量为131家,公募产品数量为4742只,较2012年年末增长277%。在投资范围上,除传统二级市场外,公募基金还可以投资股指期货、商品期货等衍生品,投资范围不断扩大,进一步推动了公募基金行业的发展。
表1:中国各类型公募基金
公募基金投资门槛较低,公募基金个人投资者数量近2亿,其中85%是持有基金资产规模5万元以下的投资者,奠定了中国财富管理行业的根基,也成为普惠金融的典型代表。以余额宝为代表的货币基金率先实现金融理财与金融支付的融合,推动了互联网基金、普惠金融的大发展。
图11:公募基金业绩对比
目前公募基金存在着产品同质化、投资渠道窄、跟风性严重等缺点。
2.1.5 中国私募基金概览
近两年,私募类基金发展迅速,截至 2017 年底,中国证券投资基金业协会已登记私募基金 管理人 22446 家,同比增长 28.76%;已备案私募基金 66418 只, 同比增长42.82%;管理基金规模11.10万亿元,同比增长40.68%。 私募基金管理人员工总人数 23.83 万人,同比减少 3.37 万人, 其中,已在从业人员系统注册员工人数 19.40 万人。
图12:公募私募基金规模对比图
2.1.6 中国三方财富管理机构概览
对应投资者日益加剧的财富管理需求,第三方理财机构从无到有,迅速崛起,仅十余年的时间就发展成为财富管理市场的重要角色,自2010年11月诺亚财富在纽约证券交易所挂牌交易后,成为独立财富管理机构的标杆,使得第三方财富管理机构获得越来越多人的信任,中国财富管理机构总数量已超过万家。
目前,国内独立财富管理机构的市场份额仍然较小,而在欧美等发达国家,独立财富管理占据整个财富管理市场份额的60%以上;在台湾、香港等地也占30%左右,所以伴随着大众富裕人群以爆炸性的速度增长,投中研究院预计未来发展潜力最大,速度最快的将是独立财富管理机构。
混合型资产配置产品,是第三方财富机构的一种“创新”。主要做跨市场、跨品类的配置,既投二级市场也投一级市场,在固定收益的基础上博取浮动收益。由于私募专业化经营要求日益明确,原来跨市场、跨品类做配置的混合型产品已不符合监管要求,第三方财富管理机构现已停发相关产品。
然而,不同财富管理机构的资产获取能力差别很大,主要受制于各个财富管理机构的品牌影响力和销售能力。
2.1.7 中国银行财富管理概览
就目前国内而言,规模最大、最具有影响力的仍然是银行理财业务,因为对于具有传统商业银行背景而占有大量客户群体,可以很自然延伸到财富管理领域,因此,在传统商业银行的财富管理业务的关系中是必不可少的,也是中国财富管理业务的主力军。
由于银行理财产品收益率高于定期存款,而银行在居民心中又是信誉的保障,所以会持续推动居民的理财需求,根据中国银行业协会统计,理财规模呈现逐步提升的状态,2007年底,银行理财规模仅有5000亿水平;随后在09年底突破万亿后迎来加速提升;2013年底突破10万亿元,到2015年国内银行理财规模已突破20万亿元,截至 2017 年 6 月底,总体体量已接近30万亿规模,但增速逐渐下降。全国共有 555 家银行业金融机构有存续的理财产品,理财产品数 8.58万只,比2016年末增长1.16万只;理财产品存续余额 28.38万亿元,比2016年末减少 0.67万亿元。2017年上半年,银行业理财市场累计发行理财产品11.92万只,累计募集资金83.44万亿元。
银行理财产品结构以一般个人类产品为主,截至2017年6月底,一般个人类产品存续余额为13.14万亿元,占全部理财产品存续总额的46.30%,占比高达一半。同时,目前国内绝大部分银行还不能很好的理解财富管理这一行业,甚至是认为只是对高净值个人高息揽储的一种方式,另外将银行销售自身理财产品以及基金、证券、信托、私募等投资机构的理财产品的一种通道业务。
2.2 财富管理模式与案例分析
2.2.1 中国财富管理模式分析
目前,国外财富管理机构的业务模式按照收入构成的比重不同一般分为两种,即欧洲模式和北美模式。其中,欧洲模式是以信托文化为基础,以家庭资产的安全、保值和代际传承为主要目标,财产保全、继承、避税和养老金规划是财富管理的主要内容,其主要是按资产总额收取相应管理费;而北美模式则是以投资银行、家庭办公室和独立咨询顾问提供投顾服务为主,主动追求财富增值,其主要是按照交易收取手续费。
从全球市场来看,财富管理机构的收入来源主要有四种,一是理财规划及咨询费用;二是客户资产管理费或称为会员制服务费;三是获得产品利润分成;四是销售佣金。其中三种收入是向买方客户收费,而第四种则是向卖方机构收取。对于国外的财富管理机构而言,较为成熟的收费模式是按照资产总额向客户收取资产管理费,即上述第二种收入来源,金额一般是所管理客户资产的0.8%-1%左右。
而中国财富管理机构的收入更倾向于向卖方收取,即通过向卖方提供理财产品分销渠道,从而赚取代销产品的佣金。但这种收费模式会存在一定的道德风险,由于利益的冲突必然会导致财富管理机构的服务重心偏移,其向客户推荐产品时会以佣金高的产品作为重点,从而忽视产品的风险,以及客户对产品风险的承受情况。在监管缺失的情况下,这种收费模式会阻碍行业的健康发展。
随着行业的不断发展,中国的财富管理公司的收入模式也开始向两端化发展。一方面是一些国内大型的财富管理机构如诺亚财富、钜派财富、宜信财富等,正从最初的代销产品向提供综合金融服务的财富管理机构转型,根据客户需求的变化,成立具有牌照的资产管理机构进军资产管理行业,参与资产端和产品端,从而获取一定的管理费收入。另一方面是国内市场还出现一些小型的财富管理机构开始注重客户需求研究和资产配置建议,从产品导向转为以客户为导向,从而向买方收取一定的咨询服务费用。
2.2.2 产品构成分析
全球财富管理机构的产品主要分为五大类,第一,货币类:主要包括现金、信贷、信托等;第二,固定收益类:主要包括债券、债券类基金等;第三,权益类:主要包括股票投资组合、股票基金、并购基金、共同基金等;第四,房地产:主要包括商用房地产、房地产信托基金、住宅类房地产、未开发物业、农地等。第五,另类投资:主要包括结构性产品、金融衍生品、外汇、避险基金、大宗商品、VC/PE投资等。
表2:财富管理产品类型
2.2.3 案例分析——华设财富
(一)公司概括
华设资产管理(上海)有限公司(以下简称“华设财富”)成立于2013年,是一家为投资者客户提供全方位的财富管理与家庭规划服务的第三方理财机构。华设财富凭借着稳健的市场表现,于 2018年成功获得C轮战略投资,汇聚上市公司、国资机构、顶级投资机构、金融机构等十多家实力雄厚的明星股东,主要投资方包括华软资本、绿庭投资、海泰戈壁、浙商创投、中金在线、耀莱股份、影都之星、渤海小村等知名企业和创投机构。截至2017年底,华设财富完成立足于上海和北京,并重点性布局全国的目标,已在成都、深圳、杭州、台州等地设立十余家分支机构。
(二)业务板块
华设财富以研发高品质金融产品为核心竞争力。目前已拥有私募管理人牌照,参股了一家证券公司,业务产品覆盖范围已涵盖债权投资、股权投资、阳光私募、PE、海外保险、境外投资等,并且还在积极申请全金融牌照。华设集团下设有资产管理、财富管理、商学院、以及金融科技四大板块业务,形成两纵两横相互作用推动发展的内部生态。其中财富管理业务包括投资规划、资产保全规划、移民规划、退休养老规划、子女教育规划和保障计划共六大财务规划;类固定收益类咨询、权益类咨询、保险类咨询、移民类咨询、服务类咨询共五大家庭财富配置方案;另外还设有“家族办公室”,主要面向十亿元级以上的超高净值客户,为其提供综合财富管理服务和财富传承的整体解决方案,为家族用户制定个性化的资产管理方案,通常涵盖税务管理、海外资产配置、子女教育、移民等方面。截止2017年底,华设财富已为超过万名高净值会员客户提供全方位的综合金融服务,为客户配置资产规模达300亿元,资产管理总规模达400亿元,且华设财富从创立至今所售金融产品均已100%安全兑付。
(三)风控体系
华设财富具有长期严谨的风控理念,并将风控能力视为自身的核心竞争以及业务快速安全扩张的基础,通过设立产品采集部、风险控制部和风险管理委员会这种独特的三级风控体系来对产品进行全面监控。同时华设财富搭建风控管理体系定期检视各业务环节的内控制度、流程评估和揭示业务风险;搭建投后管理体系实时跟踪已投项目、已发产品的情况,及时披露关键信息,定期发布投后报告;搭建法律合规体系进行法律法规宣导培训、诉讼案件管理、合规评审、法律评审、反洗钱等合规性审核,这“三位一体”的风险控制体系帮助华设财富实现了从产品的需求反馈、采集、筛选、考察、存续管理、跟踪兑付的全流程监控。
图13:华设财富风险管理体系
华设财富在产品的选择、研发和筛选上有一套极为严格的流程。首先,华设财富会基于对金融行业的理解与市场经验对产品的供应商进行评估,有针对性的选择优质的商业银行、基金公司、资管公司、证券公司、保险公司及企业融资方。其次,华设财富在产品、风控及法务三方协作下进行全面的尽职调查,包括现场调查、企业结构审核、历史财务分析及财务预测、合规性审查,必要时还会引入第三方专业机构进行风险评估。再其次,由华设财富管理层、首席运营官、首席风控官、首席营销官、法律及财务专业人士组成风险评审委员会、投资决策委员对产品进行高标准的审核,除内部尽职调查结果外,还会听取外部专业机构、行业专家的意见,全面、独立、客观的对产品进行评估。
另外,华设财富积极了解客户的资金来源及实力、历史投资经历、预期投资目标、投资风险偏好及风险承受能力等,从而对客户风险进行评估。并且华设财富会在在产品或项目的存续期间就产品或项目本身向客户进行及时且充分的信息披露。
2.2.4 案例分析——诺远资产
诺远资产管理有限公司成立于2014年,总部位于北京,服务网络覆盖全国主要大中城市。依托核心团队在金融服务领域二十余年的深厚积淀,诺远资产秉承“稳健安全,阳光透明”的理念,致力于为广大高净值人群提供优质、完善的私人银行业务及资产配置服务。
诺远资产母公司为汉富控股有限公司(以下简称“汉富控股”),汉富控股创始于2006年,目前已发展成为一家全产业链布局的大型金融控股公司,如今旗下业务涵盖了私募股权投资、产业直投、不动产基金、PPP项目投资、私人银行业务、家族信托、普惠金融服务、互联网金融、金融资产交易、征信咨询等多个领域。
诺远资产依托母公司汉富控股风险管理委员会、事业群风险管理委员会、公司风险管理部门三位一体相结合的风险管理体系,通过制定风险策略、风险评估、风险监测、危机处理、风险督导、风险文化建设进行全面风险管理。
图14:诺远资产风险管理体系
全面风险管理是实现资金端与资产端一体化架构的保障。无论怎样的业务模式,底层本质上是各种类别的资产在运作。汉富控股拥有一套完善的风控体系,每一个业务类型也都有各自的体系化流程,对于不同类别的资产,风控也会做出相应的调整。
体系化解决的是操作风险和道德风险,具体业务的风险则需要专业分工。在团队上,汉富控股拥有一支800人规模的专业风控团队,核心成员平均拥有10年以上风险管控经验。
在项目风控方面,汉富控股通过严格的项目筛选流程和评价体系,聘请第三方机构参与尽职调查,邀请行业内专家参与项目评估,投委会引入外部决策委员,建立项目评估和决策人员与跟项目投之间的对应规则等,严格控制项目风险。
首先是风险前置,在前期引入资产时就充分落实相关手段和措施。一方面,对资产的持有者、资产质量以及资产未来的获利能力等方面进行分析;另一方面,在投资之后会更多的协助企业,做好投后管理。
同时,汉富控股目前负责投资的每一个合伙人都有自己专注的领域,在该领域拥有丰富的资源,包括业务资源、人脉资源、产业资源等,可以对风险进行更好的处理。这样一来,在投前和投后两端均对风控进行了有效保障。
随着行业监管趋严及监管对象的多元化,诺远资产将以价值发现及风险控制能力为两大核心竞争力,在合法合规基础上实现稳健运营,不断完善全产业链布局及全产品体系的构建。在业务层面,诺远资产将通过必要牌照的获取、资产类别多元化及产品创新能力的提升,来为投资者提供更加全面、完善的资产配置服务。
2.2.5 案例分析——诺亚财富
诺亚财富成立于2003年,是中国第一家在美国纽约证券交易所上市、旗下公司获得中国证监会与香港证监会业务发展相关金融牌照与资格的综合金融服务管理集团。目前诺亚财富已在全国有超过222家分公司,覆盖国内78座城市。根据诺亚财富官网数据显示,其累计管理资产超过4700亿元,服务超过17万名高净值客户和企业,其中海外资产管理规模达到198亿元。
诺亚财富作为一个完整的综合金融平台,旗下共有财富管理、资产管理、全球开放产品平台和互联网金融四大业务板块,为客户提供包括投资、保险、教育、家族服务、汽车租赁、海外配置等完整的服务。首先在财富管理方面,诺亚财富与超过78家基金公司合作,管理销售超过2000支公募基金产品及100多支私募精选基金,为客户提供高端财富管理服务,另外诺亚财富还为高净值家族客户资产配置、顾问咨询等服务以及基于高净值客户需求延伸出的教育服务。其次在资产管理方面,诺亚财富于2010年成立资产管理公司——歌斐资产,以母基金为产品主线,业务范围涵盖私募股权投资、房地产基金投资、公开市场投资、机构渠道业务、家族财富及全权委托业务等多元化领域,其管理资产规模达1429亿元。再其次在全球开放产品平台方面,诺亚财富立足香港,放眼海外,为客户提供海外资产配置服务,并且还为客户定制各类综合保障计划以及提供融资租赁服务。最后在互联网金融方面,诺亚财富通过旗下“财富派”平台和“诺亚金通”涉足在线理财和线上支付服务。
在风控体系建设上,诺亚财富实行全面多维度的产品筛选、评价和后续管理体系,从而有效的把控产品的风险。
首先在产品筛选上,诺亚财富已经形成了完整的产品管理流程,即“金融产品研究系统平台—投资策略会—产品立项会—风险控制委员会—产品通过会—产品存续管理—产品回顾及持续改进”。根据该流程,每个产品都要经过投资策略会、立项会和风控委员会三道关口。投资策略会每三个月召开一次,由投资策略师根据未来三个月市场趋势,划定目标产品范围;然后经产品经理调研后立项,再由各个部门、客户进行评价;最终产品要通过风控委员会的审核后,方可最终上线。据不完全统计,诺亚,财富每年分析与跟踪的产品超过2000个,而最终上线产品通过率仅不到5%。另外,诺亚财富还深入前端参与产品的设计和开发,包括项目寻找、在产品推出过程中向产品供应商提出建议等,并对产品挂钩的基础资产和风险进行跟踪管理,保证了产品品质,并有效控制了风险。
其次在产品评价上,诺亚财富针对不同类型的产品建立了不同的评价指标体系和风控逻辑,严格按照“投资理念、投资流程、投资业绩和投资人员”的4P准则,对市场上各类金融产品展开独立持续的调研、分析和评估,筛选构建理财精品池。比如对固定收益类产品,评价指标包括产品和发行机构两类,权重分别为70%和30%,并根据股权质押、证券结构化等各细类产品的差别,对每个指标设定了不同的标准。
最后在后续管理上,诺亚财富坚持严谨的存续产品服务,从以下五大方面把控产品风险:
1、专业团队:专人专岗,每一类存续产品都有专业团队进行投后跟踪;
2、管理标准:有健全的标准化流程与投后管理制度,保障各项服务管理落实到位并持续改进;
3、定期披露:通过会员专区、移动客户端等信息渠道,及时定期向投资人披露项目的最新情况;
4、诺亚解读:对存续项目进行跟踪分析,形成有诺亚观点的解读报告。
5、投后管理:对产品项目资金投入,运营状况和集团资产负债、现金流等实施有效的动态监控与管理。
2.3 互联网金融行业发展概况
2.3.1 互联网金融发展历程
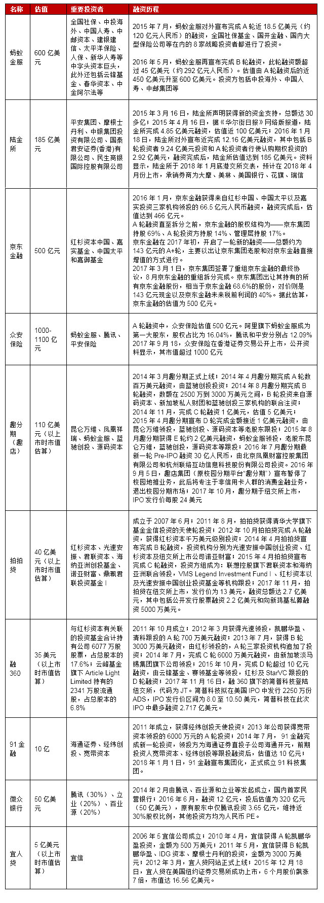
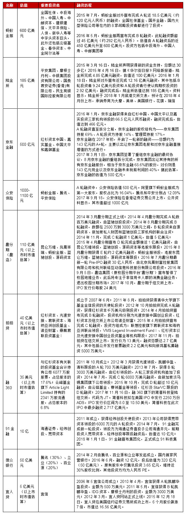
在中国互联网高速发展的背景下,中国互联网金融业也经历了一段快速发展时期。自2013年余额宝出现以后,互联网金融走进了普通人的视野。第三方支付、众筹平台、互联网保险、互联网银行相继获批运营,同时,券商、基金、信托等也开始利用互联网开展业务。随后几年,由于互联网金融有着远低于传统金融机构的门槛,所以一时间大量企业涌入互联网金融领域,也使得公众对于互联网金融企业信任度降低。
进入2017年,互联网金融经过了多年的发展,从危机中逐渐走出,如今已经进入了一个逐渐成熟平稳的时代,同时,由于蚂蚁金服、陆金所、京东金融三大互联网金融巨头上市预期,使得互联网金融热情重燃,将显著提升一批综合竞争实力较强的中小型互联网金融公司。
表3:主要互联网金融公司估值及投资人
2.3.2 互联网金融政策分析
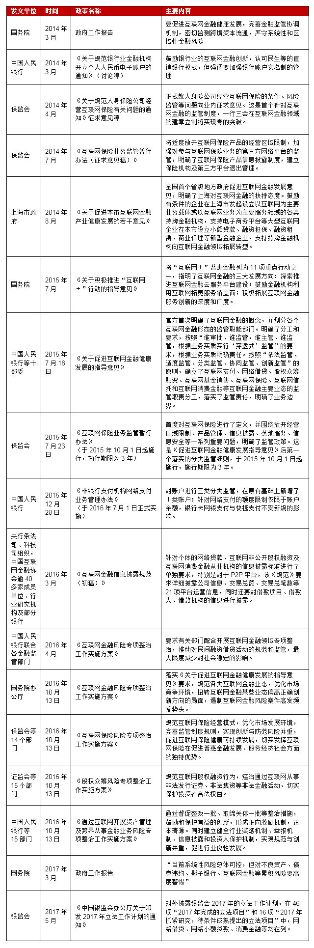
互联网金融日益得到国家重视,李克强总理多次发表谈话,鼓励和支持互联网金融发展,行政部门和监管部门也纷纷出台政策,加强对互联网金融行业及业务模式进行引导和规范。2014年3月,十二届全国人大二次会议审议的政府工作报告提到“促进互联网金融健康发展,完善金融监管协调机制”,这是“互联网金融”一词首次被写入政府工作报告,说明政府鼓励支持包容互联网金融的态度非常明显。
表4:互联网金融相关政策
投中研究院认为,互联网金融历经野蛮生长到规范经营的历程后,行业、监管、市场均形成了风险防范是金融业务的核心要素的共识。金融牌照通过事前准入限制、事中监管体系及事后追责制度,严控互联网金融相关风险,因而牌照成为优质互联网金融企业的核心竞争力,稀缺性牌照获取将为互联网金融公司获得超额估值溢价。
三、科技金融行业发展状况
目前,中国金融科技企业中89%的公司是提供支付、借贷等个人金融服务的,而美国金融科技风险投资的兴趣正在从网络借贷向保险科技和财富管理转移,网络借贷公司获得的融资额占全部金融科技融资额的比例从2015年的58%下降到20%,而保险科技和财富管理领域金融科技公司融资额的占比则由忽略不计提高到41%。投中研究院认为提供财富管理服务的金融科技公司会成为未来财富管理行业的一种新趋势,基于此,我们对金融科技的发展历程、行业现状、中美对比以及投融资情况进行分析,以更好地展望财富管理行业的未来。
3.1 金融科技的定义及发展历程
随着互联网、移动互联网以及新一代信息技术的发展和应用,全球金融科技(Fintech)行业爆发,金融科技企业专注提升传统金融机构的服务效率,倒逼传统金融机构改善金融服务。
金融科技(Fintech)是金融(Finance)和科技(Technology)的合成词,来源于上世纪90年代花旗银行发起的一个发展项目“金融服务技术联盟”(Financial ServicesTechnology Consortium),后被简称为Financial Technology,即Fintech。全球不同的机构组织、学者专家对于金融科技有着不同的界定角度,按照国际权威机构金融稳定理事会(FSB)的定义,金融科技是指技术带来的金融创新,它能创造新的模式、业务、流程与产品,从而对金融市场、金融机构或金融服务的提供方式造成重大影响。按照这一定义,金融科技既可以包括前端产业也包含后台技术。
投中研究院从新兴科技推动金融行业变革和金融行业创新商业模式演进两个方面,将中国金融科技的发展历程划分成三大阶段。
表5:中国科技金融发展阶段
2004年以前,可界定为中国金融科技发展的初始萌芽阶段,即金融科技1.0阶段。在1967年以前,全球金融行业与科技行业相对独立,但随着通讯技术的发展,科技已经开始推动金融市场的全球化发展。自1967年世界上第一台ATM出现,金融行业与科技行业才开始真正的融合。在这一阶段内,全球及中国金融行业开始大量增加传统IT技术的应用,实现无纸化办公以及业务的电子化、自动化,从而提高业务效率,推动金融服务数字化发展。商业银行的信贷系统、清算系统及综合业务系统则是金融IT阶段下最具代表性的产物。
从2004年开始,可以界定为中国金融科技发展的模式创新阶段,即金融科技2.0阶段。在这一阶段,金融科技依托于互联网技术与信息通讯技术独立提供金融服务或者与金融机构合作推出金融服务,开始从后台系统渗透到传统金融的核心业务中,并利用互联网或者移动终端的渠道来汇集海量的用户和信息,实现金融业务中的资产端、交易端、支付端、资金端的任意组合的互联互通,从而实现了对传统金融行业发展的颠覆。在这一阶段下,移动支付、P2P、互联网保险等一系列互联网金融产品得以发展壮大,其中支付宝、拍拍贷以及余额宝的出现都对与我国金融科技发展产生了十足的影响,且依据经验及技术能力的优势,自身及行业地位得到一定提升。
自2016年起,可以界定为中国金融科技发展的技术升级阶段,即金融科技3.0阶段。在这一阶段,金融科技开始代替互联网金融,行业也从模式创新转向技术创新聚焦,基于大数据、云计算、人工智能、区块链等一系列技术创新,金融科技全面应用于支付清算、借贷融资、财富管理、零售银行、保险、交易结算等多个领域,从而改变传统的金融信息采集来源、风险定价模型、投资决策过程、信用中介角色,因此可以大幅提升传统金融的效率,解决传统金融的痛点,代表技术就是大数据征信、智能投顾、供应链金融。但在当下,我国尚处在发展初期的金融科技行业鱼龙混杂,部分金融科技企业是真正的技术创新还是说只为了规避愈加严格的互联网金融政策监管,这还有待市场的检验。
3.2 金融科技发展现状分析
我国金融科技行业的起步虽然较晚,但依托于互联网金融的迅猛发展,行业实力还是不容小觑,例如蚂蚁金服、陆金所、众安保险等多家企业已发展成为全球金融科技行业巨头。投中研究院分析认为,金融科技行业的向好发展主要得益于以下三大方面:
首先在政策方面,我国多次发文鼓励科技与金融的结合,并且出台一系列措施引导金融科技的探索与建设,例如李克强总理连续四年在《政府工作报告》中提及互联网金融,十部委联合印发的《关于促进互联网金融健康发展的指导意见》明确提出对互联网金融要有包容的态度,国务院也在《十三五国家科技创新规划》中明确提及了促进科技金融产品和服务创新,建设国家科技金融创新中心等;面对发展初期的行业乱象,我国政府也不断出台整治与监管措施,以规范和引导金融科技行业向好发展。
其次在社会经济环境方面,随着我国进入经济发展新常态,金融的改革与创新则成为深化供给侧改革、培育经济增长动力、实现经济与社会创新发展的核心之一。而实现金融改革与创新的基础建设则在于融合技术创新,即利用新一代信息技术手段,提高金融产品及服务效率、降低金融交易成本、弥补金融资源浪费、提升资金利用率等,从而弥补传统金融供给不足的问题,并进一步满足更多层次的金融需求。
最后在技术方面,中国作为全球最大的互联网市场,拥有较强互联网人口优势及技术优势,而金融行业与互联网技术的结合一方面可极大提高金融交易与投资的便捷化程度,另一方面则可以推动金融科技领域用户数量与交易数量的上升。另外,随着新一轮信息技术革命的爆发,以及我国在人工智能、云计算、区块链等技术领域不断发力,也将对金融科技行业发展产生较大的推动力。
3.3 金融科技行业上的中美对比
从发展路径上看,美国的金融科技是传统金融公司通过云计算、大数据、移动互联等新兴技术提供的低门槛金融服务,以技术创新的方式优化金融服务和降低金融服务成本。美国基于发达的线下金融体系,大规模的吸收科技专业人员来改进原有商业模式,从而覆盖到传统金融体系遗漏的客户和市场缝隙,以及提高已有业务的效率。而中国的金融科技则是互联网金融转型升级的延伸,是脱离于银行监管体系之外的。中国在传统金融服务供给不足的情况下,科技型企业利用互联网的发展优势展开金融业务,从而填补市场上的空白,促进传统金融机构的创新。
从监管上看,美国对基于以技术创新为主要驱动力的金融科技业态采用功能性监管,即不论金融科技以何种形态出现,抓住金融科技的金融本质,把金融科技所涉及的金融业务,按照其功能纳入现有金融监管体系,这种监管模式相对较为严格,以稳定为主。而中国的金融科技以市场和商业模式为驱动,在起步初期监管环境相对包容,给中国金融科技提供了宽松的探索机会,同样也提供了发展的灰色地带,在局部风险暴露之后,监管力度加强,这种监管模式属于被动式监管,以发展为主。
从创新主体上看,美国的金融科技企业规模相对较小,但其数量较多,覆盖的领域较为广泛,且金融科技的企业的运作模式规范、创新能力强,技术先进,风控能力强。而中国的金融科技企业则是以互联网巨头为主力军,这主要是由于阿里巴巴、腾讯、京东等既拥有技术、资金等优势,也拥有较强的用户数据优势,基于此建立了“互联网+金融”闭环,因而在第三方支付等金融业务细分市场中占据了领先地位。
从技术应用上看,美国的金融科技企业优势在于底层技术的创新力,如PayPal最早使用互联网技术探索第三方支付的创新,Lending Club最早配合监管探索出了P2P规范发展的模式。而中国的金融科技企业则借助技术变革,扎根于现实应用中,依托于网络导流和场景优势,不断提高金融服务的普惠性和便捷性。如阿里巴巴发起设立互联网民营银行——网商银行等。
3.4 金融科技投融资分析
在过去的五年时间里,全球金融科技行业的投资较为火爆。从2013年到2016年,全球金融科技投资总额从38亿美元增长到163亿美元,平均年增长率约为49.8%。在2016年由于市场的不确定性及监管趋严,全球金融科技行业的总投资额略有下降,但投资数量还是有小幅上涨,到2017年投资额及投资数量均有明显上涨,这都表明了该行业的前景还是可期的。
图15:2013-2017年全球金融科技投融资情况
纵观2017年,中国市场已经逐渐成为了全球金融科技市场的新生力量。从投资数量上看,中国市场全年完成322笔投资,占全球总量的39.4%;从投资金额上看,中国市场全年累计投资额高达507.1亿元,占全球总量的63.0%,另值一提的是,2017年全球金融科技行业所获得投资数额最大的20家公司中有14家来自中国。中国金融科技行业虽然起步较晚,但其竞争优势已经逐渐显现,有较强的实力实现弯道超车。
从中国金融科技企业的角度看,2017年可谓是冰火两重天。一边是严监管下行业淘汰加速,部分企业清算或徘徊在死亡边缘;而另一边则是“金融科技独角兽”掀起境外上市热潮。据投中研究院不完全统计,2017年共有8家金融科技企业登陆全球资本市场,包括信而富、众安保险、趣店、和信贷、拍拍贷、融360、易鑫、乐信,其中众安保险于2017年9月22日在香港上市,融资15亿美元,创下2017年以来全球金融科技领域最高融资记录。另外全球金融科技行业独角兽巨头的蚂蚁金服、陆金所、京东金融虽尚未上市,但其在开发电子商务和第三方支付方面都占领了强大的市场份额和用户基数。
四、财富管理行业趋势预测与问题
根据公开资料显示,中国的财富管理市场总量加起来已经超过了150万亿元,而过往这百万亿元规模的财富管理市场以银行、基金、券商、信托等传统金融机构为主为客户提供投顾服务、配置资产。目前,在经济新常态、供给侧结构改革下,财富管理过去高开发,高增长模式已难以为继,行业进入大浪淘沙的时代。在这次浪潮中,金融科技公司凭借区块链、云计算、大数据等颠覆性的技术应用,实现数据的精准定价和匹配,以后发优势抢占市场份额,深耕财富管理市场,并形成了以蚂蚁金服、陆金所、京东金融等行业龙头公司割据的市场态势。
智能投顾作为新兴的在线财富管理服务,可根据个人投资者提供的风险承受水平、收益目标以及风格偏好等要求,运用一系列智能算法及投资组合优化等理论模型,为用户提供最终的投资参考,并对市场的动态对资产配置再平衡提供建议。当前,我国智能投顾大致有两种类型,一是,银行、基金、券商等传统金融机构积极探索金融科技应用,加速转型布局财富管理,如招商银行的摩羯智投、天弘基金风向篮子、海通证券e海通财等;二是,互联网金融凭借自身的金融科技优势,不断进行金融科技产品拓展,而这其中可根据参与者的类型可以划分为以下三类,一是初创金融科技公司,如积木盒子、雪球等;二是互联网金融公司,如挖财的钱管家;三是BATJ等互联网巨头,如阿里巴巴的蚂蚁聚宝、腾讯的微众银行、百度的股市通、京东智投等。
中国财富管理市场的潜力无限,并且金融科技公司在财富管理领域急速崛起。根据BI Intelligence数据显示,预计到2020年,全球将有10%的资产由智能投顾管理,市场规模约合8.1万亿美元,其中亚洲市场规模将达到2.4万亿美元,美国市场规模将达到2.2万亿美元,智能投顾将开启财富管理的新时代。而且智能投顾在财富管理领域的场景化应用,一方面可基于机器学习和算法的投资工具有效解决传统投顾边际成本高、无法覆盖长尾用户的问题;其次可以通过云计算、区块链等技术重构数据处理方式,提升服务效率;最后智能投顾还可通过大数据技术满足客户的个性化需求,从而增强用户黏性。
不可否认,智能投顾的兴起对于中国财富管理市场而言具有重大的意义,且未来发展空间巨大,但在当下还存在着一定的问题与挑战。一是准入门槛与资质问题,2017年11月17日中国人民银行会同银监会、证监会、保监会、外汇局等部门起草了《关于规范金融机构资产管理业务的指导意见(征求意见稿)》(以下简称《指导意见》),其中第二十二条明确指出,“金融机构运用人工智能技术、采用机器人投资顾问开展资产管理业务应当经金融监督管理部门许可,取得相应的投资顾问资质,充分披露信息,报备智能投顾模型的主要参数以及资产配置的主要逻辑”。这一新规的出台表明了持牌经营对开展智能投顾的金融机构及企业的重要性,尤其是对于一些初创金融公司和互联网金融公司而言,存在缺少必要牌照而存在合规性风险。二是业务模式受限问题,中国《证券法》以及《证券投资顾问业务暂行规定》都要求投资咨询服务于资产管理业务分离,即投资咨询服务仅限于提供投资建议和辅助决策,不得代理委托人从事证券投资。这一规定就限制了我国智能投顾业务暂时还无法进入到智能化自动交易层面。三是投资者适当性管理问题,一方面中国智能投顾行业还处于发展初期,市场内存在一定比例的缺乏投资经验的非合格投资者,而另一方面智能投顾平台所提供的问卷问题不够详尽,尚不足以准确判断投资者的资质与需求,故会在一定的投资人资质或需求与产品不匹配风险。
五、财富管理展望与评价
5.1 财富管理行业发展展望
随着中国经济的快速发展,国民财富的不断增加,居民理财需求的不断增长,财富管理市场的业务范围得到极大拓展,财富管理机构的重要性和价值正在凸显。当下,财富管理行业呈现出三大发展趋势。
监管趋严
随着各项监管政策的落地与实施,财富管理进入强监管时代。财富管理经历了高速发展阶段,逐渐暴露出财富管理机构良莠不齐、行业业务缺乏统一标准、部分资金脱实向虚、空转套利等问题与风险。面对还不是很成熟的财富管理市场,监管趋严是必然的趋势。
就在今年央行发布了统一资管监管标准的新规《关于规范金融机构资产管理业务的指导意见(征求意见稿)》,这一《指导意见》被认为是未来相当长时间内对大资管市场产生影响的纲领性文件。受监管趋严的影响,财富管理市场将迎来优胜劣汰、剩者为王的新阶段。强监管将倒逼财富管理机构在产品管理、销售、客户管理方面都需要更加规范化和透明化,并且提升自身免疫力,从而减少行业新进入机会及竞争对手。
模式转变
随着市场环境的变化,财富管理行业逐渐从产品驱动向客户需求驱动转变。一方面是由于国内金融资产类型越来越多元化,但金融产品面临产品同质化、产品替代性较强等问题,导致财富管理行业以产品驱动的模式难以继续。而另一方面,中国数量庞大的高净值群体人数依然在不断增长,高净值客户的财富管理需求呈现出多样化、专业化的趋势。在这一趋势下,以客户为中心、充分地了解客户需求并据此进行合理的资产配置的财富管理机构将在未来发展中占据优势地位。
智能投顾
随着人工智能行业的发展以及金融科技公司的快速变革,凭借现代信息技术的智能投顾正在改变财富管理行业。目前,中国智能投顾行业尚属起步,市场环境、政策法规、投资者心态三大方面尚待进一步健全,即便是在这样的市场环境下,中国的初创金融科技公司、互联网金融公司、BATJ科技巨头、传统券商、银行等仍纷纷依靠自己的优势在智能投顾上进行布局。一方面智能投顾低门槛、低费率的特点将为更多的人提供精准的财富管理服务,从而逐步实现财富管理普惠化;另一方面智能投顾基于人工智能及大数据技术可研发出更多的资产配置组合,从而逐步实现财富管理多元化。
5.2 财富管理行业评价
基于过往数年对中国财富管理市场的长期跟踪研究,依托投中信息旗下CVSource金融数据终端的数据,投中研究院从财富管理机构存续年限、管理规模、投资方向、专业性、投资者服务、行业影响力、客户满意度、产品风险控制等维度,对活跃在中国财富管理市场的独立财富管理机构进行综合评定,力求精准呈现中国财富管理机构在投资领域中的竞争力图谱。
投中2017年中国最受青睐财富管理投资机构TOP3【按音序排列】
投中2017年中国最具创新财富管理投资机构TOP3【按音序排列】
研究垂询
张祥 Aaron Zhang 高级研究经理
Email:Aaron.zhang@chinaventure.com.cn
梁立明 Mia Liang 分析师
Email:Mia.liang@chinaventure.com.cn
刘利 Ashley Liu 分析师
Email:Ashley.liu@chinaventure.com.cn
媒体垂询
历建元 Lee Li 媒介经理
Mob:+86-13718825025
Email:Lee.li@chinaventure.com.cn
关于投中研究院
投中研究院隶属于投中信息,致力于围绕中国股权投资市场开展资本研究、产业研究、投资咨询等业务,通过精准数据挖掘及行业深度洞察,为客户提供最具价值的一站式研究支持与咨询服务。
关于投中信息
投中信息 【证券代码:835562】业务始于2005年,正式成立于2008年,是中国领先的股权投资市场信息咨询专业服务机构。作为私募股权行业的观察者,投中信息致力于解决股权投资行业存在的信息不对称问题,让出资者更加了解股权基金的运作状态, 让基金管理者更加洞彻产业发展趋势,为中国股权投资行业提供完整的信息资源与专业化的金融服务。通过十余年专业领域的深入研究与广泛合作,投中信息积累了深厚的技术基础和人才优势,并凭借优秀的专业能力赢得基金管理机构的长期信任,在行业内拥有大量的数据存量和客户资源。
投中信息通过全面的产品体系,传递及时、准确的股权交易数据与情报,为投资机构、投资银行、战略投资者、资产管理公司提供数据、资讯及分析工具;为企业提供专业的行业研究与业务实践咨询服务;为机构出资人提供全面的投资咨询顾问业务,帮助投资机构进行深度品牌管理与营销传播工作。
引用说明 本文由投中信息公开对媒体发布,如蒙引用,请注明:投中信息。并请将样刊两份寄至: 地址:北京市东城区东直门南大街11号中汇广场A座7层 100007 收件人:历建元 法律声明 本报告为上海投中信息咨询股份有限公司(以下简称投中信息)制作,数据部分来源于公开资料。本公司力求报告内容的准确可靠,但并不对报告内容及引用资料的准确性和完整性作出任何承诺和保证。本报告只作为投资参考资料,报告中信息及所表达观点并不作为投资决策依据。 本报告包含的所有内容(包括但不限于文本、数据、图片、图标、LOGO等)的所有权归属投中信息,受中国及国际版权法的保护。本报告及其任何组成部分(包括但不限于文本、数据、图片等)在用于再造、复制、传播时(无论是否用于商业、盈利、广告等目的),必须保留投中信息 LOGO,并注明出处为“投中研究院”。如果用于商业、盈利、广告等目的,需征得投中信息同意并有书面特别授权,同时需注明出处“投中研究院”。 上海投中信息咨询股份有限公司 北京市东城区东直门南大街11号中汇广场A座7层 100007 电话:+86-10-59799690 传真:+86-10-57636090 上海市南京西路1266号恒隆广场1座1201室 200040 电话: +86-21-61919966 传真:+86-21-61919967 深圳福田区益田路4068号卓越时代广场1期8层811室 518048 电话:+86-755-23915872 传真:+86-755-23915872
第一时间获取股权投资行业新鲜资讯和深度商业分析,请在微信公众账号中搜索投中网,或用手机扫描左侧二维码,即可获得投中网每日精华内容推送。
创新经济的智识、洞见和未来
投资人都在用的数据专家
2017年中国财富管理行业研究报告
投中研究院预计,2018年中国宏观经济形势趋稳,同时鉴于2017年底通过的特朗普减税法案有望进一步刺激美国需求扩张,因此中国经济将受到部分冲击,而欧日等发达国家和地区经济复苏好于预期,对于中国经济而言外部需求有明显改善作用。
一、中国财富管理行业发展环境分析
1.1 中国经济发展趋势
2017年我国经济发展趋势平稳,经济增长虽然放缓但呈现出良好的复苏形式。虽然当前中国经济仍面临着严峻的内外部环境,但是中国内部经济发展转型有了新进展,实现了总体经济的平衡发展。
根据国家统计局数据显示,2017年中国经济增长较2016年放缓,前三季度国内生产总值已达 59.33 亿元,同比增长 6.9%,宏观经济“L”型趋势仍将继续。由于投资增速回落的影响,2017全年 GDP 增速放缓,维持在 6.9%。需求端周期性下行的因素,与来自政策端的稳增长和供给侧改革的上行因素互为平衡,经济基本面维持大体平稳增长。
投中研究院预计,2018年中国宏观经济形势趋稳,同时鉴于2017年底通过的特朗普减税法案有望进一步刺激美国需求扩张,因此中国经济将受到部分冲击,而欧日等发达国家和地区经济复苏好于预期,对于中国经济而言外部需求有明显改善作用。
图1:中国GDP趋势图
从另一个角度来看,国内经济持续稳定,最新发布的2017年12月份制造业采购经理指数(PMI)为51.6%,连续 15个月站在50%荣枯线之上。从PMI看,2017年中国经济运行中的积极因素不断累积、作用凸显,企稳态势巩固,向好发展态势进一步明显。主要呈现出经济发展的稳定性增强、经济发展效益提高、企业经营模式创新加快等特点。
图2:中国PMI指数趋势图
总体来看,中国正处在经济结构调整、转变发展方式的重要时期,已由高速增长阶段转向高质量发展阶段。当前经济稳中向好,一定程度上受全球经济复苏背景下外需回暖的推动,国内民间投资活力仍显不足,经济发展瓶颈尚未打破,预计2018年经济增长为6.6%-6.7%。
1.2 中国金融市场发展趋势
1.2.1 国内金融市场趋势概述
从国际上来看,由于发达国家政策转向,美联储加息节奏加快,同时由于美国减税政策实行,资金回流美国的强烈预期导致新兴市场面临的资本外流压力不断增大,基本面风险快速上升。目前中国再次面临QE宽松时代压力,流动性的负面影响或许会再度出现,另一方面,发达国家政策的变化和不确定性也会对新兴市场形成冲击。
从国内来看,2017年可以说是中国金融领域的规范年,以全国金融工作会议以来给国家定下了“金融服务实体经济,防范金融风险的主基调”。受新兴产业加快形成、基建投资继续发力、房地产市场降温等影响,信贷结构更加均衡。非金融企业贷款保持较快增长,工业生产稳定和企业盈利温和增长,带动相关融资需求继续平稳有增。
图3:中国主要投资增速发展
预计2018年,宽财政政策持续,基础设施投融资领域的信贷需求仍将保持较快增长。同时,由于相关部门加大了对“消费贷”业务的治理,个人按揭贷款增长将回落。预计2018年M2增长10%左右,社会融资规模存量增长13%左右,新增人民币贷款14万亿元。
1.2.2 我国居民金融资产情况分析
居民家庭金融资产的多少是衡量一个国家经济发展水平和居民富裕程度的重要标志之一,在我国居民总资产中,金融资产的占比逐年提升,从2004 年的 34%提升至 2016 年的 44%。伴随着金融资产规模扩张,居民对金融资产的多样化和专业化配置需求增加。
图4:我国居民总资产类型
伴随十年经济发展,中国私人财富市场规模十年增长五倍,持续释放可观的增长潜力和巨大的市场价值。2016年,在国内经济L型运行的背景下,中国私人财富市场继续保持高速增长,高净值人群数量达到158万人,个人持有的可投资资产总体规模达到165万亿元。预计2017年中国私人财富市场将继续稳步增长,高净值人群将达到187万人左右,个人可投资资产总体规模将达到188万亿元,同比增长14%。
图5:中国私人财富市场趋势图
图6:中国高净值人群可投资资产规模
但是,从整体配置上来看,无风险资产依然是居民偏好的资产,大部分财富分配在现金、债券和储蓄方面。这一类投资产品虽然风险低,但对应收益率也较低,很难补偿通货膨胀带来的损失。目前,虽然可投资产品较多,但是许多产品门槛较高,限制了居民根据自身条件选择合适的金融产品进行合理资产配置的能力,投资渠道的狭窄使得居民难以进行投资组合的调整。因此,金融市场的进一步发展,投资渠道的拓宽,产品种类的不断丰富,是家庭金融资产合理配置的必要条件
二、活跃财富管理机构发展状况
2.1 财富管理机构发展格局
2.1.1 中国财富管理概述
伴随着我国GDP的快速发展,社会财富快速积累,与此对应的财富管理市场也经历了十几年的迅猛增长。根据公开数据显示,截至2017年底,中国财富管理市场已超150万亿元,其中主要是由银行理财、保险、信托、公募及私募基金、券商资管及第三方财富管理机构组成。其产品形式会涵盖银行理财、信托、股权投资基金、债券投资基金、股票投资基金、券商资管计划、保险资管产品,投资型保险,期货资管等等。
图7:中国各大类型机构管理资产总规模
按照财富管理的定义来看,财富管理的涵盖很广,会涉及到银行理财、保险、信托、公募及私募基金、券商资管及第三方财富管理机构等等。其产品形式会涵盖银行理财、信托、股权投资基金、债券投资基金、股票投资基金、券商资管计划、保险资管产品,投资型保险,期货资管等等。
2.1.2 中国保险资管概述
2007年我国保险业受到内在发展需求动力和国民经济高速成长环境的双重推动,保险总资产规模保持快速增长。其实自2012年下半年开始,中国保监会逐步出台了保险投资新政13条,极大地拓宽了保险资金的投资渠道并且减少了以往的投资比例限制;2013年9月,中国保监会向各大保险公司和保险资产管理公司下发了《关于加强和改进保险资金运用比例监管的通知(征求意见稿)》,保险资金运用的自由度进一步增加。投资领域和比例的放开,进一步促进了保险资金投资收益率的提升。
图8:中国保险行业总资产规模
截至2017年,在低息环境下,保险产品吸引力显著增加,保单销售持续好转。寿险业正向循环已启动,高投资收益减弱了产品销售难度,进一步提升了保险产品吸引力,寿险业务规模增速加快。此外,股市对保险投资收益率也具有重要贡献。
图9:中国保险行业资金投资情况
2.1.3 中国信托投资概述
2017年以来,信托公司财富管理业务发展迅速,财富管理能力更加完善。根据信托业协会统计数据显示,信托行业管理的资产规模保持稳健增长,截至 2017年3季度,信托资产余额达24.41万亿元,比2季度末增加了1.27万亿元。信托资产规模同比增速为34.33%,环比增长了5.47%。
图10:中国信托业资产及增速
近年来,在资产运用方式上,信托业加大了股权投资、证券投资等投资类业务的比重,提升了投资管理水平,根据统计数据显示,截至2017年3季度末,资金信托投向证券领域的规模为2.96万亿元,同比增长4.23%,其中,3季度投资于股票的信托资金为8858亿元。在新增产品类型上,信托公司不断创新推出各种主动管理的信托;在配置领域上,信托公司聚焦特色领域,不断提升资产管理的专业化水平。同时加速在新兴产业等领域的股权投资业务转型步伐和布局力度。
2.1.4 中国公募基金概览
经过不断发展,我国公募基金已经覆盖股票基金、混合基金、债券基金、货币市场基金等国际主流产品类型。截至2017年底,我国境内公募基金管理人数量为131家,公募产品数量为4742只,较2012年年末增长277%。在投资范围上,除传统二级市场外,公募基金还可以投资股指期货、商品期货等衍生品,投资范围不断扩大,进一步推动了公募基金行业的发展。
表1:中国各类型公募基金
公募基金投资门槛较低,公募基金个人投资者数量近2亿,其中85%是持有基金资产规模5万元以下的投资者,奠定了中国财富管理行业的根基,也成为普惠金融的典型代表。以余额宝为代表的货币基金率先实现金融理财与金融支付的融合,推动了互联网基金、普惠金融的大发展。
图11:公募基金业绩对比
目前公募基金存在着产品同质化、投资渠道窄、跟风性严重等缺点。
2.1.5 中国私募基金概览
近两年,私募类基金发展迅速,截至 2017 年底,中国证券投资基金业协会已登记私募基金 管理人 22446 家,同比增长 28.76%;已备案私募基金 66418 只, 同比增长42.82%;管理基金规模11.10万亿元,同比增长40.68%。 私募基金管理人员工总人数 23.83 万人,同比减少 3.37 万人, 其中,已在从业人员系统注册员工人数 19.40 万人。
图12:公募私募基金规模对比图
2.1.6 中国三方财富管理机构概览
对应投资者日益加剧的财富管理需求,第三方理财机构从无到有,迅速崛起,仅十余年的时间就发展成为财富管理市场的重要角色,自2010年11月诺亚财富在纽约证券交易所挂牌交易后,成为独立财富管理机构的标杆,使得第三方财富管理机构获得越来越多人的信任,中国财富管理机构总数量已超过万家。
目前,国内独立财富管理机构的市场份额仍然较小,而在欧美等发达国家,独立财富管理占据整个财富管理市场份额的60%以上;在台湾、香港等地也占30%左右,所以伴随着大众富裕人群以爆炸性的速度增长,投中研究院预计未来发展潜力最大,速度最快的将是独立财富管理机构。
混合型资产配置产品,是第三方财富机构的一种“创新”。主要做跨市场、跨品类的配置,既投二级市场也投一级市场,在固定收益的基础上博取浮动收益。由于私募专业化经营要求日益明确,原来跨市场、跨品类做配置的混合型产品已不符合监管要求,第三方财富管理机构现已停发相关产品。
然而,不同财富管理机构的资产获取能力差别很大,主要受制于各个财富管理机构的品牌影响力和销售能力。
2.1.7 中国银行财富管理概览
就目前国内而言,规模最大、最具有影响力的仍然是银行理财业务,因为对于具有传统商业银行背景而占有大量客户群体,可以很自然延伸到财富管理领域,因此,在传统商业银行的财富管理业务的关系中是必不可少的,也是中国财富管理业务的主力军。
由于银行理财产品收益率高于定期存款,而银行在居民心中又是信誉的保障,所以会持续推动居民的理财需求,根据中国银行业协会统计,理财规模呈现逐步提升的状态,2007年底,银行理财规模仅有5000亿水平;随后在09年底突破万亿后迎来加速提升;2013年底突破10万亿元,到2015年国内银行理财规模已突破20万亿元,截至 2017 年 6 月底,总体体量已接近30万亿规模,但增速逐渐下降。全国共有 555 家银行业金融机构有存续的理财产品,理财产品数 8.58万只,比2016年末增长1.16万只;理财产品存续余额 28.38万亿元,比2016年末减少 0.67万亿元。2017年上半年,银行业理财市场累计发行理财产品11.92万只,累计募集资金83.44万亿元。
银行理财产品结构以一般个人类产品为主,截至2017年6月底,一般个人类产品存续余额为13.14万亿元,占全部理财产品存续总额的46.30%,占比高达一半。同时,目前国内绝大部分银行还不能很好的理解财富管理这一行业,甚至是认为只是对高净值个人高息揽储的一种方式,另外将银行销售自身理财产品以及基金、证券、信托、私募等投资机构的理财产品的一种通道业务。
2.2 财富管理模式与案例分析
2.2.1 中国财富管理模式分析
目前,国外财富管理机构的业务模式按照收入构成的比重不同一般分为两种,即欧洲模式和北美模式。其中,欧洲模式是以信托文化为基础,以家庭资产的安全、保值和代际传承为主要目标,财产保全、继承、避税和养老金规划是财富管理的主要内容,其主要是按资产总额收取相应管理费;而北美模式则是以投资银行、家庭办公室和独立咨询顾问提供投顾服务为主,主动追求财富增值,其主要是按照交易收取手续费。
从全球市场来看,财富管理机构的收入来源主要有四种,一是理财规划及咨询费用;二是客户资产管理费或称为会员制服务费;三是获得产品利润分成;四是销售佣金。其中三种收入是向买方客户收费,而第四种则是向卖方机构收取。对于国外的财富管理机构而言,较为成熟的收费模式是按照资产总额向客户收取资产管理费,即上述第二种收入来源,金额一般是所管理客户资产的0.8%-1%左右。
而中国财富管理机构的收入更倾向于向卖方收取,即通过向卖方提供理财产品分销渠道,从而赚取代销产品的佣金。但这种收费模式会存在一定的道德风险,由于利益的冲突必然会导致财富管理机构的服务重心偏移,其向客户推荐产品时会以佣金高的产品作为重点,从而忽视产品的风险,以及客户对产品风险的承受情况。在监管缺失的情况下,这种收费模式会阻碍行业的健康发展。
随着行业的不断发展,中国的财富管理公司的收入模式也开始向两端化发展。一方面是一些国内大型的财富管理机构如诺亚财富、钜派财富、宜信财富等,正从最初的代销产品向提供综合金融服务的财富管理机构转型,根据客户需求的变化,成立具有牌照的资产管理机构进军资产管理行业,参与资产端和产品端,从而获取一定的管理费收入。另一方面是国内市场还出现一些小型的财富管理机构开始注重客户需求研究和资产配置建议,从产品导向转为以客户为导向,从而向买方收取一定的咨询服务费用。
2.2.2 产品构成分析
全球财富管理机构的产品主要分为五大类,第一,货币类:主要包括现金、信贷、信托等;第二,固定收益类:主要包括债券、债券类基金等;第三,权益类:主要包括股票投资组合、股票基金、并购基金、共同基金等;第四,房地产:主要包括商用房地产、房地产信托基金、住宅类房地产、未开发物业、农地等。第五,另类投资:主要包括结构性产品、金融衍生品、外汇、避险基金、大宗商品、VC/PE投资等。
表2:财富管理产品类型
2.2.3 案例分析——华设财富
(一)公司概括
华设资产管理(上海)有限公司(以下简称“华设财富”)成立于2013年,是一家为投资者客户提供全方位的财富管理与家庭规划服务的第三方理财机构。华设财富凭借着稳健的市场表现,于 2018年成功获得C轮战略投资,汇聚上市公司、国资机构、顶级投资机构、金融机构等十多家实力雄厚的明星股东,主要投资方包括华软资本、绿庭投资、海泰戈壁、浙商创投、中金在线、耀莱股份、影都之星、渤海小村等知名企业和创投机构。截至2017年底,华设财富完成立足于上海和北京,并重点性布局全国的目标,已在成都、深圳、杭州、台州等地设立十余家分支机构。
(二)业务板块
华设财富以研发高品质金融产品为核心竞争力。目前已拥有私募管理人牌照,参股了一家证券公司,业务产品覆盖范围已涵盖债权投资、股权投资、阳光私募、PE、海外保险、境外投资等,并且还在积极申请全金融牌照。华设集团下设有资产管理、财富管理、商学院、以及金融科技四大板块业务,形成两纵两横相互作用推动发展的内部生态。其中财富管理业务包括投资规划、资产保全规划、移民规划、退休养老规划、子女教育规划和保障计划共六大财务规划;类固定收益类咨询、权益类咨询、保险类咨询、移民类咨询、服务类咨询共五大家庭财富配置方案;另外还设有“家族办公室”,主要面向十亿元级以上的超高净值客户,为其提供综合财富管理服务和财富传承的整体解决方案,为家族用户制定个性化的资产管理方案,通常涵盖税务管理、海外资产配置、子女教育、移民等方面。截止2017年底,华设财富已为超过万名高净值会员客户提供全方位的综合金融服务,为客户配置资产规模达300亿元,资产管理总规模达400亿元,且华设财富从创立至今所售金融产品均已100%安全兑付。
(三)风控体系
华设财富具有长期严谨的风控理念,并将风控能力视为自身的核心竞争以及业务快速安全扩张的基础,通过设立产品采集部、风险控制部和风险管理委员会这种独特的三级风控体系来对产品进行全面监控。同时华设财富搭建风控管理体系定期检视各业务环节的内控制度、流程评估和揭示业务风险;搭建投后管理体系实时跟踪已投项目、已发产品的情况,及时披露关键信息,定期发布投后报告;搭建法律合规体系进行法律法规宣导培训、诉讼案件管理、合规评审、法律评审、反洗钱等合规性审核,这“三位一体”的风险控制体系帮助华设财富实现了从产品的需求反馈、采集、筛选、考察、存续管理、跟踪兑付的全流程监控。
图13:华设财富风险管理体系
华设财富在产品的选择、研发和筛选上有一套极为严格的流程。首先,华设财富会基于对金融行业的理解与市场经验对产品的供应商进行评估,有针对性的选择优质的商业银行、基金公司、资管公司、证券公司、保险公司及企业融资方。其次,华设财富在产品、风控及法务三方协作下进行全面的尽职调查,包括现场调查、企业结构审核、历史财务分析及财务预测、合规性审查,必要时还会引入第三方专业机构进行风险评估。再其次,由华设财富管理层、首席运营官、首席风控官、首席营销官、法律及财务专业人士组成风险评审委员会、投资决策委员对产品进行高标准的审核,除内部尽职调查结果外,还会听取外部专业机构、行业专家的意见,全面、独立、客观的对产品进行评估。
另外,华设财富积极了解客户的资金来源及实力、历史投资经历、预期投资目标、投资风险偏好及风险承受能力等,从而对客户风险进行评估。并且华设财富会在在产品或项目的存续期间就产品或项目本身向客户进行及时且充分的信息披露。
2.2.4 案例分析——诺远资产
(一)公司概括
诺远资产管理有限公司成立于2014年,总部位于北京,服务网络覆盖全国主要大中城市。依托核心团队在金融服务领域二十余年的深厚积淀,诺远资产秉承“稳健安全,阳光透明”的理念,致力于为广大高净值人群提供优质、完善的私人银行业务及资产配置服务。
(二)业务板块
诺远资产母公司为汉富控股有限公司(以下简称“汉富控股”),汉富控股创始于2006年,目前已发展成为一家全产业链布局的大型金融控股公司,如今旗下业务涵盖了私募股权投资、产业直投、不动产基金、PPP项目投资、私人银行业务、家族信托、普惠金融服务、互联网金融、金融资产交易、征信咨询等多个领域。
(三)风控体系
诺远资产依托母公司汉富控股风险管理委员会、事业群风险管理委员会、公司风险管理部门三位一体相结合的风险管理体系,通过制定风险策略、风险评估、风险监测、危机处理、风险督导、风险文化建设进行全面风险管理。
图14:诺远资产风险管理体系
全面风险管理是实现资金端与资产端一体化架构的保障。无论怎样的业务模式,底层本质上是各种类别的资产在运作。汉富控股拥有一套完善的风控体系,每一个业务类型也都有各自的体系化流程,对于不同类别的资产,风控也会做出相应的调整。
体系化解决的是操作风险和道德风险,具体业务的风险则需要专业分工。在团队上,汉富控股拥有一支800人规模的专业风控团队,核心成员平均拥有10年以上风险管控经验。
在项目风控方面,汉富控股通过严格的项目筛选流程和评价体系,聘请第三方机构参与尽职调查,邀请行业内专家参与项目评估,投委会引入外部决策委员,建立项目评估和决策人员与跟项目投之间的对应规则等,严格控制项目风险。
首先是风险前置,在前期引入资产时就充分落实相关手段和措施。一方面,对资产的持有者、资产质量以及资产未来的获利能力等方面进行分析;另一方面,在投资之后会更多的协助企业,做好投后管理。
同时,汉富控股目前负责投资的每一个合伙人都有自己专注的领域,在该领域拥有丰富的资源,包括业务资源、人脉资源、产业资源等,可以对风险进行更好的处理。这样一来,在投前和投后两端均对风控进行了有效保障。
随着行业监管趋严及监管对象的多元化,诺远资产将以价值发现及风险控制能力为两大核心竞争力,在合法合规基础上实现稳健运营,不断完善全产业链布局及全产品体系的构建。在业务层面,诺远资产将通过必要牌照的获取、资产类别多元化及产品创新能力的提升,来为投资者提供更加全面、完善的资产配置服务。
2.2.5 案例分析——诺亚财富
(一)公司概括
诺亚财富成立于2003年,是中国第一家在美国纽约证券交易所上市、旗下公司获得中国证监会与香港证监会业务发展相关金融牌照与资格的综合金融服务管理集团。目前诺亚财富已在全国有超过222家分公司,覆盖国内78座城市。根据诺亚财富官网数据显示,其累计管理资产超过4700亿元,服务超过17万名高净值客户和企业,其中海外资产管理规模达到198亿元。
(二)业务板块
诺亚财富作为一个完整的综合金融平台,旗下共有财富管理、资产管理、全球开放产品平台和互联网金融四大业务板块,为客户提供包括投资、保险、教育、家族服务、汽车租赁、海外配置等完整的服务。首先在财富管理方面,诺亚财富与超过78家基金公司合作,管理销售超过2000支公募基金产品及100多支私募精选基金,为客户提供高端财富管理服务,另外诺亚财富还为高净值家族客户资产配置、顾问咨询等服务以及基于高净值客户需求延伸出的教育服务。其次在资产管理方面,诺亚财富于2010年成立资产管理公司——歌斐资产,以母基金为产品主线,业务范围涵盖私募股权投资、房地产基金投资、公开市场投资、机构渠道业务、家族财富及全权委托业务等多元化领域,其管理资产规模达1429亿元。再其次在全球开放产品平台方面,诺亚财富立足香港,放眼海外,为客户提供海外资产配置服务,并且还为客户定制各类综合保障计划以及提供融资租赁服务。最后在互联网金融方面,诺亚财富通过旗下“财富派”平台和“诺亚金通”涉足在线理财和线上支付服务。
(三)风控体系
在风控体系建设上,诺亚财富实行全面多维度的产品筛选、评价和后续管理体系,从而有效的把控产品的风险。
首先在产品筛选上,诺亚财富已经形成了完整的产品管理流程,即“金融产品研究系统平台—投资策略会—产品立项会—风险控制委员会—产品通过会—产品存续管理—产品回顾及持续改进”。根据该流程,每个产品都要经过投资策略会、立项会和风控委员会三道关口。投资策略会每三个月召开一次,由投资策略师根据未来三个月市场趋势,划定目标产品范围;然后经产品经理调研后立项,再由各个部门、客户进行评价;最终产品要通过风控委员会的审核后,方可最终上线。据不完全统计,诺亚,财富每年分析与跟踪的产品超过2000个,而最终上线产品通过率仅不到5%。另外,诺亚财富还深入前端参与产品的设计和开发,包括项目寻找、在产品推出过程中向产品供应商提出建议等,并对产品挂钩的基础资产和风险进行跟踪管理,保证了产品品质,并有效控制了风险。
其次在产品评价上,诺亚财富针对不同类型的产品建立了不同的评价指标体系和风控逻辑,严格按照“投资理念、投资流程、投资业绩和投资人员”的4P准则,对市场上各类金融产品展开独立持续的调研、分析和评估,筛选构建理财精品池。比如对固定收益类产品,评价指标包括产品和发行机构两类,权重分别为70%和30%,并根据股权质押、证券结构化等各细类产品的差别,对每个指标设定了不同的标准。
最后在后续管理上,诺亚财富坚持严谨的存续产品服务,从以下五大方面把控产品风险:
1、专业团队:专人专岗,每一类存续产品都有专业团队进行投后跟踪;
2、管理标准:有健全的标准化流程与投后管理制度,保障各项服务管理落实到位并持续改进;
3、定期披露:通过会员专区、移动客户端等信息渠道,及时定期向投资人披露项目的最新情况;
4、诺亚解读:对存续项目进行跟踪分析,形成有诺亚观点的解读报告。
5、投后管理:对产品项目资金投入,运营状况和集团资产负债、现金流等实施有效的动态监控与管理。
2.3 互联网金融行业发展概况
2.3.1 互联网金融发展历程
在中国互联网高速发展的背景下,中国互联网金融业也经历了一段快速发展时期。自2013年余额宝出现以后,互联网金融走进了普通人的视野。第三方支付、众筹平台、互联网保险、互联网银行相继获批运营,同时,券商、基金、信托等也开始利用互联网开展业务。随后几年,由于互联网金融有着远低于传统金融机构的门槛,所以一时间大量企业涌入互联网金融领域,也使得公众对于互联网金融企业信任度降低。
进入2017年,互联网金融经过了多年的发展,从危机中逐渐走出,如今已经进入了一个逐渐成熟平稳的时代,同时,由于蚂蚁金服、陆金所、京东金融三大互联网金融巨头上市预期,使得互联网金融热情重燃,将显著提升一批综合竞争实力较强的中小型互联网金融公司。
表3:主要互联网金融公司估值及投资人
2.3.2 互联网金融政策分析
互联网金融日益得到国家重视,李克强总理多次发表谈话,鼓励和支持互联网金融发展,行政部门和监管部门也纷纷出台政策,加强对互联网金融行业及业务模式进行引导和规范。2014年3月,十二届全国人大二次会议审议的政府工作报告提到“促进互联网金融健康发展,完善金融监管协调机制”,这是“互联网金融”一词首次被写入政府工作报告,说明政府鼓励支持包容互联网金融的态度非常明显。
表4:互联网金融相关政策
投中研究院认为,互联网金融历经野蛮生长到规范经营的历程后,行业、监管、市场均形成了风险防范是金融业务的核心要素的共识。金融牌照通过事前准入限制、事中监管体系及事后追责制度,严控互联网金融相关风险,因而牌照成为优质互联网金融企业的核心竞争力,稀缺性牌照获取将为互联网金融公司获得超额估值溢价。
三、科技金融行业发展状况
目前,中国金融科技企业中89%的公司是提供支付、借贷等个人金融服务的,而美国金融科技风险投资的兴趣正在从网络借贷向保险科技和财富管理转移,网络借贷公司获得的融资额占全部金融科技融资额的比例从2015年的58%下降到20%,而保险科技和财富管理领域金融科技公司融资额的占比则由忽略不计提高到41%。投中研究院认为提供财富管理服务的金融科技公司会成为未来财富管理行业的一种新趋势,基于此,我们对金融科技的发展历程、行业现状、中美对比以及投融资情况进行分析,以更好地展望财富管理行业的未来。
3.1 金融科技的定义及发展历程
随着互联网、移动互联网以及新一代信息技术的发展和应用,全球金融科技(Fintech)行业爆发,金融科技企业专注提升传统金融机构的服务效率,倒逼传统金融机构改善金融服务。
金融科技(Fintech)是金融(Finance)和科技(Technology)的合成词,来源于上世纪90年代花旗银行发起的一个发展项目“金融服务技术联盟”(Financial ServicesTechnology Consortium),后被简称为Financial Technology,即Fintech。全球不同的机构组织、学者专家对于金融科技有着不同的界定角度,按照国际权威机构金融稳定理事会(FSB)的定义,金融科技是指技术带来的金融创新,它能创造新的模式、业务、流程与产品,从而对金融市场、金融机构或金融服务的提供方式造成重大影响。按照这一定义,金融科技既可以包括前端产业也包含后台技术。
投中研究院从新兴科技推动金融行业变革和金融行业创新商业模式演进两个方面,将中国金融科技的发展历程划分成三大阶段。
表5:中国科技金融发展阶段
2004年以前,可界定为中国金融科技发展的初始萌芽阶段,即金融科技1.0阶段。在1967年以前,全球金融行业与科技行业相对独立,但随着通讯技术的发展,科技已经开始推动金融市场的全球化发展。自1967年世界上第一台ATM出现,金融行业与科技行业才开始真正的融合。在这一阶段内,全球及中国金融行业开始大量增加传统IT技术的应用,实现无纸化办公以及业务的电子化、自动化,从而提高业务效率,推动金融服务数字化发展。商业银行的信贷系统、清算系统及综合业务系统则是金融IT阶段下最具代表性的产物。
从2004年开始,可以界定为中国金融科技发展的模式创新阶段,即金融科技2.0阶段。在这一阶段,金融科技依托于互联网技术与信息通讯技术独立提供金融服务或者与金融机构合作推出金融服务,开始从后台系统渗透到传统金融的核心业务中,并利用互联网或者移动终端的渠道来汇集海量的用户和信息,实现金融业务中的资产端、交易端、支付端、资金端的任意组合的互联互通,从而实现了对传统金融行业发展的颠覆。在这一阶段下,移动支付、P2P、互联网保险等一系列互联网金融产品得以发展壮大,其中支付宝、拍拍贷以及余额宝的出现都对与我国金融科技发展产生了十足的影响,且依据经验及技术能力的优势,自身及行业地位得到一定提升。
自2016年起,可以界定为中国金融科技发展的技术升级阶段,即金融科技3.0阶段。在这一阶段,金融科技开始代替互联网金融,行业也从模式创新转向技术创新聚焦,基于大数据、云计算、人工智能、区块链等一系列技术创新,金融科技全面应用于支付清算、借贷融资、财富管理、零售银行、保险、交易结算等多个领域,从而改变传统的金融信息采集来源、风险定价模型、投资决策过程、信用中介角色,因此可以大幅提升传统金融的效率,解决传统金融的痛点,代表技术就是大数据征信、智能投顾、供应链金融。但在当下,我国尚处在发展初期的金融科技行业鱼龙混杂,部分金融科技企业是真正的技术创新还是说只为了规避愈加严格的互联网金融政策监管,这还有待市场的检验。
3.2 金融科技发展现状分析
我国金融科技行业的起步虽然较晚,但依托于互联网金融的迅猛发展,行业实力还是不容小觑,例如蚂蚁金服、陆金所、众安保险等多家企业已发展成为全球金融科技行业巨头。投中研究院分析认为,金融科技行业的向好发展主要得益于以下三大方面:
首先在政策方面,我国多次发文鼓励科技与金融的结合,并且出台一系列措施引导金融科技的探索与建设,例如李克强总理连续四年在《政府工作报告》中提及互联网金融,十部委联合印发的《关于促进互联网金融健康发展的指导意见》明确提出对互联网金融要有包容的态度,国务院也在《十三五国家科技创新规划》中明确提及了促进科技金融产品和服务创新,建设国家科技金融创新中心等;面对发展初期的行业乱象,我国政府也不断出台整治与监管措施,以规范和引导金融科技行业向好发展。
其次在社会经济环境方面,随着我国进入经济发展新常态,金融的改革与创新则成为深化供给侧改革、培育经济增长动力、实现经济与社会创新发展的核心之一。而实现金融改革与创新的基础建设则在于融合技术创新,即利用新一代信息技术手段,提高金融产品及服务效率、降低金融交易成本、弥补金融资源浪费、提升资金利用率等,从而弥补传统金融供给不足的问题,并进一步满足更多层次的金融需求。
最后在技术方面,中国作为全球最大的互联网市场,拥有较强互联网人口优势及技术优势,而金融行业与互联网技术的结合一方面可极大提高金融交易与投资的便捷化程度,另一方面则可以推动金融科技领域用户数量与交易数量的上升。另外,随着新一轮信息技术革命的爆发,以及我国在人工智能、云计算、区块链等技术领域不断发力,也将对金融科技行业发展产生较大的推动力。
3.3 金融科技行业上的中美对比
从发展路径上看,美国的金融科技是传统金融公司通过云计算、大数据、移动互联等新兴技术提供的低门槛金融服务,以技术创新的方式优化金融服务和降低金融服务成本。美国基于发达的线下金融体系,大规模的吸收科技专业人员来改进原有商业模式,从而覆盖到传统金融体系遗漏的客户和市场缝隙,以及提高已有业务的效率。而中国的金融科技则是互联网金融转型升级的延伸,是脱离于银行监管体系之外的。中国在传统金融服务供给不足的情况下,科技型企业利用互联网的发展优势展开金融业务,从而填补市场上的空白,促进传统金融机构的创新。
从监管上看,美国对基于以技术创新为主要驱动力的金融科技业态采用功能性监管,即不论金融科技以何种形态出现,抓住金融科技的金融本质,把金融科技所涉及的金融业务,按照其功能纳入现有金融监管体系,这种监管模式相对较为严格,以稳定为主。而中国的金融科技以市场和商业模式为驱动,在起步初期监管环境相对包容,给中国金融科技提供了宽松的探索机会,同样也提供了发展的灰色地带,在局部风险暴露之后,监管力度加强,这种监管模式属于被动式监管,以发展为主。
从创新主体上看,美国的金融科技企业规模相对较小,但其数量较多,覆盖的领域较为广泛,且金融科技的企业的运作模式规范、创新能力强,技术先进,风控能力强。而中国的金融科技企业则是以互联网巨头为主力军,这主要是由于阿里巴巴、腾讯、京东等既拥有技术、资金等优势,也拥有较强的用户数据优势,基于此建立了“互联网+金融”闭环,因而在第三方支付等金融业务细分市场中占据了领先地位。
从技术应用上看,美国的金融科技企业优势在于底层技术的创新力,如PayPal最早使用互联网技术探索第三方支付的创新,Lending Club最早配合监管探索出了P2P规范发展的模式。而中国的金融科技企业则借助技术变革,扎根于现实应用中,依托于网络导流和场景优势,不断提高金融服务的普惠性和便捷性。如阿里巴巴发起设立互联网民营银行——网商银行等。
3.4 金融科技投融资分析
在过去的五年时间里,全球金融科技行业的投资较为火爆。从2013年到2016年,全球金融科技投资总额从38亿美元增长到163亿美元,平均年增长率约为49.8%。在2016年由于市场的不确定性及监管趋严,全球金融科技行业的总投资额略有下降,但投资数量还是有小幅上涨,到2017年投资额及投资数量均有明显上涨,这都表明了该行业的前景还是可期的。
图15:2013-2017年全球金融科技投融资情况
纵观2017年,中国市场已经逐渐成为了全球金融科技市场的新生力量。从投资数量上看,中国市场全年完成322笔投资,占全球总量的39.4%;从投资金额上看,中国市场全年累计投资额高达507.1亿元,占全球总量的63.0%,另值一提的是,2017年全球金融科技行业所获得投资数额最大的20家公司中有14家来自中国。中国金融科技行业虽然起步较晚,但其竞争优势已经逐渐显现,有较强的实力实现弯道超车。
从中国金融科技企业的角度看,2017年可谓是冰火两重天。一边是严监管下行业淘汰加速,部分企业清算或徘徊在死亡边缘;而另一边则是“金融科技独角兽”掀起境外上市热潮。据投中研究院不完全统计,2017年共有8家金融科技企业登陆全球资本市场,包括信而富、众安保险、趣店、和信贷、拍拍贷、融360、易鑫、乐信,其中众安保险于2017年9月22日在香港上市,融资15亿美元,创下2017年以来全球金融科技领域最高融资记录。另外全球金融科技行业独角兽巨头的蚂蚁金服、陆金所、京东金融虽尚未上市,但其在开发电子商务和第三方支付方面都占领了强大的市场份额和用户基数。
四、财富管理行业趋势预测与问题
根据公开资料显示,中国的财富管理市场总量加起来已经超过了150万亿元,而过往这百万亿元规模的财富管理市场以银行、基金、券商、信托等传统金融机构为主为客户提供投顾服务、配置资产。目前,在经济新常态、供给侧结构改革下,财富管理过去高开发,高增长模式已难以为继,行业进入大浪淘沙的时代。在这次浪潮中,金融科技公司凭借区块链、云计算、大数据等颠覆性的技术应用,实现数据的精准定价和匹配,以后发优势抢占市场份额,深耕财富管理市场,并形成了以蚂蚁金服、陆金所、京东金融等行业龙头公司割据的市场态势。
智能投顾作为新兴的在线财富管理服务,可根据个人投资者提供的风险承受水平、收益目标以及风格偏好等要求,运用一系列智能算法及投资组合优化等理论模型,为用户提供最终的投资参考,并对市场的动态对资产配置再平衡提供建议。当前,我国智能投顾大致有两种类型,一是,银行、基金、券商等传统金融机构积极探索金融科技应用,加速转型布局财富管理,如招商银行的摩羯智投、天弘基金风向篮子、海通证券e海通财等;二是,互联网金融凭借自身的金融科技优势,不断进行金融科技产品拓展,而这其中可根据参与者的类型可以划分为以下三类,一是初创金融科技公司,如积木盒子、雪球等;二是互联网金融公司,如挖财的钱管家;三是BATJ等互联网巨头,如阿里巴巴的蚂蚁聚宝、腾讯的微众银行、百度的股市通、京东智投等。
中国财富管理市场的潜力无限,并且金融科技公司在财富管理领域急速崛起。根据BI Intelligence数据显示,预计到2020年,全球将有10%的资产由智能投顾管理,市场规模约合8.1万亿美元,其中亚洲市场规模将达到2.4万亿美元,美国市场规模将达到2.2万亿美元,智能投顾将开启财富管理的新时代。而且智能投顾在财富管理领域的场景化应用,一方面可基于机器学习和算法的投资工具有效解决传统投顾边际成本高、无法覆盖长尾用户的问题;其次可以通过云计算、区块链等技术重构数据处理方式,提升服务效率;最后智能投顾还可通过大数据技术满足客户的个性化需求,从而增强用户黏性。
不可否认,智能投顾的兴起对于中国财富管理市场而言具有重大的意义,且未来发展空间巨大,但在当下还存在着一定的问题与挑战。一是准入门槛与资质问题,2017年11月17日中国人民银行会同银监会、证监会、保监会、外汇局等部门起草了《关于规范金融机构资产管理业务的指导意见(征求意见稿)》(以下简称《指导意见》),其中第二十二条明确指出,“金融机构运用人工智能技术、采用机器人投资顾问开展资产管理业务应当经金融监督管理部门许可,取得相应的投资顾问资质,充分披露信息,报备智能投顾模型的主要参数以及资产配置的主要逻辑”。这一新规的出台表明了持牌经营对开展智能投顾的金融机构及企业的重要性,尤其是对于一些初创金融公司和互联网金融公司而言,存在缺少必要牌照而存在合规性风险。二是业务模式受限问题,中国《证券法》以及《证券投资顾问业务暂行规定》都要求投资咨询服务于资产管理业务分离,即投资咨询服务仅限于提供投资建议和辅助决策,不得代理委托人从事证券投资。这一规定就限制了我国智能投顾业务暂时还无法进入到智能化自动交易层面。三是投资者适当性管理问题,一方面中国智能投顾行业还处于发展初期,市场内存在一定比例的缺乏投资经验的非合格投资者,而另一方面智能投顾平台所提供的问卷问题不够详尽,尚不足以准确判断投资者的资质与需求,故会在一定的投资人资质或需求与产品不匹配风险。
五、财富管理展望与评价
5.1 财富管理行业发展展望
随着中国经济的快速发展,国民财富的不断增加,居民理财需求的不断增长,财富管理市场的业务范围得到极大拓展,财富管理机构的重要性和价值正在凸显。当下,财富管理行业呈现出三大发展趋势。
监管趋严
随着各项监管政策的落地与实施,财富管理进入强监管时代。财富管理经历了高速发展阶段,逐渐暴露出财富管理机构良莠不齐、行业业务缺乏统一标准、部分资金脱实向虚、空转套利等问题与风险。面对还不是很成熟的财富管理市场,监管趋严是必然的趋势。
就在今年央行发布了统一资管监管标准的新规《关于规范金融机构资产管理业务的指导意见(征求意见稿)》,这一《指导意见》被认为是未来相当长时间内对大资管市场产生影响的纲领性文件。受监管趋严的影响,财富管理市场将迎来优胜劣汰、剩者为王的新阶段。强监管将倒逼财富管理机构在产品管理、销售、客户管理方面都需要更加规范化和透明化,并且提升自身免疫力,从而减少行业新进入机会及竞争对手。
模式转变
随着市场环境的变化,财富管理行业逐渐从产品驱动向客户需求驱动转变。一方面是由于国内金融资产类型越来越多元化,但金融产品面临产品同质化、产品替代性较强等问题,导致财富管理行业以产品驱动的模式难以继续。而另一方面,中国数量庞大的高净值群体人数依然在不断增长,高净值客户的财富管理需求呈现出多样化、专业化的趋势。在这一趋势下,以客户为中心、充分地了解客户需求并据此进行合理的资产配置的财富管理机构将在未来发展中占据优势地位。
智能投顾
随着人工智能行业的发展以及金融科技公司的快速变革,凭借现代信息技术的智能投顾正在改变财富管理行业。目前,中国智能投顾行业尚属起步,市场环境、政策法规、投资者心态三大方面尚待进一步健全,即便是在这样的市场环境下,中国的初创金融科技公司、互联网金融公司、BATJ科技巨头、传统券商、银行等仍纷纷依靠自己的优势在智能投顾上进行布局。一方面智能投顾低门槛、低费率的特点将为更多的人提供精准的财富管理服务,从而逐步实现财富管理普惠化;另一方面智能投顾基于人工智能及大数据技术可研发出更多的资产配置组合,从而逐步实现财富管理多元化。
5.2 财富管理行业评价
基于过往数年对中国财富管理市场的长期跟踪研究,依托投中信息旗下CVSource金融数据终端的数据,投中研究院从财富管理机构存续年限、管理规模、投资方向、专业性、投资者服务、行业影响力、客户满意度、产品风险控制等维度,对活跃在中国财富管理市场的独立财富管理机构进行综合评定,力求精准呈现中国财富管理机构在投资领域中的竞争力图谱。
投中2017年中国最受青睐财富管理投资机构TOP3【按音序排列】
投中2017年中国最具创新财富管理投资机构TOP3【按音序排列】
研究垂询
张祥 Aaron Zhang 高级研究经理
Email:Aaron.zhang@chinaventure.com.cn
梁立明 Mia Liang 分析师
Email:Mia.liang@chinaventure.com.cn
刘利 Ashley Liu 分析师
Email:Ashley.liu@chinaventure.com.cn
媒体垂询
历建元 Lee Li 媒介经理
Mob:+86-13718825025
Email:Lee.li@chinaventure.com.cn
关于投中研究院
投中研究院隶属于投中信息,致力于围绕中国股权投资市场开展资本研究、产业研究、投资咨询等业务,通过精准数据挖掘及行业深度洞察,为客户提供最具价值的一站式研究支持与咨询服务。
关于投中信息
投中信息 【证券代码:835562】业务始于2005年,正式成立于2008年,是中国领先的股权投资市场信息咨询专业服务机构。作为私募股权行业的观察者,投中信息致力于解决股权投资行业存在的信息不对称问题,让出资者更加了解股权基金的运作状态, 让基金管理者更加洞彻产业发展趋势,为中国股权投资行业提供完整的信息资源与专业化的金融服务。通过十余年专业领域的深入研究与广泛合作,投中信息积累了深厚的技术基础和人才优势,并凭借优秀的专业能力赢得基金管理机构的长期信任,在行业内拥有大量的数据存量和客户资源。
投中信息通过全面的产品体系,传递及时、准确的股权交易数据与情报,为投资机构、投资银行、战略投资者、资产管理公司提供数据、资讯及分析工具;为企业提供专业的行业研究与业务实践咨询服务;为机构出资人提供全面的投资咨询顾问业务,帮助投资机构进行深度品牌管理与营销传播工作。
引用说明
本文由投中信息公开对媒体发布,如蒙引用,请注明:投中信息。并请将样刊两份寄至:
地址:北京市东城区东直门南大街11号中汇广场A座7层 100007 收件人:历建元
法律声明
本报告为上海投中信息咨询股份有限公司(以下简称投中信息)制作,数据部分来源于公开资料。本公司力求报告内容的准确可靠,但并不对报告内容及引用资料的准确性和完整性作出任何承诺和保证。本报告只作为投资参考资料,报告中信息及所表达观点并不作为投资决策依据。
本报告包含的所有内容(包括但不限于文本、数据、图片、图标、LOGO等)的所有权归属投中信息,受中国及国际版权法的保护。本报告及其任何组成部分(包括但不限于文本、数据、图片等)在用于再造、复制、传播时(无论是否用于商业、盈利、广告等目的),必须保留投中信息 LOGO,并注明出处为“投中研究院”。如果用于商业、盈利、广告等目的,需征得投中信息同意并有书面特别授权,同时需注明出处“投中研究院”。
上海投中信息咨询股份有限公司
北京市东城区东直门南大街11号中汇广场A座7层 100007
电话:+86-10-59799690 传真:+86-10-57636090
上海市南京西路1266号恒隆广场1座1201室 200040
电话: +86-21-61919966 传真:+86-21-61919967
深圳福田区益田路4068号卓越时代广场1期8层811室 518048
电话:+86-755-23915872 传真:+86-755-23915872
第一时间获取股权投资行业新鲜资讯和深度商业分析,请在微信公众账号中搜索投中网,或用手机扫描左侧二维码,即可获得投中网每日精华内容推送。