从大厂离职后获百万投资,两个月内曝光了三款AI游戏;五人独立工作室推出AI冒险游戏,上线三周油管播放超千万;用AI三小时打造飞行模拟器,10天狂揽3.8万美元广告收入……
这一个多月以来,开源AI的低成本优势,使其迅速辐射多个行业。如游戏开发中的经济选择,其推理成本远低于主流模型,大幅降低了企业开发成本,显然有助于推动AI技术在游戏行业的普及。
两相结合,看到中小团队利用AI技术产出“短周期爆款游戏”的新闻不断涌现,不禁让外界开始思考这样一个问题:
当DeepSeek通过开源实现AI技术平权,将其低成本、高性能和端侧适配的能力,赋能给中小游戏团队之后,能否助力他们突破大厂的封锁,另外闯一条发展之路来?
AI平权解决了成本问题
用《言灵计划》让玩家用"嘴炮"指挥AI宝可梦对战,在《萌爪派对》体验宠物自主社交,通过《堡外就医》直面AI生成的动态恐怖场景……这些带有AI创新玩法的游戏,全都出自一家名为上海喵吉托(AgentLive)的工作室。
因其在短短两个月内接连曝光了3款AI新游戏,在业内外引发了一定的关注与讨论。据称,该游戏工作室的创始人李驰,曾是某互联网大厂游戏AI小镇的负责人,已凭借《言灵计划》获得奇绩创坛超百万投资。
在相关媒体对李驰的采访中,曾提及该互联网大厂最终放弃AI小镇的原因:“那个时间节点,最大的问题还是它的成本。”
用李驰的话来说,就是让30个Agent(智能体)能够非常自然地在这游戏化的世界去生活,需要消耗大量的Token(文本处理单元),而他们的实践结果是一个Agent每次调用费用大概4000多个Token,每个Agent5秒需要调用一次,30个Agent一整天就需要80-100美元的成本,“他本身需要消耗大量token,但在商业化上却无法得到验证,所以最终还是没有正式上线。”
没想到从大厂出走一年多以后,李驰所在团队顺利完成了三款比较完整的AI游戏作品,他将之归功于,“在AI还没有兴起的时代,同时做这么多产品比较难实现的。AI到来后,它能大幅度提升我们开发的效率。”
像上海喵吉托这样的中小型独立研发团队,对游戏行业的新体感是非常敏锐的——正如广州市游戏行业协会会长王娟所说,降本增效是AI为游戏领域赋能的另一重要体现。
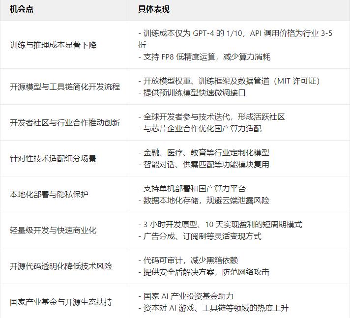
王娟认为,DeepSeek的开源将为中小企业提供更多机会,“过去AI的应用主要集中在大厂,而DeepSeek的开源大幅降低了开发者使用AI技术的门槛,其调用成本是之前使用模型成本的1/20,将可能改变行业竞争格局。”

制图:豆包AI
华创证券则指出,AI可将游戏开发效率提升30%以上,推动行业进入“供给释放周期”。毕竟,DeepSeek的推理成本仅为每百万token 0.14美元,远低于行业平均水平,使中小厂商得以绕过传统开发的高成本壁垒。
还有预测数据显示,2026年70%的独立游戏将采用AI辅助开发,成本降低50%以上。
细分领域还有更多机会
无法否认的是,在面对一股全新的技术浪潮时,游戏大厂永远是反应最快的。
2月21日,以官方版本DeepSeek驱动的智能NPC(非玩家角色)“沈秋索”正式踏足网易旗下游戏《逆水寒》的江湖。这也是DeepSeek首次进入游戏、首次拥有虚拟形象、首次成为虚拟智慧生命体。
随后,腾讯旗下FPS(第一人称射击游戏)游戏《和平精英》也于同日官宣接入DeepSeek,其数字代言人“吉莉”成为了玩家们的“智能陪玩”。
两大头部游戏公司动作迅速,那些或多或少具备“大厂基因”的团队也在积极跟进。
3月14日,巨人网络旗下《太空杀》上线基于DeepSeek大模型的“内鬼挑战”玩法,成为业内首个将开源大模型深度融入游戏机制的产品。玩家需通过策略性对话与AI角色博弈,验证AI在复杂推理场景中的应用潜力。这一创新标志着AI技术从辅助开发工具向核心玩法设计的跨越。
而在一天后,米哈游创始人蔡浩宇创立的AI公司Anuttacon正式发布首款实验性作品《Whispers from the Star》,以AI大模型驱动的实时交互重塑游戏叙事,玩家通过语音、文字与坠落在外星球的少女Stella对话,其心率、情绪甚至生存决策均由AI实时交互生成。
之所以会说中小团队有望从技术平权的大势所趋下获得机会,不仅在于降本增效,还在于他们可以利用低成本,通过生态位迁移和“非对称竞争策略”,避开与巨头产生直接对抗。
事实上,与游戏大厂偏好将全链路能力覆盖研发、发行、运营等多个方面,将AI技术惯性融入开放世界、MMO等重度品类中的宏大布局不同,中小团队在动态叙事、端侧单机、垂直场景(女性向、推理向、休闲向等新兴市场)方面,已实现成本、效率与商业模式的突破。
DataEye研究院发现,根据ADX数据显示,微信小游戏排行榜上一批中小厂商的产品表现突出。如《打了个龙》3月8号开始进入微小榜单就空降高位,截至3月14号,该小游戏仍位居畅玩榜第8、人气榜33名。创意方面,除了常规的录屏外,该小游戏用了大量AI素材。
中小团队利用AI技术的关键就在于,他们可以将开发成本压至“地板价”,有些甚至能与大厂竞争一下产出效率。这种低成本特性使中小团队能快速试错,专注细分领域飞速开发差异化产品。
对此,天风证券表示非常看好今年的游戏AI应用,由第一阶段降本增效迈向玩法创新:
一方面,随着过去两年多时间沉淀,头部游戏公司AI嵌入游戏开发管线已相对成熟,预计部分公司(如恺英、巨人等)或可依托积累的AI开发能力进行产品化输出。
另一方面,随着模型能力提升以及token成本大幅下降,前沿游戏玩法创新尝试的成本效率已相对平衡,推动更多敏捷团队参与AI原生玩法创新,AI原生玩法的爆款产品或已临近。
短周期下的同质化陷阱
可以看到越来越多的由中小游戏团队出品,那些带有“小团队”“低成本”“短周期”“独立游戏”等标签的新作,正向游戏玩家们加速涌来,一副“技术平权,创意为王”的架势。
当AI工具的成本,趋近于现实生活中的“水电煤”等基础生产资料,游戏开发的核心自然也就从资源堆砌转向创意迸发。
游戏中的一个个虚拟世界,NPC和玩法的“生命力”将由AI与人类共同赋予。未来的游戏或许将不再有“主线剧情”与“固定结局”,取而代之的是由无数AI与玩家共同构建的动态史诗。
自此,中小游戏团队的生存法则不再是“做大而全”,而是通过技术杠杆撬动垂直场景的认知红利。但仍需解决他们必然面临的核心矛盾:创意突围的迫切需求与同质化竞争的生存威胁之间的博弈。
换句话说,尽管AI的开源模式打破了游戏巨头垄断的技术壁垒,但在“创意泡沫”下的他们也更易陷入低质内卷的陷阱。
仍以微信小游戏为例,如前文中提到的《打了个龙》等中小团队产出的小游戏,其中投放的多是AI素材,集中于军械/科幻/工业,性感真人美女这两大类。
产品从内容到玩法不能说一模一样,雷同度达五成以上也是正常情况。可见这种快速试错的方式,更偏向于走的是“一波流”的产品策略,强调通过简单的玩法实现快速迭代和部署。
厂商胜在可以快速试错,玩家好在能随处找平替。
“或许这些便捷的工具,会导致大量粗制滥造的AI游戏出现,但这本来就是技术发展的必然结果”。有游戏开发者称,现阶段的AI游戏,虽然可以通过较低的成本实现更高的自由度,但诸如游戏的环境、场景和玩法等具体方向,仍需交由开发者重新定义和严格把控。
上述开发者认为,目前玩家真正想要的是一种全新的体验,而AI技术只是辅助实现这种体验的工具,“所以最关键的还是游戏设计者本身,他们决定把游戏设计成什么样,这才是真正影响游戏好坏的核心因素。”
讲得更直白一点,在AI正重塑游戏产业的转折点上,中小团队固然可以尝试利用低成本的DeepSeek起家,但只有坚持在整体动态叙事、AI驱动NPC等细分方向深耕,才是一条良久发展之道。
突破大厂封锁,中小游戏团队靠AI逆袭?
技术平权,创意为王。
从大厂离职后获百万投资,两个月内曝光了三款AI游戏;五人独立工作室推出AI冒险游戏,上线三周油管播放超千万;用AI三小时打造飞行模拟器,10天狂揽3.8万美元广告收入……
这一个多月以来,开源AI的低成本优势,使其迅速辐射多个行业。如游戏开发中的经济选择,其推理成本远低于主流模型,大幅降低了企业开发成本,显然有助于推动AI技术在游戏行业的普及。
两相结合,看到中小团队利用AI技术产出“短周期爆款游戏”的新闻不断涌现,不禁让外界开始思考这样一个问题:
当DeepSeek通过开源实现AI技术平权,将其低成本、高性能和端侧适配的能力,赋能给中小游戏团队之后,能否助力他们突破大厂的封锁,另外闯一条发展之路来?
AI平权解决了成本问题
用《言灵计划》让玩家用"嘴炮"指挥AI宝可梦对战,在《萌爪派对》体验宠物自主社交,通过《堡外就医》直面AI生成的动态恐怖场景……这些带有AI创新玩法的游戏,全都出自一家名为上海喵吉托(AgentLive)的工作室。
因其在短短两个月内接连曝光了3款AI新游戏,在业内外引发了一定的关注与讨论。据称,该游戏工作室的创始人李驰,曾是某互联网大厂游戏AI小镇的负责人,已凭借《言灵计划》获得奇绩创坛超百万投资。
在相关媒体对李驰的采访中,曾提及该互联网大厂最终放弃AI小镇的原因:“那个时间节点,最大的问题还是它的成本。”
没想到从大厂出走一年多以后,李驰所在团队顺利完成了三款比较完整的AI游戏作品,他将之归功于,“在AI还没有兴起的时代,同时做这么多产品比较难实现的。AI到来后,它能大幅度提升我们开发的效率。”
像上海喵吉托这样的中小型独立研发团队,对游戏行业的新体感是非常敏锐的——正如广州市游戏行业协会会长王娟所说,降本增效是AI为游戏领域赋能的另一重要体现。
王娟认为,DeepSeek的开源将为中小企业提供更多机会,“过去AI的应用主要集中在大厂,而DeepSeek的开源大幅降低了开发者使用AI技术的门槛,其调用成本是之前使用模型成本的1/20,将可能改变行业竞争格局。”
制图:豆包AI
华创证券则指出,AI可将游戏开发效率提升30%以上,推动行业进入“供给释放周期”。毕竟,DeepSeek的推理成本仅为每百万token 0.14美元,远低于行业平均水平,使中小厂商得以绕过传统开发的高成本壁垒。
还有预测数据显示,2026年70%的独立游戏将采用AI辅助开发,成本降低50%以上。
细分领域还有更多机会
无法否认的是,在面对一股全新的技术浪潮时,游戏大厂永远是反应最快的。
2月21日,以官方版本DeepSeek驱动的智能NPC(非玩家角色)“沈秋索”正式踏足网易旗下游戏《逆水寒》的江湖。这也是DeepSeek首次进入游戏、首次拥有虚拟形象、首次成为虚拟智慧生命体。
随后,腾讯旗下FPS(第一人称射击游戏)游戏《和平精英》也于同日官宣接入DeepSeek,其数字代言人“吉莉”成为了玩家们的“智能陪玩”。
两大头部游戏公司动作迅速,那些或多或少具备“大厂基因”的团队也在积极跟进。
3月14日,巨人网络旗下《太空杀》上线基于DeepSeek大模型的“内鬼挑战”玩法,成为业内首个将开源大模型深度融入游戏机制的产品。玩家需通过策略性对话与AI角色博弈,验证AI在复杂推理场景中的应用潜力。这一创新标志着AI技术从辅助开发工具向核心玩法设计的跨越。
之所以会说中小团队有望从技术平权的大势所趋下获得机会,不仅在于降本增效,还在于他们可以利用低成本,通过生态位迁移和“非对称竞争策略”,避开与巨头产生直接对抗。
事实上,与游戏大厂偏好将全链路能力覆盖研发、发行、运营等多个方面,将AI技术惯性融入开放世界、MMO等重度品类中的宏大布局不同,中小团队在动态叙事、端侧单机、垂直场景(女性向、推理向、休闲向等新兴市场)方面,已实现成本、效率与商业模式的突破。
DataEye研究院发现,根据ADX数据显示,微信小游戏排行榜上一批中小厂商的产品表现突出。如《打了个龙》3月8号开始进入微小榜单就空降高位,截至3月14号,该小游戏仍位居畅玩榜第8、人气榜33名。创意方面,除了常规的录屏外,该小游戏用了大量AI素材。
中小团队利用AI技术的关键就在于,他们可以将开发成本压至“地板价”,有些甚至能与大厂竞争一下产出效率。这种低成本特性使中小团队能快速试错,专注细分领域飞速开发差异化产品。
对此,天风证券表示非常看好今年的游戏AI应用,由第一阶段降本增效迈向玩法创新:
一方面,随着过去两年多时间沉淀,头部游戏公司AI嵌入游戏开发管线已相对成熟,预计部分公司(如恺英、巨人等)或可依托积累的AI开发能力进行产品化输出。
另一方面,随着模型能力提升以及token成本大幅下降,前沿游戏玩法创新尝试的成本效率已相对平衡,推动更多敏捷团队参与AI原生玩法创新,AI原生玩法的爆款产品或已临近。
短周期下的同质化陷阱
可以看到越来越多的由中小游戏团队出品,那些带有“小团队”“低成本”“短周期”“独立游戏”等标签的新作,正向游戏玩家们加速涌来,一副“技术平权,创意为王”的架势。
当AI工具的成本,趋近于现实生活中的“水电煤”等基础生产资料,游戏开发的核心自然也就从资源堆砌转向创意迸发。
游戏中的一个个虚拟世界,NPC和玩法的“生命力”将由AI与人类共同赋予。未来的游戏或许将不再有“主线剧情”与“固定结局”,取而代之的是由无数AI与玩家共同构建的动态史诗。
自此,中小游戏团队的生存法则不再是“做大而全”,而是通过技术杠杆撬动垂直场景的认知红利。但仍需解决他们必然面临的核心矛盾:创意突围的迫切需求与同质化竞争的生存威胁之间的博弈。
换句话说,尽管AI的开源模式打破了游戏巨头垄断的技术壁垒,但在“创意泡沫”下的他们也更易陷入低质内卷的陷阱。
仍以微信小游戏为例,如前文中提到的《打了个龙》等中小团队产出的小游戏,其中投放的多是AI素材,集中于军械/科幻/工业,性感真人美女这两大类。
产品从内容到玩法不能说一模一样,雷同度达五成以上也是正常情况。可见这种快速试错的方式,更偏向于走的是“一波流”的产品策略,强调通过简单的玩法实现快速迭代和部署。
厂商胜在可以快速试错,玩家好在能随处找平替。
“或许这些便捷的工具,会导致大量粗制滥造的AI游戏出现,但这本来就是技术发展的必然结果”。有游戏开发者称,现阶段的AI游戏,虽然可以通过较低的成本实现更高的自由度,但诸如游戏的环境、场景和玩法等具体方向,仍需交由开发者重新定义和严格把控。
上述开发者认为,目前玩家真正想要的是一种全新的体验,而AI技术只是辅助实现这种体验的工具,“所以最关键的还是游戏设计者本身,他们决定把游戏设计成什么样,这才是真正影响游戏好坏的核心因素。”
讲得更直白一点,在AI正重塑游戏产业的转折点上,中小团队固然可以尝试利用低成本的DeepSeek起家,但只有坚持在整体动态叙事、AI驱动NPC等细分方向深耕,才是一条良久发展之道。
0
第一时间获取股权投资行业新鲜资讯和深度商业分析,请在微信公众账号中搜索投中网,或用手机扫描左侧二维码,即可获得投中网每日精华内容推送。
发表评论
全部评论