投中网
搜索
登录 | 注册

一季度沪深两市IPO数量规模双夺冠,港股IPO规模较同期缩水近三成

投中研究院  |   王超     2020-04-07 11:50:27

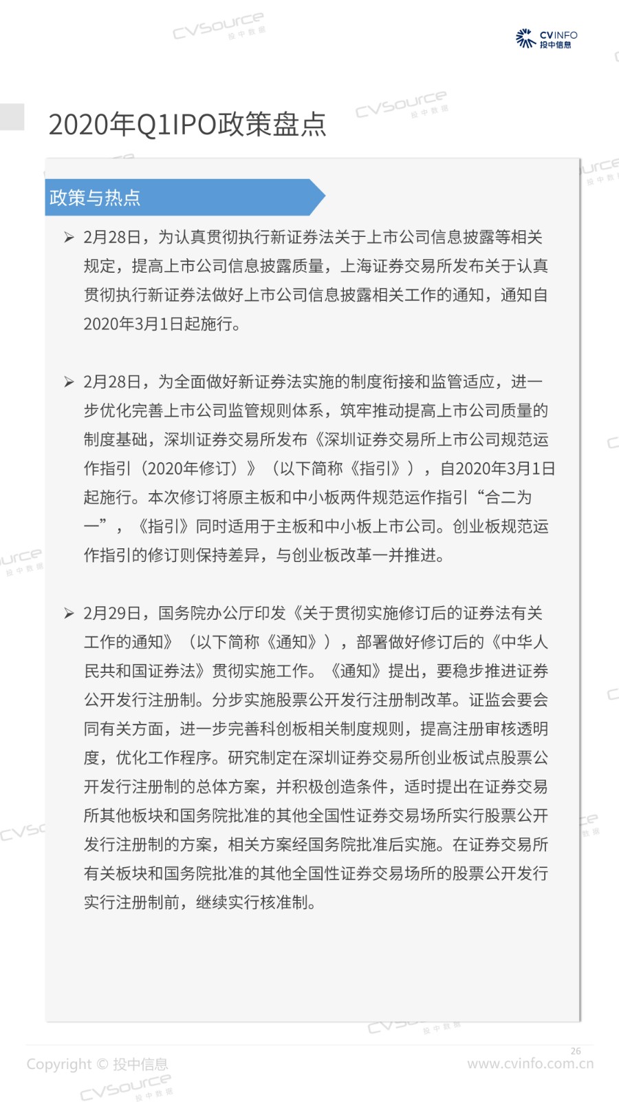
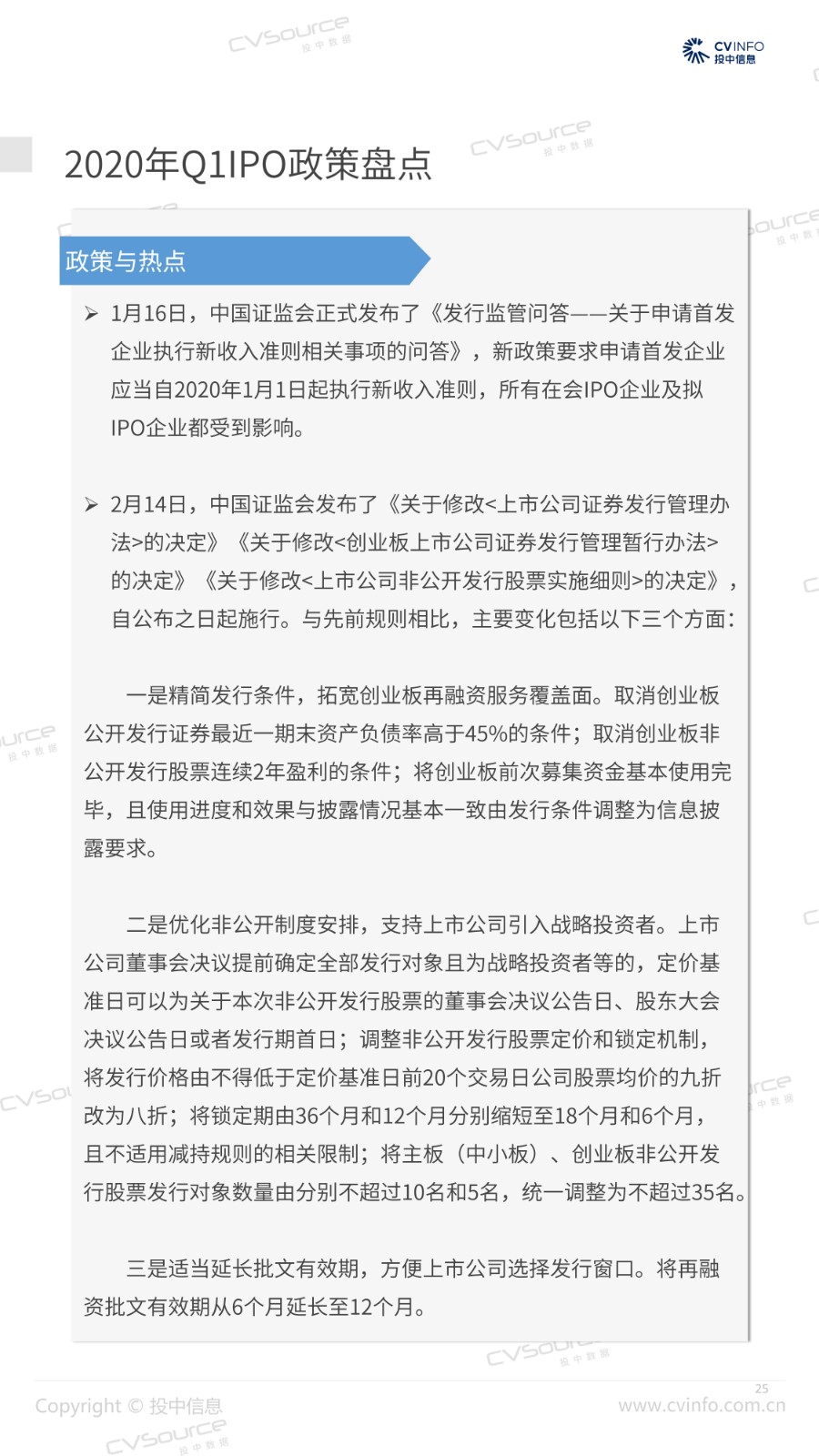
2020年Q1,共计有93家中国企业在A股、港股以及美股成功IPO,募资总额954亿元;IPO募资规模TOP5企业依次为京沪高铁、石头科技、华润微、公牛集团、东岳硅材;IPO集中行业为制造业;IPO集中地域为广东、北京、浙江。


第一时间获取股权投资行业新鲜资讯和深度商业分析,请在微信公众账号中搜索投中网,或用手机扫描左侧二维码,即可获得投中网每日精华内容推送。

联系我们 欢迎投稿
  • 投中网
  • CVS投中数据
  1. 创新经济的
    智识、洞见和未来

  2. 投资人都在用的
    数据专家

返回顶部