7.8万元一个的人工耳蜗,即将撑起一家上市公司。
11月28日,浙江诺尔康神经电子科技股份有限公司(以下简称“诺尔康”)办理辅导备案登记,拟首次公开发行股票并上市,辅导券商为国泰君安。

来源:公告截图
这并不是诺尔康首次进行上市辅导备案。
早在2017年,诺尔康与东方花旗签订辅导协议,2020年,该上市辅导终止。之后,诺尔康与国泰君安签订辅导协议,并在2023年完成了辅导计划。如今,诺尔康“三战”上市之旅,辅导券商依然选择了国泰君安这位“老朋友”。
至此,诺尔康的上市辅导过程已经持续了近7年,上市之路可谓“曲折”,但这丝毫没有妨碍资本对其的大力倾注。
放眼望去,诺尔康累计完成了10次公开融资,背后的投资方阵容豪华——启明创投、高瓴创投、倚锋资本、诚合资本、普罗资本等赫然在列。
父子兵上阵,填补国产人工耳蜗领域空白
李方平,无疑是诺尔康的灵魂人物。
1955年,李方平出生在温州市柳市镇的一个普通家庭。创办诺尔康之前,李方平曾经做过电器经销,赚得了人生中第一桶金,早在改革开放初期,李方平就成为当地的商界风云人物,被誉为温州“八大王”之一的“合同大王”。
此后,李方平开始涉足房地产行业,先后在浙江杭州和山东泰安开发房地产,依旧做得风生水起。
转折发生在2005年,李方平偶然间结识了曾凡钢、付前杰等掌握着世界先进的人工耳蜗技术的中国科学家,彼时,中国有2700多万听障人士,其中约有300多万极重度耳聋患者可以通过人工耳蜗回归有声世界。
看到了人工耳蜗的市场前景,李方平开启了三度创业。他同毕业于加拿大康科迪大学计算机管理专业的儿子李楚一起,全身心投入到人工耳蜗的研发中。
2006年,李方平收购多项人工耳蜗专利,组成研发团队,并先后创建美国诺尔康生物科技有限公司、浙江诺尔康神经电子科技股份有限公司,专门研究生产人工耳蜗。
人工耳蜗的研发周期长,需要投入大量的资金用于研发、试验和生产等环节,李楚表示,“一开始,专家团队说‘3年、300万美金’拿下。结果3年又3年,几千万又几千万。”
到2009年年初,诺尔康已经“烧”掉一个亿了,最难熬的时候,公司连工资都发不出,李方平抵押房产把资金垫给公司,为了筹钱,李方平还请来了亲戚朋友共同注资。
历时5年研发,1.9亿元资金投入,直到2011年8月,诺尔康终于拿到了国家药监局的人工耳蜗器械证书,成为中国唯一一家拥有自主知识产权、并实现市场规模化销售的人工耳蜗研发制造企业,打破了美国、澳大利亚和奥地利三国企业在该领域的垄断地位。
上市之初,诺尔康的产品定价为7.8万,基本上是进口人工耳蜗价格的三分之一。在诺尔康价格的冲击下,进口耳蜗也由二十多万元降至15万元。
为了纳入医保,诺康进一步降价。2014年,浙江省就人工耳蜗进行了公开竞争性谈判,诺尔康人工耳蜗的市场价格降到了4.85万元,并被纳入浙江省医保支付范围。
据了解,诺尔康人工耳蜗的电极阵列设计先进,符合人体工程学,能够更好地适应耳蜗的生理结构,提高植入的精准度和稳定性。例如,其标准阵列长度为22mm,从圆窗标记到载体顶端有24个电极,电极间距为0.85mm,中心间距合理,能够更精准地刺激听觉神经,从而为患者提供更清晰、更丰富的声音信息。
目前,诺尔康耳蜗产品在中国市场占比已达到20%,超过了美国品牌。产品远销俄罗斯、西班牙、委内瑞拉、巴基斯坦等十多个国家。
2023年,诺尔康实现营收2.5亿元,同比增长100%,实现盈利3400多万元,海外营收占比约20%。李方平表示,诺尔康开始步入高速增长期,预计2024年营收增长将超过50%。
资本看好,启明、高瓴都投了
近年来,国产人工耳蜗产品逐渐发展,根据全托数据,从市场规模来看,预计到2025年,我国人工耳蜗市场规模将达到95亿元。
在人工耳蜗行业的深度布局,也让诺尔康成为国内外资本竞逐的对象。早在2009年1月,启明创投出资数千万元,成为诺尔康首轮融资的独资股东。
2011年,拿到许可证的诺尔康开始了商业化,同时,公司的融资节奏也开始加快。同年1月,启明创投再度投资诺尔康;10月,华睿投资、天亿投资参与诺尔康的B +轮融资。
2013年,诺尔康C轮融资得到了凯鹏北京、德同资本的1亿元出资;2016年,诺尔康又继续得到了复朴投资、九仁资本、倚锋资本、诚合资本、普罗资本、巨擎投资、高盛宽街博华等机构参与的股权投资;2019年,诺尔康获得了紫金港资本、贝利创投、银润资本的股权融资。
2020年,诺尔康宣布完成战略融资,引进高瓴创投和超弦基金作为公司新股东。当年,诺尔康的人工耳蜗年产量达到5000套,年产值达1.3亿,融资后估值为25亿元。
站在资本的聚光灯下,诺尔康的上市进程也颇受关注。
早在2017年,诺尔康与东方花旗签订辅导协议,开始启动上市计划,但后续,东方花旗和诺尔康因对上市申报的后续工作安排未能达成一致意见,终止了上市辅导。
与东方花旗终止合作后,诺尔康又与国泰君安签订辅导协议,并于2023年完成了辅导计划,但始终没有推进到正式的IPO进程。
直到今年11月,诺尔康在浙江证监局办理辅导备案登记,拟首次公开发行股票并上市,辅导券商仍为国泰君安。
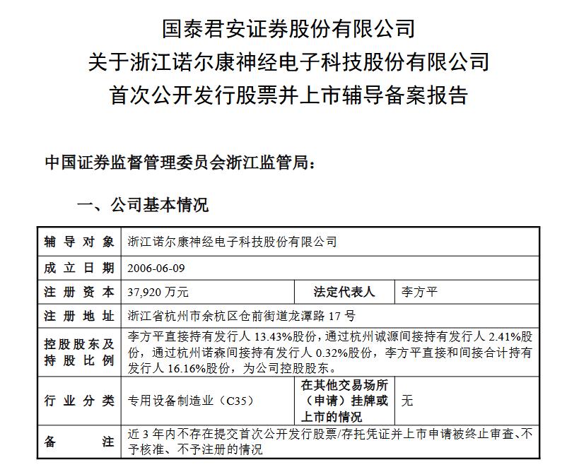
根据最新的辅导备案书,李方平直接持有诺尔康13.43%股份,通过杭州诚源间接持有发行人2.41%股份,通过杭州诺森间接持有发行人0.32%股份,李方平直接和间接合计持有诺尔康16.16%股份,为公司控股股东。
李方平在今年接受采访时表示,推动科技创新离不开资本市场的支持。因为受限于资本投入和人才缺乏,在神经刺激产业高速发展的今天,诺尔康错过了很多机会。希望资本市场IPO尽快正常推进,聚焦真正的高科技企业推动企业更快更好发展。
高瓴启明投资的人工耳蜗,要IPO了
该公司的耳蜗产品在中国市场占比已达到20%。
7.8万元一个的人工耳蜗,即将撑起一家上市公司。
11月28日,浙江诺尔康神经电子科技股份有限公司(以下简称“诺尔康”)办理辅导备案登记,拟首次公开发行股票并上市,辅导券商为国泰君安。
来源:公告截图
这并不是诺尔康首次进行上市辅导备案。
早在2017年,诺尔康与东方花旗签订辅导协议,2020年,该上市辅导终止。之后,诺尔康与国泰君安签订辅导协议,并在2023年完成了辅导计划。如今,诺尔康“三战”上市之旅,辅导券商依然选择了国泰君安这位“老朋友”。
至此,诺尔康的上市辅导过程已经持续了近7年,上市之路可谓“曲折”,但这丝毫没有妨碍资本对其的大力倾注。
放眼望去,诺尔康累计完成了10次公开融资,背后的投资方阵容豪华——启明创投、高瓴创投、倚锋资本、诚合资本、普罗资本等赫然在列。
父子兵上阵,填补国产人工耳蜗领域空白
李方平,无疑是诺尔康的灵魂人物。
1955年,李方平出生在温州市柳市镇的一个普通家庭。创办诺尔康之前,李方平曾经做过电器经销,赚得了人生中第一桶金,早在改革开放初期,李方平就成为当地的商界风云人物,被誉为温州“八大王”之一的“合同大王”。
此后,李方平开始涉足房地产行业,先后在浙江杭州和山东泰安开发房地产,依旧做得风生水起。
转折发生在2005年,李方平偶然间结识了曾凡钢、付前杰等掌握着世界先进的人工耳蜗技术的中国科学家,彼时,中国有2700多万听障人士,其中约有300多万极重度耳聋患者可以通过人工耳蜗回归有声世界。
看到了人工耳蜗的市场前景,李方平开启了三度创业。他同毕业于加拿大康科迪大学计算机管理专业的儿子李楚一起,全身心投入到人工耳蜗的研发中。
2006年,李方平收购多项人工耳蜗专利,组成研发团队,并先后创建美国诺尔康生物科技有限公司、浙江诺尔康神经电子科技股份有限公司,专门研究生产人工耳蜗。
人工耳蜗的研发周期长,需要投入大量的资金用于研发、试验和生产等环节,李楚表示,“一开始,专家团队说‘3年、300万美金’拿下。结果3年又3年,几千万又几千万。”
到2009年年初,诺尔康已经“烧”掉一个亿了,最难熬的时候,公司连工资都发不出,李方平抵押房产把资金垫给公司,为了筹钱,李方平还请来了亲戚朋友共同注资。
历时5年研发,1.9亿元资金投入,直到2011年8月,诺尔康终于拿到了国家药监局的人工耳蜗器械证书,成为中国唯一一家拥有自主知识产权、并实现市场规模化销售的人工耳蜗研发制造企业,打破了美国、澳大利亚和奥地利三国企业在该领域的垄断地位。
上市之初,诺尔康的产品定价为7.8万,基本上是进口人工耳蜗价格的三分之一。在诺尔康价格的冲击下,进口耳蜗也由二十多万元降至15万元。
为了纳入医保,诺康进一步降价。2014年,浙江省就人工耳蜗进行了公开竞争性谈判,诺尔康人工耳蜗的市场价格降到了4.85万元,并被纳入浙江省医保支付范围。
据了解,诺尔康人工耳蜗的电极阵列设计先进,符合人体工程学,能够更好地适应耳蜗的生理结构,提高植入的精准度和稳定性。例如,其标准阵列长度为22mm,从圆窗标记到载体顶端有24个电极,电极间距为0.85mm,中心间距合理,能够更精准地刺激听觉神经,从而为患者提供更清晰、更丰富的声音信息。
目前,诺尔康耳蜗产品在中国市场占比已达到20%,超过了美国品牌。产品远销俄罗斯、西班牙、委内瑞拉、巴基斯坦等十多个国家。
2023年,诺尔康实现营收2.5亿元,同比增长100%,实现盈利3400多万元,海外营收占比约20%。李方平表示,诺尔康开始步入高速增长期,预计2024年营收增长将超过50%。
资本看好,启明、高瓴都投了
近年来,国产人工耳蜗产品逐渐发展,根据全托数据,从市场规模来看,预计到2025年,我国人工耳蜗市场规模将达到95亿元。
在人工耳蜗行业的深度布局,也让诺尔康成为国内外资本竞逐的对象。早在2009年1月,启明创投出资数千万元,成为诺尔康首轮融资的独资股东。
2011年,拿到许可证的诺尔康开始了商业化,同时,公司的融资节奏也开始加快。同年1月,启明创投再度投资诺尔康;10月,华睿投资、天亿投资参与诺尔康的B +轮融资。
2013年,诺尔康C轮融资得到了凯鹏北京、德同资本的1亿元出资;2016年,诺尔康又继续得到了复朴投资、九仁资本、倚锋资本、诚合资本、普罗资本、巨擎投资、高盛宽街博华等机构参与的股权投资;2019年,诺尔康获得了紫金港资本、贝利创投、银润资本的股权融资。
2020年,诺尔康宣布完成战略融资,引进高瓴创投和超弦基金作为公司新股东。当年,诺尔康的人工耳蜗年产量达到5000套,年产值达1.3亿,融资后估值为25亿元。
站在资本的聚光灯下,诺尔康的上市进程也颇受关注。
早在2017年,诺尔康与东方花旗签订辅导协议,开始启动上市计划,但后续,东方花旗和诺尔康因对上市申报的后续工作安排未能达成一致意见,终止了上市辅导。
与东方花旗终止合作后,诺尔康又与国泰君安签订辅导协议,并于2023年完成了辅导计划,但始终没有推进到正式的IPO进程。
直到今年11月,诺尔康在浙江证监局办理辅导备案登记,拟首次公开发行股票并上市,辅导券商仍为国泰君安。
根据最新的辅导备案书,李方平直接持有诺尔康13.43%股份,通过杭州诚源间接持有发行人2.41%股份,通过杭州诺森间接持有发行人0.32%股份,李方平直接和间接合计持有诺尔康16.16%股份,为公司控股股东。
李方平在今年接受采访时表示,推动科技创新离不开资本市场的支持。因为受限于资本投入和人才缺乏,在神经刺激产业高速发展的今天,诺尔康错过了很多机会。希望资本市场IPO尽快正常推进,聚焦真正的高科技企业推动企业更快更好发展。
0
第一时间获取股权投资行业新鲜资讯和深度商业分析,请在微信公众账号中搜索投中网,或用手机扫描左侧二维码,即可获得投中网每日精华内容推送。
发表评论
全部评论