2026年的日历已翻过两月,但刚刚过去的春节留给机器人行业的余震远未平息。
春晚过后,组团亮相的机器人销量暴涨,也让资本看到了商业化潜力,在这场中国最具溢出效应的传播盛宴中,机器人企业完成了从圈内新贵到国民品牌的惊险一跃。
然而,聚光灯之外,另一种紧迫感正在行业里蔓延。
没能登上春晚舞台的玩家们,正在开启一场更为凶猛的融资竞赛。它们的目的非常明确:在接下来的“交付战役”打响前,尽可能多地储存弹药。
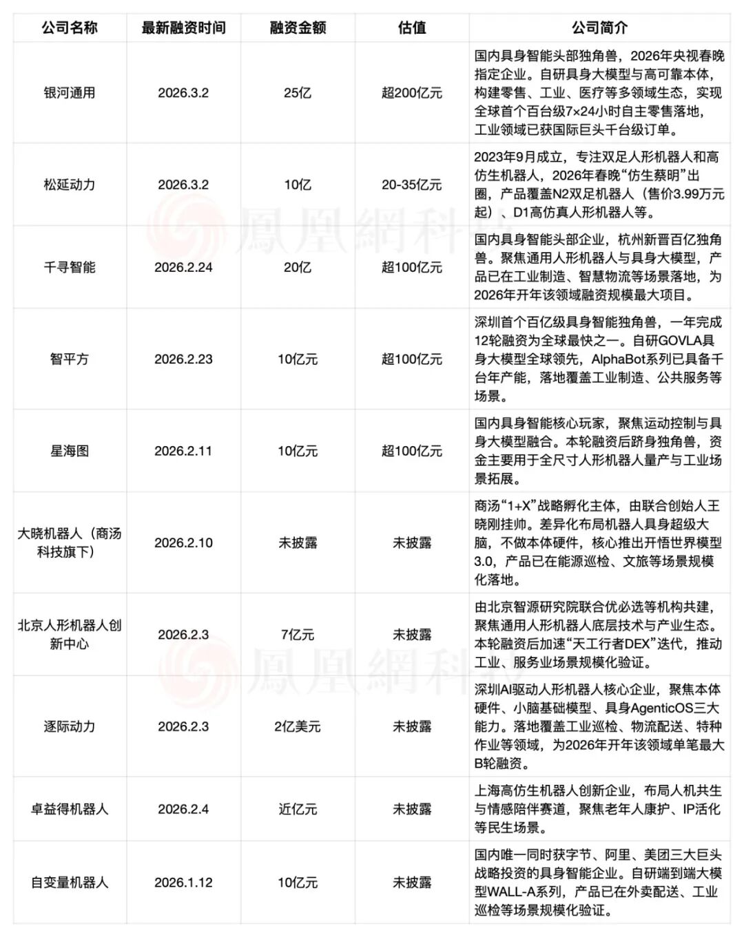
据凤凰网科技不完全统计,近期人形机器人赛道再诞生3家新晋百亿独角兽,分别是星海图、智平方和千寻智能。
2月24日,千寻智能拿下了单笔超20亿元的巨额融资,前一天智平方完成超10亿元B轮融资。2月11日,星海图完成近10亿元的B轮融资。三家企业与宇树科技、银河通用、智元机器人一同跻身百亿独角兽行列。
狂欢之下,也往往伴随着泡沫。
GGII数据显示,过去三年,国内人形机器人企业从120余家激增至320余家,行业融资突破580亿元,仅2025年融资额就高达380亿元,融资金额令人咋舌。
昨日,曾亮相春晚的银河通用与松延动力也纷纷同步官宣新一轮融资,赛道热度持续攀升。其中,银河通用完成25亿元新一轮融资,为2026开年具身智能最大单笔融资。而本轮融资中,国家大基金系首次出手投资具身智能企业,“具身大模型国家队”正式宣告诞生。
松延动力也宣布完成B轮融资,本轮累计融资近10亿元。
仅2026开年以来,中国机器人领域已有超百亿融资加速涌进,超20家企业获得资本加持。
这是一场关于生存的竞速。
开年刚两个月,融资已经破百亿了
春晚的传播红利是肉眼可见的。
四家登台企业中,宇树科技已是三上春晚。摩根士丹利2025年底的研报曾直接指出,宇树在品牌曝光与媒体影响力上明显领先。
据王兴兴透露,到2025年底,宇树人形机器人实际出货量超过5500台,成为全球人形机器人出货量最多的公司。
业内估值最高的银河通用则借此补齐了大众认知的短板,让外界知道“不光会跳舞的叫机器人,会干活的也叫机器人” 。而成立仅两年的松延动力和魔法原子,则完成了一场品牌跃迁,跻身一线阵营。
但硬币的另一面是,更多的企业没能挤进去。
这让牌桌外的资本比拼异常激烈,近一个月来,机器人赛道突然进入了“融资冲刺期”。

图|2026开年以来机器人公司融资情况,整理/凤凰网科技
以智平方为例,其被称为中国版特斯拉机器人团队,一年完成12轮融资,速度全球最快。与许多企业聚焦运动控制不同,智平方押注端到端VLA大模型,试图让机器人像自动驾驶汽车一样,通过海量数据训练实现自主决策。更关键的是,它已经与吉利、奔驰等车企合作,将机器人导入汽车工厂的总装、质检环节。
千寻智能的融资名单堪称“全明星”,云锋基金、葛卫东、红杉中国、TCL、阿里系。近20亿元资金,Pre-A轮与A轮连发,估值直接跃过百亿门槛。这家企业的特殊之处在于“双轮驱动”,一方面自研VLA大模型,另一方面与TCL等制造业巨头深度合作,锁定家电、3C产线的自动化改造需求。其逻辑很清晰,先绑定场景,再迭代智能,先有订单,再谈梦想。
智源研究院将当前企业分为三个梯队,第一梯队宇树、智元、银河通用等概念验证订单已接近10亿元,正在筹备上市,第二梯队星海图、逐际动力等累计订单仅数亿元,第三梯队企业则包括了小鹏等,或跨界入局,或路径摇摆,订单规模有限,技术差异化不足。
资本正以前所未有的密度涌入。但细看资金流向,一个危险的信号已经出现,据投中统计,前10家企业占据过去一年全年融资额约40%,大额融资几乎全部集中在少数头部企业,中腰部项目的融资窗口明显收窄 。
资本的逻辑正在发生根本性转变,钱仍然在涌入这个行业,但呈现出明显的“头部效应”,狂欢只属于少数人,腰部与初创企业融资将愈发困难,资金向头部集中,拿不到钱的中小玩家,很快会被出局。
智源研究院预测,2026年国内230余家机器人相关企业将面临收缩调整,新鼎资本则直言,2025年国内拿到融资的超100家机器人公司,2026年最终可能只剩10-20家,行业淘汰率将达到80%-90%。
作为类比,2023年百模大战时期,中国累计发布大模型数量至少超过了200个,但截至目前,还在继续研究基座大模型的企业已剩不足10家,其中,智谱、minimax等企业已相继上市。
大逃杀悄悄开启
为什么偏偏是现在?
一个核心判断正在成为行业共识:2026年,机器人行业将从“技术验证”迈入“商业化验证”的关键年份。
国家人形机器人创新中心首席科学家江磊此前在接受澎湃新闻采访时表示,2026年将成为行业分水岭,国内约80%的整机企业仍在“做平台”阶段,缺乏数据集和大模型能力的公司将面临巨大风险。
凤凰网科技也从另一行业资深人士处得到了相似的观点,2026年具身智能行业或将开启二八分化,20%的领先企业将汇聚行业绝大多数资源与人才,其余80%的企业则面临重组或淘汰的结局。
过去两年,机器人公司比拼的是Demo视频的惊艳程度、技术路线的想象力。但从2026年开始,比拼的将是产线上的良率、客户现场的稳定性、以及规模化交付后的成本。
这种转变对资金的要求是指数级上升的。建产线、大量配备工程师,都意味着成本的大幅上升。近期冲刺IPO的多家机器人公司招股书显示,绝大多数公司处于长期亏损状态。除研发外,建造品牌一样需要成本。
可以看出,资本青睐的头部企业都有着相同的特征,具备核心技术自主可控能力、拥有明确的商业化场景、已实现小批量交付并形成正向现金流。更重要的是,它们正在通过量产闭环积累高质量数据集,构建算法护城河。
IDC的数据显示,2025年全球人形机器人出货量约1.8万台,同比增长约508%。这意味着,全球市场的实际交付量,甚至不足以让每家企业分到100台。
中国厂商虽然在全球市场占据主导地位,智元机器人出货约5200台,宇树科技出货超5500台,两家合计占据全球近60%的市场份额,但绝大多数企业的出货量仍停留在数百台甚至数十台的级别。
目前,国内人形机器人企业数量已突破 300 家,行业研发重复、产品同质化的问题愈发突出。
绝大多数企业仍扎堆布局运动控制赛道,离真正解决工业搬运、高危作业等场景还比较远。
对于中小企业来说,生存的关键在于差异化。工业细分场景落地、垂直领域应用、核心零部件国产化替代,这些方向虽然不像通用人形机器人那样受市场追捧,却是实打实的刚需市场。
2026年的机器人行业,正站在一个历史性的转折点上。
对于机器人企业而言,资本从未离场,但绝不会盲目追捧,不能尽快实现商业落地的企业将很难在市场中存活,而能够坚守核心技术、聚焦场景落地、实现商业造血的企业,将在淘汰赛中脱颖而出。
100亿,人形机器人砸钱上桌
一场巨大曝光过后,机器人企业站在十字路口。
2026年的日历已翻过两月,但刚刚过去的春节留给机器人行业的余震远未平息。
春晚过后,组团亮相的机器人销量暴涨,也让资本看到了商业化潜力,在这场中国最具溢出效应的传播盛宴中,机器人企业完成了从圈内新贵到国民品牌的惊险一跃。
然而,聚光灯之外,另一种紧迫感正在行业里蔓延。
没能登上春晚舞台的玩家们,正在开启一场更为凶猛的融资竞赛。它们的目的非常明确:在接下来的“交付战役”打响前,尽可能多地储存弹药。
据凤凰网科技不完全统计,近期人形机器人赛道再诞生3家新晋百亿独角兽,分别是星海图、智平方和千寻智能。
2月24日,千寻智能拿下了单笔超20亿元的巨额融资,前一天智平方完成超10亿元B轮融资。2月11日,星海图完成近10亿元的B轮融资。三家企业与宇树科技、银河通用、智元机器人一同跻身百亿独角兽行列。
狂欢之下,也往往伴随着泡沫。
GGII数据显示,过去三年,国内人形机器人企业从120余家激增至320余家,行业融资突破580亿元,仅2025年融资额就高达380亿元,融资金额令人咋舌。
昨日,曾亮相春晚的银河通用与松延动力也纷纷同步官宣新一轮融资,赛道热度持续攀升。其中,银河通用完成25亿元新一轮融资,为2026开年具身智能最大单笔融资。而本轮融资中,国家大基金系首次出手投资具身智能企业,“具身大模型国家队”正式宣告诞生。
松延动力也宣布完成B轮融资,本轮累计融资近10亿元。
仅2026开年以来,中国机器人领域已有超百亿融资加速涌进,超20家企业获得资本加持。
这是一场关于生存的竞速。
开年刚两个月,融资已经破百亿了
春晚的传播红利是肉眼可见的。
四家登台企业中,宇树科技已是三上春晚。摩根士丹利2025年底的研报曾直接指出,宇树在品牌曝光与媒体影响力上明显领先。
据王兴兴透露,到2025年底,宇树人形机器人实际出货量超过5500台,成为全球人形机器人出货量最多的公司。
业内估值最高的银河通用则借此补齐了大众认知的短板,让外界知道“不光会跳舞的叫机器人,会干活的也叫机器人” 。而成立仅两年的松延动力和魔法原子,则完成了一场品牌跃迁,跻身一线阵营。
但硬币的另一面是,更多的企业没能挤进去。
这让牌桌外的资本比拼异常激烈,近一个月来,机器人赛道突然进入了“融资冲刺期”。
图|2026开年以来机器人公司融资情况,整理/凤凰网科技
以智平方为例,其被称为中国版特斯拉机器人团队,一年完成12轮融资,速度全球最快。与许多企业聚焦运动控制不同,智平方押注端到端VLA大模型,试图让机器人像自动驾驶汽车一样,通过海量数据训练实现自主决策。更关键的是,它已经与吉利、奔驰等车企合作,将机器人导入汽车工厂的总装、质检环节。
千寻智能的融资名单堪称“全明星”,云锋基金、葛卫东、红杉中国、TCL、阿里系。近20亿元资金,Pre-A轮与A轮连发,估值直接跃过百亿门槛。这家企业的特殊之处在于“双轮驱动”,一方面自研VLA大模型,另一方面与TCL等制造业巨头深度合作,锁定家电、3C产线的自动化改造需求。其逻辑很清晰,先绑定场景,再迭代智能,先有订单,再谈梦想。
智源研究院将当前企业分为三个梯队,第一梯队宇树、智元、银河通用等概念验证订单已接近10亿元,正在筹备上市,第二梯队星海图、逐际动力等累计订单仅数亿元,第三梯队企业则包括了小鹏等,或跨界入局,或路径摇摆,订单规模有限,技术差异化不足。
资本正以前所未有的密度涌入。但细看资金流向,一个危险的信号已经出现,据投中统计,前10家企业占据过去一年全年融资额约40%,大额融资几乎全部集中在少数头部企业,中腰部项目的融资窗口明显收窄 。
资本的逻辑正在发生根本性转变,钱仍然在涌入这个行业,但呈现出明显的“头部效应”,狂欢只属于少数人,腰部与初创企业融资将愈发困难,资金向头部集中,拿不到钱的中小玩家,很快会被出局。
智源研究院预测,2026年国内230余家机器人相关企业将面临收缩调整,新鼎资本则直言,2025年国内拿到融资的超100家机器人公司,2026年最终可能只剩10-20家,行业淘汰率将达到80%-90%。
作为类比,2023年百模大战时期,中国累计发布大模型数量至少超过了200个,但截至目前,还在继续研究基座大模型的企业已剩不足10家,其中,智谱、minimax等企业已相继上市。
大逃杀悄悄开启
为什么偏偏是现在?
一个核心判断正在成为行业共识:2026年,机器人行业将从“技术验证”迈入“商业化验证”的关键年份。
国家人形机器人创新中心首席科学家江磊此前在接受澎湃新闻采访时表示,2026年将成为行业分水岭,国内约80%的整机企业仍在“做平台”阶段,缺乏数据集和大模型能力的公司将面临巨大风险。
凤凰网科技也从另一行业资深人士处得到了相似的观点,2026年具身智能行业或将开启二八分化,20%的领先企业将汇聚行业绝大多数资源与人才,其余80%的企业则面临重组或淘汰的结局。
过去两年,机器人公司比拼的是Demo视频的惊艳程度、技术路线的想象力。但从2026年开始,比拼的将是产线上的良率、客户现场的稳定性、以及规模化交付后的成本。
这种转变对资金的要求是指数级上升的。建产线、大量配备工程师,都意味着成本的大幅上升。近期冲刺IPO的多家机器人公司招股书显示,绝大多数公司处于长期亏损状态。除研发外,建造品牌一样需要成本。
可以看出,资本青睐的头部企业都有着相同的特征,具备核心技术自主可控能力、拥有明确的商业化场景、已实现小批量交付并形成正向现金流。更重要的是,它们正在通过量产闭环积累高质量数据集,构建算法护城河。
IDC的数据显示,2025年全球人形机器人出货量约1.8万台,同比增长约508%。这意味着,全球市场的实际交付量,甚至不足以让每家企业分到100台。
中国厂商虽然在全球市场占据主导地位,智元机器人出货约5200台,宇树科技出货超5500台,两家合计占据全球近60%的市场份额,但绝大多数企业的出货量仍停留在数百台甚至数十台的级别。
目前,国内人形机器人企业数量已突破 300 家,行业研发重复、产品同质化的问题愈发突出。
绝大多数企业仍扎堆布局运动控制赛道,离真正解决工业搬运、高危作业等场景还比较远。
对于中小企业来说,生存的关键在于差异化。工业细分场景落地、垂直领域应用、核心零部件国产化替代,这些方向虽然不像通用人形机器人那样受市场追捧,却是实打实的刚需市场。
2026年的机器人行业,正站在一个历史性的转折点上。
对于机器人企业而言,资本从未离场,但绝不会盲目追捧,不能尽快实现商业落地的企业将很难在市场中存活,而能够坚守核心技术、聚焦场景落地、实现商业造血的企业,将在淘汰赛中脱颖而出。
0
第一时间获取股权投资行业新鲜资讯和深度商业分析,请在微信公众账号中搜索投中网,或用手机扫描左侧二维码,即可获得投中网每日精华内容推送。
发表评论
全部评论