随着毕业季、暑期档旅游开启,本应进入销售旺季的充电宝厂商却感到寒意。
6月16日,深圳罗马仕科技有限公司因“电芯缺陷在极端场景下可能过热燃烧”,宣布召回三款型号的充电宝,共计49万台。
6月21日,据媒体报道,国家市场监管总局全国认证认可信息公共服务平台显示,罗马仕的快充移动电源3C认证被大批撤销,证书状态显示“暂停”。
而在此之前,罗马仕被曝在航班上起火(今年3月)、被多所高校禁用(6月中旬)。
「定焦One」6月21日搜索发现,该品牌的抖音旗舰店,以及淘宝和京东等电商平台上的充电宝产品已全面下架。
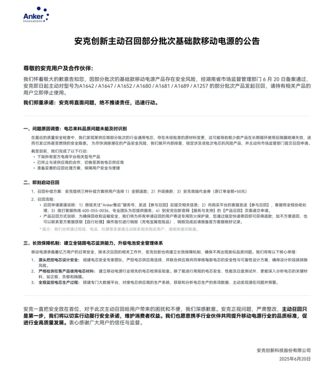
被“召回”的不止是罗马仕。今年6月13日,安克创新(anker)以“锂离子电池过热风险”为由,在美国市场召回115万台充电宝;七天后,安克又“因电芯来料品质问题”在中国市场发起召回超71万件充电宝,其在公告中称,某供应商部分批次电芯存在未经批准的原材料变更,可能导致极少数产品在多次循环使用后出现过热隐患。
充电宝自燃不算新话题,只是最近的连续曝光让罗马仕和安克站在了聚光灯下,充电宝安全问题再次重回大众视野。早在2024年初,国家市场监管总局抽查88批次移动电源,合格率仅62.5%,过充电保护等安全项目不合格率高达37.5%。
眼下,这场召回潮在国内市场已涉及超百万台充电宝,这是否会成为行业从价格血战迈向安全竞速的转折点?如果行业因此洗牌,哪些玩家将受益?
召回潮背后:电芯缺陷成“不定时炸弹”
罗马仕发起召回的第二天,邓琦急匆匆打开客服界面,申请寄回原地。
这款充电宝是邓琦2023年购买的,据她描述,使用两年以来,没遇到过发烫或鼓包的情况。但为了安全起见,她还是按照流程操作了。
6月16日,罗马仕召回三款49万台充电宝(均是20000毫安,型号PAC20-272、PAC20-392、PLT20A-152),产于2023年6月至2024年7月,售价约在75元-200元区间。召回的主要原因是“电芯原材料存在缺陷,极端场景下可能过热燃烧”。

图源 / 深圳市市场监督管理局
真锂研究院创始人墨柯向「定焦One」解释道,所谓的“极端场景”指的是在充电宝电芯存在质量隐患的情况下,如果使用方式不恰当可能会引发意外。
他举例说,比如在被子里边充电边使用,如果电池品质存在问题,或散热设计做得不好,一旦场景温度偏高、封闭环境,热量散不出去,电池就会鼓包,撑破了壳体,最终电解液和空气一接触就可能烧起来。
这与深圳市电池行业协会秘书长李小祎对媒体的说法一致,其称,如果在高温环境、边充边用、忽视异常等不当情景下使用充电宝,也可能会加剧起火风险。
反观这起事件,这已经是罗马仕第二次大规模召回。早在2019年,其曾因“电芯组装工艺缺陷”召回3792台产品。
今年6月,安克也发起了2次召回。6月13日,其在美国市场召回110万台(型号为A1263的PowerCore,10000毫安)充电宝,6月20日,又在中国市场发起召回超71万件充电宝。

图源 / 安克官网
就在安克发起召回的前两天,在浙江上大学的张童刚刚遭遇一起充电宝事故。她表示,自己于2023年购买的安克充电宝(20000毫安)在寝室充电时忽然爆炸,把她的电脑、吹风机烧坏,座椅坐垫也烧焦了。她估算烧坏物件损失约1300元,联系客服后拿到了1800元的赔偿。
据她描述,充电宝在自燃之前没有征兆,没有明显发烫,也没有出现鼓包。
从品牌的召回说明中不难发现,电芯质量是最大隐患。
充电宝主要由三个部分组成,电芯部分、电路板部分(升压系统和充电管理系统)和外壳部分。简单来说,充电宝内部可分为“发热+散热”两大构造,电芯“供能”发热,而剩下的装置都为其散热。
墨柯指出,如果电芯材料是符合国际质量标准的,杂质不会过高(正极材料的金属元素过高,电池的电芯很容易过热),充电宝是不容易发烫的。反之,电芯过热,“散热”装置又不能及时将热量转移出去,一直被热量包围的电芯则会存在安全隐患。
他提醒,如果充电宝“发烫”,要引起注意,可能存在安全隐患。
墨柯强调,电芯作为充电宝最核心的部分,好比其“心脏”,其稳定性决定了产品的安全底线。行业通常采用B/C品电芯,品质和成本都低于A品电芯(优先供给手机和新能源汽车),但潜在风险是,B/C品电芯内部结构不稳定,易因短路或过充引发热失控。
那么,除了电芯本身,使用方式不当是否也可能引发火灾?墨柯告诉「定焦One」,一般情况下,充电宝不会自燃,引起火灾本质还是电芯用料问题。
都是价格战惹的祸?
在安全隐患频发的背景下,充电宝市场早已陷入一场参数和价格的大乱斗中。行业一面追逐快充与大容量,另一面还在卷补贴政策与低价,很难说,这样的导向和频发的安全事故不无关联。
从各种市场数据看,快充与大容量的充电宝更受市场欢迎:日本亚马逊2025年1月榜单中,60000mAh超大体量产品跻身销量前十;据媒体报道,今年京东618,大功率充电宝成交额同比增长80%。
快充与大容量之间的关系是,大功率充电宝的电流和电压更高,能实现快充。因此,各大品牌“卷”的是快充技术、大容量、超薄设计、控温散热强等新性能。而因为产品用料更高昂、技术难度更大,成本无形中被拉高。
为了争夺市场,品牌除了卷性能,更要卷价格。
以京东官方旗舰店为例,充电宝的价格可分为四大阵营——低端市场(30-50元)、中端市场(60-150元)和高端市场(150-300元)。较为主流的品牌,如罗马仕、安克创新、倍思等产品的价格约在80-250元区间。
以10000毫安为例,部分充电宝的价格下探到了30元,但倍思、安克等头部品牌同等容量的充电宝售价约为80-200元。

据墨柯观察,充电宝行业价格战愈演愈烈,成本压缩已是大势所趋。
他从成本上分析,一个安全性能高的优质电芯成本,大概在40-50元,加上外壳、线路板等部件,至少约10-20元,光是成本可能就要五六十元。此外,还有营销宣传、铺设渠道等费用。一些充电宝售价低至50元,利润空间十分有限。
多位消费者表示,容量更大、价格更低本来是一件好事,但如果要以牺牲安全为代价,反而让人难以放心。
墨柯拿电芯成分中的碳酸锂举例,其分为工业级碳酸锂和电池级碳酸锂,工业级的杂质更多、成本更低,“市面上有些充电宝的电芯用的是工业级碳酸锂”。除了电芯,还有线路板、散热部件、监测芯片等等,任何一部分的用料过于劣质,都可能导致充电宝存在安全隐患。
在他看来,近两年市面上的充电宝品质有所下滑。作为锂电池行业研究者,经常有人送他充电宝。他最近一次收到的充电宝,经常会过热,哪怕在室内场景、温度不高的情况下,拿在手里就发烫,“正常来说不会发生这种情况”。
满足快充、大容量等诸多特性的同时,还要把价格降下来,难度非常大。如果选择从“电芯”上省成本,又存在安全隐患。那么问题来了,为何不从其他地方省?
墨柯解释称,因为电芯在整个充电宝的成本中占比最高,换而言之,“从别的部件里抠不出多少成本”。
行业大洗牌,谁会受益?
今年6月连续发生的两次大规模充电宝召回事件,让不少从业者捏了一把汗。行业两大头部品牌安克创新和罗马仕,接连陷入质量危机。如果此次召回事件影响其市场份额,充电宝市场格局或将迎来一轮洗牌。
根据marketsandmarkets的预测,全球便携式移动电源的市场规模将从2020年的3.3亿美元增至2025年的4.74亿美元,复合年增长率为7.5%。

图源 / 兴业证券经济与金融研究院
从格局来看,全球核心厂商包括小米、安克、罗马仕、三星、ZAGG等,其中前五大厂商占据全球约18%的份额,小米以8%的份额位居全球第一,安克、罗马仕也作为中国本土品牌挤进了全球前五。
小米、安克、罗马仕也是国内市场的头部厂商,整个市场的格局正在快速变化中。
2024年天猫双11的充电宝销售增速榜单显示,增速最快的是罗马仕,位列榜首,其次是安克、倍思、小米、绿联等品牌。不过,在单品销量榜单中,小米以10000毫安的大功率充电宝夺得第一,绿联位于第二。
可见,罗马仕增速明显,小米在单品上表现强劲。
据媒体报道,2025京东618的战报中,小米旗下的酷态科在充电宝品类成交额排名第一,而小米主品牌的33W充电宝位列“最受欢迎单品”榜首。
纵观竞争格局和价格区间:小米和罗马仕主导大众市场,安克在高端市场占优。
其中,罗马仕的“极致低价”策略(79-120元),让其此前的市场份额占优,但小米凭借“高性价比”(89-159元)和生态链优势,在单品销量上逐渐超越。安克(139-300元)则聚焦于高端市场,通过PD快充协议、UFCS融合快充及苹果生态合作建立壁垒。
“召回”事件后,行业对充电宝质量的监管也将更严格(比如“电芯”成本、供应链厂商的把控等)。在墨柯看来,“有些厂家可能用安全系数不达标的材料给企业供货”,所以召回事件的问题不仅仅出在品牌企业本身,也应加强供应链源头的保证。
未来,消费者可能更看重“安全性能”,罗马仕和安克们卷价格的同时,更要在保证安全的前提下,平衡好性能与成本,否则市场份额或将承压,被更重视产品质量的竞争对手所取代。
罗马仕安克跌倒,小米吃饱?
超百万台充电宝被召回,市场迎来大地震。
随着毕业季、暑期档旅游开启,本应进入销售旺季的充电宝厂商却感到寒意。
6月16日,深圳罗马仕科技有限公司因“电芯缺陷在极端场景下可能过热燃烧”,宣布召回三款型号的充电宝,共计49万台。
6月21日,据媒体报道,国家市场监管总局全国认证认可信息公共服务平台显示,罗马仕的快充移动电源3C认证被大批撤销,证书状态显示“暂停”。
而在此之前,罗马仕被曝在航班上起火(今年3月)、被多所高校禁用(6月中旬)。
「定焦One」6月21日搜索发现,该品牌的抖音旗舰店,以及淘宝和京东等电商平台上的充电宝产品已全面下架。
被“召回”的不止是罗马仕。今年6月13日,安克创新(anker)以“锂离子电池过热风险”为由,在美国市场召回115万台充电宝;七天后,安克又“因电芯来料品质问题”在中国市场发起召回超71万件充电宝,其在公告中称,某供应商部分批次电芯存在未经批准的原材料变更,可能导致极少数产品在多次循环使用后出现过热隐患。
充电宝自燃不算新话题,只是最近的连续曝光让罗马仕和安克站在了聚光灯下,充电宝安全问题再次重回大众视野。早在2024年初,国家市场监管总局抽查88批次移动电源,合格率仅62.5%,过充电保护等安全项目不合格率高达37.5%。
眼下,这场召回潮在国内市场已涉及超百万台充电宝,这是否会成为行业从价格血战迈向安全竞速的转折点?如果行业因此洗牌,哪些玩家将受益?
召回潮背后:电芯缺陷成“不定时炸弹”
罗马仕发起召回的第二天,邓琦急匆匆打开客服界面,申请寄回原地。
这款充电宝是邓琦2023年购买的,据她描述,使用两年以来,没遇到过发烫或鼓包的情况。但为了安全起见,她还是按照流程操作了。
6月16日,罗马仕召回三款49万台充电宝(均是20000毫安,型号PAC20-272、PAC20-392、PLT20A-152),产于2023年6月至2024年7月,售价约在75元-200元区间。召回的主要原因是“电芯原材料存在缺陷,极端场景下可能过热燃烧”。
图源 / 深圳市市场监督管理局
真锂研究院创始人墨柯向「定焦One」解释道,所谓的“极端场景”指的是在充电宝电芯存在质量隐患的情况下,如果使用方式不恰当可能会引发意外。
他举例说,比如在被子里边充电边使用,如果电池品质存在问题,或散热设计做得不好,一旦场景温度偏高、封闭环境,热量散不出去,电池就会鼓包,撑破了壳体,最终电解液和空气一接触就可能烧起来。
这与深圳市电池行业协会秘书长李小祎对媒体的说法一致,其称,如果在高温环境、边充边用、忽视异常等不当情景下使用充电宝,也可能会加剧起火风险。
反观这起事件,这已经是罗马仕第二次大规模召回。早在2019年,其曾因“电芯组装工艺缺陷”召回3792台产品。
今年6月,安克也发起了2次召回。6月13日,其在美国市场召回110万台(型号为A1263的PowerCore,10000毫安)充电宝,6月20日,又在中国市场发起召回超71万件充电宝。
图源 / 安克官网
就在安克发起召回的前两天,在浙江上大学的张童刚刚遭遇一起充电宝事故。她表示,自己于2023年购买的安克充电宝(20000毫安)在寝室充电时忽然爆炸,把她的电脑、吹风机烧坏,座椅坐垫也烧焦了。她估算烧坏物件损失约1300元,联系客服后拿到了1800元的赔偿。
据她描述,充电宝在自燃之前没有征兆,没有明显发烫,也没有出现鼓包。
从品牌的召回说明中不难发现,电芯质量是最大隐患。
充电宝主要由三个部分组成,电芯部分、电路板部分(升压系统和充电管理系统)和外壳部分。简单来说,充电宝内部可分为“发热+散热”两大构造,电芯“供能”发热,而剩下的装置都为其散热。
墨柯指出,如果电芯材料是符合国际质量标准的,杂质不会过高(正极材料的金属元素过高,电池的电芯很容易过热),充电宝是不容易发烫的。反之,电芯过热,“散热”装置又不能及时将热量转移出去,一直被热量包围的电芯则会存在安全隐患。
他提醒,如果充电宝“发烫”,要引起注意,可能存在安全隐患。
墨柯强调,电芯作为充电宝最核心的部分,好比其“心脏”,其稳定性决定了产品的安全底线。行业通常采用B/C品电芯,品质和成本都低于A品电芯(优先供给手机和新能源汽车),但潜在风险是,B/C品电芯内部结构不稳定,易因短路或过充引发热失控。
那么,除了电芯本身,使用方式不当是否也可能引发火灾?墨柯告诉「定焦One」,一般情况下,充电宝不会自燃,引起火灾本质还是电芯用料问题。
都是价格战惹的祸?
在安全隐患频发的背景下,充电宝市场早已陷入一场参数和价格的大乱斗中。行业一面追逐快充与大容量,另一面还在卷补贴政策与低价,很难说,这样的导向和频发的安全事故不无关联。
从各种市场数据看,快充与大容量的充电宝更受市场欢迎:日本亚马逊2025年1月榜单中,60000mAh超大体量产品跻身销量前十;据媒体报道,今年京东618,大功率充电宝成交额同比增长80%。
快充与大容量之间的关系是,大功率充电宝的电流和电压更高,能实现快充。因此,各大品牌“卷”的是快充技术、大容量、超薄设计、控温散热强等新性能。而因为产品用料更高昂、技术难度更大,成本无形中被拉高。
为了争夺市场,品牌除了卷性能,更要卷价格。
以京东官方旗舰店为例,充电宝的价格可分为四大阵营——低端市场(30-50元)、中端市场(60-150元)和高端市场(150-300元)。较为主流的品牌,如罗马仕、安克创新、倍思等产品的价格约在80-250元区间。
以10000毫安为例,部分充电宝的价格下探到了30元,但倍思、安克等头部品牌同等容量的充电宝售价约为80-200元。
据墨柯观察,充电宝行业价格战愈演愈烈,成本压缩已是大势所趋。
他从成本上分析,一个安全性能高的优质电芯成本,大概在40-50元,加上外壳、线路板等部件,至少约10-20元,光是成本可能就要五六十元。此外,还有营销宣传、铺设渠道等费用。一些充电宝售价低至50元,利润空间十分有限。
多位消费者表示,容量更大、价格更低本来是一件好事,但如果要以牺牲安全为代价,反而让人难以放心。
墨柯拿电芯成分中的碳酸锂举例,其分为工业级碳酸锂和电池级碳酸锂,工业级的杂质更多、成本更低,“市面上有些充电宝的电芯用的是工业级碳酸锂”。除了电芯,还有线路板、散热部件、监测芯片等等,任何一部分的用料过于劣质,都可能导致充电宝存在安全隐患。
在他看来,近两年市面上的充电宝品质有所下滑。作为锂电池行业研究者,经常有人送他充电宝。他最近一次收到的充电宝,经常会过热,哪怕在室内场景、温度不高的情况下,拿在手里就发烫,“正常来说不会发生这种情况”。
满足快充、大容量等诸多特性的同时,还要把价格降下来,难度非常大。如果选择从“电芯”上省成本,又存在安全隐患。那么问题来了,为何不从其他地方省?
墨柯解释称,因为电芯在整个充电宝的成本中占比最高,换而言之,“从别的部件里抠不出多少成本”。
行业大洗牌,谁会受益?
今年6月连续发生的两次大规模充电宝召回事件,让不少从业者捏了一把汗。行业两大头部品牌安克创新和罗马仕,接连陷入质量危机。如果此次召回事件影响其市场份额,充电宝市场格局或将迎来一轮洗牌。
根据marketsandmarkets的预测,全球便携式移动电源的市场规模将从2020年的3.3亿美元增至2025年的4.74亿美元,复合年增长率为7.5%。
图源 / 兴业证券经济与金融研究院
从格局来看,全球核心厂商包括小米、安克、罗马仕、三星、ZAGG等,其中前五大厂商占据全球约18%的份额,小米以8%的份额位居全球第一,安克、罗马仕也作为中国本土品牌挤进了全球前五。
小米、安克、罗马仕也是国内市场的头部厂商,整个市场的格局正在快速变化中。
2024年天猫双11的充电宝销售增速榜单显示,增速最快的是罗马仕,位列榜首,其次是安克、倍思、小米、绿联等品牌。不过,在单品销量榜单中,小米以10000毫安的大功率充电宝夺得第一,绿联位于第二。
可见,罗马仕增速明显,小米在单品上表现强劲。
据媒体报道,2025京东618的战报中,小米旗下的酷态科在充电宝品类成交额排名第一,而小米主品牌的33W充电宝位列“最受欢迎单品”榜首。
纵观竞争格局和价格区间:小米和罗马仕主导大众市场,安克在高端市场占优。
其中,罗马仕的“极致低价”策略(79-120元),让其此前的市场份额占优,但小米凭借“高性价比”(89-159元)和生态链优势,在单品销量上逐渐超越。安克(139-300元)则聚焦于高端市场,通过PD快充协议、UFCS融合快充及苹果生态合作建立壁垒。
“召回”事件后,行业对充电宝质量的监管也将更严格(比如“电芯”成本、供应链厂商的把控等)。在墨柯看来,“有些厂家可能用安全系数不达标的材料给企业供货”,所以召回事件的问题不仅仅出在品牌企业本身,也应加强供应链源头的保证。
未来,消费者可能更看重“安全性能”,罗马仕和安克们卷价格的同时,更要在保证安全的前提下,平衡好性能与成本,否则市场份额或将承压,被更重视产品质量的竞争对手所取代。
0
第一时间获取股权投资行业新鲜资讯和深度商业分析,请在微信公众账号中搜索投中网,或用手机扫描左侧二维码,即可获得投中网每日精华内容推送。
发表评论
全部评论