一条灯带,有望缔造一个IPO。
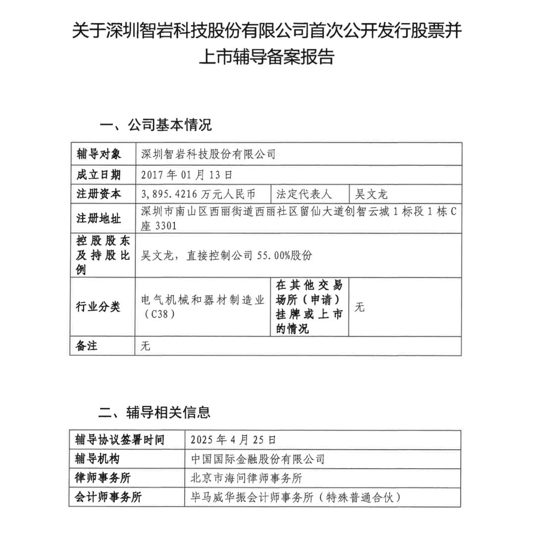
5月8日,智能家居产品研发商深圳智岩科技股份有限公司(下称:智岩科技)在深圳证监局进行辅导备案登记,辅导机构为中金公司。

来源:证监会官网截图
智岩科技在国内似乎声名不显,但却凭借氛围灯,这一不起眼但却“亮眼”的产品,在众多欧美消费者家庭中,牢牢占据一席之地。
自2018年上线亚马逊登陆美国市场后,短短数年,智岩科技旗下Govee,就已成长为年销售额超2亿美元(约合14亿元)的智能家居品牌。
如此傲人的成绩,自然早已收获一级市场青睐,继九派资本、同创伟业后,智岩科技在2021年3月,一举俘获高瓴创投、IDG资本、顺为资本、钟鼎资本,就连创始人的“老东家”,也一并下场表示支持。
未来,伴随顺利IPO,智岩科技这仅有的三轮融资背后的投资方,有望赚得盆满钵满。
前安克创新CTO创业,获老东家和高瓴IDG同轮入股
智岩科技CEO吴文龙,出生于1983年,来自江苏省南京市鼓楼区,是安克创新创始人之一,也是前安克创新CTO。
此前,安克创新在深交所提交的招股书显示,公司前身海翼有限即由吴文龙等人共同出资设立。安克创新IPO前,吴文龙直接持股5.6153%,IPO后持股比例约为5.05%。
安克创新于2020年8月上市后,吴文龙曾于2021年、2023年进行过两轮公开减持,累计套现约2.47亿元:2021年9-11月分两次减持19.87万股,套现约2306.22万元;2023年5-6月,吴文龙减持约3300万股,均价74.56元/股,套现约2.24亿元。
经过两轮减持套现,吴文龙自2021年11月起不再是安克创新持股5%以上股东,并于第二轮减持后持股比例降至4.25%。根据4月29日安克创新发布的最新公告,吴文龙当前持股比例已降至4.19%。按照安克创新5月9日收盘市值479.86亿元计算,其账面价值约20.11亿元。
需要注意的是,在安克创新提交创业板IPO申请的半年后,吴文龙就先一步选择了离职创业,于2017年1月正式创办了智岩科技。
即便不考虑创业方向,吴文龙的过往履历,就足以吸引资本下注,再加上安克创新的股权托底,智岩科技一开始并未在一级市场拿钱。
直到2020年5月、2020年9月,智岩科技方才接受九派资本与同创伟业先后入股。随后在2021年3月,在吴文龙减持套现的半年前,安克创新发布公告,向智岩科技增资4000万元,获得1.257317%股权。据此计算,智岩科技估值达31.81亿元。
与安克创新携手入股智岩科技的,还包括高瓴、IDG等一众明星投资机构。彼时,同创伟业持股8.8012%,系最大外部股东;九派资本紧随其后持股7.6158%;高瓴创投和钟鼎资本均持股3.1433%;IDG资本持股2.5146%。

来源:天眼查
天眼查App信息显示,吴文龙直接持有智岩科技55.0026%股份;陈硕持股0.2857%;其他机构具体持股比例暂未披露。
一条灯带畅销海外,年入30亿元
智岩科技是一家专业从事智能家居产品研发以及上下游供应链优化的高科技企业,以推动居家生活智慧化为使命,致力于成为智能家居领域的全球领先品牌:以物联网、人工智能、大数据技术为本,构建大部分智能家居场景的标杆用户体验。
目前,智岩产品涵盖智能氛围照明系列、智能小家电系列,依靠自主研发和卓越的品质,产品畅销全球多个国家和地区,公司旗下智能硬件品牌Govee在全球多个市场占有率长期位于前列。
值得一提的是,凭借吴文龙在安克创新工作时,汲取的品牌出海经验,智岩科技自创立起就自带出海基因。
产品层面,作为智岩科技旗下主推出海品牌,Govee瞄准欧美消费者对氛围灯的庞大需求,构建了一个庞大的产品体系,开发了电视灯、智能灯、投影仪灯、游戏灯、灯带、壁灯、吸顶灯、户外灯等产品,同时也推出了系列智能家电产品。
销售层面,Govee在智岩科技成立第二年,就出海上线亚马逊。此后,Govee逐步进行多渠道布局,除亚马逊外,还入驻了eBay、Walmart、BestBuy等平台,更是运营了一个月均访问量达到50万的自营品牌独立站。
据悉,亚马逊是Govee重点布局的平台,并为其贡献了巨大的销售额。据品牌亿观消息,Govee曾连续3年复合增长率超过了300%。仅在亚马逊店铺的一条智能灯带,单月销售额突破了1200万美元。同时,多个产品位列亚马逊Bestseller榜单。
此外,TikTok这一大热平台,Govee自然也态度积极。据安橙跨境消息,Kalodata数据显示,Govee在TikTok美区近30天销售额高达176万美元,从2024年开店以来销售额已经突破600万美元。
值得一提的是,电影《沙丘》热播后,Govee迅速与《沙丘2》联名推出智能电视背光灯,并于2023年11月上架,到2024年5月总销量已经达到3.3万单,销售额超过了358万美元,打进LED灯条类目BSR前十。
据安橙跨境消息,早在2020年,智岩科技Govee的年销售额就突破了2亿美元。2023年,这家公司的营业收入更是达到30亿元。
当前,智岩科技的最新营收数据暂未可知,相较于2023年应该只多不少。未来,伴随其正式踏上IPO道路,一切自会揭晓。
高瓴IDG押注,前安克创新CTO要IPO了
海外卖灯,年入30亿。
一条灯带,有望缔造一个IPO。
5月8日,智能家居产品研发商深圳智岩科技股份有限公司(下称:智岩科技)在深圳证监局进行辅导备案登记,辅导机构为中金公司。
来源:证监会官网截图
智岩科技在国内似乎声名不显,但却凭借氛围灯,这一不起眼但却“亮眼”的产品,在众多欧美消费者家庭中,牢牢占据一席之地。
自2018年上线亚马逊登陆美国市场后,短短数年,智岩科技旗下Govee,就已成长为年销售额超2亿美元(约合14亿元)的智能家居品牌。
如此傲人的成绩,自然早已收获一级市场青睐,继九派资本、同创伟业后,智岩科技在2021年3月,一举俘获高瓴创投、IDG资本、顺为资本、钟鼎资本,就连创始人的“老东家”,也一并下场表示支持。
未来,伴随顺利IPO,智岩科技这仅有的三轮融资背后的投资方,有望赚得盆满钵满。
前安克创新CTO创业,获老东家和高瓴IDG同轮入股
智岩科技CEO吴文龙,出生于1983年,来自江苏省南京市鼓楼区,是安克创新创始人之一,也是前安克创新CTO。
此前,安克创新在深交所提交的招股书显示,公司前身海翼有限即由吴文龙等人共同出资设立。安克创新IPO前,吴文龙直接持股5.6153%,IPO后持股比例约为5.05%。
安克创新于2020年8月上市后,吴文龙曾于2021年、2023年进行过两轮公开减持,累计套现约2.47亿元:2021年9-11月分两次减持19.87万股,套现约2306.22万元;2023年5-6月,吴文龙减持约3300万股,均价74.56元/股,套现约2.24亿元。
经过两轮减持套现,吴文龙自2021年11月起不再是安克创新持股5%以上股东,并于第二轮减持后持股比例降至4.25%。根据4月29日安克创新发布的最新公告,吴文龙当前持股比例已降至4.19%。按照安克创新5月9日收盘市值479.86亿元计算,其账面价值约20.11亿元。
需要注意的是,在安克创新提交创业板IPO申请的半年后,吴文龙就先一步选择了离职创业,于2017年1月正式创办了智岩科技。
即便不考虑创业方向,吴文龙的过往履历,就足以吸引资本下注,再加上安克创新的股权托底,智岩科技一开始并未在一级市场拿钱。
直到2020年5月、2020年9月,智岩科技方才接受九派资本与同创伟业先后入股。随后在2021年3月,在吴文龙减持套现的半年前,安克创新发布公告,向智岩科技增资4000万元,获得1.257317%股权。据此计算,智岩科技估值达31.81亿元。
与安克创新携手入股智岩科技的,还包括高瓴、IDG等一众明星投资机构。彼时,同创伟业持股8.8012%,系最大外部股东;九派资本紧随其后持股7.6158%;高瓴创投和钟鼎资本均持股3.1433%;IDG资本持股2.5146%。
来源:天眼查
天眼查App信息显示,吴文龙直接持有智岩科技55.0026%股份;陈硕持股0.2857%;其他机构具体持股比例暂未披露。
一条灯带畅销海外,年入30亿元
智岩科技是一家专业从事智能家居产品研发以及上下游供应链优化的高科技企业,以推动居家生活智慧化为使命,致力于成为智能家居领域的全球领先品牌:以物联网、人工智能、大数据技术为本,构建大部分智能家居场景的标杆用户体验。
目前,智岩产品涵盖智能氛围照明系列、智能小家电系列,依靠自主研发和卓越的品质,产品畅销全球多个国家和地区,公司旗下智能硬件品牌Govee在全球多个市场占有率长期位于前列。
值得一提的是,凭借吴文龙在安克创新工作时,汲取的品牌出海经验,智岩科技自创立起就自带出海基因。
产品层面,作为智岩科技旗下主推出海品牌,Govee瞄准欧美消费者对氛围灯的庞大需求,构建了一个庞大的产品体系,开发了电视灯、智能灯、投影仪灯、游戏灯、灯带、壁灯、吸顶灯、户外灯等产品,同时也推出了系列智能家电产品。
销售层面,Govee在智岩科技成立第二年,就出海上线亚马逊。此后,Govee逐步进行多渠道布局,除亚马逊外,还入驻了eBay、Walmart、BestBuy等平台,更是运营了一个月均访问量达到50万的自营品牌独立站。
据悉,亚马逊是Govee重点布局的平台,并为其贡献了巨大的销售额。据品牌亿观消息,Govee曾连续3年复合增长率超过了300%。仅在亚马逊店铺的一条智能灯带,单月销售额突破了1200万美元。同时,多个产品位列亚马逊Bestseller榜单。
此外,TikTok这一大热平台,Govee自然也态度积极。据安橙跨境消息,Kalodata数据显示,Govee在TikTok美区近30天销售额高达176万美元,从2024年开店以来销售额已经突破600万美元。
值得一提的是,电影《沙丘》热播后,Govee迅速与《沙丘2》联名推出智能电视背光灯,并于2023年11月上架,到2024年5月总销量已经达到3.3万单,销售额超过了358万美元,打进LED灯条类目BSR前十。
据安橙跨境消息,早在2020年,智岩科技Govee的年销售额就突破了2亿美元。2023年,这家公司的营业收入更是达到30亿元。
当前,智岩科技的最新营收数据暂未可知,相较于2023年应该只多不少。未来,伴随其正式踏上IPO道路,一切自会揭晓。
0
第一时间获取股权投资行业新鲜资讯和深度商业分析,请在微信公众账号中搜索投中网,或用手机扫描左侧二维码,即可获得投中网每日精华内容推送。
发表评论
全部评论