当AI算法遇见玄学命理,靠逻辑推理能否预测未来?或者更准确地说,日益精进的人工智能能帮人们猜中下一期的彩票号码实现一夜暴富吗?
从春节开始,Deepseek的突然爆火为2025年的AI行业贡献了不少新话题,并且衍生出“在线售卖AI课程”等一系列AI新风口。其中,“AI算命”因为切中时下年轻人的心理需求,在吸引用户关注的同时,成为席卷社交网络的新潮流。
有人用Deepseek算出自己的“前世”是江南才女,肤白貌美一生顺遂,还有人迅速拉起创业团队,开发出AI算命应用为网友们“指点迷津”。而“用Deepseek买彩票中奖”的新闻,则直接点燃了年轻人借助AI技术实现暴富的欲望。面对爱好玄学的年轻人,有AI加持的“赛博半仙”们似乎已经赚翻了。
“前世今生”一键生成?
打开小红书,在搜索框输入“Deepseek”,弹出来的第一个搜索联想词既不是“Deepseek怎么用”也不是“如何使用Deepseek”,而是“Deepseek玄学指令”。当这一幕发生的时候,Deepseek的开发者们恐怕从未想过自己竟然以这种方式原地“升仙”。

惊蛰研究所在小红书上看到,目前已有不少用户根据网友分享的玄学指令尝试用Deepseek体验“AI算命”,且整个操作非常简单。第一步:打开Deepseek的“深度思考”功能;第二步:在对话框中粘贴网友分享的指令模板,将其中的出生年月日、出生地区,以及姓名、性别替换成自己的;第三步:将指令发出,然后等待AI深度思考后给出相应结果。
为了获得更多信息,还有部分网友总结出了“升级版”的玩法。例如在指令模板中直接指定参考的玄学体系,或是让Deepseek根据八字描述自己的“前世今生”。但对于AI给出的结果,网友们的评价不尽相同。
有网友惊讶于Deepseek能够根据自己提供的信息,算出自己和前任在什么时候分手,有的网友则表示Deepseek给出的信息和自己花大价钱找“大师”算出来的结果高度重合,但也有网友在重复测试之后发现两次推算的结果并不一致。

对于网友们描述的情况,惊蛰研究所尝试在Deepseek上验证后发现,由于时间转换的方法存在差异,AI在深度思考时使用的是不同的信息,由此导致推算结果不一致。另外,当指定不同的玄学体系为推算依据时,Deepseek给出的细节信息也存在明显的差异。
至于AI描述的“前世今生”,更像是根据测算结果即时生成的故事。Deepseek也在对话结尾给出一段“以上解读重在通过八字元素构建象征性叙事,助您反思今生心性修行方向,无需过度执念于细节考证。”的注释。
爱好玄学的95后珍珍告诉惊蛰研究所,“早在Deepseek之前就出现过不少AI算命软件、网站和小程序,有的可以测算八字、排盘,还有的能够根据用户上传的图片,推算个人运势,但是这些平台背后是否真的使用了AI技术,在用户的角度很难辨别出来。”
惊蛰研究所经过查找发现,2022年1月央视财经频道就曾报道过“AI相面”有关的骗局。报道中有专家介绍,“AI相面”实际上是通过手机摄像头进行有限的面部特征点采集,然后与有限的数据库特征值进行比对,再根据现成的话术编撰出一套套似是而非的结果。而报道中出现的这款“AI相面”产品,通过售卖标价26.8元到28.8元不等的付费报告,实现了654万元的收入。
“很多应用一开始会诱导分享朋友圈,帮助他们完成裂变营销,然后通过付费报告敛财。还有的走免费路线,分析什么的都是电脑排盘,然后通过售卖转运首饰、开光手串这些商品来牟利。感觉都没有什么技术含量,也不需要什么成本。”珍珍说道。
事实上,排除借AI“割韭菜”的算命应用,开发AI算命软件并非没有成本,只是成本并不高。蓝鲸新闻在相关报道中就提到,有技术人士透露,春节期间算命软件的订单就没有断过。且这类软件开发仅需一周,但单价可以卖到数千元,定制价格则需1-2万起步。
借助Deepseek的持续爆火带来源源不断的流量,AI算命似乎正在用年轻人更喜闻乐见的方式,帮助一部分人实现“赛博暴富”。
逻辑推理PK赛博算命?
虽然表面上Deepseek带火的“AI算命”,也被网友们赋予了各种神乎其技的评价,但是修炼“赛博半仙”的原理并不复杂。
一位不愿具名的技术人士告诉惊蛰研究所,“利用AI实现算命功能,其实是按公式(如六爻、八字)代入具体数据得出信息,再将相关信息给到大模型,大模型代入后得到相关卦象,再基于相关知识库进行语义解读。”
而对比过去一些“伪AI”产品,Deepseek等大模型在理论上可以做更多样性的输出,而不是预定义好一些答案模版,再随机抽一个进行回答。技术人士介绍道:“如果想再科学点,还可以结合MBTI、九型人格等理论体系,通过多轮问答,来对提问者性格进行归类,再将命理和性格结合起来,给一些针对性对建议。”
对于“AI算命”,不少网友都会关注“准不准”的问题,但实际上包括Deepseek在内,很多软件给出的都是模糊笼统且符合大多数人的正向信息。例如在性格分析方面会同时列出不同描述,用户阅读时会“捕捉”符合自己情况的关键词,在主观意识上主动代入进去,而这种现象在心理学上被称为“巴纳姆效应(Barnum effect)”。
巴纳姆效应的名字源自美国马戏团艺人菲尼亚斯·泰勒·巴纳姆对自己表演的评价,他表示自己的节目之所以如此受欢迎,是因为“节目中包含了每个人都喜欢的成分”,所以“每一分钟都有人上当受骗”。1948年,心理学家伯特伦·福勒通过相关实验证明了这种心理现象。
在心理学领域,“巴纳姆效应”描述的是一种认知偏差行为,它可以部分解释在占星术、算命、气场解读和各种性格测试中,为什么人们会觉得准。而AI基于大量训练数据所编撰出来的所谓结果,也更加符合用户的预期。换句话说,AI并非算得准,而是知道用户喜欢什么、想要什么。
奇熵信息科技联合创始人潘佳鸣告诉惊蛰研究所:“大模型在预训练的时候,训练数据中已经有了海量的命理案例和既有规律。会通过推理能力,针对用户输入找到其中的规律,生成分析和建议。”
在潘佳鸣看来,“AI算命”的原理就是根据用户的主客观输入,去模拟传统算命的逻辑。“根据用户输入的多样性,结合知识库技术,就可以实现AI算命的千人千面。生成式人工智能的一大优点,就是在千人千面方面有较好的天然推理处理能力。一般来说,模型参数越大效果越好,已蒸馏进去的领域知识越多,结果也越专业。结合向量知识库和数据库信息导入,可以把个性化的内容一并压缩到prompt(提示词)中实现推理结果的千人千面。”
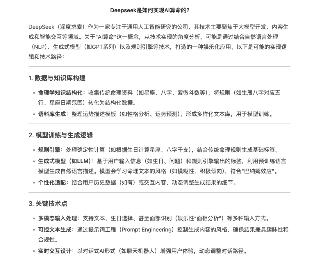
对于“如何实现AI算命”这个问题,惊蛰研究所也尝试向Deepseek直接提问,没想到Deepseek将自己修炼“赛博半仙”的方法全盘托出。其中,在“数据与知识库构建”环节,Deepseek解释了AI算命如何收集资料,将规则转化为结构化数据,再利用运势描述模板形成多样化文本库用于模型训练。同时,Deepseek还将“通过提示词控制生成内容的风格,确保结果兼具趣味性和合规性”纳入了关键技术点。

而据潘佳鸣透露,常见的“AI算命”功能,本质上是应用层的UI(用户界面)、UX(用户体验)封装,即所谓的套壳应用或API应用。“个人用户可以通过各大云厂商和模型厂商的MaaS(Model As a Service)服务进行大模型API调用,然后制作相关前端应用界面,进行应用发布和推广。也可以直接通过COZE、文心智能体平台等AI-AGENT平台快速低代码构建智能体应用,集成到飞书、企业微信、微信、公众号、抖音等即时通信应用的入口内,向用户提供相关服务。”
“当下构建AI应用的门槛很低,成本一般在数百元到数万元之间。时间方面,快的话3到5天即可实现。”潘佳鸣补充道。
年轻人迷上赛博半仙?
“AI算命”之所以会风靡全网、吸引年轻人的注意,不光是因为Deepseek作为“AI顶流”为行业带来了大量曝光,也因为AI在生活中的普及让越来越多人认识到了AI超强的推理能力,并且在大模型技术的帮助下,算命软件也改进了产品体验。
珍珍告诉惊蛰研究所:“AI算命突然又流行起来,完全是因为Deepseek火了,而且它更像是自然对话,给出来的信息大家都能看懂,所以很多人因为好奇就会去试一试。”
据珍珍介绍,过去流行过的算命软件只是单纯结合个人信息输出一套结论,很多地方用词都很晦涩,没有相关知识背景的普通用户根本读不懂。而AI大模型的自然对话、逻辑推理等能力,提高AI算命的交互体验,为用户带来了新鲜感。
按照珍珍的说法,AI聊天机器人火了之后,算命软件开始会说人话了。用户体验不再停留于输入信息、获取结果这两个步骤,而是有了真正的对话沟通、答疑解惑。像Deepseek这种还能带入各种抽象语言风格、在线玩梗的AI,年轻人也更加喜欢,把推算结果分享到社交媒体账号,本身也是一种新型的社交货币。因此,“AI算命”能够借助互联网渠道,一边吸引流量,一边实现一对多的高效经营模式。
值得一提的是,对于AI预测的内容,年轻人并非全盘接受。此前有媒体报道,OpenAI、Meta等知名企业的大语言模型均存在“AI幻觉”现象,即在回答用户提问时,生成的内容与现实世界事实或用户输入不一致,而产生这一现象的原因主要是数据缺陷、数据中捕获的事实知识的利用率较低,长尾知识回忆不足、难以应对复杂推理等。
对此,珍珍表示“我之前也听说过,如果你问的问题在AI的知识库里没有找到对应的资料或者数据,它就会胡说八道,开始瞎编,所以对于AI生成的内容,其实并不会完全相信。而且AI算命这件事,我相信大部分年轻人都是带着娱乐的心态,听到好话还会发一发小红书笔记,其他的一概不准。”
从传统文化到“赛博玄学”,从“在上进和上班中间选择上香”到“打卡寺庙开光盘串”,年轻人的玄学爱好的确越来越广泛。这是因为年轻群体面对来自求职、婚姻和家庭等方面的压力,渴望通过外界力量缓解焦虑,而玄学爱好在某种程度上也是疗愈经济的一种,因此吸引了年轻人的关注。
另外,近几年在国潮崛起、传统文化复兴的时代背景下,年轻人接触、关注和学习玄学等传统文化形式的渠道变多了。于是,在小红书上在线交流Deepseek玄学指令,在短视频和直播平台跟练八段锦、学习道教文化,成为一部分年轻人的业余爱好和日常消遣。
不可否认,当AI带着网红标签被嫁接到玄学领域时,很容易产生轰动效应,甚至会让人忽视背后的简单原理,引发一连串的效仿行为。
例如最近“用Deepseek买彩票中奖”的新闻被报道后,不少网友因为Deepseek被神化滤镜,也尝试用AI预测彩票号码,但很多人忽略了报道中“当事人花10元钱购买5组号码,中了5元六等奖”的事实,本身也只是一个概率事件。
从跟风用AI算命、用Deepseek买彩票等群体行为中也可以看到,年轻人或许并不迷信玄学,而是以带有娱乐色彩的功利化心态来看待传统文化。另外,让“有成功经验”的AI直接给出彩票号码,既省去了自己思考的时间和精力,比起机打的彩票,似乎也多了那么一点合理性。
本质上“赛博玄学”和MBTI性格测试、多巴胺穿搭一样,只是年轻人日常生活中的一个流行注脚。对于爱好广泛的年轻人来说,流行会迭代、爱好会替换,在被下一个流行吸引注意力之前,“赛博半仙”们仍然保留自己的舞台,但最终恐怕也难逃自身昙花一现的命运。
*文中珍珍为化名。
能买彩票能算命,Deepseek上演“赛博玄学”吸金
面对爱好玄学的年轻人,有AI加持的“赛博半仙”们似乎已经赚翻了。
当AI算法遇见玄学命理,靠逻辑推理能否预测未来?或者更准确地说,日益精进的人工智能能帮人们猜中下一期的彩票号码实现一夜暴富吗?
从春节开始,Deepseek的突然爆火为2025年的AI行业贡献了不少新话题,并且衍生出“在线售卖AI课程”等一系列AI新风口。其中,“AI算命”因为切中时下年轻人的心理需求,在吸引用户关注的同时,成为席卷社交网络的新潮流。
有人用Deepseek算出自己的“前世”是江南才女,肤白貌美一生顺遂,还有人迅速拉起创业团队,开发出AI算命应用为网友们“指点迷津”。而“用Deepseek买彩票中奖”的新闻,则直接点燃了年轻人借助AI技术实现暴富的欲望。面对爱好玄学的年轻人,有AI加持的“赛博半仙”们似乎已经赚翻了。
“前世今生”一键生成?
打开小红书,在搜索框输入“Deepseek”,弹出来的第一个搜索联想词既不是“Deepseek怎么用”也不是“如何使用Deepseek”,而是“Deepseek玄学指令”。当这一幕发生的时候,Deepseek的开发者们恐怕从未想过自己竟然以这种方式原地“升仙”。
惊蛰研究所在小红书上看到,目前已有不少用户根据网友分享的玄学指令尝试用Deepseek体验“AI算命”,且整个操作非常简单。第一步:打开Deepseek的“深度思考”功能;第二步:在对话框中粘贴网友分享的指令模板,将其中的出生年月日、出生地区,以及姓名、性别替换成自己的;第三步:将指令发出,然后等待AI深度思考后给出相应结果。
为了获得更多信息,还有部分网友总结出了“升级版”的玩法。例如在指令模板中直接指定参考的玄学体系,或是让Deepseek根据八字描述自己的“前世今生”。但对于AI给出的结果,网友们的评价不尽相同。
有网友惊讶于Deepseek能够根据自己提供的信息,算出自己和前任在什么时候分手,有的网友则表示Deepseek给出的信息和自己花大价钱找“大师”算出来的结果高度重合,但也有网友在重复测试之后发现两次推算的结果并不一致。
对于网友们描述的情况,惊蛰研究所尝试在Deepseek上验证后发现,由于时间转换的方法存在差异,AI在深度思考时使用的是不同的信息,由此导致推算结果不一致。另外,当指定不同的玄学体系为推算依据时,Deepseek给出的细节信息也存在明显的差异。
至于AI描述的“前世今生”,更像是根据测算结果即时生成的故事。Deepseek也在对话结尾给出一段“以上解读重在通过八字元素构建象征性叙事,助您反思今生心性修行方向,无需过度执念于细节考证。”的注释。
爱好玄学的95后珍珍告诉惊蛰研究所,“早在Deepseek之前就出现过不少AI算命软件、网站和小程序,有的可以测算八字、排盘,还有的能够根据用户上传的图片,推算个人运势,但是这些平台背后是否真的使用了AI技术,在用户的角度很难辨别出来。”
惊蛰研究所经过查找发现,2022年1月央视财经频道就曾报道过“AI相面”有关的骗局。报道中有专家介绍,“AI相面”实际上是通过手机摄像头进行有限的面部特征点采集,然后与有限的数据库特征值进行比对,再根据现成的话术编撰出一套套似是而非的结果。而报道中出现的这款“AI相面”产品,通过售卖标价26.8元到28.8元不等的付费报告,实现了654万元的收入。
“很多应用一开始会诱导分享朋友圈,帮助他们完成裂变营销,然后通过付费报告敛财。还有的走免费路线,分析什么的都是电脑排盘,然后通过售卖转运首饰、开光手串这些商品来牟利。感觉都没有什么技术含量,也不需要什么成本。”珍珍说道。
事实上,排除借AI“割韭菜”的算命应用,开发AI算命软件并非没有成本,只是成本并不高。蓝鲸新闻在相关报道中就提到,有技术人士透露,春节期间算命软件的订单就没有断过。且这类软件开发仅需一周,但单价可以卖到数千元,定制价格则需1-2万起步。
借助Deepseek的持续爆火带来源源不断的流量,AI算命似乎正在用年轻人更喜闻乐见的方式,帮助一部分人实现“赛博暴富”。
逻辑推理PK赛博算命?
虽然表面上Deepseek带火的“AI算命”,也被网友们赋予了各种神乎其技的评价,但是修炼“赛博半仙”的原理并不复杂。
一位不愿具名的技术人士告诉惊蛰研究所,“利用AI实现算命功能,其实是按公式(如六爻、八字)代入具体数据得出信息,再将相关信息给到大模型,大模型代入后得到相关卦象,再基于相关知识库进行语义解读。”
而对比过去一些“伪AI”产品,Deepseek等大模型在理论上可以做更多样性的输出,而不是预定义好一些答案模版,再随机抽一个进行回答。技术人士介绍道:“如果想再科学点,还可以结合MBTI、九型人格等理论体系,通过多轮问答,来对提问者性格进行归类,再将命理和性格结合起来,给一些针对性对建议。”
对于“AI算命”,不少网友都会关注“准不准”的问题,但实际上包括Deepseek在内,很多软件给出的都是模糊笼统且符合大多数人的正向信息。例如在性格分析方面会同时列出不同描述,用户阅读时会“捕捉”符合自己情况的关键词,在主观意识上主动代入进去,而这种现象在心理学上被称为“巴纳姆效应(Barnum effect)”。
巴纳姆效应的名字源自美国马戏团艺人菲尼亚斯·泰勒·巴纳姆对自己表演的评价,他表示自己的节目之所以如此受欢迎,是因为“节目中包含了每个人都喜欢的成分”,所以“每一分钟都有人上当受骗”。1948年,心理学家伯特伦·福勒通过相关实验证明了这种心理现象。
在心理学领域,“巴纳姆效应”描述的是一种认知偏差行为,它可以部分解释在占星术、算命、气场解读和各种性格测试中,为什么人们会觉得准。而AI基于大量训练数据所编撰出来的所谓结果,也更加符合用户的预期。换句话说,AI并非算得准,而是知道用户喜欢什么、想要什么。
奇熵信息科技联合创始人潘佳鸣告诉惊蛰研究所:“大模型在预训练的时候,训练数据中已经有了海量的命理案例和既有规律。会通过推理能力,针对用户输入找到其中的规律,生成分析和建议。”
在潘佳鸣看来,“AI算命”的原理就是根据用户的主客观输入,去模拟传统算命的逻辑。“根据用户输入的多样性,结合知识库技术,就可以实现AI算命的千人千面。生成式人工智能的一大优点,就是在千人千面方面有较好的天然推理处理能力。一般来说,模型参数越大效果越好,已蒸馏进去的领域知识越多,结果也越专业。结合向量知识库和数据库信息导入,可以把个性化的内容一并压缩到prompt(提示词)中实现推理结果的千人千面。”
对于“如何实现AI算命”这个问题,惊蛰研究所也尝试向Deepseek直接提问,没想到Deepseek将自己修炼“赛博半仙”的方法全盘托出。其中,在“数据与知识库构建”环节,Deepseek解释了AI算命如何收集资料,将规则转化为结构化数据,再利用运势描述模板形成多样化文本库用于模型训练。同时,Deepseek还将“通过提示词控制生成内容的风格,确保结果兼具趣味性和合规性”纳入了关键技术点。
而据潘佳鸣透露,常见的“AI算命”功能,本质上是应用层的UI(用户界面)、UX(用户体验)封装,即所谓的套壳应用或API应用。“个人用户可以通过各大云厂商和模型厂商的MaaS(Model As a Service)服务进行大模型API调用,然后制作相关前端应用界面,进行应用发布和推广。也可以直接通过COZE、文心智能体平台等AI-AGENT平台快速低代码构建智能体应用,集成到飞书、企业微信、微信、公众号、抖音等即时通信应用的入口内,向用户提供相关服务。”
“当下构建AI应用的门槛很低,成本一般在数百元到数万元之间。时间方面,快的话3到5天即可实现。”潘佳鸣补充道。
年轻人迷上赛博半仙?
“AI算命”之所以会风靡全网、吸引年轻人的注意,不光是因为Deepseek作为“AI顶流”为行业带来了大量曝光,也因为AI在生活中的普及让越来越多人认识到了AI超强的推理能力,并且在大模型技术的帮助下,算命软件也改进了产品体验。
珍珍告诉惊蛰研究所:“AI算命突然又流行起来,完全是因为Deepseek火了,而且它更像是自然对话,给出来的信息大家都能看懂,所以很多人因为好奇就会去试一试。”
据珍珍介绍,过去流行过的算命软件只是单纯结合个人信息输出一套结论,很多地方用词都很晦涩,没有相关知识背景的普通用户根本读不懂。而AI大模型的自然对话、逻辑推理等能力,提高AI算命的交互体验,为用户带来了新鲜感。
按照珍珍的说法,AI聊天机器人火了之后,算命软件开始会说人话了。用户体验不再停留于输入信息、获取结果这两个步骤,而是有了真正的对话沟通、答疑解惑。像Deepseek这种还能带入各种抽象语言风格、在线玩梗的AI,年轻人也更加喜欢,把推算结果分享到社交媒体账号,本身也是一种新型的社交货币。因此,“AI算命”能够借助互联网渠道,一边吸引流量,一边实现一对多的高效经营模式。
值得一提的是,对于AI预测的内容,年轻人并非全盘接受。此前有媒体报道,OpenAI、Meta等知名企业的大语言模型均存在“AI幻觉”现象,即在回答用户提问时,生成的内容与现实世界事实或用户输入不一致,而产生这一现象的原因主要是数据缺陷、数据中捕获的事实知识的利用率较低,长尾知识回忆不足、难以应对复杂推理等。
对此,珍珍表示“我之前也听说过,如果你问的问题在AI的知识库里没有找到对应的资料或者数据,它就会胡说八道,开始瞎编,所以对于AI生成的内容,其实并不会完全相信。而且AI算命这件事,我相信大部分年轻人都是带着娱乐的心态,听到好话还会发一发小红书笔记,其他的一概不准。”
从传统文化到“赛博玄学”,从“在上进和上班中间选择上香”到“打卡寺庙开光盘串”,年轻人的玄学爱好的确越来越广泛。这是因为年轻群体面对来自求职、婚姻和家庭等方面的压力,渴望通过外界力量缓解焦虑,而玄学爱好在某种程度上也是疗愈经济的一种,因此吸引了年轻人的关注。
另外,近几年在国潮崛起、传统文化复兴的时代背景下,年轻人接触、关注和学习玄学等传统文化形式的渠道变多了。于是,在小红书上在线交流Deepseek玄学指令,在短视频和直播平台跟练八段锦、学习道教文化,成为一部分年轻人的业余爱好和日常消遣。
不可否认,当AI带着网红标签被嫁接到玄学领域时,很容易产生轰动效应,甚至会让人忽视背后的简单原理,引发一连串的效仿行为。
例如最近“用Deepseek买彩票中奖”的新闻被报道后,不少网友因为Deepseek被神化滤镜,也尝试用AI预测彩票号码,但很多人忽略了报道中“当事人花10元钱购买5组号码,中了5元六等奖”的事实,本身也只是一个概率事件。
从跟风用AI算命、用Deepseek买彩票等群体行为中也可以看到,年轻人或许并不迷信玄学,而是以带有娱乐色彩的功利化心态来看待传统文化。另外,让“有成功经验”的AI直接给出彩票号码,既省去了自己思考的时间和精力,比起机打的彩票,似乎也多了那么一点合理性。
本质上“赛博玄学”和MBTI性格测试、多巴胺穿搭一样,只是年轻人日常生活中的一个流行注脚。对于爱好广泛的年轻人来说,流行会迭代、爱好会替换,在被下一个流行吸引注意力之前,“赛博半仙”们仍然保留自己的舞台,但最终恐怕也难逃自身昙花一现的命运。
*文中珍珍为化名。
0
第一时间获取股权投资行业新鲜资讯和深度商业分析,请在微信公众账号中搜索投中网,或用手机扫描左侧二维码,即可获得投中网每日精华内容推送。
发表评论
全部评论