“最近也挺闲的,就考个AI训练师玩玩,如果是在深圳报考还有2000块补贴呢。”在教育培训机构工作的英语老师杨新这样告诉《中国企业家》。过去,杨新想“自律”一点的话,就会选择背单词或健身,现在想找点和AI相关的事做做,于是AI训练师成了他的首要选择——他正在备考人工智能训练师职业技能考试。
近期,广州深圳本地宝微信公众号、福建省人才培训测评中心、深圳新闻网等接连发布多篇文章,为人工智能训练师相关培训机构招生,称报考人工智能训练师职业技能考试可申请补贴,补贴最高可达3000元。
2020年,“人工智能训练师”正式成为新职业并纳入国家职业分类目录,伴随着大模型浪潮,AI训练师逐渐流行了起来。据工信部发布的人工智能训练师报考资格要求,技能证书一共分为5级,一证一书,全国通用,最低5级的报考要求为:年满16周岁,拟从事本职业或相关职业工作。
人工智能训练师,通俗来说就是AI的老师。工作内容是使用智能训练软件,在人工智能产品使用过程中进行数据库管理,算法参数设置、人机交互设计、性能测试跟踪及其他辅助作业。也就是教AI能够更“懂”人类的各项需求,让AI更好地为人类服务。
搜索Boss直聘发现,已有不少企业开始招聘该岗位。如,小米汽车的人工智能训练师招聘薪资为每月20k~40k,14薪制;小红书的AI训练师职位招聘薪资每月15k~30k,16薪制。而“高薪”“0基础”“报考补贴”成了人工智能训练师技能考试培训机构招生的噱头。
低门槛、零基础、高薪资,这些让许多人对AI训练师这个职业产生兴趣。2022年底ChatGPT横空出世,AI迎来了具像化风口——大模型时代,国内的“千模大战”更是愈演愈烈。大模型火的一年半时间里,各大产业也在进行AI+的重组与变革,也产生了许多新的人才需求。而被大众认为是“新兴职业”的AI训练师,早在几十年前就有类似数据处理等相关的工种了。
在上海当AI训练师的倪东告诉《中国企业家》:“在上海,现在大多数基层的AI训练师工资七八千不等,和网上说的高薪不太一样。具体要看工作年限,申请2000元的补贴也有社保、失业之类条件限制。”即使拥有资格证书,不少从业者距离招生信息中的“百万年薪”仍有一定的差距。
0基础,三个月就能成为初级AI训练师
报考、上培训班、内推就业、成为招生代理,人工智能训练师的培训已成“一条龙”。
身着黑白条纹衬衫,戴着黑框眼镜,坐在桌前,桌上同时放着3台电脑,倪东紧盯着电脑屏幕工作。这一场景出现在倪东的小红书作品中,标题是“90后零基础做人工智能训练师的一天”。倪东还在作品主页分享了自己参加上海世界人工智能大会的体验,该经验帖下面有一百多条网友互动。
“我从2023年11月辞职开始计划,3个月就通过了五级AI训练师技能考试,我原来还是文科专业的,”倪东骄傲地讲述自己的备考过程。倪东原来就职于职业资格证、留学等方向的培训机构,察觉到大模型风口后,他在去年辞职备考,决定跳槽到人工智能行业。目前倪东在上海一家AI业务公司做数据标注员,此外他还在经营自己的小红书,主要是为自己所在的培训机构招生。
“咨询的人很多,目前成功报名的学员有2个。”倪东一共发布了20条小红书经验贴,咨询的人有几十名,学员报名成功自己会有一部分提成可以拿。据了解,学员考级通过后成为招生代理,几乎成为AI训练师就业后的固定兼职。
倪东目前的工作岗位,正是在通过五级AI训练师技能考试后,被培训机构内推而来。其主要工作内容是数据标注,每月薪资是七八千不等,有时也可拿到一万元左右。
记者询问了深圳本地宝公众号推文中的AI训练师培训中心,关于是否会为报名学员进行就业内推、企业推荐的问题,得到的答案是培训中心并不提供就业机会。但也有不少其他培训机构会实行就业内推,也会和部分企业开展合作,为企业输送人才,并收取合作公司的提成费用。
“很多企业经常来问我们要学员,为合作企业内推一名学员,我们拿的提成是学员的一个月工资,几千块左右。”徐进说道。徐进,是一名高级人工智能AIGC应用师,同时也是贵州一家AI训练师职业培训中心的负责人,于2023年6月开始创业,公司主营业务是AI训练师资格证考级培训和承接AI业务,目前有40多名员工。
徐进告诉《中国企业家》,AI训练师技能考试是2门,线下考试,理论+技能两科(理论90分钟技能120分钟考试时间),满分100分,60分合格,半天考完(上午/下午)。记者经多方调查得知,关于AI训练师的培训课程市面价格在2000~6000元左右,基本是线上上课,学员们报培训机构主要目的是使用培训机构的刷题、实操软件,大部分时间还是靠学员闲暇时间自学。
“我们公司十来个AI训练师,有的过去是做餐饮的,有的曾经是老师,全是跨行业的,没有一个是本专业毕业的。”徐进还补充表示,“只要年满十六岁,甚至初中学历就能报考最低级的AI训练师职业技能考试了。”
据工信部关于人工智能训练师报名资格要求,技能证书一共分为5级,最低5级的报考要求为:年满16周岁,拟从事本职业或相关职业工作。倪东告诉《中国企业家》:“我这里也有很多宝妈咨询,许多宝妈、大学生都在做数据标注的兼职,这种活很基础。”

来源: 深圳本地宝公众号推文截图
证书是新的,但干的活儿不是
“我原来没考级也在兼职数据标注员,考完这个证发现没啥变化,当时想申请报考补贴,发现也不合资格,没领到补贴,”宝妈贾琪说。
随着AI训练师技能资格证的推广信息变多,已经兼职数据标注员半年左右的宝妈贾琪花了3000元报了培训班,而考了五级之后,她还是回到了数据标注员的工作。

来源:广州本地宝微信公众号文章截图
“AI训练师并不是新兴的职业,几十年前就有,只不过工作内容分布在各个职业内容里面,以前的数据标注员、测试员现在都囊括在AI训练师里面了,”深耕AI行业多年的徐进认为,“AI训练师只是从工信部官方的角度明确了工作内容,划分更清晰了而已。”
据工信部发布的《国家职业技能标准——人工智能训练师(2021版本)》,人工智能训练师职业包含数据标注员、人工智能算法测试员两个工种。职业共设5个等级,分别为:五级/初级工、四级/中级工、三级/高级工、二级/技师、一级/高级技师。五级AI训练师的工作内容为:数据采集和处理、数据标注、智能系统运维;考到四级后可以做数据标注工程师、数据审核员等工作;考到高级及以上则可以做人工智能产品经理、人工智能售前工程师、人工智能项目管理、初级人工智能算法工程师等。

来源:工信部《国家职业技能标准——人工智能训练师(2021版本)》截图
数据标注员正式被划分为AI训练师的子集。然而,各大招聘软件上“数据标注员”与“AI训练师”的薪资待遇区别明显。“数据标注员”一般为2~4k,且常以日结兼职的形式出现。市面上数据标注员薪资计算方式大多为计件:拉一个框是2角左右,一单任务通常有几个框,大概是0.2~1元,换算成时薪10~15元/时。按照贾琪的五级AI训练师上手能力计算,平均一个月到手2000多。招聘软件上数据标注员的关键词是“兼职”“无需坐班”“多劳多得”“日结”“宝妈”等。
“数据标注员我们一般都找大学生,工作内容很基础,简单的重复工作,大学生性价比很高,”北京某互联网大厂的数据工程师Lauris告诉《中国企业家》,“AI训练师一般还是找正职员工,找能做数据项目的‘老人’,公司AI训练师工作内容很高级,数据标注员是AI训练师鄙视链低端。”
大模型的训练流程一般分为五个步骤:数据准备、模型设计、预训练、微调和模型部署。数据标注员,一般负责大模型训练流程的初始环节——数据处理,就是将文字、音频、图片、视频等数据进行分类,再标注成为AI能理解的符号,也就是教AI识别学习。中高级AI训练师则可做后续模型设计、训练等业务,这些工作内容在大模型火起来之前已经有相关工种。
“他们兼职做的数据标注跟我们专业的数据标注员不是一回事,”徐进表示兼职者处理的数据是将图片这些用不同的颜色或者选框选出来,专业培训后的数据标注员是特征提取,是给大模型训练所需要的特征值选取和参数选取,制定人和大模型对话沟通的数据触发机制等。宝妈贾琪提到,自己虽然无法进入相关公司就职,但做的数据标注工作也是参数选取,并非简单的选框。
2020年人社部发布的《新职业——人工智能工程技术人员就业景气现状分析报告》指出,根据测算,我国人工智能人才缺口超过500万,国内的供求比例为1:10。2023世界人工智能大会期间,复旦大学党委书记裘新指出:“国内人工智能领域人才总缺口达500万”。麦肯锡2023年5月曾发布报告称,到2030年,中国的AI人才供应只有市场需求的三分之一,人才缺口将达400万。
随着大模型的持续走热,AI训练师的重要性毋庸置疑,但资格证书的重要性似乎还只出现在培训机构的招生信息中。

来源:Boss直聘中小米、百度、阿里巴巴集团的AI训练师招聘详情页截图
记者在Boss直聘输入“AI训练师”进行职位检索发现,百度文心一言、阿里巴巴、小米、小红书等多家公司的相关职位要求中,均未要求应聘者具备人工智能训练师资格证。在搜索引擎搜索“AI训练师”词条,大多都是各培训机构的招聘信息。但值得注意的是,在广州本地宝官方微信发布消息中,根据广州市积分入户管理办法,取得人工智能训练师证书可以获得入户积分最低10分,最高20分(工作每满一年加5分,最高不超过20分)。
前景好,“钱”景少
据工信部发布的数据显示,截至2023年6月,我国人工智能核心产业规模已经达到5000亿元,人工智能企业数量超过4400家,仅次于美国,全球排名第二。千亿级的市场规模,超500万的人才空缺,资本对大模型的热衷无疑让大众看到AI训练师的发展前景。
“贵州这边本身平均工资就低一些,以前没考AI训练师的学员有的工资才2000~3000元,考完每月能有5000~6000元,”徐进说道。据贵州省统计局发布《贵州省2022年人力资源和社会保障事业统计公报》数据显示,2022年全省全口径城镇单位就业人员年平均工资82291元,月平均工资则为6858元。
“我工资不高,但我用学到的技能接了很多AI业务的兼职,最重要的是我看好这个行业,我还参加了刚结束的上海世界人工智能大会,这是我以前都接触不到的圈层,这都是做了AI训练师之后才有的,”采访中,倪东兴奋地向我们展示他在WAIC的见闻,并表示自己并不在意当下在上海1万月薪,他更在意的是这个职业的发展前景。
但,为爱发电不是长久之事。
“普通人跨行业考完想拿高薪也挺难的,这个还是要看从业年限和专业度,最终还是要看个人能力,”北京某互联网大厂的数据工程师Lauris说道。从各招聘网站的职位细则来看,具备专业相关教育经历、从业经验和专业能力是各大公司对AI训练师相对一致的招聘要求。
文中杨新、贾琪为化名。
我给AI当老师,0基础冲刺年薪50万
这不是新职业。
“最近也挺闲的,就考个AI训练师玩玩,如果是在深圳报考还有2000块补贴呢。”在教育培训机构工作的英语老师杨新这样告诉《中国企业家》。过去,杨新想“自律”一点的话,就会选择背单词或健身,现在想找点和AI相关的事做做,于是AI训练师成了他的首要选择——他正在备考人工智能训练师职业技能考试。
近期,广州深圳本地宝微信公众号、福建省人才培训测评中心、深圳新闻网等接连发布多篇文章,为人工智能训练师相关培训机构招生,称报考人工智能训练师职业技能考试可申请补贴,补贴最高可达3000元。
2020年,“人工智能训练师”正式成为新职业并纳入国家职业分类目录,伴随着大模型浪潮,AI训练师逐渐流行了起来。据工信部发布的人工智能训练师报考资格要求,技能证书一共分为5级,一证一书,全国通用,最低5级的报考要求为:年满16周岁,拟从事本职业或相关职业工作。
人工智能训练师,通俗来说就是AI的老师。工作内容是使用智能训练软件,在人工智能产品使用过程中进行数据库管理,算法参数设置、人机交互设计、性能测试跟踪及其他辅助作业。也就是教AI能够更“懂”人类的各项需求,让AI更好地为人类服务。
搜索Boss直聘发现,已有不少企业开始招聘该岗位。如,小米汽车的人工智能训练师招聘薪资为每月20k~40k,14薪制;小红书的AI训练师职位招聘薪资每月15k~30k,16薪制。而“高薪”“0基础”“报考补贴”成了人工智能训练师技能考试培训机构招生的噱头。
低门槛、零基础、高薪资,这些让许多人对AI训练师这个职业产生兴趣。2022年底ChatGPT横空出世,AI迎来了具像化风口——大模型时代,国内的“千模大战”更是愈演愈烈。大模型火的一年半时间里,各大产业也在进行AI+的重组与变革,也产生了许多新的人才需求。而被大众认为是“新兴职业”的AI训练师,早在几十年前就有类似数据处理等相关的工种了。
在上海当AI训练师的倪东告诉《中国企业家》:“在上海,现在大多数基层的AI训练师工资七八千不等,和网上说的高薪不太一样。具体要看工作年限,申请2000元的补贴也有社保、失业之类条件限制。”即使拥有资格证书,不少从业者距离招生信息中的“百万年薪”仍有一定的差距。
0基础,三个月就能成为初级AI训练师
报考、上培训班、内推就业、成为招生代理,人工智能训练师的培训已成“一条龙”。
身着黑白条纹衬衫,戴着黑框眼镜,坐在桌前,桌上同时放着3台电脑,倪东紧盯着电脑屏幕工作。这一场景出现在倪东的小红书作品中,标题是“90后零基础做人工智能训练师的一天”。倪东还在作品主页分享了自己参加上海世界人工智能大会的体验,该经验帖下面有一百多条网友互动。
“我从2023年11月辞职开始计划,3个月就通过了五级AI训练师技能考试,我原来还是文科专业的,”倪东骄傲地讲述自己的备考过程。倪东原来就职于职业资格证、留学等方向的培训机构,察觉到大模型风口后,他在去年辞职备考,决定跳槽到人工智能行业。目前倪东在上海一家AI业务公司做数据标注员,此外他还在经营自己的小红书,主要是为自己所在的培训机构招生。
“咨询的人很多,目前成功报名的学员有2个。”倪东一共发布了20条小红书经验贴,咨询的人有几十名,学员报名成功自己会有一部分提成可以拿。据了解,学员考级通过后成为招生代理,几乎成为AI训练师就业后的固定兼职。
倪东目前的工作岗位,正是在通过五级AI训练师技能考试后,被培训机构内推而来。其主要工作内容是数据标注,每月薪资是七八千不等,有时也可拿到一万元左右。
记者询问了深圳本地宝公众号推文中的AI训练师培训中心,关于是否会为报名学员进行就业内推、企业推荐的问题,得到的答案是培训中心并不提供就业机会。但也有不少其他培训机构会实行就业内推,也会和部分企业开展合作,为企业输送人才,并收取合作公司的提成费用。
“很多企业经常来问我们要学员,为合作企业内推一名学员,我们拿的提成是学员的一个月工资,几千块左右。”徐进说道。徐进,是一名高级人工智能AIGC应用师,同时也是贵州一家AI训练师职业培训中心的负责人,于2023年6月开始创业,公司主营业务是AI训练师资格证考级培训和承接AI业务,目前有40多名员工。
徐进告诉《中国企业家》,AI训练师技能考试是2门,线下考试,理论+技能两科(理论90分钟技能120分钟考试时间),满分100分,60分合格,半天考完(上午/下午)。记者经多方调查得知,关于AI训练师的培训课程市面价格在2000~6000元左右,基本是线上上课,学员们报培训机构主要目的是使用培训机构的刷题、实操软件,大部分时间还是靠学员闲暇时间自学。
“我们公司十来个AI训练师,有的过去是做餐饮的,有的曾经是老师,全是跨行业的,没有一个是本专业毕业的。”徐进还补充表示,“只要年满十六岁,甚至初中学历就能报考最低级的AI训练师职业技能考试了。”
据工信部关于人工智能训练师报名资格要求,技能证书一共分为5级,最低5级的报考要求为:年满16周岁,拟从事本职业或相关职业工作。倪东告诉《中国企业家》:“我这里也有很多宝妈咨询,许多宝妈、大学生都在做数据标注的兼职,这种活很基础。”
来源: 深圳本地宝公众号推文截图
证书是新的,但干的活儿不是
“我原来没考级也在兼职数据标注员,考完这个证发现没啥变化,当时想申请报考补贴,发现也不合资格,没领到补贴,”宝妈贾琪说。
随着AI训练师技能资格证的推广信息变多,已经兼职数据标注员半年左右的宝妈贾琪花了3000元报了培训班,而考了五级之后,她还是回到了数据标注员的工作。
来源:广州本地宝微信公众号文章截图
“AI训练师并不是新兴的职业,几十年前就有,只不过工作内容分布在各个职业内容里面,以前的数据标注员、测试员现在都囊括在AI训练师里面了,”深耕AI行业多年的徐进认为,“AI训练师只是从工信部官方的角度明确了工作内容,划分更清晰了而已。”
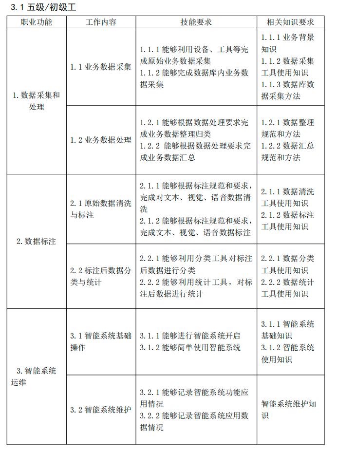
据工信部发布的《国家职业技能标准——人工智能训练师(2021版本)》,人工智能训练师职业包含数据标注员、人工智能算法测试员两个工种。职业共设5个等级,分别为:五级/初级工、四级/中级工、三级/高级工、二级/技师、一级/高级技师。五级AI训练师的工作内容为:数据采集和处理、数据标注、智能系统运维;考到四级后可以做数据标注工程师、数据审核员等工作;考到高级及以上则可以做人工智能产品经理、人工智能售前工程师、人工智能项目管理、初级人工智能算法工程师等。
来源:工信部《国家职业技能标准——人工智能训练师(2021版本)》截图
数据标注员正式被划分为AI训练师的子集。然而,各大招聘软件上“数据标注员”与“AI训练师”的薪资待遇区别明显。“数据标注员”一般为2~4k,且常以日结兼职的形式出现。市面上数据标注员薪资计算方式大多为计件:拉一个框是2角左右,一单任务通常有几个框,大概是0.2~1元,换算成时薪10~15元/时。按照贾琪的五级AI训练师上手能力计算,平均一个月到手2000多。招聘软件上数据标注员的关键词是“兼职”“无需坐班”“多劳多得”“日结”“宝妈”等。
“数据标注员我们一般都找大学生,工作内容很基础,简单的重复工作,大学生性价比很高,”北京某互联网大厂的数据工程师Lauris告诉《中国企业家》,“AI训练师一般还是找正职员工,找能做数据项目的‘老人’,公司AI训练师工作内容很高级,数据标注员是AI训练师鄙视链低端。”
大模型的训练流程一般分为五个步骤:数据准备、模型设计、预训练、微调和模型部署。数据标注员,一般负责大模型训练流程的初始环节——数据处理,就是将文字、音频、图片、视频等数据进行分类,再标注成为AI能理解的符号,也就是教AI识别学习。中高级AI训练师则可做后续模型设计、训练等业务,这些工作内容在大模型火起来之前已经有相关工种。
“他们兼职做的数据标注跟我们专业的数据标注员不是一回事,”徐进表示兼职者处理的数据是将图片这些用不同的颜色或者选框选出来,专业培训后的数据标注员是特征提取,是给大模型训练所需要的特征值选取和参数选取,制定人和大模型对话沟通的数据触发机制等。宝妈贾琪提到,自己虽然无法进入相关公司就职,但做的数据标注工作也是参数选取,并非简单的选框。
2020年人社部发布的《新职业——人工智能工程技术人员就业景气现状分析报告》指出,根据测算,我国人工智能人才缺口超过500万,国内的供求比例为1:10。2023世界人工智能大会期间,复旦大学党委书记裘新指出:“国内人工智能领域人才总缺口达500万”。麦肯锡2023年5月曾发布报告称,到2030年,中国的AI人才供应只有市场需求的三分之一,人才缺口将达400万。
随着大模型的持续走热,AI训练师的重要性毋庸置疑,但资格证书的重要性似乎还只出现在培训机构的招生信息中。
来源:Boss直聘中小米、百度、阿里巴巴集团的AI训练师招聘详情页截图
记者在Boss直聘输入“AI训练师”进行职位检索发现,百度文心一言、阿里巴巴、小米、小红书等多家公司的相关职位要求中,均未要求应聘者具备人工智能训练师资格证。在搜索引擎搜索“AI训练师”词条,大多都是各培训机构的招聘信息。但值得注意的是,在广州本地宝官方微信发布消息中,根据广州市积分入户管理办法,取得人工智能训练师证书可以获得入户积分最低10分,最高20分(工作每满一年加5分,最高不超过20分)。
前景好,“钱”景少
据工信部发布的数据显示,截至2023年6月,我国人工智能核心产业规模已经达到5000亿元,人工智能企业数量超过4400家,仅次于美国,全球排名第二。千亿级的市场规模,超500万的人才空缺,资本对大模型的热衷无疑让大众看到AI训练师的发展前景。
“贵州这边本身平均工资就低一些,以前没考AI训练师的学员有的工资才2000~3000元,考完每月能有5000~6000元,”徐进说道。据贵州省统计局发布《贵州省2022年人力资源和社会保障事业统计公报》数据显示,2022年全省全口径城镇单位就业人员年平均工资82291元,月平均工资则为6858元。
“我工资不高,但我用学到的技能接了很多AI业务的兼职,最重要的是我看好这个行业,我还参加了刚结束的上海世界人工智能大会,这是我以前都接触不到的圈层,这都是做了AI训练师之后才有的,”采访中,倪东兴奋地向我们展示他在WAIC的见闻,并表示自己并不在意当下在上海1万月薪,他更在意的是这个职业的发展前景。
但,为爱发电不是长久之事。
“普通人跨行业考完想拿高薪也挺难的,这个还是要看从业年限和专业度,最终还是要看个人能力,”北京某互联网大厂的数据工程师Lauris说道。从各招聘网站的职位细则来看,具备专业相关教育经历、从业经验和专业能力是各大公司对AI训练师相对一致的招聘要求。
文中杨新、贾琪为化名。
0
第一时间获取股权投资行业新鲜资讯和深度商业分析,请在微信公众账号中搜索投中网,或用手机扫描左侧二维码,即可获得投中网每日精华内容推送。
发表评论
全部评论