3分钱一片的阿司匹林,再度让仿制药因低价而登上热搜。
仅以表象来看,治病的关键药物仅3分钱一片,确实让很多人大呼意外,但若从更深层思考,在“降价不降质”的情况下,3分钱不正代表我国药物集采的成功吗?
任何事物都存在两面性。集采大幅降价确实让患者得到了实惠,但同时也注定会导致大批仿制药企因此而遭受业绩波动。集采常态化的背景下,仿制药企难道真的一点机会都没有了吗?
对于这个问题,日本仿制药企的发展路径其实就是最好的回答。从1988年开始,日本全面推进药物集采工作,且每两年就会进行一次对医保目录品种的价格调整,这一集采政策一直延续至今。
在日本集采全面推行的这35年中,仿制药企确实一度因药品价格的降低而导致业绩滑坡,并一度成为资本市场中的“弃儿”。然而,伴随集采的不断深入,日本仿制药使用率急剧攀升,触发了属于日本仿制药企的“黄金十年”。
集采,不是仿制药的“终局”,而是一次重塑供给端的考验。
01老龄化之殇
日本之所以全面开启药物集采,核心原因在于老龄化的持续加剧。
1960年的时候,日本老年人口占比不足5%,其是当时全球最年轻的发达国家。然而仅仅二十年之后,日本老龄化率就迅速攀升至10%,且老龄化速度仍在持续加剧。受老龄化加剧影响,日本医疗费用在GDP中的占比迅速增长,由1960年的2.5%迅速攀升至1980年的近6%。
老龄化加剧仍在继续,医疗费用在GDP中的比重进一步增长几乎是确定的,为了减缓这一趋势,日本在1981年逐渐开始小规模药物集采尝试,并在1988年全面推行。从1988年开始,政府每两年进行一次对医保目录品种的价格调整,次平均降幅超过6%,这一集采制度一直延续至今。

图:日本老龄化率与医疗支出占GDP比例,来源:野村证券
下调药品价格的同时,日本还进一步打破过去高度垄断的“分销堡垒”,通过分销改革的方式,解除了头部药企对于复杂批发商网络的控制,帮助药物流通环节重归透明。这样的做法引起日本国内医药经销商的大洗牌,而且也让西方制药巨头得以登陆日本市场。
相关数据显示,1990年的时候,日本国内制药TOP 5公司的销售额是国内市场排名前五的非日本公司的3.5倍;可到了2010年,这一数据已经不足2倍。
以结果而论,日本药物集采带来的效果是立竿见影的。此后二十年间,虽然日本老龄化率仍在加快,但医疗支出在GDP的比重却得到了很好的控制。2005年日本老龄化率超过20%的时候,日本医疗费用在GDP中的占比仍不足8%。
当然,全面控制药价带来的负面影响就是制药企业利润大幅下滑,这也导致日本医药公司在2000年之前的股价表现都是跑输大盘的,尤其是仿制药公司预期更是被打至谷底,很多公司都在1998年至2000年间创出股价历史新低。
图:日本仿制药公司股价走势一览,来源:国金证券
但仿制药公司并没有被集采所摧毁,而是经过一段时间的盘整后,在2003年后实现了凤凰涅槃,进入了长达十年的“黄金期”。
02仿制药的“黄金十年”
日本仿制药走牛,皆因政策推动所致。
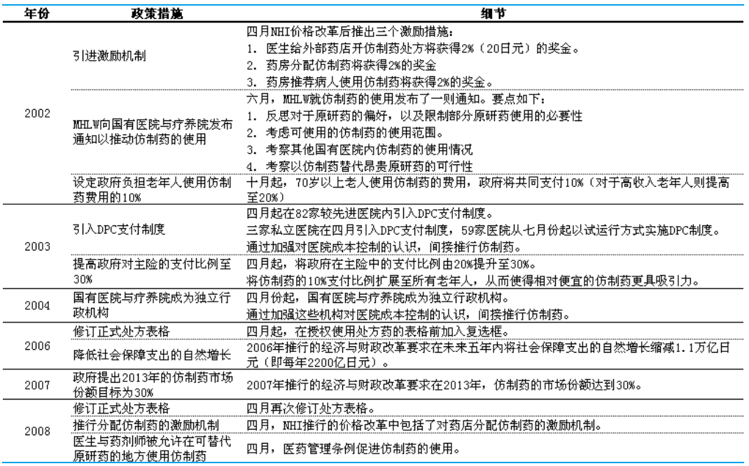
对于日本政府而言,把药价打下来并不是集采的最终目标,让更多患者受益才是。尽管日本药品价格降低了,但民众对于仿制药的接受程度却并不高,日本仿制药使用率长时间维持在30%以下。所以为了鼓励民众接受仿制药,日本在2002年开启了一系列针对仿制药的政府补贴,核心目标就是大幅提升仿制药的使用率。
图:日本仿制药激励政策,来源:国金证券
首先是全方位的奖金激励。在医院端,日本积极鼓励医生给患者开仿制药处方,并能获得2%的激励金;患者去药房取仿制药时,药房也能获得2%的激励金;药房推荐病人使用仿制药,亦能获得2%的激励金。70岁以上的老年人使用仿制药时,日本还将共同支付10%的费用。
正是2002年的一系列激励政策,重塑了日本仿制药企的预期,也使得业绩陷入瓶颈的仿制药企重新激活了增长。仿制药激励政策出台后,日本仿制药企股价迅速反弹。沢井制药(Sawai )是日本传统仿制药龙头企业,受集采影响沢井制药股价在2000年前后陷入谷底,而其股价的长期拐点也正来自于2002年4月的激励政策。
图:沢井制药股价一览,来源:英为财情
此后几年,日本政府对于仿制药的鼓励政策持续加码,在2007年直接喊出仿制药使用率要在2013年超过30%的目标,并在2020年提出仿制药占比超过80%的长期目标。受政策长期政策影响,日本仿制药使用率大幅提升,如今日本仿制药的替代率已经超过80%。
在仿制药替代率逐渐提升的过程中,沢井制药等头部仿制药企受益良多。沢井制药营收由2001年的173.99亿日元,一路飙升至2018年的1843.41亿日元,营收翻了十倍;净利润更是由2001年的14.34亿日元,一路飙升至2018年的193.76亿日元,同样翻了十倍。
图:沢井制药营收一览,来源:锦缎研究院
日本市场的历史阐述了药物集采的本质:核心不在于降价的过程,而是让惠于民的结果。
03一场供给端的剧变
尽管在日本政府的帮助下,仿制药龙头企业获得了“政策红利”行情,但却并非所有的仿制药企都受益于此。
上世纪70年代是日本制药业的巅峰,全日本共有超过1359家医药企业。然而,在经过后续集采洗礼,日本医药企业数量已经在2000年下降至1123家。虽然政府随后开启政策激励,但日本医药企业数量依然在2015年降至305家,近80%的药企被无情地淘汰了。
图:日本制药企业数量,来源:国盛证券
从本质上看,药物集采就是一场供给侧改革。在这场改革中,通过降低价格的方式,倒逼仿制药企更好地做好成本控制。这一过程中,那些体量较小、成本控制较差的企业最终被淘汰,而具有较强经营能力的玩家则有望在超越寒冬后迎来绽放。
我们与日本的事情情况虽然有所差异,但集采“供给侧改革”的本质却并没有变。时至今日,我们国家依然存在四千多家仿制药企,这其中大部分竞争力并不强。对于它们而言,重视效率的集采自然太过于残酷,但生活本来不就是残酷的吗?
以邻为镜,以史为鉴。药物集采确实能够在控制药物支出层面起到积极的作用,大多数国民也确实在这一过程中享受到了实惠。随着集采常态化推进,中国仿制药行业势必会迎来一场大规模并购,而那场并购潮的胜利者,则有望享受到真正牺牲价格所带来的“销量红利”。
仿制药企何时触底?
集采,不是仿制药的“终局”,而是一次重塑供给端的考验。
3分钱一片的阿司匹林,再度让仿制药因低价而登上热搜。
仅以表象来看,治病的关键药物仅3分钱一片,确实让很多人大呼意外,但若从更深层思考,在“降价不降质”的情况下,3分钱不正代表我国药物集采的成功吗?
任何事物都存在两面性。集采大幅降价确实让患者得到了实惠,但同时也注定会导致大批仿制药企因此而遭受业绩波动。集采常态化的背景下,仿制药企难道真的一点机会都没有了吗?
对于这个问题,日本仿制药企的发展路径其实就是最好的回答。从1988年开始,日本全面推进药物集采工作,且每两年就会进行一次对医保目录品种的价格调整,这一集采政策一直延续至今。
在日本集采全面推行的这35年中,仿制药企确实一度因药品价格的降低而导致业绩滑坡,并一度成为资本市场中的“弃儿”。然而,伴随集采的不断深入,日本仿制药使用率急剧攀升,触发了属于日本仿制药企的“黄金十年”。
集采,不是仿制药的“终局”,而是一次重塑供给端的考验。
01老龄化之殇
日本之所以全面开启药物集采,核心原因在于老龄化的持续加剧。
1960年的时候,日本老年人口占比不足5%,其是当时全球最年轻的发达国家。然而仅仅二十年之后,日本老龄化率就迅速攀升至10%,且老龄化速度仍在持续加剧。受老龄化加剧影响,日本医疗费用在GDP中的占比迅速增长,由1960年的2.5%迅速攀升至1980年的近6%。
老龄化加剧仍在继续,医疗费用在GDP中的比重进一步增长几乎是确定的,为了减缓这一趋势,日本在1981年逐渐开始小规模药物集采尝试,并在1988年全面推行。从1988年开始,政府每两年进行一次对医保目录品种的价格调整,次平均降幅超过6%,这一集采制度一直延续至今。
图:日本老龄化率与医疗支出占GDP比例,来源:野村证券
下调药品价格的同时,日本还进一步打破过去高度垄断的“分销堡垒”,通过分销改革的方式,解除了头部药企对于复杂批发商网络的控制,帮助药物流通环节重归透明。这样的做法引起日本国内医药经销商的大洗牌,而且也让西方制药巨头得以登陆日本市场。
相关数据显示,1990年的时候,日本国内制药TOP 5公司的销售额是国内市场排名前五的非日本公司的3.5倍;可到了2010年,这一数据已经不足2倍。
以结果而论,日本药物集采带来的效果是立竿见影的。此后二十年间,虽然日本老龄化率仍在加快,但医疗支出在GDP的比重却得到了很好的控制。2005年日本老龄化率超过20%的时候,日本医疗费用在GDP中的占比仍不足8%。
当然,全面控制药价带来的负面影响就是制药企业利润大幅下滑,这也导致日本医药公司在2000年之前的股价表现都是跑输大盘的,尤其是仿制药公司预期更是被打至谷底,很多公司都在1998年至2000年间创出股价历史新低。
但仿制药公司并没有被集采所摧毁,而是经过一段时间的盘整后,在2003年后实现了凤凰涅槃,进入了长达十年的“黄金期”。
02仿制药的“黄金十年”
日本仿制药走牛,皆因政策推动所致。
对于日本政府而言,把药价打下来并不是集采的最终目标,让更多患者受益才是。尽管日本药品价格降低了,但民众对于仿制药的接受程度却并不高,日本仿制药使用率长时间维持在30%以下。所以为了鼓励民众接受仿制药,日本在2002年开启了一系列针对仿制药的政府补贴,核心目标就是大幅提升仿制药的使用率。
首先是全方位的奖金激励。在医院端,日本积极鼓励医生给患者开仿制药处方,并能获得2%的激励金;患者去药房取仿制药时,药房也能获得2%的激励金;药房推荐病人使用仿制药,亦能获得2%的激励金。70岁以上的老年人使用仿制药时,日本还将共同支付10%的费用。
正是2002年的一系列激励政策,重塑了日本仿制药企的预期,也使得业绩陷入瓶颈的仿制药企重新激活了增长。仿制药激励政策出台后,日本仿制药企股价迅速反弹。沢井制药(Sawai )是日本传统仿制药龙头企业,受集采影响沢井制药股价在2000年前后陷入谷底,而其股价的长期拐点也正来自于2002年4月的激励政策。
此后几年,日本政府对于仿制药的鼓励政策持续加码,在2007年直接喊出仿制药使用率要在2013年超过30%的目标,并在2020年提出仿制药占比超过80%的长期目标。受政策长期政策影响,日本仿制药使用率大幅提升,如今日本仿制药的替代率已经超过80%。
在仿制药替代率逐渐提升的过程中,沢井制药等头部仿制药企受益良多。沢井制药营收由2001年的173.99亿日元,一路飙升至2018年的1843.41亿日元,营收翻了十倍;净利润更是由2001年的14.34亿日元,一路飙升至2018年的193.76亿日元,同样翻了十倍。
日本市场的历史阐述了药物集采的本质:核心不在于降价的过程,而是让惠于民的结果。
03一场供给端的剧变
尽管在日本政府的帮助下,仿制药龙头企业获得了“政策红利”行情,但却并非所有的仿制药企都受益于此。
上世纪70年代是日本制药业的巅峰,全日本共有超过1359家医药企业。然而,在经过后续集采洗礼,日本医药企业数量已经在2000年下降至1123家。虽然政府随后开启政策激励,但日本医药企业数量依然在2015年降至305家,近80%的药企被无情地淘汰了。
从本质上看,药物集采就是一场供给侧改革。在这场改革中,通过降低价格的方式,倒逼仿制药企更好地做好成本控制。这一过程中,那些体量较小、成本控制较差的企业最终被淘汰,而具有较强经营能力的玩家则有望在超越寒冬后迎来绽放。
我们与日本的事情情况虽然有所差异,但集采“供给侧改革”的本质却并没有变。时至今日,我们国家依然存在四千多家仿制药企,这其中大部分竞争力并不强。对于它们而言,重视效率的集采自然太过于残酷,但生活本来不就是残酷的吗?
以邻为镜,以史为鉴。药物集采确实能够在控制药物支出层面起到积极的作用,大多数国民也确实在这一过程中享受到了实惠。随着集采常态化推进,中国仿制药行业势必会迎来一场大规模并购,而那场并购潮的胜利者,则有望享受到真正牺牲价格所带来的“销量红利”。
0
第一时间获取股权投资行业新鲜资讯和深度商业分析,请在微信公众账号中搜索投中网,或用手机扫描左侧二维码,即可获得投中网每日精华内容推送。
发表评论
全部评论