童颜针,一个名字让人感觉能返老还童的产品,正使一家老牌医药企业从多年的亏损泥淖中“起死回生”。
在三季度财报公布后,投资者们发现,成立于1993年的江苏吴中业绩亮眼:2024年1~9月,公司医美生科业务营收1.98亿元,同比增长超40倍,毛利达到1.63亿元,同比增长超60倍,且成功实现扭转亏为盈。
强劲财务表现背后,是医美业务的突出成绩。今年1月,江苏吴中引进的韩国Regen Biotech(丽臻)旗下的艾塑菲童颜针正式获得NMPA批准,并于4月底上市销售,迅速在市场放量,仅两个月(5-6月)便销售2万支左右,实现毛利6640.74万元。
这不是童颜针产品第一次在国内卖爆。2021年,长春圣博玛旗下童颜针艾维岚、爱美客旗下童颜针濡白天使相继获批上市,在医美机构引起抢购潮。其中,濡白天使在当年销量达到了61.82万支(由于长春圣博玛还未上市,艾维岚具体销量数据未知)。
巨大的市场增长潜力,吸引众多企业纷纷入局,并加速产品研发和推动获批。仅在今年,便有包括江苏吴中的艾塑菲童颜针、高德美的塑妍萃、普丽妍旗下的普丽妍·童颜三款童颜针获批。至此,国内已经有五款获批上市的童颜针,形成“五强争霸”格局。

面对越来越多的入局者,童颜针市场格局会怎样演进?行业新的变量又在哪里?
01内部竞争:童颜针卖爆后,新的入局者蜂拥
尽管童颜针在国内2021年才开始获批,但其并不是医美行业的新品。
早在2004年,高德美旗下的Sculptra(塑妍萃)便获得了美国FDA的批准,用于矫正艾滋病患者的深鼻唇沟和其他皱纹;2009年,Sculptra(塑妍萃)适应症进一步扩展,用于健康患者的美容适应症,自此打开童颜针在医美行业的巨大想象力。
“作为一种人造医用生物降解大分子材料,童颜针的核心成分为聚左旋乳酸(Poly-L-Lactic Acid,PLLA),它通常能与人体相融到一起,并被细胞吸收,从而用来刺激皮肤胶原蛋白再生,刺激皮肤真皮层,达到比较好的紧致皮肤效果,让皮肤看起来更加年轻,同时还可以用于延缓皮肤衰老速度。”一家医美连锁机构门诊部整形外科副主任医师告诉动脉网。

聚左旋乳酸的作用原理 图片来源:招商证券
凭借着不错的美容效果,童颜针让众多爱美人士趋之若鹜。特别是在国内没有产品上市前,很多爱美人士为了打上童颜针而专程飞一趟国外。
然而,即便国内现在已有产品上市,打上一针童颜针的价格仍不便宜。目前,市面上的童颜针平均销售价一支基本在一万以上,而有些部位往往需要注射好几支,总价在4万-10万元,消费门槛高。
“一般来门诊打针的都是35到50岁的高净值客户,主要是为了改善法令纹和眼角的凹陷等。”上述医美连锁机构门诊部整形外科副主任医师提醒道:“一定要到正规医美机构找专业的医生注射童颜针,如果产品品质不过关或操作不当,可能会出现注射部位免疫反应过激形成肉芽肿。另外,注射后要避免伤口部位过早与水接触,以免引起感染发炎,不利于局部恢复。”
超高客单价与较高进入门槛,让童颜针成为医美行业这几年的又一大爆款产品,并被寄予厚望:复制玻尿酸的造富神话。
据动脉网从访谈中了解的数据,童颜针国内的市场体量(以出厂价计)在2021年为1亿元出头,2024年预估超30亿元,增长速率陡峭,未来5年左右会达到百亿元市场规模。
在高速增长的过程中,今年一下获批3款产品,市场形成“五强争霸”格局,是否会导致内部竞争加剧呢?
“行业现处于增量市场,且这几款产品各有差异点,目前尚未形成明显竞争。”一家国资背景投资机构的投资人王军(应受访者要求,为化名)告诉动脉网,“比如爱美客的濡白天使,将产品做成液体针剂,直接就能注射,差异化就体现在使用起来方便;又比如新获批的普丽妍旗下的童颜针,拥有国内领先的聚左旋乳酸注射微球及微粒制备技术,使再生效果的维持时间相对更优异。”
不过,“五强争霸”不是市场格局的终点。面对性感的增量市场,在产品竞争上,越来越多的企业蜂拥到童颜针领域。
据不完全统计,目前国内在研的“童颜针”产品中,四环医药、乐普医疗、尚礼生物、华东医药的“童颜针”产品预计2025—2026年上市。同时,杭盖生物的瑞博“童颜针”、西宏生物的“童颜针”均处于注册申报阶段,康哲药业的“童颜针”处于临床试验阶段。
一旦各家企业旗下的童颜针产品获得批准,激烈的市场价格战将一触即发。动脉网从访谈中了解到,童颜针的毛利率普遍在90%以上,这在三类医疗器械中比较罕见。后续竞争加剧后,毛利下调到80%以下是行业人士的共识。
此外,在这场价格竞争的同时,厂商们也必将致力于提升产品功效,除了改造或修饰微球粒子、研发疗效更优的材料外,还在优化载体成分、采用联合疗法等方面进行探索,该趋势将极大地促进童颜针在市场上的普及率。
“作为市场上的其中一类产品,童颜针具有自己的市场席位,但价格会随着竞争格局的不断完善产生一些重新定价的过程。因此,未来如果有突破现有适应症和注射剂量的情况,市场占有量和价格可能会有更多的想象空间。”一家专注消费医疗的机构投资人张明(应受访者要求,为化名)表示,“例如华东医药最近海外收购的lanluma,就是突破童颜针现有适应症的一款产品。”
可以预见,在不断迎来内部追赶者的过程中,童颜针的性价比将持续提高,功效也会迎来拓展。
02外部竞争:究竟谁是童颜针的对手?
除了越来越多企业加码童颜针导致的产品内部竞争外,市场上主流的补充型注射项目除童颜针外,还有水光针、少女针等,这些产品是否是童颜针的竞争对手呢?
“水光针与童颜针属于不同类型产品,童颜针是再生材料,所以与水光针原则上不具有竞争关系。”专注消费医疗的机构投资人张明表示,“少女针与童颜针同属再生医美注射剂,作用机理一致,都是惰性材料刺激自体胶原再生,中长期降解,深层注射且效用相近,二者互为有力的潜在对手。”
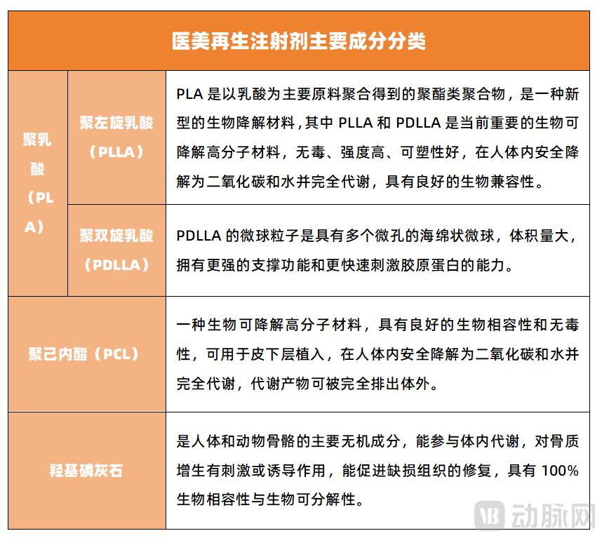
按当前全球已上市主流再生医美注射剂产品的成分划分,可分为聚乳酸(PLA)、聚已内酯(PCL)和羟基磷灰石三类,其他则有羟基磷灰石等作为主要成分的注射剂产品。其中,以PLA为核心成分的一般被称作“童颜针”,而以PCL为核心成分的则是“少女针”。

参考资料:头豹研究院
与童颜针一样,国内获批的第一款少女针是在2021年,为进口医疗器械艾克蒂思AQTIS Medical旗下的伊妍仕,在国内由华东医药全资子公司欣可丽美学代理销售。今年8月,山东谷雨春旗下的少女针获批,这是国内第二款获批的少女针,亦是国内首款获批的国产少女针。
从行业的现状看,再生医美注射剂产品当下属于增量市场,各个产品都有市场机会,加之童颜针与少女针在治疗上有一些差异,只要价格差距不是特别大,双方的直接竞争暂时不会很明显。
以华东医药代理的伊妍仕为例,该产品自2021年8月在中国大陆上市以来,销量迅速增长,上市一年内销售额便突破4.5亿元,2023年年销售额已经超过10亿元,且中国已成为伊妍仕的最大市场。
因此,从中短期来看,童颜针与少女针在市场上的表现究竟孰优孰强还尚难定论,二者会共同享受再生医美注射剂的增长红利。
但有意思的是,再生医美注射剂产品的起势,却合力夺走了高端玻尿酸的市场份额。据科创板日报,乔雅登的丰颜、质颜系列产品销售受到了再生医美注射剂产品的冲击,且最近两年上市的国产玻尿酸中,只要定价在7000元以上的产品,几乎没有掀起什么风浪。
对此,多位行业人士皆表示,童颜针、少女针这类再生医美注射剂产品最大的问题就是价格较为昂贵。而随着相关技术的迭代优化,再生医美注射剂产品的功能或可实现基本覆盖玻尿酸的主要优势,从而有机会取代传统填充注射剂的大部分市场,成为注射类抗衰主流产品。
不过,从绝对体量看,在当下全球注射类针剂中,童颜针市场占比目前仍然较小,2020年仅占到全球注射类针剂的1.14%(引自《新氧医美行业白皮书》数据),中短期内仍难以与玻尿酸抗衡。
这背后,一方面是因为玻尿酸价格相对较低,更容易被大众接受,另一方面是用户教育时间更久,且渠道更为成熟。
但不管怎样,有可观的市场增长机会,便有企业跑步入场。目前,四环医药、益诚生物等皆布局了少女针,其中,四环医药的二代少女针处于注册申报阶段,益诚生物的二代少女针处于注册临床阶段。加上前文提到的童颜针布局情况,国内再生医美注射剂产品领域已经挤入不下20家企业。
“眼下,再生医美注射剂产品几乎都在围绕紧致抗衰做文章,功效相对单一,且胶原蛋白刺激效率较低、塑形时效较短,所以后续厂商若不在疗效、功能上有更多突破,形成更大差异点,市场竞争将会异常激烈。”专注消费医疗的机构投资人张明表示。
因此,面对下一阶段再生医美注射剂产品的市场争霸赛,每一个入局者都不能掉以轻心。只有做优做好产品,方能分下一杯羹。
03竞争之外:与童颜针一起狂飙的原料市场
前文探讨了童颜针内部竞争(布局童颜针终端产品的企业数量增长迅速,且多款产品即将获批)和外部竞争(少女针的潜在竞争、高端玻尿酸的正面竞争)后,有一个领域,却与童颜针终端产品的高速增长呈正相关性。
这便是医美产品的基石——原材料。
众所周知,每当一个产品在市场成为爆款时,与之相伴的原料产业链都会跟着风口起飞。比如由于玻尿酸终端产品的大卖,就让有玻尿酸原料业务的企业迎来市场扩容,撑起了玻尿酸原料大企华熙生物等多家上市企业。
不仅如此,玻尿酸原料更是形成产业集群,在这当中,中国企业更是成为重要获益方。根据沙利文发布的《中国透明质酸行业市场研究报告》显示,中国玻尿酸原料的总销量已经占据全球总销量约80%,即每10支玻尿酸就有8支的原料来自中国。其中,销量排名前五的企业华熙生物、焦点生物、阜丰生物、东辰生物、安华生物合计全球市占率总和高达75%。
而纵观童颜针,终端产品的持续火热,也让童颜针原料——医用聚乳酸的市场在井喷。
不过,与玻尿酸原料市场竞争者众多不同,目前全球仅两家公司具备医用聚乳酸原料生产的齐全批文,一家是荷兰的企业普拉克Purac,另一家是中国的企业长春圣博玛。
也就是说,目前能进行医用级聚乳酸原料生产的企业只有这两家,其他生产“童颜针”终端产品的厂家原料基本需要对外采购。
作为国内医用聚乳酸原料的入局者,长春圣博玛是依托于中国科学院长春应用化学研究所的技术支持。据了解,长春圣博玛由中国科学院陈学思院士团队领衔成立,现拥有30多种医用聚乳酸产品型号,建成了符合GMP标准、多型号、规模化制备医用聚乳酸类高分子材料的生产线,产能达到10吨/年。
既然当下医用聚乳酸原料竞争者不多,那有没有可能终端产品企业也会布局该领域?
对这个问题,一部分行业人士表示,医用聚乳酸原料的制备和量产具有很高的工艺壁垒。以左旋聚乳酸的制备为例,该材料对水分非常敏感,性能不稳定、易分解,很难高纯度高产率量产。所以在医药聚乳酸原料的选择上,重点需要关注纯度、单体(乳酸)残留量、溶剂残留量等参数,要高标准满足这些指标并不容易。
而另外一部分行业人士则认为,医用聚乳酸原料壁垒不算特别高,此前部分厂家未涉足该领域的主要原因是当前市场整体需求规模较小。对于具备原料生产能力的终端产品企业而言,若自建生产线却无法实现全球化的第三方供货,则在成本控制上显得不经济。
目前来看,医用聚乳酸原料市场已经暗流涌动:在该领域,金坤生物、立心科学等皆有布局,行业格局存在变数。
面对未来的竞争,上述国资背景投资机构的投资人王军认为:“产品再生效果的好坏,重要因素在于材料和制备工艺,能把材料本身的性能摸透,把临床数据做扎实,不断优化技术工艺,企业做到这几点,将对后续扩展新适应症、开发新产品非常有帮助,也是未来竞争的一个抓手。”
此外,一个行业的共识是,利用各类原料的优化组合提升已有产品的功能性,匹配市场需求,以及开发不同的产品亦是打造企业核心壁垒的关键。
同时在原料和终端产品端,工艺的迭代推动原料价格和产品价格持续下探,也是抢占市场的重要路径。
毕竟,谁能抗拒一款安全有效、价格亲民,又能让人重焕童颜的产品呢?
超一万元一支的童颜针卖爆,医美新的造富神话?
巨大的市场增长潜力,吸引众多企业纷纷入局,并加速产品研发和推动获批。
童颜针,一个名字让人感觉能返老还童的产品,正使一家老牌医药企业从多年的亏损泥淖中“起死回生”。
在三季度财报公布后,投资者们发现,成立于1993年的江苏吴中业绩亮眼:2024年1~9月,公司医美生科业务营收1.98亿元,同比增长超40倍,毛利达到1.63亿元,同比增长超60倍,且成功实现扭转亏为盈。
强劲财务表现背后,是医美业务的突出成绩。今年1月,江苏吴中引进的韩国Regen Biotech(丽臻)旗下的艾塑菲童颜针正式获得NMPA批准,并于4月底上市销售,迅速在市场放量,仅两个月(5-6月)便销售2万支左右,实现毛利6640.74万元。
这不是童颜针产品第一次在国内卖爆。2021年,长春圣博玛旗下童颜针艾维岚、爱美客旗下童颜针濡白天使相继获批上市,在医美机构引起抢购潮。其中,濡白天使在当年销量达到了61.82万支(由于长春圣博玛还未上市,艾维岚具体销量数据未知)。
巨大的市场增长潜力,吸引众多企业纷纷入局,并加速产品研发和推动获批。仅在今年,便有包括江苏吴中的艾塑菲童颜针、高德美的塑妍萃、普丽妍旗下的普丽妍·童颜三款童颜针获批。至此,国内已经有五款获批上市的童颜针,形成“五强争霸”格局。
面对越来越多的入局者,童颜针市场格局会怎样演进?行业新的变量又在哪里?
01内部竞争:童颜针卖爆后,新的入局者蜂拥
尽管童颜针在国内2021年才开始获批,但其并不是医美行业的新品。
早在2004年,高德美旗下的Sculptra(塑妍萃)便获得了美国FDA的批准,用于矫正艾滋病患者的深鼻唇沟和其他皱纹;2009年,Sculptra(塑妍萃)适应症进一步扩展,用于健康患者的美容适应症,自此打开童颜针在医美行业的巨大想象力。
“作为一种人造医用生物降解大分子材料,童颜针的核心成分为聚左旋乳酸(Poly-L-Lactic Acid,PLLA),它通常能与人体相融到一起,并被细胞吸收,从而用来刺激皮肤胶原蛋白再生,刺激皮肤真皮层,达到比较好的紧致皮肤效果,让皮肤看起来更加年轻,同时还可以用于延缓皮肤衰老速度。”一家医美连锁机构门诊部整形外科副主任医师告诉动脉网。
聚左旋乳酸的作用原理 图片来源:招商证券
凭借着不错的美容效果,童颜针让众多爱美人士趋之若鹜。特别是在国内没有产品上市前,很多爱美人士为了打上童颜针而专程飞一趟国外。
然而,即便国内现在已有产品上市,打上一针童颜针的价格仍不便宜。目前,市面上的童颜针平均销售价一支基本在一万以上,而有些部位往往需要注射好几支,总价在4万-10万元,消费门槛高。
“一般来门诊打针的都是35到50岁的高净值客户,主要是为了改善法令纹和眼角的凹陷等。”上述医美连锁机构门诊部整形外科副主任医师提醒道:“一定要到正规医美机构找专业的医生注射童颜针,如果产品品质不过关或操作不当,可能会出现注射部位免疫反应过激形成肉芽肿。另外,注射后要避免伤口部位过早与水接触,以免引起感染发炎,不利于局部恢复。”
超高客单价与较高进入门槛,让童颜针成为医美行业这几年的又一大爆款产品,并被寄予厚望:复制玻尿酸的造富神话。
据动脉网从访谈中了解的数据,童颜针国内的市场体量(以出厂价计)在2021年为1亿元出头,2024年预估超30亿元,增长速率陡峭,未来5年左右会达到百亿元市场规模。
在高速增长的过程中,今年一下获批3款产品,市场形成“五强争霸”格局,是否会导致内部竞争加剧呢?
“行业现处于增量市场,且这几款产品各有差异点,目前尚未形成明显竞争。”一家国资背景投资机构的投资人王军(应受访者要求,为化名)告诉动脉网,“比如爱美客的濡白天使,将产品做成液体针剂,直接就能注射,差异化就体现在使用起来方便;又比如新获批的普丽妍旗下的童颜针,拥有国内领先的聚左旋乳酸注射微球及微粒制备技术,使再生效果的维持时间相对更优异。”
不过,“五强争霸”不是市场格局的终点。面对性感的增量市场,在产品竞争上,越来越多的企业蜂拥到童颜针领域。
据不完全统计,目前国内在研的“童颜针”产品中,四环医药、乐普医疗、尚礼生物、华东医药的“童颜针”产品预计2025—2026年上市。同时,杭盖生物的瑞博“童颜针”、西宏生物的“童颜针”均处于注册申报阶段,康哲药业的“童颜针”处于临床试验阶段。
一旦各家企业旗下的童颜针产品获得批准,激烈的市场价格战将一触即发。动脉网从访谈中了解到,童颜针的毛利率普遍在90%以上,这在三类医疗器械中比较罕见。后续竞争加剧后,毛利下调到80%以下是行业人士的共识。
此外,在这场价格竞争的同时,厂商们也必将致力于提升产品功效,除了改造或修饰微球粒子、研发疗效更优的材料外,还在优化载体成分、采用联合疗法等方面进行探索,该趋势将极大地促进童颜针在市场上的普及率。
“作为市场上的其中一类产品,童颜针具有自己的市场席位,但价格会随着竞争格局的不断完善产生一些重新定价的过程。因此,未来如果有突破现有适应症和注射剂量的情况,市场占有量和价格可能会有更多的想象空间。”一家专注消费医疗的机构投资人张明(应受访者要求,为化名)表示,“例如华东医药最近海外收购的lanluma,就是突破童颜针现有适应症的一款产品。”
可以预见,在不断迎来内部追赶者的过程中,童颜针的性价比将持续提高,功效也会迎来拓展。
02外部竞争:究竟谁是童颜针的对手?
除了越来越多企业加码童颜针导致的产品内部竞争外,市场上主流的补充型注射项目除童颜针外,还有水光针、少女针等,这些产品是否是童颜针的竞争对手呢?
“水光针与童颜针属于不同类型产品,童颜针是再生材料,所以与水光针原则上不具有竞争关系。”专注消费医疗的机构投资人张明表示,“少女针与童颜针同属再生医美注射剂,作用机理一致,都是惰性材料刺激自体胶原再生,中长期降解,深层注射且效用相近,二者互为有力的潜在对手。”
按当前全球已上市主流再生医美注射剂产品的成分划分,可分为聚乳酸(PLA)、聚已内酯(PCL)和羟基磷灰石三类,其他则有羟基磷灰石等作为主要成分的注射剂产品。其中,以PLA为核心成分的一般被称作“童颜针”,而以PCL为核心成分的则是“少女针”。
参考资料:头豹研究院
与童颜针一样,国内获批的第一款少女针是在2021年,为进口医疗器械艾克蒂思AQTIS Medical旗下的伊妍仕,在国内由华东医药全资子公司欣可丽美学代理销售。今年8月,山东谷雨春旗下的少女针获批,这是国内第二款获批的少女针,亦是国内首款获批的国产少女针。
从行业的现状看,再生医美注射剂产品当下属于增量市场,各个产品都有市场机会,加之童颜针与少女针在治疗上有一些差异,只要价格差距不是特别大,双方的直接竞争暂时不会很明显。
以华东医药代理的伊妍仕为例,该产品自2021年8月在中国大陆上市以来,销量迅速增长,上市一年内销售额便突破4.5亿元,2023年年销售额已经超过10亿元,且中国已成为伊妍仕的最大市场。
因此,从中短期来看,童颜针与少女针在市场上的表现究竟孰优孰强还尚难定论,二者会共同享受再生医美注射剂的增长红利。
但有意思的是,再生医美注射剂产品的起势,却合力夺走了高端玻尿酸的市场份额。据科创板日报,乔雅登的丰颜、质颜系列产品销售受到了再生医美注射剂产品的冲击,且最近两年上市的国产玻尿酸中,只要定价在7000元以上的产品,几乎没有掀起什么风浪。
对此,多位行业人士皆表示,童颜针、少女针这类再生医美注射剂产品最大的问题就是价格较为昂贵。而随着相关技术的迭代优化,再生医美注射剂产品的功能或可实现基本覆盖玻尿酸的主要优势,从而有机会取代传统填充注射剂的大部分市场,成为注射类抗衰主流产品。
不过,从绝对体量看,在当下全球注射类针剂中,童颜针市场占比目前仍然较小,2020年仅占到全球注射类针剂的1.14%(引自《新氧医美行业白皮书》数据),中短期内仍难以与玻尿酸抗衡。
这背后,一方面是因为玻尿酸价格相对较低,更容易被大众接受,另一方面是用户教育时间更久,且渠道更为成熟。
但不管怎样,有可观的市场增长机会,便有企业跑步入场。目前,四环医药、益诚生物等皆布局了少女针,其中,四环医药的二代少女针处于注册申报阶段,益诚生物的二代少女针处于注册临床阶段。加上前文提到的童颜针布局情况,国内再生医美注射剂产品领域已经挤入不下20家企业。
“眼下,再生医美注射剂产品几乎都在围绕紧致抗衰做文章,功效相对单一,且胶原蛋白刺激效率较低、塑形时效较短,所以后续厂商若不在疗效、功能上有更多突破,形成更大差异点,市场竞争将会异常激烈。”专注消费医疗的机构投资人张明表示。
因此,面对下一阶段再生医美注射剂产品的市场争霸赛,每一个入局者都不能掉以轻心。只有做优做好产品,方能分下一杯羹。
03竞争之外:与童颜针一起狂飙的原料市场
前文探讨了童颜针内部竞争(布局童颜针终端产品的企业数量增长迅速,且多款产品即将获批)和外部竞争(少女针的潜在竞争、高端玻尿酸的正面竞争)后,有一个领域,却与童颜针终端产品的高速增长呈正相关性。
这便是医美产品的基石——原材料。
众所周知,每当一个产品在市场成为爆款时,与之相伴的原料产业链都会跟着风口起飞。比如由于玻尿酸终端产品的大卖,就让有玻尿酸原料业务的企业迎来市场扩容,撑起了玻尿酸原料大企华熙生物等多家上市企业。
不仅如此,玻尿酸原料更是形成产业集群,在这当中,中国企业更是成为重要获益方。根据沙利文发布的《中国透明质酸行业市场研究报告》显示,中国玻尿酸原料的总销量已经占据全球总销量约80%,即每10支玻尿酸就有8支的原料来自中国。其中,销量排名前五的企业华熙生物、焦点生物、阜丰生物、东辰生物、安华生物合计全球市占率总和高达75%。
而纵观童颜针,终端产品的持续火热,也让童颜针原料——医用聚乳酸的市场在井喷。
不过,与玻尿酸原料市场竞争者众多不同,目前全球仅两家公司具备医用聚乳酸原料生产的齐全批文,一家是荷兰的企业普拉克Purac,另一家是中国的企业长春圣博玛。
也就是说,目前能进行医用级聚乳酸原料生产的企业只有这两家,其他生产“童颜针”终端产品的厂家原料基本需要对外采购。
作为国内医用聚乳酸原料的入局者,长春圣博玛是依托于中国科学院长春应用化学研究所的技术支持。据了解,长春圣博玛由中国科学院陈学思院士团队领衔成立,现拥有30多种医用聚乳酸产品型号,建成了符合GMP标准、多型号、规模化制备医用聚乳酸类高分子材料的生产线,产能达到10吨/年。
既然当下医用聚乳酸原料竞争者不多,那有没有可能终端产品企业也会布局该领域?
对这个问题,一部分行业人士表示,医用聚乳酸原料的制备和量产具有很高的工艺壁垒。以左旋聚乳酸的制备为例,该材料对水分非常敏感,性能不稳定、易分解,很难高纯度高产率量产。所以在医药聚乳酸原料的选择上,重点需要关注纯度、单体(乳酸)残留量、溶剂残留量等参数,要高标准满足这些指标并不容易。
而另外一部分行业人士则认为,医用聚乳酸原料壁垒不算特别高,此前部分厂家未涉足该领域的主要原因是当前市场整体需求规模较小。对于具备原料生产能力的终端产品企业而言,若自建生产线却无法实现全球化的第三方供货,则在成本控制上显得不经济。
目前来看,医用聚乳酸原料市场已经暗流涌动:在该领域,金坤生物、立心科学等皆有布局,行业格局存在变数。
面对未来的竞争,上述国资背景投资机构的投资人王军认为:“产品再生效果的好坏,重要因素在于材料和制备工艺,能把材料本身的性能摸透,把临床数据做扎实,不断优化技术工艺,企业做到这几点,将对后续扩展新适应症、开发新产品非常有帮助,也是未来竞争的一个抓手。”
此外,一个行业的共识是,利用各类原料的优化组合提升已有产品的功能性,匹配市场需求,以及开发不同的产品亦是打造企业核心壁垒的关键。
同时在原料和终端产品端,工艺的迭代推动原料价格和产品价格持续下探,也是抢占市场的重要路径。
毕竟,谁能抗拒一款安全有效、价格亲民,又能让人重焕童颜的产品呢?
0
第一时间获取股权投资行业新鲜资讯和深度商业分析,请在微信公众账号中搜索投中网,或用手机扫描左侧二维码,即可获得投中网每日精华内容推送。
发表评论
全部评论