医药B2B独角兽“药师帮”大手一挥,主导了一笔10.35亿的收购——
10月15日,药师帮在联交所网站发布公告,已就收购一块医药100%股权签署交易协议,收购总对价为人民币10.35亿元。
公告发布次日,也就是10月16日,药师帮每股跌4.21%至7.05港元,总市值45.40亿;拉长时间线来看,在2023年8月涨到了历史最高的64.5港元/股后,药师帮股价一路震荡下跌,总市值蒸发超300亿港元。

来源:百度股市通截图
随着收购的完成,一块医药身后的投资机构——梅花创投、红杉中国等,也将成功实现退出,落袋为安。
眼前,医疗行业的兼并收购的景象此起彼伏。
今年以来,中国医药行业已经接连出现了迈瑞医疗并购惠泰医疗、华润三九拟斥资约62.12亿元收购天士力医药、嘉和生物收购亿腾医药等多起“史诗级”并购事件。
时代序幕下,不少细分领域龙头企业紧盯优质标的,医疗行业的并购与整合大戏正不断上演。
药师帮,一举出手10亿
更多交易细节浮出水面。
联交所公告显示,10月15日,药师帮已就收购一块医药100%股权签署交易协议,总对价为人民币10.35亿元,其中现金对价为4.20亿元,股份对价为6.15亿元。
特别说明的是,在股份对价部分,并非以当日收盘价进行的计算,而是以每股12港元向一块医药原股东发行新股,这个价格较收购协议签署日收盘价溢价63.04%。
交易完成后,一块医药将成为药师帮的全资附属公司,而一块医药的财务业绩、资产及负债将于本公司的综合财务报表综合入账。
先来看看买卖双方的基本情况,二者皆专注于医药B2B业务,合作也是在情理之中。
公开信息显示,一块医药成立于2019年,定位于医药B2B供应链平台,总部位于长沙,专注于为下游连锁药店、多体药店和单体药店提供医药健康产品及服务,其自有药品品牌元典、安泰邦、杏林泰等涵盖了中成药、化药、滋补等多个类别。
药师帮成立于2015年,定位于院外医药产业数字化综合服务平台,简单理解就是帮助医药行业上下游衔接资源。2023年6月,药师帮作为国内B2B医药电商独角兽,成功在港交所敲钟。
对于这笔收购,药师帮表示,将充分整合双方在供应链、产品、自有品牌建设以及市场方面的资源与优势,实现双方在上游产品供给及下游市场渗透的协同效应。这里面提到了两个关键词——供应链能力和自有品牌。
在今年上半年发布的年报中,药师帮创始人张步镇就提到供应链的重要性:“以千亿人民币GMV规模为未来2-3年目标,不断向上游布局,运用数字技术重新定义药品生产制造和流通,持续打造供应链能力”。
供应链层面,一块医药已与超过1000家制药企业建立战略伙伴关系,为下游3000家连锁药店总部及数以万计的多体和单体药店提供约700个自有品牌SKU。
自有品牌层面,一块医药目前拥有“元典”、“安泰邦”等涵盖了中成药、化药、滋补等多个类别的自有品牌。目前,一块医药可为下游零售药店提供约700个自有品牌SKU。
一块医药创始人高博曾透露,“2022年,公司实现销售额5.5亿元,今后,我们将持续秉承让药店经营更轻松的理念,做优产业链。”他还表示,一块医药将“因材施教”,根据药房层级、经营水平、连锁规模、地域政策等出台不同服务方案,突破单体药房在运营和发展中的局限,迎合药房连锁化的趋势。
今年8月,药师帮对外公布其最新一期半年度业绩,净利润达到1335.4万元,实现上市后首度盈利。
随着收购的完成,药师帮将进一步深化产业布局,双方将在供应链和品牌层面,带来更大的协同效应,打开更多的盈利空间。
一块医药,身后站着一群知名VC
交易完成后,一块医药将保持品牌与运营独立,经营模式也将保持不变,现有核心管理团队将持续留任。
成立至今,一块医药几乎保持着一年一轮的融资速度。
天眼查显示,2019年,公司获得了来自德迅投资、大得宏涛、九合创投、梅花创投的天使轮融资;2020年,完成了由红杉中国种子基金、心元资本、梅花创投等押注的数千万元S轮融资;2021年,完成数千万美元B轮融资;2022年,完成了数千万美元的B+轮融资。
根据公告,被并购之前,GDVenture持股为18.72%,Paul Sprint持股为3.74%,JFC Venture持股为2.5%,YK United Limited持股为10.74%,Cenova China Healthcare持股为15.85%,Cherubic Ventures持股为10.49%;I-BridgeII Investment、康桥分别持股4.37%,Atum Ventures Limited持股为7.93%,红杉旗下HSG Seed I Holdco持股为7.31%,D Healthcare 1持股为4.75%,梅花创投持股为2.99%。
随着收购的完成,一块医药身后投资人也将得以顺利退出。
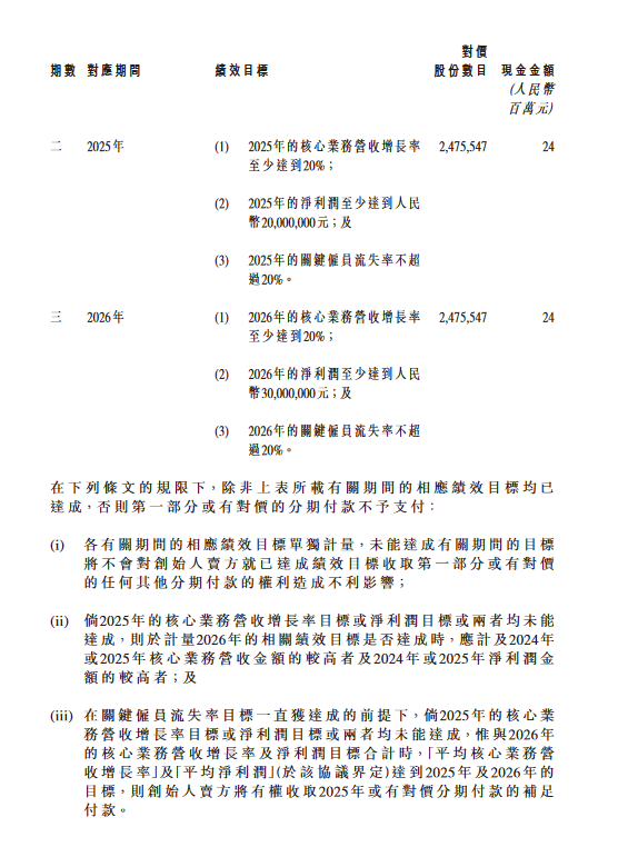
但是,这并非一场无条件的“输血”。公告中多次提到了或有对价,也就是我们常说的对赌机制。

来源:公告截图
具体来看,公告中列举出了许多绩效目标,包括“2024年的核心业务营收增长率至少到20%,2024年第四季度的净利润至少达到人民币600万元,或2027年第一季度的净利润与2026年第一季度相比增加不少于20%,及2024年的关键雇员流失率不超过20%……”
在这些条文的规限下,除非一块医药有关期间的相应绩效目标均已达成,否则相应部分或有对价的分期付款不予支付。
显然,这是药师帮和一块医药沟通、博弈后的一个结果。背后的逻辑,也许是药师帮希望通过这种方式推动公司向业绩利润导向型转变,实现可持续发展。
医疗行业并购潮
这是中国医疗行业并购潮的一抹写照之一。
进入2024 年,大型医疗企业整合动作不断:迈瑞医疗使用66.5亿元收购惠泰医疗,快速布局心血管领域细分赛道;华润医药以31.15亿元收购北药集团持有的华润紫竹;中国通用集团对重药控股的并购整合;华润三九拟62亿元收购天士力28%股份等。
除了大型药企,北陆药业、赛托生物、新诺威等一批中小上市公司也纷纷抛出交易方案。
浅析并购交易发生的逻辑,对于大型药企来讲,通过并购新公司可以构建新的业务线或核心竞争力。例如,一些企业通过收购创新药研发企业,获取创新药物的研发管线和技术,以增强自身的研发实力。
对于未盈利的生物科技公司,以往,相比并购,行业里较为常见的退出渠道是企业通过上市的形式让背后的股东和投资人退出,在IPO阶段性收紧后,接受被并购成为一种生存与发展的途径,这也为大型药企提供了并购的机会。
此外,投资机构出于退出需求,也推动了医药行业的并购交易。在当前的市场环境下,并购为投资机构提供了一种较为可行的退出方式。
易凯资本发布《2024易凯资本中国健康产业白皮书》(《白皮书》)指出,产业资本未来将在中国健康产业的行业整合中扮演越来越关键的角色,未来产业驱动的企业并购整合潮将来临。
“最近几年,并购重组的驱动力已明显转变,越来越多的交易开始显示出产业主导的趋势,产业资本在并购中扮演着越来越重要的角色。”易凯资本相关人士指出,中国健康产业并购市场正从以市值和证券化为主导转变为以产业逻辑为主导。
在2024年的中国医疗领域,一场并购潮正汹涌而来,这一现象的背后,是多种因素交织推动的结果,时代的序幕下,医疗行业格局、技术创新和资源配置也将产生深远影响。
10亿,一家B+轮公司卖了
医疗行业的并购与整合正不断上演。
医药B2B独角兽“药师帮”大手一挥,主导了一笔10.35亿的收购——
10月15日,药师帮在联交所网站发布公告,已就收购一块医药100%股权签署交易协议,收购总对价为人民币10.35亿元。
公告发布次日,也就是10月16日,药师帮每股跌4.21%至7.05港元,总市值45.40亿;拉长时间线来看,在2023年8月涨到了历史最高的64.5港元/股后,药师帮股价一路震荡下跌,总市值蒸发超300亿港元。
来源:百度股市通截图
随着收购的完成,一块医药身后的投资机构——梅花创投、红杉中国等,也将成功实现退出,落袋为安。
眼前,医疗行业的兼并收购的景象此起彼伏。
今年以来,中国医药行业已经接连出现了迈瑞医疗并购惠泰医疗、华润三九拟斥资约62.12亿元收购天士力医药、嘉和生物收购亿腾医药等多起“史诗级”并购事件。
时代序幕下,不少细分领域龙头企业紧盯优质标的,医疗行业的并购与整合大戏正不断上演。
药师帮,一举出手10亿
更多交易细节浮出水面。
联交所公告显示,10月15日,药师帮已就收购一块医药100%股权签署交易协议,总对价为人民币10.35亿元,其中现金对价为4.20亿元,股份对价为6.15亿元。
特别说明的是,在股份对价部分,并非以当日收盘价进行的计算,而是以每股12港元向一块医药原股东发行新股,这个价格较收购协议签署日收盘价溢价63.04%。
交易完成后,一块医药将成为药师帮的全资附属公司,而一块医药的财务业绩、资产及负债将于本公司的综合财务报表综合入账。
先来看看买卖双方的基本情况,二者皆专注于医药B2B业务,合作也是在情理之中。
公开信息显示,一块医药成立于2019年,定位于医药B2B供应链平台,总部位于长沙,专注于为下游连锁药店、多体药店和单体药店提供医药健康产品及服务,其自有药品品牌元典、安泰邦、杏林泰等涵盖了中成药、化药、滋补等多个类别。
药师帮成立于2015年,定位于院外医药产业数字化综合服务平台,简单理解就是帮助医药行业上下游衔接资源。2023年6月,药师帮作为国内B2B医药电商独角兽,成功在港交所敲钟。
对于这笔收购,药师帮表示,将充分整合双方在供应链、产品、自有品牌建设以及市场方面的资源与优势,实现双方在上游产品供给及下游市场渗透的协同效应。这里面提到了两个关键词——供应链能力和自有品牌。
在今年上半年发布的年报中,药师帮创始人张步镇就提到供应链的重要性:“以千亿人民币GMV规模为未来2-3年目标,不断向上游布局,运用数字技术重新定义药品生产制造和流通,持续打造供应链能力”。
供应链层面,一块医药已与超过1000家制药企业建立战略伙伴关系,为下游3000家连锁药店总部及数以万计的多体和单体药店提供约700个自有品牌SKU。
自有品牌层面,一块医药目前拥有“元典”、“安泰邦”等涵盖了中成药、化药、滋补等多个类别的自有品牌。目前,一块医药可为下游零售药店提供约700个自有品牌SKU。
一块医药创始人高博曾透露,“2022年,公司实现销售额5.5亿元,今后,我们将持续秉承让药店经营更轻松的理念,做优产业链。”他还表示,一块医药将“因材施教”,根据药房层级、经营水平、连锁规模、地域政策等出台不同服务方案,突破单体药房在运营和发展中的局限,迎合药房连锁化的趋势。
今年8月,药师帮对外公布其最新一期半年度业绩,净利润达到1335.4万元,实现上市后首度盈利。
随着收购的完成,药师帮将进一步深化产业布局,双方将在供应链和品牌层面,带来更大的协同效应,打开更多的盈利空间。
一块医药,身后站着一群知名VC
交易完成后,一块医药将保持品牌与运营独立,经营模式也将保持不变,现有核心管理团队将持续留任。
成立至今,一块医药几乎保持着一年一轮的融资速度。
天眼查显示,2019年,公司获得了来自德迅投资、大得宏涛、九合创投、梅花创投的天使轮融资;2020年,完成了由红杉中国种子基金、心元资本、梅花创投等押注的数千万元S轮融资;2021年,完成数千万美元B轮融资;2022年,完成了数千万美元的B+轮融资。
根据公告,被并购之前,GDVenture持股为18.72%,Paul Sprint持股为3.74%,JFC Venture持股为2.5%,YK United Limited持股为10.74%,Cenova China Healthcare持股为15.85%,Cherubic Ventures持股为10.49%;I-BridgeII Investment、康桥分别持股4.37%,Atum Ventures Limited持股为7.93%,红杉旗下HSG Seed I Holdco持股为7.31%,D Healthcare 1持股为4.75%,梅花创投持股为2.99%。
随着收购的完成,一块医药身后投资人也将得以顺利退出。
但是,这并非一场无条件的“输血”。公告中多次提到了或有对价,也就是我们常说的对赌机制。
来源:公告截图
具体来看,公告中列举出了许多绩效目标,包括“2024年的核心业务营收增长率至少到20%,2024年第四季度的净利润至少达到人民币600万元,或2027年第一季度的净利润与2026年第一季度相比增加不少于20%,及2024年的关键雇员流失率不超过20%……”
在这些条文的规限下,除非一块医药有关期间的相应绩效目标均已达成,否则相应部分或有对价的分期付款不予支付。
显然,这是药师帮和一块医药沟通、博弈后的一个结果。背后的逻辑,也许是药师帮希望通过这种方式推动公司向业绩利润导向型转变,实现可持续发展。
医疗行业并购潮
这是中国医疗行业并购潮的一抹写照之一。
进入2024 年,大型医疗企业整合动作不断:迈瑞医疗使用66.5亿元收购惠泰医疗,快速布局心血管领域细分赛道;华润医药以31.15亿元收购北药集团持有的华润紫竹;中国通用集团对重药控股的并购整合;华润三九拟62亿元收购天士力28%股份等。
除了大型药企,北陆药业、赛托生物、新诺威等一批中小上市公司也纷纷抛出交易方案。
浅析并购交易发生的逻辑,对于大型药企来讲,通过并购新公司可以构建新的业务线或核心竞争力。例如,一些企业通过收购创新药研发企业,获取创新药物的研发管线和技术,以增强自身的研发实力。
对于未盈利的生物科技公司,以往,相比并购,行业里较为常见的退出渠道是企业通过上市的形式让背后的股东和投资人退出,在IPO阶段性收紧后,接受被并购成为一种生存与发展的途径,这也为大型药企提供了并购的机会。
此外,投资机构出于退出需求,也推动了医药行业的并购交易。在当前的市场环境下,并购为投资机构提供了一种较为可行的退出方式。
易凯资本发布《2024易凯资本中国健康产业白皮书》(《白皮书》)指出,产业资本未来将在中国健康产业的行业整合中扮演越来越关键的角色,未来产业驱动的企业并购整合潮将来临。
“最近几年,并购重组的驱动力已明显转变,越来越多的交易开始显示出产业主导的趋势,产业资本在并购中扮演着越来越重要的角色。”易凯资本相关人士指出,中国健康产业并购市场正从以市值和证券化为主导转变为以产业逻辑为主导。
在2024年的中国医疗领域,一场并购潮正汹涌而来,这一现象的背后,是多种因素交织推动的结果,时代的序幕下,医疗行业格局、技术创新和资源配置也将产生深远影响。
0
第一时间获取股权投资行业新鲜资讯和深度商业分析,请在微信公众账号中搜索投中网,或用手机扫描左侧二维码,即可获得投中网每日精华内容推送。
发表评论
全部评论