投中健康7月25日讯 工业和信息化部24日发布通报,要求58款侵害用户权益的APP在7月30日前完成整改。其中,39互联网医院、爱婴室和更美3款健康类APP被“点名”。
根据通报,上海爱婴室商务服务股份有限公司的爱婴室APP存在私自收集个人信息、私自共享给第三方、不给权限不让用、过度索取权限等问题,版本为5.8.5,来源为vivo应用商店。
贵阳朗玛信息技术股份有限公司的39互联网医院APP存在过度索取权限的问题,版本为0.5.04,来源为应用宝。
北京完美创意科技有限公司的更美APP存在私自收集个人信息的问题,版本为7.30.2,来源是360手机助手。
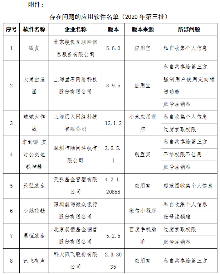
下附存在问题的应用软件名单(2020年第三批):









侵害用户权益 更美、39互联网医院等APP被工信部“点名
更美、39互联网医院和爱婴室3款健康类APP被工信部“点名”,要求在7月30日前完成整改。
投中健康7月25日讯 工业和信息化部24日发布通报,要求58款侵害用户权益的APP在7月30日前完成整改。其中,39互联网医院、爱婴室和更美3款健康类APP被“点名”。
根据通报,上海爱婴室商务服务股份有限公司的爱婴室APP存在私自收集个人信息、私自共享给第三方、不给权限不让用、过度索取权限等问题,版本为5.8.5,来源为vivo应用商店。
贵阳朗玛信息技术股份有限公司的39互联网医院APP存在过度索取权限的问题,版本为0.5.04,来源为应用宝。
北京完美创意科技有限公司的更美APP存在私自收集个人信息的问题,版本为7.30.2,来源是360手机助手。
下附存在问题的应用软件名单(2020年第三批):
0
第一时间获取股权投资行业新鲜资讯和深度商业分析,请在微信公众账号中搜索投中网,或用手机扫描左侧二维码,即可获得投中网每日精华内容推送。
发表评论
全部评论