2025年,车企往哪卷?
车企给出的答案是人形机器人。
英伟达创始人黄仁勋在2025 CES全球消费电子展上,展示了由14款人形机器人组成的“军团”,其中一款来自中国车企小鹏汽车。A股人形机器人概念股随之涨翻天。
2024年12月25日,理想汽车董事长李想在回应是否会做人形机器人时,表示概率上肯定是100%。
作为电动化时代吃到最多红利的车企,比亚迪疑似也要布局了。继官微发布具身智能方向的招聘信息后,近期还流出消息称,比亚迪十五事业部已开启人形机器人项目,内部代号“尧舜禹”。不过,投资者关系部门的相关人士对外表示不予置评。
车企造人形机器人,普通人可能觉得有些超前,但其实已经有车企跑在前面了。
特斯拉是行业“先驱”,在过去两年完成了Optimus(擎天柱,特斯拉人形机器人代号)3个主要设计版本和4个手部版本的开发,并展示了家庭服务、工业生产方面的能力,预计2025年量产,2025年底或2026年投放市场。

国内公司中,小米早在2022年8月发布了人形机器人产品;奇瑞的人形机器人Mornine已经“派”到门店当导购员了。
人形机器人赛道上,挤满了车企。乍一听,有些“不务正业”,但在长期关注新能源的投资人李襄看来,2025年车企的核心战场是智能化,主线是智驾,副线就是人形机器人。
他给出结论:2025年是高阶智驾普及元年、Robotaxi(无人驾驶出租车)规模化推广之年。与此同时,因为智驾算法与机器人模型底层互通,2025年也是人形机器人量产元年。多份研报也给出了“2025年是人形机器人商业化量产元年”的结论。
“智驾给了不少车企翻盘的机会,尤其是规模不及传统大厂的新势力。从这个角度看,人形机器人可能是车企下一波翻盘的机会。”李襄补充道。
1、有的为卖车,有的为“造人”
在前几天结束的2025 CES展会上,随着黄仁勋“定调”,“未来机器人的种类可能不少,但很可能只有汽车、无人机、人形机器人三种机器人能够实现大规模量产”,人形机器人又“爆发”了。
赛道上已经有四股势力涌现。第一股是优必选这类传统人形机器人厂商;第二股是基于大模型研发的公司,例如OpenAI、谷歌、科大讯飞;第三股是基于硬件研发的公司,例如英伟达;第四股是车企,基于自动驾驶研发布局,特斯拉是代表。
过去一年,车企成了人形机器人赛道上的明星玩家。不光比亚迪、蔚来、极氪等车企,让人形机器人进厂“打工”,还有越来越多车企开始下场自研。

小米是和特斯拉同一时间段入局的玩家,其2022年8月发布全尺寸人形仿生机器人CyberOne,支持家庭护理、陪伴等多种场景。据小米创始人雷军当时介绍,人形机器人的成本每台大概六、七十万元,尚无法实现量产。随后未再公布进展。
直到2024年6月,北京小米机器人技术有限公司搬到北京亦庄小米汽车工厂,小米宣布正在推进人形机器人CyberOne在自家制造产线上分阶段落地工作。
小鹏、奇瑞是2024年推出产品的玩家。小鹏的Iron已经投入小鹏汽车工厂。奇瑞与AI公司Aimoga共同研发出来的Mornine,已进入门店做导购。
长安、华为自研的人形机器人尚未公布,不过已有明确时间表,分别计划在2027年前、2025年发布。
华为虽不属于车企,但它支持下的问界是2024年新势力品牌销量榜第二名,所以我们将华为放到一起讨论。
华为属于“早有谋划”,它在2022年已涉足机器人的融合研发,但当时没有直接投身机器人制造业,主要研发算法模型,人形机器人本体交给外部供应商。
进入2024年,华为陆续公布了“人形机器人+”的开放生态平台、“夸父”人形机器人。“夸父”是乐聚机器人的产品,搭载的是华为盘古大模型,聚焦家庭场景,可识别物品、问答互动、击掌、递水等。据媒体报道,“夸父”已经进入量产阶段,预计价格在60-80万元之间。
直到2024年11月,接连两则消息传出:华为(深圳)全球具身智能产业创新中心正式宣布启动运营,并与乐聚机器人等16家企业签约;另据21财经网报道,华为将投资72亿元建设产业园区,计划2025年发布人形机器人并实现一定规模试产。
一位长期关注华为的业内人士称,这标志着华为正式进军人形机器人领域。该人士透露,华为人形机器人已经调整为内部立项,由汽车业务部门主导。

在这些车企之外,比亚迪疑似在“悄悄”布局。
12月13日,比亚迪官微发布了一则具身智能方向的招聘信息,面向2025届全球高校硕士、博士毕业生招聘具身智能研究团队,研究方向涉及人形机器人等多个维度。
紧接着又有消息传出,比亚迪十五事业部已开启人形机器人项目,内部代号为“尧舜禹”,目前团队正处于招聘状态。
如果比亚迪真的入局也并不意外,因为它在2023年8月参与了智元机器人的A++轮融资。
不少车企的相关进展里都提到了具身智能,有必要先搞清楚人形机器人和具身智能的关系。
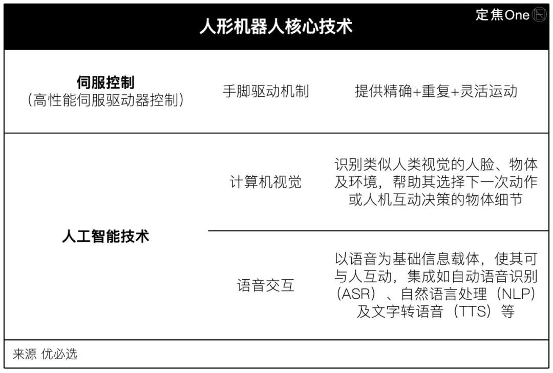
简单说,具身智能就是有身体并支持物理交互(与环境产生交互,通过自身的学习,产生对客观世界的理解和改造能力)的智能体。具身智能的形态分很多种,包括L4自动驾驶车、宠物机器人等,人形机器人被认为是实现具身智能的最佳载体之一。因为它是双足行走、双手协作,拥有和人类类似的身体结构和运用方式,所以被认为和物理世界互动的隐性成本最小,也能够更自然地融入人类环境并执行任务。
到目前为止,车企在人形机器人上的布局,可大致可分为两类目的。
一类“造人”的本质目的还是造车。这类以传统车企居多,它们从工业机器人的角度切入,为的是提高工厂造车效率、优化人工成本。
另一类车企的理念和特斯拉接近:把造车的技术升级复用到“造人”上,核心目的是,再造一个科技产品,随着智能性提高、成本降低,将从工厂走向家庭。例如,特斯拉计划开发Optimus在护理、餐饮、清洁、教育等场景的应用。
“这类玩家目前在国内还是少数。”李襄表示,当然,现阶段,哪种布局更好,还待市场验证。
2、车企造人形机器人,熟门熟路
在普通人看来,车企造“人形机器人”很超前,但其实,在特斯拉之前,已经有多家国外车企入局人形机器人,包括日本车企本田、丰田以及韩国车企现代。

不止一位投资人对「定焦One」表示,国内车企涌入人形机器人赛道是必然的。因为智能汽车和人形机器人在供应链、应用场景方面高度重合,车企有天然优势。
在供应链端,车企的很多软硬件能力,可以快速复用,包括自动驾驶软件(如自动驾驶算法)、自动驾驶硬件(芯片、传感器、激光雷达等)、动力电池等。

软件方面,车企在自动驾驶领域积累的算法能力,可以迁移至人形机器人。
因为人形机器人自主处理任务和汽车自动驾驶的本质,都是“感知——决策——执行”的过程,两者在模型层面存在一定互通性。人形机器人的主要算法包括环境感知类、规划与决策类、运动控制类。其中,在路径规划、运动轨迹预测等关键算法上,智能驾驶的算法能够复用。
近一年多来AI和大模型的迭代,也让人形机器人有希望结合大语言模型,提升自然语言交互与自动化决策能力,加速商用。
特斯拉就是结合FSD自动驾驶系统的算法模型、大语言模型,构建的人形机器人的算法系统,其目前在智能驾驶和人形机器人上的算法相似度约为60%。
这对国内车企来说,并不遥远。2024年,头部车企大部分已布局端到端模型上车。李襄表示,随之带来的变化包括,车位到车位级的智驾逐步落地;高阶智驾加速向平价车普及,模型迭代成熟后实现L4级自动驾驶能力,推动Robotaxi大规模商业化落地;接下来,人形机器人和自动驾驶汽车将进一步发展。
在零部件的供应和整合方面,车企的能力也能复用。

两者在电机、传感器、减速机构、电池、冷却系统、轴承、芯片等部件上是相通的。车企有深厚的硬件供应链资源,以及较强的成本管控能力、质量管控能力,因此在人形机器人零部件快速整合形成量产方案方面,有明显优势。
关注机器人产业的投资人陈飞表示,人形机器人用到的轴承,许多已经在汽车上应用。
还是以特斯拉为例,Optimus每个(共14个)旋转关节使用2个角接触球轴承、1个交叉滚子轴承;每个(共14个)线性关节使用1个四点接触轴承、1个滚珠轴承。这4种轴承在汽车产业已经广泛使用。
此外,从传感到融合、再到充电管理等,Optimus都借鉴了特斯拉在汽车设计方面的经验,还采用了与汽车相同的芯片,支持Wi-Fi、LTE连接和音频交流。
应用场景上,车企自家的汽车工厂,天然适合人形机器人落地。
人形机器人落地的前提是有场景。汽车车间因为工作重复、标准化程度高且存在一定危险,被认为是最适合人形机器人商业化落地的场景。
机器人领域的创业者林新举例说,场景包括搬运重物;完成发动机、变速箱的精确组装;通过高精度的传感器和视觉系统对汽车零部件和整车进行质量检测;有的人形机器人还能进行金属加工(焊接、切割等)。
“相比其它领域的玩家,车企更了解人形机器人的应用痛点。”林新说。
但是,车企想造人形机器人是一回事,能造又是另一回事。之所以这么多车企入局,还因为有两个特斯拉、英伟达两个外部“推手”。
特斯拉人形机器人量产在即,技术路线逐渐清晰。
英伟达的入局,直接提供了算力支持。2024年3月起,英伟达推出了一系列服务、模型和计算平台,给机器人制造商、软件制造商使用,用于开发、训练和构建人形机器人。这其中包括人形机器人通用基础模型Project GR00T、基于NVIDIA Thor系统级芯片(SoC)的新型人形机器人开发套件Jetson Thor,以及AI小模型HOVER。
总的来说,因为技术共通,供应链共享,车企造人形机器人“熟门熟路”,同时又因为特斯拉和英伟达的布局,让车企看到,人形机器人的产业化进度超出预期,有希望在商业化场景中逐步应用。
3、量产、价格,车企有优势吗?
人形机器人不是一个新赛道,有国际老牌厂商波士顿动力、新贵Figure入局,国内第一梯队玩家如优必选、宇树科技、智元机器人,虽已具备量产能力,但仍面临智能性不足、量产成本高两大痛点。
车企跨界造人形机器人,又有多少胜算?结合多位受访者的观点,量产和价格是核心。

图源 / 中泰证券
对比国外,特斯拉的人形机器人已经进入1-N的量产阶段,能在工厂实现搬运电池、上下楼梯等单一任务集,2025年有望量产。
国内仍处于多方入场、商业试水的0-1探索阶段。人形机器人的运控能力、应用场景的丰富程度有待提高。
“不过,人形机器人和智能驾驶类似,国内和国外是两条赛道”,陈飞认为,国内自动驾驶能力较强的车企,是人形机器人赛道的潜力玩家,因为在商业化打通、系统化降本方面更有优势。
林新对「定焦One」总结,人形机器人商业化不成功的共性,往往是过于注重技术迭代,忽视了商业化的可行性。
本田ASIMO在2018年退役、软银Pepper于2021年停产都是例子。波士顿动力的Atlas也是如此,它采用技术门槛更高的液压驱动路线,是行业先进方案,机器人的运控能力更强,但因为产品尚处于实验室阶段,长期缺乏可落地的商业场景,公司多次被转手。
相比之下,自动驾驶能力强的车企,更能兼顾技术迭代,以及打通产品与市场匹配的商业化逻辑。
另一方面,人形机器人硬件高精、易损,量产成本高居不下始终是行业性难题。
此前,国际主流的人形机器人高达上百万美元,比如本田Asimo的300-400万美元,波士顿动力Atlas的200万美元。国内优必选的工业机器人Walker系列平均售价599万元。

优必选Walker S1产品参数
特斯拉的Optimus被规模化复制后成本大幅下降,预计商业量产后售价约2万美元。

注:单位为美元
十几万元的价格让国内车企看到了商业化前景。“车企的系统性降本能力很强,人形机器人零部件国产化后还有降本空间。”李襄表示。
华泰证券估计,通过核心部件国产化、本土零部件制造商规模化生产,整机制造成本有望降至15万元左右。
李襄分享了一条车企打开人形机器人商业化场景的思路:新能源汽车“将价格贵但高配的电动车投放市场——研发新技术——用新技术生产低价产品——打开商业化前景”的思路,可以复制到人形机器人上。
也就是说,车企推出的初代人形机器人价格可能很高,但可以投入工厂使用,借此吸引融资,用于技术迭代,直到发布高智能、低价格的量产人形机器人,以规模化继续降本,降到可以普及进家庭场景的水平。
总体来看,人形机器人的产业化进度超出很多人的预期,“商业化元年已至”的言论屡见不鲜。但车企布局人形机器人,前路并非坦途。
代表行业最高水平的特斯拉,宣称已经把人形机器人用于工厂,但陈飞认为,因为负载能力仅接近人力、续航时间短、无法连续工作数个小时,现阶段的人形机器人很难承担主要工作,大概率就是做一些搬运、清洁、零部件组装的简单工作。
何况国内人形机器人产业还处于萌芽阶段,最终技术路线未定,包括减速器、丝杆、传感器的选型,执行器最终数量需求与设计等。
但车企的技术竞赛从智驾延伸到了人形机器人,可以预判的是,“不管是走哪种路线,人形机器人都是车企的下一个必争之地。”李襄称。
有的车企选择“脚踏实地”,安排人形机器人进厂“打工”、优化人工成本,有可能进一步拉高降价空间,拿到打赢“价格战”的筹码。有的车企选择“仰望星空”,希望再造一个科技产品,加速公司向人工智能企业转型。
2025年,会有更多车企布局人形机器人,它们或展示最新成果,或讲述宏伟蓝图,即便要面对诸多难题,它们依然相信,人形机器人会像智能汽车一样,能够提升公司估值,改变汽车产业的格局。
应受访者要求,文中李襄、陈飞、林新为化名。
2025,车企拼“造人”
“人形机器人,可能是车企下一波翻盘的机会。”
2025年,车企往哪卷?
车企给出的答案是人形机器人。
英伟达创始人黄仁勋在2025 CES全球消费电子展上,展示了由14款人形机器人组成的“军团”,其中一款来自中国车企小鹏汽车。A股人形机器人概念股随之涨翻天。
2024年12月25日,理想汽车董事长李想在回应是否会做人形机器人时,表示概率上肯定是100%。
作为电动化时代吃到最多红利的车企,比亚迪疑似也要布局了。继官微发布具身智能方向的招聘信息后,近期还流出消息称,比亚迪十五事业部已开启人形机器人项目,内部代号“尧舜禹”。不过,投资者关系部门的相关人士对外表示不予置评。
车企造人形机器人,普通人可能觉得有些超前,但其实已经有车企跑在前面了。
特斯拉是行业“先驱”,在过去两年完成了Optimus(擎天柱,特斯拉人形机器人代号)3个主要设计版本和4个手部版本的开发,并展示了家庭服务、工业生产方面的能力,预计2025年量产,2025年底或2026年投放市场。
国内公司中,小米早在2022年8月发布了人形机器人产品;奇瑞的人形机器人Mornine已经“派”到门店当导购员了。
人形机器人赛道上,挤满了车企。乍一听,有些“不务正业”,但在长期关注新能源的投资人李襄看来,2025年车企的核心战场是智能化,主线是智驾,副线就是人形机器人。
他给出结论:2025年是高阶智驾普及元年、Robotaxi(无人驾驶出租车)规模化推广之年。与此同时,因为智驾算法与机器人模型底层互通,2025年也是人形机器人量产元年。多份研报也给出了“2025年是人形机器人商业化量产元年”的结论。
“智驾给了不少车企翻盘的机会,尤其是规模不及传统大厂的新势力。从这个角度看,人形机器人可能是车企下一波翻盘的机会。”李襄补充道。
1、有的为卖车,有的为“造人”
在前几天结束的2025 CES展会上,随着黄仁勋“定调”,“未来机器人的种类可能不少,但很可能只有汽车、无人机、人形机器人三种机器人能够实现大规模量产”,人形机器人又“爆发”了。
赛道上已经有四股势力涌现。第一股是优必选这类传统人形机器人厂商;第二股是基于大模型研发的公司,例如OpenAI、谷歌、科大讯飞;第三股是基于硬件研发的公司,例如英伟达;第四股是车企,基于自动驾驶研发布局,特斯拉是代表。
过去一年,车企成了人形机器人赛道上的明星玩家。不光比亚迪、蔚来、极氪等车企,让人形机器人进厂“打工”,还有越来越多车企开始下场自研。
小米是和特斯拉同一时间段入局的玩家,其2022年8月发布全尺寸人形仿生机器人CyberOne,支持家庭护理、陪伴等多种场景。据小米创始人雷军当时介绍,人形机器人的成本每台大概六、七十万元,尚无法实现量产。随后未再公布进展。
直到2024年6月,北京小米机器人技术有限公司搬到北京亦庄小米汽车工厂,小米宣布正在推进人形机器人CyberOne在自家制造产线上分阶段落地工作。
小鹏、奇瑞是2024年推出产品的玩家。小鹏的Iron已经投入小鹏汽车工厂。奇瑞与AI公司Aimoga共同研发出来的Mornine,已进入门店做导购。
长安、华为自研的人形机器人尚未公布,不过已有明确时间表,分别计划在2027年前、2025年发布。
华为虽不属于车企,但它支持下的问界是2024年新势力品牌销量榜第二名,所以我们将华为放到一起讨论。
华为属于“早有谋划”,它在2022年已涉足机器人的融合研发,但当时没有直接投身机器人制造业,主要研发算法模型,人形机器人本体交给外部供应商。
进入2024年,华为陆续公布了“人形机器人+”的开放生态平台、“夸父”人形机器人。“夸父”是乐聚机器人的产品,搭载的是华为盘古大模型,聚焦家庭场景,可识别物品、问答互动、击掌、递水等。据媒体报道,“夸父”已经进入量产阶段,预计价格在60-80万元之间。
直到2024年11月,接连两则消息传出:华为(深圳)全球具身智能产业创新中心正式宣布启动运营,并与乐聚机器人等16家企业签约;另据21财经网报道,华为将投资72亿元建设产业园区,计划2025年发布人形机器人并实现一定规模试产。
一位长期关注华为的业内人士称,这标志着华为正式进军人形机器人领域。该人士透露,华为人形机器人已经调整为内部立项,由汽车业务部门主导。
在这些车企之外,比亚迪疑似在“悄悄”布局。
12月13日,比亚迪官微发布了一则具身智能方向的招聘信息,面向2025届全球高校硕士、博士毕业生招聘具身智能研究团队,研究方向涉及人形机器人等多个维度。
紧接着又有消息传出,比亚迪十五事业部已开启人形机器人项目,内部代号为“尧舜禹”,目前团队正处于招聘状态。
如果比亚迪真的入局也并不意外,因为它在2023年8月参与了智元机器人的A++轮融资。
不少车企的相关进展里都提到了具身智能,有必要先搞清楚人形机器人和具身智能的关系。
简单说,具身智能就是有身体并支持物理交互(与环境产生交互,通过自身的学习,产生对客观世界的理解和改造能力)的智能体。具身智能的形态分很多种,包括L4自动驾驶车、宠物机器人等,人形机器人被认为是实现具身智能的最佳载体之一。因为它是双足行走、双手协作,拥有和人类类似的身体结构和运用方式,所以被认为和物理世界互动的隐性成本最小,也能够更自然地融入人类环境并执行任务。
到目前为止,车企在人形机器人上的布局,可大致可分为两类目的。
一类“造人”的本质目的还是造车。这类以传统车企居多,它们从工业机器人的角度切入,为的是提高工厂造车效率、优化人工成本。
另一类车企的理念和特斯拉接近:把造车的技术升级复用到“造人”上,核心目的是,再造一个科技产品,随着智能性提高、成本降低,将从工厂走向家庭。例如,特斯拉计划开发Optimus在护理、餐饮、清洁、教育等场景的应用。
“这类玩家目前在国内还是少数。”李襄表示,当然,现阶段,哪种布局更好,还待市场验证。
2、车企造人形机器人,熟门熟路
在普通人看来,车企造“人形机器人”很超前,但其实,在特斯拉之前,已经有多家国外车企入局人形机器人,包括日本车企本田、丰田以及韩国车企现代。
不止一位投资人对「定焦One」表示,国内车企涌入人形机器人赛道是必然的。因为智能汽车和人形机器人在供应链、应用场景方面高度重合,车企有天然优势。
在供应链端,车企的很多软硬件能力,可以快速复用,包括自动驾驶软件(如自动驾驶算法)、自动驾驶硬件(芯片、传感器、激光雷达等)、动力电池等。
软件方面,车企在自动驾驶领域积累的算法能力,可以迁移至人形机器人。
因为人形机器人自主处理任务和汽车自动驾驶的本质,都是“感知——决策——执行”的过程,两者在模型层面存在一定互通性。人形机器人的主要算法包括环境感知类、规划与决策类、运动控制类。其中,在路径规划、运动轨迹预测等关键算法上,智能驾驶的算法能够复用。
近一年多来AI和大模型的迭代,也让人形机器人有希望结合大语言模型,提升自然语言交互与自动化决策能力,加速商用。
特斯拉就是结合FSD自动驾驶系统的算法模型、大语言模型,构建的人形机器人的算法系统,其目前在智能驾驶和人形机器人上的算法相似度约为60%。
这对国内车企来说,并不遥远。2024年,头部车企大部分已布局端到端模型上车。李襄表示,随之带来的变化包括,车位到车位级的智驾逐步落地;高阶智驾加速向平价车普及,模型迭代成熟后实现L4级自动驾驶能力,推动Robotaxi大规模商业化落地;接下来,人形机器人和自动驾驶汽车将进一步发展。
在零部件的供应和整合方面,车企的能力也能复用。
两者在电机、传感器、减速机构、电池、冷却系统、轴承、芯片等部件上是相通的。车企有深厚的硬件供应链资源,以及较强的成本管控能力、质量管控能力,因此在人形机器人零部件快速整合形成量产方案方面,有明显优势。
关注机器人产业的投资人陈飞表示,人形机器人用到的轴承,许多已经在汽车上应用。
还是以特斯拉为例,Optimus每个(共14个)旋转关节使用2个角接触球轴承、1个交叉滚子轴承;每个(共14个)线性关节使用1个四点接触轴承、1个滚珠轴承。这4种轴承在汽车产业已经广泛使用。
此外,从传感到融合、再到充电管理等,Optimus都借鉴了特斯拉在汽车设计方面的经验,还采用了与汽车相同的芯片,支持Wi-Fi、LTE连接和音频交流。
应用场景上,车企自家的汽车工厂,天然适合人形机器人落地。
人形机器人落地的前提是有场景。汽车车间因为工作重复、标准化程度高且存在一定危险,被认为是最适合人形机器人商业化落地的场景。
机器人领域的创业者林新举例说,场景包括搬运重物;完成发动机、变速箱的精确组装;通过高精度的传感器和视觉系统对汽车零部件和整车进行质量检测;有的人形机器人还能进行金属加工(焊接、切割等)。
“相比其它领域的玩家,车企更了解人形机器人的应用痛点。”林新说。
但是,车企想造人形机器人是一回事,能造又是另一回事。之所以这么多车企入局,还因为有两个特斯拉、英伟达两个外部“推手”。
特斯拉人形机器人量产在即,技术路线逐渐清晰。
英伟达的入局,直接提供了算力支持。2024年3月起,英伟达推出了一系列服务、模型和计算平台,给机器人制造商、软件制造商使用,用于开发、训练和构建人形机器人。这其中包括人形机器人通用基础模型Project GR00T、基于NVIDIA Thor系统级芯片(SoC)的新型人形机器人开发套件Jetson Thor,以及AI小模型HOVER。
总的来说,因为技术共通,供应链共享,车企造人形机器人“熟门熟路”,同时又因为特斯拉和英伟达的布局,让车企看到,人形机器人的产业化进度超出预期,有希望在商业化场景中逐步应用。
3、量产、价格,车企有优势吗?
人形机器人不是一个新赛道,有国际老牌厂商波士顿动力、新贵Figure入局,国内第一梯队玩家如优必选、宇树科技、智元机器人,虽已具备量产能力,但仍面临智能性不足、量产成本高两大痛点。
车企跨界造人形机器人,又有多少胜算?结合多位受访者的观点,量产和价格是核心。
图源 / 中泰证券
对比国外,特斯拉的人形机器人已经进入1-N的量产阶段,能在工厂实现搬运电池、上下楼梯等单一任务集,2025年有望量产。
国内仍处于多方入场、商业试水的0-1探索阶段。人形机器人的运控能力、应用场景的丰富程度有待提高。
“不过,人形机器人和智能驾驶类似,国内和国外是两条赛道”,陈飞认为,国内自动驾驶能力较强的车企,是人形机器人赛道的潜力玩家,因为在商业化打通、系统化降本方面更有优势。
林新对「定焦One」总结,人形机器人商业化不成功的共性,往往是过于注重技术迭代,忽视了商业化的可行性。
本田ASIMO在2018年退役、软银Pepper于2021年停产都是例子。波士顿动力的Atlas也是如此,它采用技术门槛更高的液压驱动路线,是行业先进方案,机器人的运控能力更强,但因为产品尚处于实验室阶段,长期缺乏可落地的商业场景,公司多次被转手。
相比之下,自动驾驶能力强的车企,更能兼顾技术迭代,以及打通产品与市场匹配的商业化逻辑。
另一方面,人形机器人硬件高精、易损,量产成本高居不下始终是行业性难题。
此前,国际主流的人形机器人高达上百万美元,比如本田Asimo的300-400万美元,波士顿动力Atlas的200万美元。国内优必选的工业机器人Walker系列平均售价599万元。
优必选Walker S1产品参数
特斯拉的Optimus被规模化复制后成本大幅下降,预计商业量产后售价约2万美元。
注:单位为美元
十几万元的价格让国内车企看到了商业化前景。“车企的系统性降本能力很强,人形机器人零部件国产化后还有降本空间。”李襄表示。
华泰证券估计,通过核心部件国产化、本土零部件制造商规模化生产,整机制造成本有望降至15万元左右。
李襄分享了一条车企打开人形机器人商业化场景的思路:新能源汽车“将价格贵但高配的电动车投放市场——研发新技术——用新技术生产低价产品——打开商业化前景”的思路,可以复制到人形机器人上。
也就是说,车企推出的初代人形机器人价格可能很高,但可以投入工厂使用,借此吸引融资,用于技术迭代,直到发布高智能、低价格的量产人形机器人,以规模化继续降本,降到可以普及进家庭场景的水平。
总体来看,人形机器人的产业化进度超出很多人的预期,“商业化元年已至”的言论屡见不鲜。但车企布局人形机器人,前路并非坦途。
代表行业最高水平的特斯拉,宣称已经把人形机器人用于工厂,但陈飞认为,因为负载能力仅接近人力、续航时间短、无法连续工作数个小时,现阶段的人形机器人很难承担主要工作,大概率就是做一些搬运、清洁、零部件组装的简单工作。
何况国内人形机器人产业还处于萌芽阶段,最终技术路线未定,包括减速器、丝杆、传感器的选型,执行器最终数量需求与设计等。
但车企的技术竞赛从智驾延伸到了人形机器人,可以预判的是,“不管是走哪种路线,人形机器人都是车企的下一个必争之地。”李襄称。
有的车企选择“脚踏实地”,安排人形机器人进厂“打工”、优化人工成本,有可能进一步拉高降价空间,拿到打赢“价格战”的筹码。有的车企选择“仰望星空”,希望再造一个科技产品,加速公司向人工智能企业转型。
2025年,会有更多车企布局人形机器人,它们或展示最新成果,或讲述宏伟蓝图,即便要面对诸多难题,它们依然相信,人形机器人会像智能汽车一样,能够提升公司估值,改变汽车产业的格局。
应受访者要求,文中李襄、陈飞、林新为化名。
0
第一时间获取股权投资行业新鲜资讯和深度商业分析,请在微信公众账号中搜索投中网,或用手机扫描左侧二维码,即可获得投中网每日精华内容推送。
发表评论
全部评论