从农业文明起,人类陆续经历了生物质能时代、化石能源时代,而今我们已步入以风光电氢为代表的可再生能源新时代。高鹄资本作为中国领先的新经济投行,长期关注能源革命带来的产业变革机遇。在深入产业链调研与分析后,高鹄资本推出新能源产业专题系列研究,将就电池、光伏、氢能、储能等重点能源赛道陆续输出我们的洞见与思考。
作为新能源专题系列研究的第二篇,本文将主要分享高鹄资本对于氢能产业的观点,包括氢能的分类、优势、产业发展、生产制造、应用场景与投资建议。我们希望借此文与产业内的企业家与投资人进行交流,也期待后续的系列文章能够引发大家更多的共鸣与思考,从而产生更深入的探讨。
前言:
21世纪以来,受石油资源日渐减少、气候变化全球治理形势紧迫的影响,人类对发展生态友好、绿色低碳社会的需求不断提升,以“低碳化、无碳化”理念为核心的新一轮能源变革在全球兴起,这将引领人类社会经历新一次从经济发展到政治文明的巨大飞跃。

高鹄新能源团队认为,氢能作为一种清洁、高效、安全、可持续的二次能源,将成为新一代能源革命的重要载体。而氢能的发展尚处于早期,包括生产、储运、应用在内的氢能产业建设将成为中国能否引领全球能源变革的关键,在技术、产品、商业模式等方面做出创新和突破的创业公司将有机会成为能源行业的新一代领先企业。
一、氢能的特性及优势
从第一性原理出发,氢能本身的优秀特性使其有望成为主要的新一代能源:
Ø 资源丰富:氢是宇宙中分布最广泛的物质,构成了宇宙质量的75%,供给极为充足。
Ø 绿色清洁:氢气无毒害,生产及使用过程无污染、无碳排。
Ø 比能量高:常见燃料中氢气热值最高(142KJ/g),分别是汽油和煤炭的约3和4.5倍。
Ø 燃料安全性:氢气的安全性优于天然气和石油,密度仅为空气7%,挥发快,不易形成可爆炸的气雾。
Ø 加注高效:短时间即可完成加氢。
Ø 工作温度适应性广:-30 - 120度。
参考国际能源机构针对氢能在全球能源总需求中占比的预测,到2050年氢能在全球能源中的占比将超过10%,最乐观的预测甚至将超过20%。

此外,2021年数据显示中国原油对外依存度超过70%,天然气对外依存度超过45%。在世界政治格局日趋变化的环境下,提升氢能的使用占比,有利于减少中国对进口能源的依赖,对提升国家能源的独立性和安全性具有重大战略意义。
二、氢气的分类与发展趋势
目前按照氢气的制取方式,可以将氢气分为灰氢、蓝氢和绿氢:
Ø 灰氢:从化石燃料制取的氢气,碳排放高。
Ø 蓝氢:取自化石燃料,但通过CCS(碳捕集与封存)制取的氢气,碳排放相对低。
Ø 绿氢:风电/光电等可再生能源电解水制取的氢气,几乎没有碳排放。
目前最主要的三种制氢方式分别为化石燃料制氢、工业副产氢、电解水制氢。化石燃料制氢和工业副产氢的技术较为成熟、生产成本低,是我国目前产业化制氢的最主要途径,但产物主要以灰氢为主。增加CCS流程制取蓝氢可作为向绿氢过渡阶段的解决方案。从长远来看,接近零碳排放的绿氢是氢能利用的最理想形态,但目前受制于技术门槛和较高成本,实现绿氢的大规模应用还有待时日。

同时,由于我国风电、光伏装机量快速提升,可再生能源发电的波动性使得并网压力不断增大,各地可能产生弃电现象。而利用可再生能源发电供能,使得电解水制造绿氢成为风光电消纳的最佳途径之一,发电成本快速下降。随着可再生能源发电成本的快速下降(在电解水制氢的成本中,电力成本占比高达60%以上),以及电解槽技术的发展和效率提升,可再生能源电解水制氢的成本优势也将愈发凸显。2022年3月国家发改委发布的《氢能产业发展中长期规划(2021-2035年)》明确提到2025年可再生能源制氢量将达到10-20万吨/年,2035年可再生能源制氢在终端能源消费中的比重将明显提升。
下文将对绿氢的上游生产以及下游应用进行具体论述。
三、绿氢的生产制造
按照工作原理和电解质的不同,目前电解水制造绿氢的主要技术分为三种:碱性电解水技术(ALK)、质子交换膜电解水技术(PEM)、固体氧化物电解水技术(SOEC)。

碱性电解水技术(ALK):技术较为成熟,成本相对较低。目前中国约80%的可再生能源制氢项目采用碱性电解水制氢技术,其下游应用在电力、冶金、化工、电子、交通等众多领域,相关产业链发展已较为成熟。
质子交换膜电解水技术(PEM):相比ALK技术,具有电流密度高、设备体积小、产出氢气纯度高、响应速度快等众多优点,与波动性和随机性较大的风电和光伏具有良好的匹配性。随着可再生能源制氢的快速发展,质子交换膜电解水技术的发展和商业化有望进一步提速。
但该技术整体还处于商业化初期,PEM电解槽的关键零部件对国外进口的依赖度较高。提升产业链的国产化程度是目前推动质子交换膜电解水技术发展的关键:
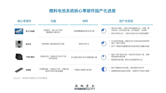
Ø 质子交换膜:PEM电解槽比燃料电池使用的质子交换膜更厚,加工过程易发生肿胀和变形,加工难度更大,目前大多采用全氟磺酸基聚合物为主要材料,主要依赖杜邦NafionTM等海外进口产品。
Ø 催化剂:在PEM电解槽的强酸性工作环境,阴极和阳极催化剂需选用耐腐蚀的铂、铱等贵金属,成本高且供给依赖进口(例如全球铱产量约7-7.5吨/年,85%左右产自南非),供给稳定性存在隐患,降低贵金属含量成为当前研发的主要方向。
Ø 气体扩散层:通常选择耐腐蚀性强的钛基材料,制作钛毡结构的气体扩散层,制作工艺较为复杂,目前国内生产企业较少,主要以进口产品为主。
Ø 双极板:同样需要选用钛基双极板,主要使用海外进口品牌为主。
固体氧化物电解水技术(SOEC):具有单机容量大、转换效率高等优点,且SOEC电解设备在高温工作下,可以大幅减少电能的消耗并有效利用工业场景的废热。但该技术目前处于研发和示范阶段,尚未实现规模化商业应用,且高温工作环境也对材料的选择提出了更多新要求。从长远来看,随着技术和材料的成熟,固体氧化物电解水技术有望成为可再生能源制氢的重要方式。

四、绿氢的应用场景和发展潜力
根据中国氢能联盟预测,在2060年碳中和目标下中国氢气年需求量将增至1.3亿吨左右,其中工业领域用氢量最大,占比达60%;交通领域用量高速增长,占比将达到31%;电力和建筑领域占比分别为5%和4%。

由此可见,将来绿氢在工业和交通领域应用的发展潜力相对较高,后文中我们也将重点针对绿氢在工业和交通领域的应用进行详细论述。
(一)工业领域
1、氢冶金:
钢铁行业是碳排放最高、脱碳压力最大的行业之一。2020年中国粗钢年产量超10.6亿吨,占全球粗钢总产量50%以上。中国钢铁行业碳排放总量约18亿吨,占全国碳排放总量15%左右。由于中国钢铁生产中燃料燃烧造成的排放和以焦炭为主要还原剂的反应过程排放,难以通过电气化的方式实现完全脱碳,利用绿氢替代碳作为还原剂并配加电炉炼钢的模式将成为钢铁行业实现碳中和最具前景的解决方案之一。
碳冶炼反应式:Fe2O3+3CO=2Fe+3CO2(碳作为还原剂并生成二氧化碳)
氢冶炼反应式:Fe2O3+3H2=2Fe+3H2O(氢气作为还原剂且产物是水,碳排放量为0)
目前氢冶金技术的主要研发应用方向为高炉富氢冶炼和非高炉氢基还原冶炼。其中,高炉富氢冶炼通过向高炉喷吹富氢介质,以氢还原部分取代碳还原,可实现一定程度的氢冶金,但减排潜力有限。非高炉氢基还原冶炼包括氢基直接还原冶炼、氢基熔融还原冶炼等工艺,理论碳减排上限高,但技术尚不成熟,发展相对早期。在碳中和政策引领下,国内头部钢铁集团均在积极投建新型的氢冶金项目,氢冶金工艺的研发和商业化有望进入高速发展阶段。

2、氢化工:
氢气是合成氨、合成甲醇、石油炼化和煤化工行业中的重要原料,2020年合成氨、甲醇、冶炼与化工所需氢气分别占比32%、27%和25%。目前中国的化工行业仍属于以化石燃料为主要能源基础和原料的高耗能高碳排放行业,所需的氢气主要通过天然气重整、煤气化等传统方式生产,未来有望通过绿氢大规模替代以实现化工行业的碳中和目标。

目前国内已有化工行业应用绿氢的示范项目陆续落地。例如宝丰能源在宁东建立的全国最大光伏制氢耦合煤化工项目,每年可减少煤炭资源消耗约38万吨、二氧化碳排放约66万吨、化工装置碳排放总量的5%。根据落基山研究所与中国氢能联盟研究院的研究测算,到2030年,中国化工行业可再生氢消费量将达到376万吨,是中国最大的可再生氢需求市场。
(二)交通领域
1、燃料电池汽车:
随着纯电动BEV技术、混动HEV技术的发展以及相关充换电设施网络的完善,目前在乘用车领域,电动汽车的综合使用体验和性价比优势已非常突出,在碳中和的大背景下取代传统燃油车已是大势所趋。但在长距离、大重量的商用车货运场景下,电动车的续航里程和补能时间存在明显不足。
而氢燃料电池FCEV具有能量密度高、自重低、加氢快、耐低温等优点,这决定了氢燃料电池车更适用于中长途、高载重、冷链运输等商用车类型,以及固定路线、封闭的矿区、港口等运输场景。近年来,国家针对氢燃料电池汽车的扶持政策和补贴力度不断加大,氢燃料电池产业增速显著提升。根据中汽协数据, 2016-2021年国内氢燃料电池汽车销量达到1586辆,保有量接近9000辆。

目前国内外氢燃料电池汽车的主流应用是质子交换膜燃料电池(PEMFC),具有功率密度高、启动时间短、操作温度低等优势。

除了依托政府的扶持以外,燃料电池汽车产业的健康发展必须从根本上提升技术成熟度、降低终端用户的购买和使用成本。从上游来看,随着制氢行业的发展和成本下降,以及氢气储运环节的发展,氢气成本有望持续下降;而从下游来说,亟需推动燃料电池全产业链的国产化以促进终端购买成本的有效下降。
以质子交换膜燃料电池车为例,燃料电池系统占整车成本60%左右,而电堆是系统中的核心,占系统成本超60%。膜电极则是电堆中进行电化学反应的核心部件,主要由质子交换膜、催化剂层和气体扩散层组成,但目前核心零部件的国产化程度依然偏低,与世界领先厂商仍存在较大差距。

目前各个领域已涌现出一批优秀的国产自主研发企业,产品性能逐渐与海外水平接近。随着在中国燃料电池商用车落地规模的扩大,有望在较短时间内实现电堆/膜电极核心零部件的国产化突破,对推动燃料电池渗透率的提升将具有重大意义。

此外由于现阶段整体产业链尚不成熟,行业基础设施和服务网络不完善,市场上也出现了一批氢能燃料电池车运营服务商,通过整合资源向终端客户提供一体化的产品和服务,并反向助推上游的产品技术研发,推动了行业整体的迭代发展。
2、船舶、飞机等细分市场:
在交通领域还存在着其他新兴细分市场的机会,如在氢能二轮车、工业叉车、船舶、无人机等应用场景下,氢能在能量密度、加氢速度等方面的优势依然非常突出,且部分领域电动化的渗透率也并不高。只有下游氢能应用场景的多元化发展,使氢能的终端消费市场不断壮大,才能带动上游生产储运等环节的规模化,最终推动氢能产业实现整体的可持续发展。
五、高鹄的观点与投资建议
道阻且长,行则将至。中国氢能行业的未来是星辰大海,发展机遇与挑战并存,国内企业在技术、材料等方面仍有巨大的进步空间。对于投资者而言,哪些细分领域值得重点关注,什么样特质的创业公司有望脱颖而出?高鹄新能源团队的观点与建议如下:
(一)绿氢的生产领域
Ø 随着可再生能源发电的快速发展以及相关核心零部件的研发进展和国产化程度的提升,可再生能源发电制氢值得重点关注。
Ø 碱性电解水(ALK)目前已比较成熟并实现了规模化落地。质子交换膜电解水(PEM)和固体氧化物电解水(SOEC)的技术路线虽然尚不成熟,但从第一性原理来看更具优势,我们看好其长期发展潜力和投资价值。
Ø PEM将率先迎来爆发,建议重点关注PEM电解槽研发和制造企业,以及质子交换膜、催化剂等核心零部件的国产化研发企业。
Ø 持续关注国产SOEC电解槽的研发企业,重点关注相关的技术和材料突破,以及商业化落地的进展。
(二)绿氢的应用领域
Ø 重点关注氢冶金、氢化工、氢能燃料电池汽车这几个主要的绿氢消费市场。
Ø 在氢冶金、氢化工市场,核心玩家以大型钢铁、化工等国氢、央企为主,可关注提供核心设备、创新材料、生产工艺、以及相关的系统改造、运营优化软件、咨询服务等的创业公司。
Ø 在氢能燃料电池汽车市场,需重点关注规模化的头部燃料电池系统公司,比如在电堆、膜电极及其中质子交换膜、催化剂等核心零部件的研发与制造上有突破进展的国内创业公司。
Ø 在其他领域,如氢能船舶、航空等,可以保持关注并挖掘细分市场中头部公司的投资机会。
(三)投资重点考虑因素
Ø 对于国产化程度不高的部分核心零部件环节,需重点验证创始团队的学术能力、相关科研成果和专利情况,注意其在关键指标上与世界领先水平的对比。
Ø 优先选择有资源背景以及技术研发、生产制造、管理等方面成熟经验积累的公司,如依托知名大学、科研院所成立的或从头部能源公司、汽车行业公司分拆的创业公司。
Ø 需验证从实验室到规模化量产的落地能力并关注核心指标的变化。
Ø 氢能行业普遍处于发展早期,优先选择与产业链核心玩家(如燃料电池系统企业)或上游核心资源企业(如新能源发电企业及风电、光伏等产业巨头)建立生态合作的创业公司,更有利于保证订单需求,并有益于与合作伙伴共同推动产品研发和迭代。
Ø 考察供应链的稳定性以及公司的议价能力、对进口零部件和材料的依赖程度。
Ø 关注企业与政府的合作关系及当地政府的相关产业政策,尤其对于依赖政府补贴、或需要拿到政府的经营指标、许可的部分细分行业。
高鹄资本长期看好中国氢能产业的发展前景,并希望能够与氢能行业的创业者们并肩作战,用我们的深度服务助力优秀的初创企业快速成长,成为中国乃至国际领先的氢能企业,为中国构建独立自主的氢能产业贡献力量。
高鹄新能源系列研究(二):中国绿氢产业化展望
作为新能源专题系列研究的第二篇,本文将主要分享高鹄资本对于氢能产业的观点,包括氢能的分类、优势、产业发展、生产制造、应用场景与投资建议。我们希望借此文与产业内的企业家与投资人进行交流,也期待后续的系列文章能够引发大家更多的共鸣与思考,从而产生更深入的探讨。
从农业文明起,人类陆续经历了生物质能时代、化石能源时代,而今我们已步入以风光电氢为代表的可再生能源新时代。高鹄资本作为中国领先的新经济投行,长期关注能源革命带来的产业变革机遇。在深入产业链调研与分析后,高鹄资本推出新能源产业专题系列研究,将就电池、光伏、氢能、储能等重点能源赛道陆续输出我们的洞见与思考。
作为新能源专题系列研究的第二篇,本文将主要分享高鹄资本对于氢能产业的观点,包括氢能的分类、优势、产业发展、生产制造、应用场景与投资建议。我们希望借此文与产业内的企业家与投资人进行交流,也期待后续的系列文章能够引发大家更多的共鸣与思考,从而产生更深入的探讨。
前言:
21世纪以来,受石油资源日渐减少、气候变化全球治理形势紧迫的影响,人类对发展生态友好、绿色低碳社会的需求不断提升,以“低碳化、无碳化”理念为核心的新一轮能源变革在全球兴起,这将引领人类社会经历新一次从经济发展到政治文明的巨大飞跃。
高鹄新能源团队认为,氢能作为一种清洁、高效、安全、可持续的二次能源,将成为新一代能源革命的重要载体。而氢能的发展尚处于早期,包括生产、储运、应用在内的氢能产业建设将成为中国能否引领全球能源变革的关键,在技术、产品、商业模式等方面做出创新和突破的创业公司将有机会成为能源行业的新一代领先企业。
一、氢能的特性及优势
从第一性原理出发,氢能本身的优秀特性使其有望成为主要的新一代能源:
Ø 资源丰富:氢是宇宙中分布最广泛的物质,构成了宇宙质量的75%,供给极为充足。
Ø 绿色清洁:氢气无毒害,生产及使用过程无污染、无碳排。
Ø 比能量高:常见燃料中氢气热值最高(142KJ/g),分别是汽油和煤炭的约3和4.5倍。
Ø 燃料安全性:氢气的安全性优于天然气和石油,密度仅为空气7%,挥发快,不易形成可爆炸的气雾。
Ø 加注高效:短时间即可完成加氢。
Ø 工作温度适应性广:-30 - 120度。
参考国际能源机构针对氢能在全球能源总需求中占比的预测,到2050年氢能在全球能源中的占比将超过10%,最乐观的预测甚至将超过20%。
此外,2021年数据显示中国原油对外依存度超过70%,天然气对外依存度超过45%。在世界政治格局日趋变化的环境下,提升氢能的使用占比,有利于减少中国对进口能源的依赖,对提升国家能源的独立性和安全性具有重大战略意义。
二、氢气的分类与发展趋势
目前按照氢气的制取方式,可以将氢气分为灰氢、蓝氢和绿氢:
Ø 灰氢:从化石燃料制取的氢气,碳排放高。
Ø 蓝氢:取自化石燃料,但通过CCS(碳捕集与封存)制取的氢气,碳排放相对低。
Ø 绿氢:风电/光电等可再生能源电解水制取的氢气,几乎没有碳排放。
目前最主要的三种制氢方式分别为化石燃料制氢、工业副产氢、电解水制氢。化石燃料制氢和工业副产氢的技术较为成熟、生产成本低,是我国目前产业化制氢的最主要途径,但产物主要以灰氢为主。增加CCS流程制取蓝氢可作为向绿氢过渡阶段的解决方案。从长远来看,接近零碳排放的绿氢是氢能利用的最理想形态,但目前受制于技术门槛和较高成本,实现绿氢的大规模应用还有待时日。
同时,由于我国风电、光伏装机量快速提升,可再生能源发电的波动性使得并网压力不断增大,各地可能产生弃电现象。而利用可再生能源发电供能,使得电解水制造绿氢成为风光电消纳的最佳途径之一,发电成本快速下降。随着可再生能源发电成本的快速下降(在电解水制氢的成本中,电力成本占比高达60%以上),以及电解槽技术的发展和效率提升,可再生能源电解水制氢的成本优势也将愈发凸显。2022年3月国家发改委发布的《氢能产业发展中长期规划(2021-2035年)》明确提到2025年可再生能源制氢量将达到10-20万吨/年,2035年可再生能源制氢在终端能源消费中的比重将明显提升。
下文将对绿氢的上游生产以及下游应用进行具体论述。
三、绿氢的生产制造
按照工作原理和电解质的不同,目前电解水制造绿氢的主要技术分为三种:碱性电解水技术(ALK)、质子交换膜电解水技术(PEM)、固体氧化物电解水技术(SOEC)。
碱性电解水技术(ALK):技术较为成熟,成本相对较低。目前中国约80%的可再生能源制氢项目采用碱性电解水制氢技术,其下游应用在电力、冶金、化工、电子、交通等众多领域,相关产业链发展已较为成熟。
质子交换膜电解水技术(PEM):相比ALK技术,具有电流密度高、设备体积小、产出氢气纯度高、响应速度快等众多优点,与波动性和随机性较大的风电和光伏具有良好的匹配性。随着可再生能源制氢的快速发展,质子交换膜电解水技术的发展和商业化有望进一步提速。
但该技术整体还处于商业化初期,PEM电解槽的关键零部件对国外进口的依赖度较高。提升产业链的国产化程度是目前推动质子交换膜电解水技术发展的关键:
Ø 质子交换膜:PEM电解槽比燃料电池使用的质子交换膜更厚,加工过程易发生肿胀和变形,加工难度更大,目前大多采用全氟磺酸基聚合物为主要材料,主要依赖杜邦NafionTM等海外进口产品。
Ø 催化剂:在PEM电解槽的强酸性工作环境,阴极和阳极催化剂需选用耐腐蚀的铂、铱等贵金属,成本高且供给依赖进口(例如全球铱产量约7-7.5吨/年,85%左右产自南非),供给稳定性存在隐患,降低贵金属含量成为当前研发的主要方向。
Ø 气体扩散层:通常选择耐腐蚀性强的钛基材料,制作钛毡结构的气体扩散层,制作工艺较为复杂,目前国内生产企业较少,主要以进口产品为主。
Ø 双极板:同样需要选用钛基双极板,主要使用海外进口品牌为主。
固体氧化物电解水技术(SOEC):具有单机容量大、转换效率高等优点,且SOEC电解设备在高温工作下,可以大幅减少电能的消耗并有效利用工业场景的废热。但该技术目前处于研发和示范阶段,尚未实现规模化商业应用,且高温工作环境也对材料的选择提出了更多新要求。从长远来看,随着技术和材料的成熟,固体氧化物电解水技术有望成为可再生能源制氢的重要方式。
四、绿氢的应用场景和发展潜力
根据中国氢能联盟预测,在2060年碳中和目标下中国氢气年需求量将增至1.3亿吨左右,其中工业领域用氢量最大,占比达60%;交通领域用量高速增长,占比将达到31%;电力和建筑领域占比分别为5%和4%。
由此可见,将来绿氢在工业和交通领域应用的发展潜力相对较高,后文中我们也将重点针对绿氢在工业和交通领域的应用进行详细论述。
(一)工业领域
1、氢冶金:
钢铁行业是碳排放最高、脱碳压力最大的行业之一。2020年中国粗钢年产量超10.6亿吨,占全球粗钢总产量50%以上。中国钢铁行业碳排放总量约18亿吨,占全国碳排放总量15%左右。由于中国钢铁生产中燃料燃烧造成的排放和以焦炭为主要还原剂的反应过程排放,难以通过电气化的方式实现完全脱碳,利用绿氢替代碳作为还原剂并配加电炉炼钢的模式将成为钢铁行业实现碳中和最具前景的解决方案之一。
碳冶炼反应式:Fe2O3+3CO=2Fe+3CO2(碳作为还原剂并生成二氧化碳)
氢冶炼反应式:Fe2O3+3H2=2Fe+3H2O(氢气作为还原剂且产物是水,碳排放量为0)
目前氢冶金技术的主要研发应用方向为高炉富氢冶炼和非高炉氢基还原冶炼。其中,高炉富氢冶炼通过向高炉喷吹富氢介质,以氢还原部分取代碳还原,可实现一定程度的氢冶金,但减排潜力有限。非高炉氢基还原冶炼包括氢基直接还原冶炼、氢基熔融还原冶炼等工艺,理论碳减排上限高,但技术尚不成熟,发展相对早期。在碳中和政策引领下,国内头部钢铁集团均在积极投建新型的氢冶金项目,氢冶金工艺的研发和商业化有望进入高速发展阶段。
2、氢化工:
氢气是合成氨、合成甲醇、石油炼化和煤化工行业中的重要原料,2020年合成氨、甲醇、冶炼与化工所需氢气分别占比32%、27%和25%。目前中国的化工行业仍属于以化石燃料为主要能源基础和原料的高耗能高碳排放行业,所需的氢气主要通过天然气重整、煤气化等传统方式生产,未来有望通过绿氢大规模替代以实现化工行业的碳中和目标。
目前国内已有化工行业应用绿氢的示范项目陆续落地。例如宝丰能源在宁东建立的全国最大光伏制氢耦合煤化工项目,每年可减少煤炭资源消耗约38万吨、二氧化碳排放约66万吨、化工装置碳排放总量的5%。根据落基山研究所与中国氢能联盟研究院的研究测算,到2030年,中国化工行业可再生氢消费量将达到376万吨,是中国最大的可再生氢需求市场。
(二)交通领域
1、燃料电池汽车:
随着纯电动BEV技术、混动HEV技术的发展以及相关充换电设施网络的完善,目前在乘用车领域,电动汽车的综合使用体验和性价比优势已非常突出,在碳中和的大背景下取代传统燃油车已是大势所趋。但在长距离、大重量的商用车货运场景下,电动车的续航里程和补能时间存在明显不足。
而氢燃料电池FCEV具有能量密度高、自重低、加氢快、耐低温等优点,这决定了氢燃料电池车更适用于中长途、高载重、冷链运输等商用车类型,以及固定路线、封闭的矿区、港口等运输场景。近年来,国家针对氢燃料电池汽车的扶持政策和补贴力度不断加大,氢燃料电池产业增速显著提升。根据中汽协数据, 2016-2021年国内氢燃料电池汽车销量达到1586辆,保有量接近9000辆。
目前国内外氢燃料电池汽车的主流应用是质子交换膜燃料电池(PEMFC),具有功率密度高、启动时间短、操作温度低等优势。
除了依托政府的扶持以外,燃料电池汽车产业的健康发展必须从根本上提升技术成熟度、降低终端用户的购买和使用成本。从上游来看,随着制氢行业的发展和成本下降,以及氢气储运环节的发展,氢气成本有望持续下降;而从下游来说,亟需推动燃料电池全产业链的国产化以促进终端购买成本的有效下降。
以质子交换膜燃料电池车为例,燃料电池系统占整车成本60%左右,而电堆是系统中的核心,占系统成本超60%。膜电极则是电堆中进行电化学反应的核心部件,主要由质子交换膜、催化剂层和气体扩散层组成,但目前核心零部件的国产化程度依然偏低,与世界领先厂商仍存在较大差距。
目前各个领域已涌现出一批优秀的国产自主研发企业,产品性能逐渐与海外水平接近。随着在中国燃料电池商用车落地规模的扩大,有望在较短时间内实现电堆/膜电极核心零部件的国产化突破,对推动燃料电池渗透率的提升将具有重大意义。
此外由于现阶段整体产业链尚不成熟,行业基础设施和服务网络不完善,市场上也出现了一批氢能燃料电池车运营服务商,通过整合资源向终端客户提供一体化的产品和服务,并反向助推上游的产品技术研发,推动了行业整体的迭代发展。
2、船舶、飞机等细分市场:
在交通领域还存在着其他新兴细分市场的机会,如在氢能二轮车、工业叉车、船舶、无人机等应用场景下,氢能在能量密度、加氢速度等方面的优势依然非常突出,且部分领域电动化的渗透率也并不高。只有下游氢能应用场景的多元化发展,使氢能的终端消费市场不断壮大,才能带动上游生产储运等环节的规模化,最终推动氢能产业实现整体的可持续发展。
五、高鹄的观点与投资建议
道阻且长,行则将至。中国氢能行业的未来是星辰大海,发展机遇与挑战并存,国内企业在技术、材料等方面仍有巨大的进步空间。对于投资者而言,哪些细分领域值得重点关注,什么样特质的创业公司有望脱颖而出?高鹄新能源团队的观点与建议如下:
(一)绿氢的生产领域
Ø 随着可再生能源发电的快速发展以及相关核心零部件的研发进展和国产化程度的提升,可再生能源发电制氢值得重点关注。
Ø 碱性电解水(ALK)目前已比较成熟并实现了规模化落地。质子交换膜电解水(PEM)和固体氧化物电解水(SOEC)的技术路线虽然尚不成熟,但从第一性原理来看更具优势,我们看好其长期发展潜力和投资价值。
Ø PEM将率先迎来爆发,建议重点关注PEM电解槽研发和制造企业,以及质子交换膜、催化剂等核心零部件的国产化研发企业。
Ø 持续关注国产SOEC电解槽的研发企业,重点关注相关的技术和材料突破,以及商业化落地的进展。
(二)绿氢的应用领域
Ø 重点关注氢冶金、氢化工、氢能燃料电池汽车这几个主要的绿氢消费市场。
Ø 在氢冶金、氢化工市场,核心玩家以大型钢铁、化工等国氢、央企为主,可关注提供核心设备、创新材料、生产工艺、以及相关的系统改造、运营优化软件、咨询服务等的创业公司。
Ø 在氢能燃料电池汽车市场,需重点关注规模化的头部燃料电池系统公司,比如在电堆、膜电极及其中质子交换膜、催化剂等核心零部件的研发与制造上有突破进展的国内创业公司。
Ø 在其他领域,如氢能船舶、航空等,可以保持关注并挖掘细分市场中头部公司的投资机会。
(三)投资重点考虑因素
Ø 对于国产化程度不高的部分核心零部件环节,需重点验证创始团队的学术能力、相关科研成果和专利情况,注意其在关键指标上与世界领先水平的对比。
Ø 优先选择有资源背景以及技术研发、生产制造、管理等方面成熟经验积累的公司,如依托知名大学、科研院所成立的或从头部能源公司、汽车行业公司分拆的创业公司。
Ø 需验证从实验室到规模化量产的落地能力并关注核心指标的变化。
Ø 氢能行业普遍处于发展早期,优先选择与产业链核心玩家(如燃料电池系统企业)或上游核心资源企业(如新能源发电企业及风电、光伏等产业巨头)建立生态合作的创业公司,更有利于保证订单需求,并有益于与合作伙伴共同推动产品研发和迭代。
Ø 考察供应链的稳定性以及公司的议价能力、对进口零部件和材料的依赖程度。
Ø 关注企业与政府的合作关系及当地政府的相关产业政策,尤其对于依赖政府补贴、或需要拿到政府的经营指标、许可的部分细分行业。
高鹄资本长期看好中国氢能产业的发展前景,并希望能够与氢能行业的创业者们并肩作战,用我们的深度服务助力优秀的初创企业快速成长,成为中国乃至国际领先的氢能企业,为中国构建独立自主的氢能产业贡献力量。
0
第一时间获取股权投资行业新鲜资讯和深度商业分析,请在微信公众账号中搜索投中网,或用手机扫描左侧二维码,即可获得投中网每日精华内容推送。
发表评论
全部评论