验证即登录,未注册则自动创建新账号 如果手机号已注册则自动登录
一、 概况
私募股权投资(PE)作为我国多层次资本市场建设的重要组成部分,对于推动我国经济发展方式转变和经济结构调整,发挥着日益重要的作用。经过十多年的发展,PE基金在我国已经成为仅次于企业银行信贷和公开上市发行之外的最重要投融资工具之一。
在我国,商业银行作为PE的重要合作伙伴,通过其强大的资源平台、网络平台、信息平台、信用平台等资源优势,可以有效地为PE投资提供全面的综合金融服务,协助其提高运作效率,共同提升被投资企业的价值,而PE基金则为商业银行发现和培育未来的优质成熟企业。商业银行与PE已经从两个不同的投融资主体,逐渐发展成相辅相成、紧密协作、获取共赢的紧密合作关系。
受现有法规的限制,商业银行不能直接进入私募股权投资基金市场:银行不能直接从事PE投资,银行的常规贷款不能用于权益性投融资,银行的理财资金不能投资于未上市企业股权(目前私人银行除外)等。
尽管如此,商业银行还是想尽一切办法“曲线救国”。比如政策性银行在股权投资及设立PE基金方面已有所尝试,国家开发银行通过旗下国开金融,参与设立了多支PE基金以及政府引导基金;国有五大行纷纷于前些年在香港成立子公司直接参与PE投资;而其他部分银行则通过控股信托公司、基金子公司来间接参与股权投资。
在不享受政策性银行特殊待遇、也没有国有五大行可以在境外设立子公司那样的条件的情况下,更多股份制银行通常选择与PE进行合作,提供完善配套的PE综合金融服务。目前来看,比较活跃的模式主要有以下四种:资金募集、资金托管、各类贷款和财务顾问。
资金募集业务通常通过银行的私人银行进行。在募集资金业务中,银行收取前端和后端的费用,既获得募集金额的佣金,也能取得基金的投资收益分成。
资金托管业务贯穿股权投资基金从募集、投资到退出的各个阶段。银行可以与股权投资机构签订托管合同,为其提供包括资产保管、运作监督、资金清算、股权登记与变更、会计核算、资产估值以及资讯报告多项服务。
投贷联动主要是指商业银行和PE投资机构达成战略合作,在PE投资机构对企业已进行评估和投资的基础上,商业银行以“股权+债权”的模式对企业进行投资,形成股权投资和银行信贷之间的联动融资模式。
财务顾问等其它配套综合服务则包含更多创新型业务,目前浦发已拥有完整的股权基金金融产品体系以及能够为PE产业链条上的基金、基金投资人和被投资企业提供全生命周期、多层次、专业化服务的综合金融服务。
二、政策环境
1、从PE基金募集的角度
银监会在2013年1月的全国银行业监管工作会议上,明令银行业“严禁销售私募股权基金产品”。此禁售令正是针对之前不断爆发的理财产品风波。尤其是2012年12月华夏银行支行理财经理私自代销PE产品,到期无法兑付进而引发纠纷,在业界掀起了较大波澜。从商业银行的角度看,网点代销PE类产品是可接受的,而私人银行并没有被明确划入此规定的范畴。一直以来,高净值人群在追求高收益时,PE类产品投资都是其中一个渠道,而私人银行也乐意去为客户推荐相应的产品,分享产品的管理费和业绩分成。
2、从PE基金投资和管理的角度
2003年的《中华人民共和国商业银行法》第四十三条规定:“商业银行在中华人民共和国境内不得从事信托投资和证券经营业务,不得向非自用不动产投资或者向非银行金融机构和企业投资,但国家另有规定的除外。” 这一规定限制了国内商业银行使用自有资金或储户资金,投资未上市企业股权和私募股权投资基金的行为,但同时也为银行业PE等创新业务预留了政策空间,银行在获得国家行政主管部门的批准后,可以依法开展PE业务。
现行的《贷款通则》规定,普通贷款不得用于权益性投融资,而PE基金的主营业务即为权益性投资,因此限制了私募股权基金从商业银行渠道获取贷款。但在2008年,银监会下发了《商业银行并购贷款风险管理指引》,允许银行向并购方发放用于支付并购交易价款的贷款。
2008年银监会印发的《银行与信托公司业务合作指引》第七条规定“银行不得干预信托公司管理行为”,该文件的发布成为日后银行业通过信托方式进军PE业务的主要障碍。
2009年,银监会发布的《中国银监会关于进一步规范商业银行个人理财业务投资管理有关问题的通知》规定“理财资金不得投资于未上市企业股权和上市公司非公开发行或交易的股份”,这一条文的发布也使得银行通过发行理财产品进入PE业务的途径被封锁。此前,银行业曾通过收购信托公司曲线进军PE业务,并获得丰厚的回报。
2011年,银监会下发了《关于进一步规范银信合作业务的通知》,这意味着监管层强制数千亿存量银信合作产品由表外转入表内的工作已经开始。从2010年以来,银信合作信贷类产品发行量已经开始大幅度下滑。在这种银信合作受压的大背景下,加之2010年以来的信贷投放趋紧,PE业务将成为商业银行未来业务的突破点。
2014年1月,国务院下发107号文《关于加强影子银行业务若干问题的通知》,拉开了中央对金融市场加强监管的序幕。一个多月后,证券业协会发布《关于进一步规范证券公司资产管理业务有关事项的补充通知》,该《通知》旨在对集合资管业务的各类监管指标加以确定和强调。
银行与PE合作的关键在于为投资者与企业提供投融资平台服务,好处在于既可获取中间业务收入,又不占用贷款额度;在合作过程中与企业建立新型关系,可为银行赢得更多的综合回报;在PE参与的前提下,追加对中小企业的贷款金额,可实现风险可控下的利息收益;在将来政策逐步允许的情况下,直接介入PE投资或为PE提供贷款支持,也可为银行收益获得更高的投资回报。
二、 商业银行PE业务类型
目前我国商业银行参与PE业务的部门主要有三个,分别是私人银行部、资产托管部和投资银行部。
私人银行部
银行代销私募股权基金产品的渠道有两种,一是柜台的理财产品,二是私人银行业务。柜台代销已被叫停;而私人银行渠道一旦被关闭,投资机构将考虑第三方理财通道,或以自身建立财富管理公司的销售渠道进行募资。因此,就目前而言,商业银行的私人银行部是PE基金募资的主要渠道。
私人银行代销PE产品的收益通常包含两部分:一是对基金管理费部分的抽成,有实缴和认缴之分,PE基金的管理费一般占募资总额的2%左右,银行对此的抽成比例取决于其议价能力,最高抽成比例可达管理费的50%;二是对超额收益分成部分的抽成,最高可达20%。
投中研究院经过调研得知,私人银行代销PE产品之前首先会对项目做尽职调查,随后要通过两轮过会审核才能进行发售:第一轮是部门内部的审核,第二轮是由行长牵头并由托管、风控、法务等部门协同参与的审批会。虽然目前私人银行代销产品的规模绝大部分被信托占领,但PE产品由于有超额收益部分的分成,其对私人银行部利润的贡献要高于信托产品。
资产托管部
目前国内大中型商业银行,包括五大国有银行,浦发、招商、民生、中信等股份制银行已全部具备托管私募股权资金的资格;部分城商行如北京银行、苏州银行等也开始展开此类业务,托管业务已覆盖有限合伙型基金、公司制基金以及政府主导的产业投资基金。
基金托管业务的主要盈利来源是托管费。从托管费用组成来看,主要包括账户开立费用、安全保管费用、交易结算费用等。绝大部分银行对投资机构以相同的托管费率进行基金托管,少部分银行因托管基金规模而实行差异化托管费率。
各银行资产托管部根据其自身条件,推出了各具特色的托管服务。如浦发银行早在2008年即推出“PE综合金融服务方案”,以“财务顾问+托管”作为基本服务模式,为PE基金提供一体化的综合金融服务;招商银行则提出综合化金融服务方案,包括全程化托管服务及全面的信息支持等;工商银行的托管业务则主要强调其强大的资金清算能力、资金调拨效率及丰富的贷款储备项目资源。
投资银行部
除私人银行部和资产托管部以外,商业银行与PE相关的业务主要集中在投资银行部。国有五大行在香港成立的子公司也是其投资银行部门,可直接参与PE投资。目前已有的PE相关业务主要有投贷联动、并购贷款、银团贷款等等,以及各类财务顾问等增值服务。
表1 国有大型商业银行及部分全国股份制商业银行投资银行部PE相关业务一览表
1、投贷联动
投贷联动主要是指商业银行和PE投资机构达成战略合作,在PE投资机构对企业已进行评估和投资的基础上,商业银行以“股权+债权”的模式对企业进行投资,形成股权投资和银行信贷之间的联动融资模式。目前主要用于中小企业的信贷市场。
PE建立在对一个企业完全熟悉基础上做出的投资抉择,能够增进企业在银行面前的信用。其二PE可以通过银行的客户信息确定其投资的项目,解决了PE寻找优质项目难的问题。同时,银行的信贷支持降低了中小企业的融资成本,同时也改善了中小企业的融资环境。
投贷联动模式主要是与一些产业基金或者PE进行合作。比如,产业基金设立之后,对某企业进行股权投资,银行再跟进一部分贷款;或者PE基金对某企业进行财务投资,可以优化企业的财务结构,规范企业发展,银行会及时跟进一部分贷款。
2、并购贷款
并购贷款是指为满足并购方或其专门子公司在并购交易中用于支付并购交易价款的需要,以并购后企业产生的现金流、并购方综合收益或其他合法收入为还款来源而发放的贷款。主要针对境内优势客户在改制、改组过程中,有偿兼并、收购国内其他企事业法人、已建成项目及进行资产、债务重组中产生的融资需求而发放的贷款。
并购贷款是一种特殊形式的项目贷款。普通贷款在债务还款顺序上是最优的,但如果贷款用于并购股权,则通常只能以股权分红来偿还债务。并购贷款可帮助并购方企业在资金不足的情况,通过并购上下游企业实现产业链的纵向延伸,或通过并购同类企业迅速扩大规模、提升市场份额及知名度。
投资银行团队的主要职责是,与并购贷款发起部门共同实施尽职调查,对并购交易涉及的风险事项进行分析评估,并出具关于并购交易的专业意见,为贷款发起部门及审查部门决策提供参考。
以农行并购贷款业务为例,其特征有:(1)并购贷款最高额度为并购交易对价的50%; (2)贷款期限一般不超过5年;(3)并购方为境内注册企业,目标企业注册地不限;(4)要求并购方和目标企业具有产业相关度或战略相关性;(5)要求提供足额的有效担保。
在为并购方企业提供资金支持以外,银行同时也为并购方企业提供专业的财务顾问服务,根据并购交易的特点和并购方的财务状况及业务要求,提供交易结构、融资方案设计服务,并协助并购各方办理相关的审批和交割手续。
3、银团贷款
除并购贷款以外,投资银行部的银团贷款的业务,也同样适用于兼并收购,此外它还适用于项目融资、债务重组。
银团贷款是指获准经营信贷业务的多家银行或其他金融机构组成银团,基于相同的贷款条件,采用同一贷款协议,按约定的时间和比例,通过代理行向借款人提供本外币贷款或授信服务。
银团贷款中的具体角色包括安排行、牵头行、参加行及代理行等,可参与银行的金融机构有:政策性银行、国有大型商业银行、全国股份制商业银行、地方股份制商业银行、地方性中小银行、外资银行,以及其他金融机构。
银团贷款是私募股权基金的并购业务的重要资金来源。作为一种成熟的融资模式,银团贷款比双边贷款标准化程度更高,比债券发行又更加灵活,兼具灵活性和流动性,尤其在中长期贷款中被国际上广泛采用。
4、财务顾问
银行参与PE的形式早已不限于PE基金募集、托管。除这些常规性业务外,银行更是不遗余力地创新服务方案,更深层次地充当企业融资财务顾问,为PE投资企业提供贷款。目前来看,第一种形式所有银行都有参与,第二种形式一些股份制银行更为活跃。
具体业务中,银行以“财务顾问”的身份介入,不直接承担资产风险。所谓“财务顾问”,是帮助PE与企业牵线搭桥,最终企业与PE是否能达成共识、建立合作,由双方独立决定,银行只是建立一个沟通、协商的平台。在后续的服务中,对于有潜力的优质企业客户,银行也会提供一定的信贷支持,遵循既定的严格信贷政策和程序,进行审核判断。
工行的联合并购业务是在重组并购业务中利用投资银行服务手段,向重组并购联合投资主体提供组建顾问服务、融资顾问服务、交易顾问服务和并购后管理(退出)顾问服务的全流程、全方位投资银行业务。其适用对象有:具有并购需求,但无法独立完成并购、需要借助合作伙伴力量和资源的联合并购发起者;作为重组并购主体的联合投资主体;有退出需求的财务投资者。收费标准根据双方协商后签订的重组并购财务顾问协议而定。按约定的收费标准收取相应的财务顾问费。
浦发银行是我国目前PE业务的先锋,因此下面以浦发银行为例,对商业银行在PE业务中的角色进行说明。
浦发银行是全国最早进入PE基金市场的商业银行,率先推出股权基金对接项目、股权代理收费服务和股权基金托管等业务。浦发银行目前已成为国内最大的股权基金托管银行,连续六年位居国内银行业首位。截至目前,该行共托管股权基金近500只,规模近2000亿元人民币。
浦发银行于2008年在业内首推PE综合金融服务方案。经过多年发展,已拥有国内银行业最完整的股权基金金融产品体系,以及业内唯一的股权基金信息系统和托管系统,能够为PE产业链条上的基金、基金投资人和被投资企业提供全生命周期、多层次、专业化服务的综合金融服务,包括智、融、投、贷、管、退、保等七个领域,并拥有PE退出服务、认股选择权、私募财务顾问、投贷联动2.0、项目对接2.0、LP份额转让等业内领先的创新产品。
浦发银行于2014年初推出PE退出顾问服务业务,以服务我国股权基金巨大的退出需求。根据退出方式的不同,该项服务分为上市退出服务、并购退出服务、场外市场交易退出服务、私募二级市场退出服务等。在其中的PE退出顾问服务中,浦发银行将充当股权基金客户的财务顾问,整合运用自身综合资源,充分发挥浦发银行在企业上市、场外交易市场挂牌交易、并购重组、股权转让等业务上的专业优势,为股权基金定制多元化的退出方案,从而协助基金顺利退出投资企业/项目。
四、研究结论及趋势判断
投中研究院分析认为,目前银行与PE的合作呈现出以下几个特点和趋势:
第一,我国的各级商业银行将在介入PE业务的纵深方面有进一步发展,并继续在基金募资、投资环节扮演着举足轻重的角色。由发改委牵头制定的《股权投资基金管理办法(草案)》早已于2009年制定完成,在征求各部委意见后已报送至国务院,目前仍然处在等待审批的阶段。《草案》迟迟未能露出真容,其作为我国PE行业的基础性法案,将对参与主体给予规范性的指导意见,应当会明确银行参与设立和管理PE基金的权限,并倾向于允许商业银行将部分沉淀下来的债务资本投资于产业基金,有望在某种程度上弥补《商业银行法》为银行参与PE投资设置的障碍。
第二,商业银行对经营PE业务已觊觎多年,但目前受于政策限制仍然只能通过子公司间接涉足PE领域。银行有可能会逐渐淡化传统的间接融资中介的定位,创造新的业务类型,丰富中间业务。不少银行通过不断涉足基金、信托、保险、金融租赁等领域往综合化经营的方向转型。PE业务可直接对接金融和产业资源,通过股权和债权投资等多种形式,提供全方位金融服务。
第三,据统计数据显示,近5年来,国内股权基金投资项目近6000个,而项目退出仅不到2000个,存量项目超4000个。因此,未来股权基金退出需求将十分强烈,退出顾问服务市场会有广阔空间。
研究垂询
王子威 Jerry Wang(分析师)
Email:jerrywang@chinaventure.com.cn
媒体垂询
于晓姣 Caroline Yu(媒介专员)
Tel:+86-10-59799690- 681
Fax:+86-10-85893650
Email:caroline@chinaventure.com.cn
关于CVSource投中数据终端
CVSource投中数据终端是股权投资领域专业、准确、全面的金融数据产品。
CVSource投中数据终端由投中集团倾力打造,为国内外股权投资从业人员提供专业的数据服务以及高效的研究工具。
关于投中研究院
投中研究院隶属于投中集团,致力于围绕中国股权投资市场开展资本研究、产业研究、投资咨询等业务,通过精准数据挖掘及行业深度洞察,为客户提供最具价值的一站式研究支持与咨询服务。
关于投中集团
投中集团是一家领先的中国股权投资市场专业服务机构,通过旗下金融数据、研究咨询、媒体资讯、交易平台、会议活动、金融培训等业务,为行业和客户提供专业、多层次的产品与服务。投中集团创建于中国股权投资市场起步之时,历经多年沉淀和积累,树立了专业的品牌形象,获得了行业同仁的广泛认可,并将继续引领和推动中国股权投资市场的蓬勃发展。
投中集团成立于2005年,总部位于北京,在上海、深圳设有办事机构。
引用说明
本文由投中集团公开对媒体发布,如蒙引用,请注明:投中研究院。并请将样刊两份寄至:
地址:北京市东城区东直门南大街11号中汇广场A座7层
邮编:100007
收件人:于晓姣
第一时间获取股权投资行业新鲜资讯和深度商业分析,请在微信公众账号中搜索投中网,或用手机扫描左侧二维码,即可获得投中网每日精华内容推送。
创新经济的智识、洞见和未来
投资人都在用的数据专家
投中观点:商业银行介入PE各异 政策限制难挡模式创新
投贷联动主要是指商业银行和PE投资机构达成战略合作,在PE投资机构对企业已进行评估和投资的基础上,商业银行以“股权+债权”的模式对企业进行投资,形成股权投资和银行信贷之间的联动融资模式。目前主要用于中小企业的信贷市场。
一、 概况
私募股权投资(PE)作为我国多层次资本市场建设的重要组成部分,对于推动我国经济发展方式转变和经济结构调整,发挥着日益重要的作用。经过十多年的发展,PE基金在我国已经成为仅次于企业银行信贷和公开上市发行之外的最重要投融资工具之一。
在我国,商业银行作为PE的重要合作伙伴,通过其强大的资源平台、网络平台、信息平台、信用平台等资源优势,可以有效地为PE投资提供全面的综合金融服务,协助其提高运作效率,共同提升被投资企业的价值,而PE基金则为商业银行发现和培育未来的优质成熟企业。商业银行与PE已经从两个不同的投融资主体,逐渐发展成相辅相成、紧密协作、获取共赢的紧密合作关系。
受现有法规的限制,商业银行不能直接进入私募股权投资基金市场:银行不能直接从事PE投资,银行的常规贷款不能用于权益性投融资,银行的理财资金不能投资于未上市企业股权(目前私人银行除外)等。
尽管如此,商业银行还是想尽一切办法“曲线救国”。比如政策性银行在股权投资及设立PE基金方面已有所尝试,国家开发银行通过旗下国开金融,参与设立了多支PE基金以及政府引导基金;国有五大行纷纷于前些年在香港成立子公司直接参与PE投资;而其他部分银行则通过控股信托公司、基金子公司来间接参与股权投资。
在不享受政策性银行特殊待遇、也没有国有五大行可以在境外设立子公司那样的条件的情况下,更多股份制银行通常选择与PE进行合作,提供完善配套的PE综合金融服务。目前来看,比较活跃的模式主要有以下四种:资金募集、资金托管、各类贷款和财务顾问。
资金募集业务通常通过银行的私人银行进行。在募集资金业务中,银行收取前端和后端的费用,既获得募集金额的佣金,也能取得基金的投资收益分成。
资金托管业务贯穿股权投资基金从募集、投资到退出的各个阶段。银行可以与股权投资机构签订托管合同,为其提供包括资产保管、运作监督、资金清算、股权登记与变更、会计核算、资产估值以及资讯报告多项服务。
投贷联动主要是指商业银行和PE投资机构达成战略合作,在PE投资机构对企业已进行评估和投资的基础上,商业银行以“股权+债权”的模式对企业进行投资,形成股权投资和银行信贷之间的联动融资模式。
财务顾问等其它配套综合服务则包含更多创新型业务,目前浦发已拥有完整的股权基金金融产品体系以及能够为PE产业链条上的基金、基金投资人和被投资企业提供全生命周期、多层次、专业化服务的综合金融服务。
二、政策环境
1、从PE基金募集的角度
银监会在2013年1月的全国银行业监管工作会议上,明令银行业“严禁销售私募股权基金产品”。此禁售令正是针对之前不断爆发的理财产品风波。尤其是2012年12月华夏银行支行理财经理私自代销PE产品,到期无法兑付进而引发纠纷,在业界掀起了较大波澜。从商业银行的角度看,网点代销PE类产品是可接受的,而私人银行并没有被明确划入此规定的范畴。一直以来,高净值人群在追求高收益时,PE类产品投资都是其中一个渠道,而私人银行也乐意去为客户推荐相应的产品,分享产品的管理费和业绩分成。
2、从PE基金投资和管理的角度
2003年的《中华人民共和国商业银行法》第四十三条规定:“商业银行在中华人民共和国境内不得从事信托投资和证券经营业务,不得向非自用不动产投资或者向非银行金融机构和企业投资,但国家另有规定的除外。” 这一规定限制了国内商业银行使用自有资金或储户资金,投资未上市企业股权和私募股权投资基金的行为,但同时也为银行业PE等创新业务预留了政策空间,银行在获得国家行政主管部门的批准后,可以依法开展PE业务。
现行的《贷款通则》规定,普通贷款不得用于权益性投融资,而PE基金的主营业务即为权益性投资,因此限制了私募股权基金从商业银行渠道获取贷款。但在2008年,银监会下发了《商业银行并购贷款风险管理指引》,允许银行向并购方发放用于支付并购交易价款的贷款。
2008年银监会印发的《银行与信托公司业务合作指引》第七条规定“银行不得干预信托公司管理行为”,该文件的发布成为日后银行业通过信托方式进军PE业务的主要障碍。
2009年,银监会发布的《中国银监会关于进一步规范商业银行个人理财业务投资管理有关问题的通知》规定“理财资金不得投资于未上市企业股权和上市公司非公开发行或交易的股份”,这一条文的发布也使得银行通过发行理财产品进入PE业务的途径被封锁。此前,银行业曾通过收购信托公司曲线进军PE业务,并获得丰厚的回报。
2011年,银监会下发了《关于进一步规范银信合作业务的通知》,这意味着监管层强制数千亿存量银信合作产品由表外转入表内的工作已经开始。从2010年以来,银信合作信贷类产品发行量已经开始大幅度下滑。在这种银信合作受压的大背景下,加之2010年以来的信贷投放趋紧,PE业务将成为商业银行未来业务的突破点。
2014年1月,国务院下发107号文《关于加强影子银行业务若干问题的通知》,拉开了中央对金融市场加强监管的序幕。一个多月后,证券业协会发布《关于进一步规范证券公司资产管理业务有关事项的补充通知》,该《通知》旨在对集合资管业务的各类监管指标加以确定和强调。
银行与PE合作的关键在于为投资者与企业提供投融资平台服务,好处在于既可获取中间业务收入,又不占用贷款额度;在合作过程中与企业建立新型关系,可为银行赢得更多的综合回报;在PE参与的前提下,追加对中小企业的贷款金额,可实现风险可控下的利息收益;在将来政策逐步允许的情况下,直接介入PE投资或为PE提供贷款支持,也可为银行收益获得更高的投资回报。
二、 商业银行PE业务类型
目前我国商业银行参与PE业务的部门主要有三个,分别是私人银行部、资产托管部和投资银行部。
私人银行部
银行代销私募股权基金产品的渠道有两种,一是柜台的理财产品,二是私人银行业务。柜台代销已被叫停;而私人银行渠道一旦被关闭,投资机构将考虑第三方理财通道,或以自身建立财富管理公司的销售渠道进行募资。因此,就目前而言,商业银行的私人银行部是PE基金募资的主要渠道。
私人银行代销PE产品的收益通常包含两部分:一是对基金管理费部分的抽成,有实缴和认缴之分,PE基金的管理费一般占募资总额的2%左右,银行对此的抽成比例取决于其议价能力,最高抽成比例可达管理费的50%;二是对超额收益分成部分的抽成,最高可达20%。
投中研究院经过调研得知,私人银行代销PE产品之前首先会对项目做尽职调查,随后要通过两轮过会审核才能进行发售:第一轮是部门内部的审核,第二轮是由行长牵头并由托管、风控、法务等部门协同参与的审批会。虽然目前私人银行代销产品的规模绝大部分被信托占领,但PE产品由于有超额收益部分的分成,其对私人银行部利润的贡献要高于信托产品。
资产托管部
目前国内大中型商业银行,包括五大国有银行,浦发、招商、民生、中信等股份制银行已全部具备托管私募股权资金的资格;部分城商行如北京银行、苏州银行等也开始展开此类业务,托管业务已覆盖有限合伙型基金、公司制基金以及政府主导的产业投资基金。
基金托管业务的主要盈利来源是托管费。从托管费用组成来看,主要包括账户开立费用、安全保管费用、交易结算费用等。绝大部分银行对投资机构以相同的托管费率进行基金托管,少部分银行因托管基金规模而实行差异化托管费率。
各银行资产托管部根据其自身条件,推出了各具特色的托管服务。如浦发银行早在2008年即推出“PE综合金融服务方案”,以“财务顾问+托管”作为基本服务模式,为PE基金提供一体化的综合金融服务;招商银行则提出综合化金融服务方案,包括全程化托管服务及全面的信息支持等;工商银行的托管业务则主要强调其强大的资金清算能力、资金调拨效率及丰富的贷款储备项目资源。
投资银行部
除私人银行部和资产托管部以外,商业银行与PE相关的业务主要集中在投资银行部。国有五大行在香港成立的子公司也是其投资银行部门,可直接参与PE投资。目前已有的PE相关业务主要有投贷联动、并购贷款、银团贷款等等,以及各类财务顾问等增值服务。
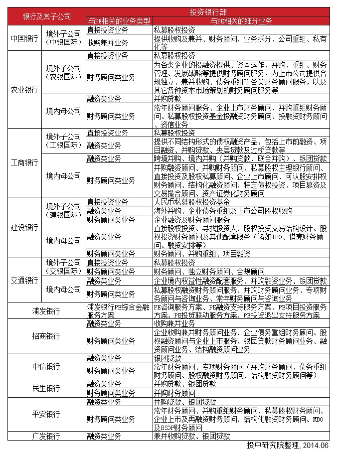
表1 国有大型商业银行及部分全国股份制商业银行投资银行部PE相关业务一览表
1、投贷联动
投贷联动主要是指商业银行和PE投资机构达成战略合作,在PE投资机构对企业已进行评估和投资的基础上,商业银行以“股权+债权”的模式对企业进行投资,形成股权投资和银行信贷之间的联动融资模式。目前主要用于中小企业的信贷市场。
PE建立在对一个企业完全熟悉基础上做出的投资抉择,能够增进企业在银行面前的信用。其二PE可以通过银行的客户信息确定其投资的项目,解决了PE寻找优质项目难的问题。同时,银行的信贷支持降低了中小企业的融资成本,同时也改善了中小企业的融资环境。
投贷联动模式主要是与一些产业基金或者PE进行合作。比如,产业基金设立之后,对某企业进行股权投资,银行再跟进一部分贷款;或者PE基金对某企业进行财务投资,可以优化企业的财务结构,规范企业发展,银行会及时跟进一部分贷款。
2、并购贷款
并购贷款是指为满足并购方或其专门子公司在并购交易中用于支付并购交易价款的需要,以并购后企业产生的现金流、并购方综合收益或其他合法收入为还款来源而发放的贷款。主要针对境内优势客户在改制、改组过程中,有偿兼并、收购国内其他企事业法人、已建成项目及进行资产、债务重组中产生的融资需求而发放的贷款。
并购贷款是一种特殊形式的项目贷款。普通贷款在债务还款顺序上是最优的,但如果贷款用于并购股权,则通常只能以股权分红来偿还债务。并购贷款可帮助并购方企业在资金不足的情况,通过并购上下游企业实现产业链的纵向延伸,或通过并购同类企业迅速扩大规模、提升市场份额及知名度。
投资银行团队的主要职责是,与并购贷款发起部门共同实施尽职调查,对并购交易涉及的风险事项进行分析评估,并出具关于并购交易的专业意见,为贷款发起部门及审查部门决策提供参考。
以农行并购贷款业务为例,其特征有:(1)并购贷款最高额度为并购交易对价的50%; (2)贷款期限一般不超过5年;(3)并购方为境内注册企业,目标企业注册地不限;(4)要求并购方和目标企业具有产业相关度或战略相关性;(5)要求提供足额的有效担保。
在为并购方企业提供资金支持以外,银行同时也为并购方企业提供专业的财务顾问服务,根据并购交易的特点和并购方的财务状况及业务要求,提供交易结构、融资方案设计服务,并协助并购各方办理相关的审批和交割手续。
3、银团贷款
除并购贷款以外,投资银行部的银团贷款的业务,也同样适用于兼并收购,此外它还适用于项目融资、债务重组。
银团贷款是指获准经营信贷业务的多家银行或其他金融机构组成银团,基于相同的贷款条件,采用同一贷款协议,按约定的时间和比例,通过代理行向借款人提供本外币贷款或授信服务。
银团贷款中的具体角色包括安排行、牵头行、参加行及代理行等,可参与银行的金融机构有:政策性银行、国有大型商业银行、全国股份制商业银行、地方股份制商业银行、地方性中小银行、外资银行,以及其他金融机构。
银团贷款是私募股权基金的并购业务的重要资金来源。作为一种成熟的融资模式,银团贷款比双边贷款标准化程度更高,比债券发行又更加灵活,兼具灵活性和流动性,尤其在中长期贷款中被国际上广泛采用。
4、财务顾问
银行参与PE的形式早已不限于PE基金募集、托管。除这些常规性业务外,银行更是不遗余力地创新服务方案,更深层次地充当企业融资财务顾问,为PE投资企业提供贷款。目前来看,第一种形式所有银行都有参与,第二种形式一些股份制银行更为活跃。
具体业务中,银行以“财务顾问”的身份介入,不直接承担资产风险。所谓“财务顾问”,是帮助PE与企业牵线搭桥,最终企业与PE是否能达成共识、建立合作,由双方独立决定,银行只是建立一个沟通、协商的平台。在后续的服务中,对于有潜力的优质企业客户,银行也会提供一定的信贷支持,遵循既定的严格信贷政策和程序,进行审核判断。
工行的联合并购业务是在重组并购业务中利用投资银行服务手段,向重组并购联合投资主体提供组建顾问服务、融资顾问服务、交易顾问服务和并购后管理(退出)顾问服务的全流程、全方位投资银行业务。其适用对象有:具有并购需求,但无法独立完成并购、需要借助合作伙伴力量和资源的联合并购发起者;作为重组并购主体的联合投资主体;有退出需求的财务投资者。收费标准根据双方协商后签订的重组并购财务顾问协议而定。按约定的收费标准收取相应的财务顾问费。
浦发银行是我国目前PE业务的先锋,因此下面以浦发银行为例,对商业银行在PE业务中的角色进行说明。
浦发银行是全国最早进入PE基金市场的商业银行,率先推出股权基金对接项目、股权代理收费服务和股权基金托管等业务。浦发银行目前已成为国内最大的股权基金托管银行,连续六年位居国内银行业首位。截至目前,该行共托管股权基金近500只,规模近2000亿元人民币。
浦发银行于2008年在业内首推PE综合金融服务方案。经过多年发展,已拥有国内银行业最完整的股权基金金融产品体系,以及业内唯一的股权基金信息系统和托管系统,能够为PE产业链条上的基金、基金投资人和被投资企业提供全生命周期、多层次、专业化服务的综合金融服务,包括智、融、投、贷、管、退、保等七个领域,并拥有PE退出服务、认股选择权、私募财务顾问、投贷联动2.0、项目对接2.0、LP份额转让等业内领先的创新产品。
浦发银行于2014年初推出PE退出顾问服务业务,以服务我国股权基金巨大的退出需求。根据退出方式的不同,该项服务分为上市退出服务、并购退出服务、场外市场交易退出服务、私募二级市场退出服务等。在其中的PE退出顾问服务中,浦发银行将充当股权基金客户的财务顾问,整合运用自身综合资源,充分发挥浦发银行在企业上市、场外交易市场挂牌交易、并购重组、股权转让等业务上的专业优势,为股权基金定制多元化的退出方案,从而协助基金顺利退出投资企业/项目。
四、研究结论及趋势判断
投中研究院分析认为,目前银行与PE的合作呈现出以下几个特点和趋势:
第一,我国的各级商业银行将在介入PE业务的纵深方面有进一步发展,并继续在基金募资、投资环节扮演着举足轻重的角色。由发改委牵头制定的《股权投资基金管理办法(草案)》早已于2009年制定完成,在征求各部委意见后已报送至国务院,目前仍然处在等待审批的阶段。《草案》迟迟未能露出真容,其作为我国PE行业的基础性法案,将对参与主体给予规范性的指导意见,应当会明确银行参与设立和管理PE基金的权限,并倾向于允许商业银行将部分沉淀下来的债务资本投资于产业基金,有望在某种程度上弥补《商业银行法》为银行参与PE投资设置的障碍。
第二,商业银行对经营PE业务已觊觎多年,但目前受于政策限制仍然只能通过子公司间接涉足PE领域。银行有可能会逐渐淡化传统的间接融资中介的定位,创造新的业务类型,丰富中间业务。不少银行通过不断涉足基金、信托、保险、金融租赁等领域往综合化经营的方向转型。PE业务可直接对接金融和产业资源,通过股权和债权投资等多种形式,提供全方位金融服务。
第三,据统计数据显示,近5年来,国内股权基金投资项目近6000个,而项目退出仅不到2000个,存量项目超4000个。因此,未来股权基金退出需求将十分强烈,退出顾问服务市场会有广阔空间。
研究垂询
王子威 Jerry Wang(分析师)
Email:jerrywang@chinaventure.com.cn
媒体垂询
于晓姣 Caroline Yu(媒介专员)
Tel:+86-10-59799690- 681
Fax:+86-10-85893650
Email:caroline@chinaventure.com.cn
关于CVSource投中数据终端
CVSource投中数据终端是股权投资领域专业、准确、全面的金融数据产品。
CVSource投中数据终端由投中集团倾力打造,为国内外股权投资从业人员提供专业的数据服务以及高效的研究工具。
关于投中研究院
投中研究院隶属于投中集团,致力于围绕中国股权投资市场开展资本研究、产业研究、投资咨询等业务,通过精准数据挖掘及行业深度洞察,为客户提供最具价值的一站式研究支持与咨询服务。
关于投中集团
投中集团是一家领先的中国股权投资市场专业服务机构,通过旗下金融数据、研究咨询、媒体资讯、交易平台、会议活动、金融培训等业务,为行业和客户提供专业、多层次的产品与服务。投中集团创建于中国股权投资市场起步之时,历经多年沉淀和积累,树立了专业的品牌形象,获得了行业同仁的广泛认可,并将继续引领和推动中国股权投资市场的蓬勃发展。
投中集团成立于2005年,总部位于北京,在上海、深圳设有办事机构。
引用说明
本文由投中集团公开对媒体发布,如蒙引用,请注明:投中研究院。并请将样刊两份寄至:
地址:北京市东城区东直门南大街11号中汇广场A座7层
邮编:100007
收件人:于晓姣
第一时间获取股权投资行业新鲜资讯和深度商业分析,请在微信公众账号中搜索投中网,或用手机扫描左侧二维码,即可获得投中网每日精华内容推送。