投中网
搜索
登录 | 注册

投中统计:互联网融资数量骤降64.71%,大数据逆势吸金占半壁江山

投中研究院  |   陈颖     2020-04-29 13:34:10

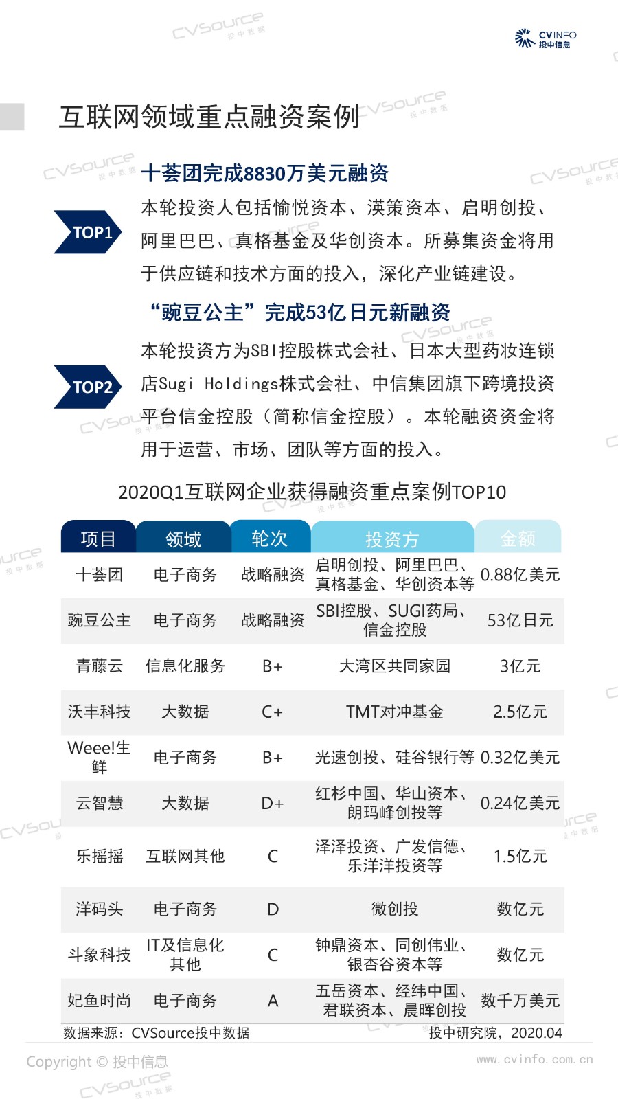
2020年一季度,受经济大环境以及疫情影响,互联网行业投融资市场活跃度同比继续下降,创历史新低。新冠疫情下,密集型线下消费受到限制,生鲜农贸等民生类电商脱颖而出,受到资本青睐。此外,大数据在各个领域中的应用愈发普及,在疫情期间的表现尤为突出,获得融资上升趋势显著。


第一时间获取股权投资行业新鲜资讯和深度商业分析,请在微信公众账号中搜索投中网,或用手机扫描左侧二维码,即可获得投中网每日精华内容推送。

联系我们 欢迎投稿
  • 投中网
  • CVS投中数据
  1. 创新经济的
    智识、洞见和未来

  2. 投资人都在用的
    数据专家

返回顶部