投中网
搜索
登录 | 注册

投中统计:并购交易量环比下降近二成,规模为五年内最低

投中研究院  |   甄金蕾     2020-01-15 10:09:40

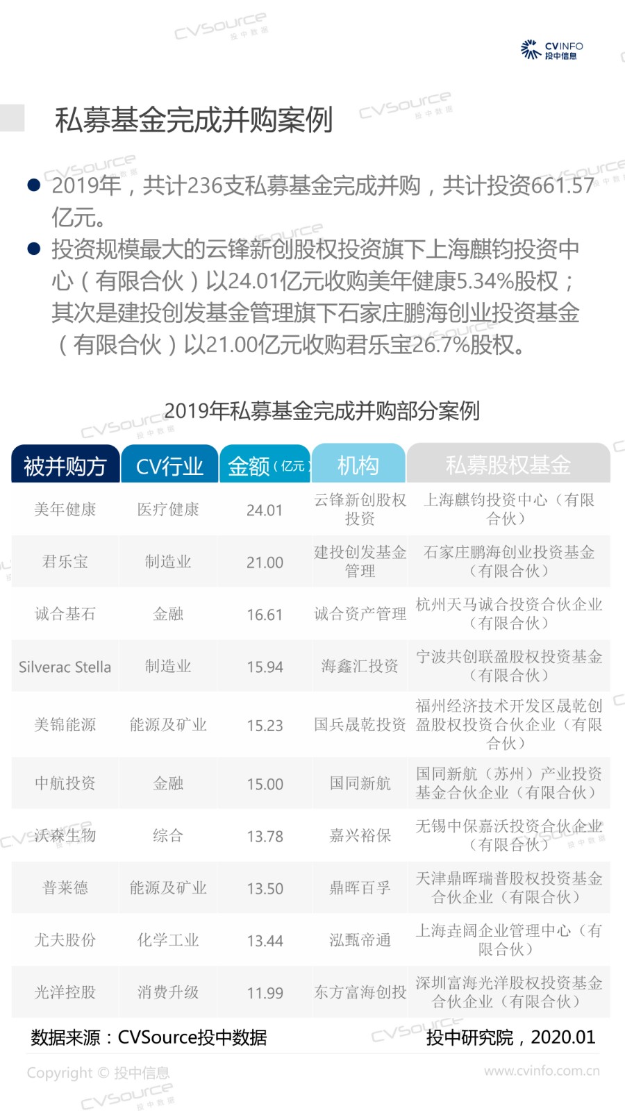
2019年,中企并购市场投资意向、交易规模近五年内最低。2019年共计236支私募基金完成并购;共计556支私募基金以并购的方式成功退出。


第一时间获取股权投资行业新鲜资讯和深度商业分析,请在微信公众账号中搜索投中网,或用手机扫描左侧二维码,即可获得投中网每日精华内容推送。

联系我们 欢迎投稿
  • 投中网
  • CVS投中数据
  1. 创新经济的
    智识、洞见和未来

  2. 投资人都在用的
    数据专家

返回顶部