投中网
搜索
登录 | 注册

投中统计:互联网融资活跃度下降超六成 IPO企业数量增长83.33%

投中研究院  |   陈颖     2019-11-06 10:21:22

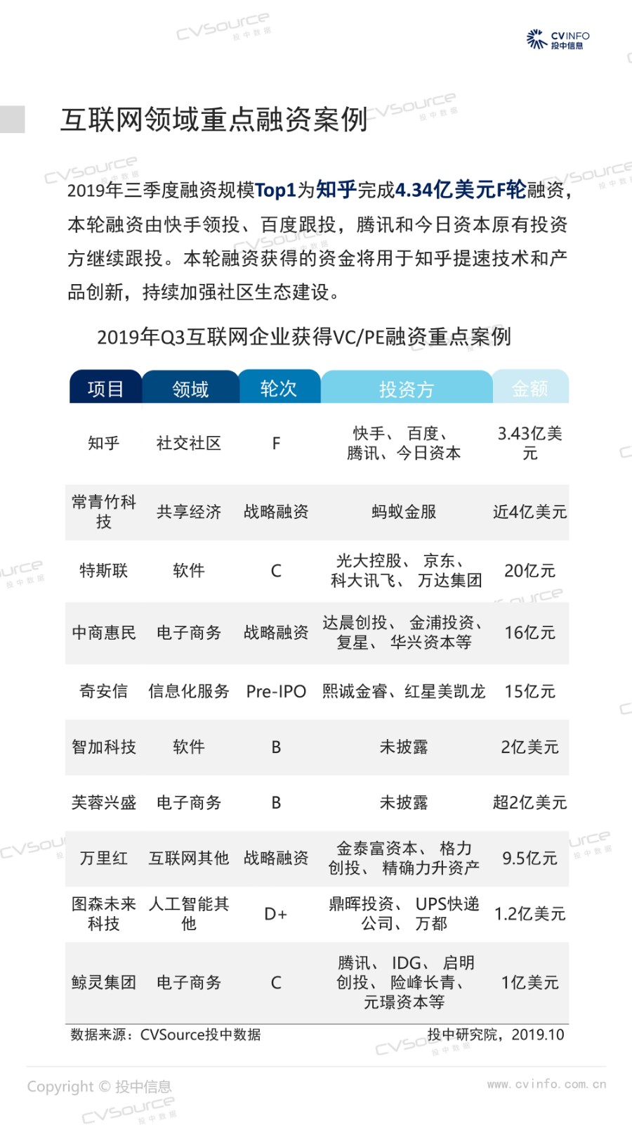
融资:2019年三季度,受经济大环境影响,互联网行业投融资市场活跃度同比下降,但其在全行业中的市场活跃度依然占据主导地位。在互联网细分领域中,电子商务领域备受关注。


第一时间获取股权投资行业新鲜资讯和深度商业分析,请在微信公众账号中搜索投中网,或用手机扫描左侧二维码,即可获得投中网每日精华内容推送。

联系我们 欢迎投稿
  • 投中网
  • CVS投中数据
  1. 创新经济的
    智识、洞见和未来

  2. 投资人都在用的
    数据专家

返回顶部