验证即登录,未注册则自动创建新账号 如果手机号已注册则自动登录
一、前言
6月20日晚间,证监会网站发布公告,就《上市公司重大资产重组管理办法》公开征求意见,创业板借壳上市松绑、恢复重组上市配套融资等利好迅速点燃了整个资本市场。这次修订意见稿主要有以下几个变化:
1、拟取消重组上市认定标准中的“净利润”指标,支持上市公司依托并购重组实现资源整合和产业升级。
2、拟将“累计首次原则”的计算期间进一步缩短至36个月,引导收购人及其关联人控制公司后加快注入优质资产。
3、拟推进创业板重组上市改革,拟支持符合国家战略的高新技术产业和战略性新兴产业相关资产在创业板重组上市。
4、拟恢复重组上市配套融资,多渠道支持上市公司置入资产改善现金流、发挥协同效应,引导社会资金向具有自主创新能力的高科技企业集聚。
5、拟明确简化信息披露要求,进一步降低重组成本。
二、历史上的三次修订
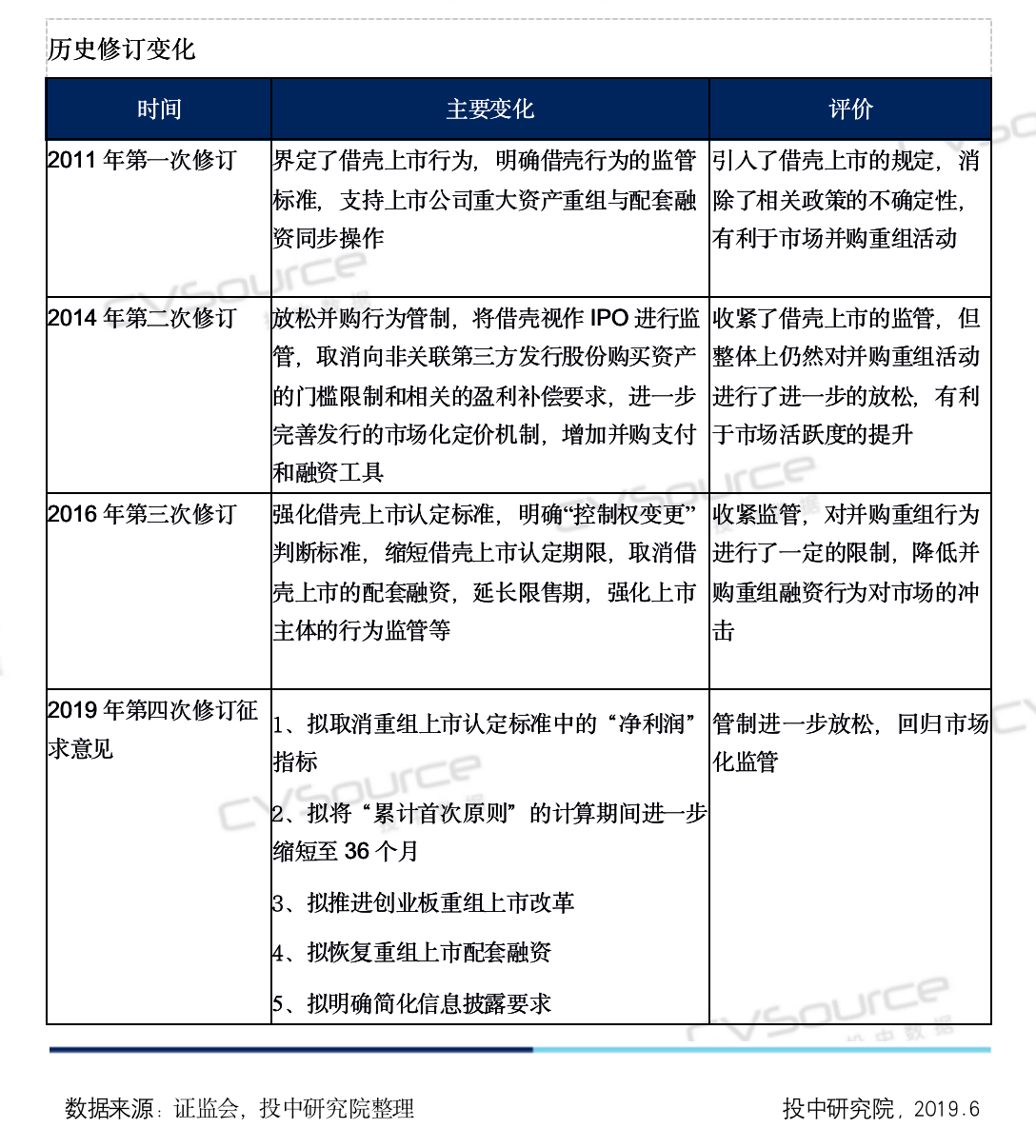
自2008年以来,《上市公司重大资产重组管理办法》在2011年、2014年和2016年已经根据当时市场情况修订了3次。特别是在2016年,为遏制投机“炒壳”,促进市场估值体系修复,2016 年修改《重组办法》从丰富重组上市认定指标、取消配套融资、延长相关股东股份锁定期等方面完善监管规则,设定了总资产、 净资产、营业收入、净利润等多项指标。从实施情况来看,对借重组上市“炒壳”、“囤壳”之风得到了明显抑制。投中研究院按照时间顺序梳理了历史修订变化,并进行了简评。
重组上市是上市公司并购重组的重要交易类型,市场一直密切关注。投中研究院认为,从2011年以来的每一次或松或严的的修订都是为了完善昔时资本市场基础性制度,加强重组上市监管,提高上市公司质量、激发市场活力而作出的调整和平衡。此次修订征求意见正是适时而动,为支持优质资产注入上市公司,激发当下市场活力创造了一定条件。
三、征求意见的主要变化和意义
我们来详细对比分析一下各条修订意见的当前标准和拟修订征求意见:
1、拟取消重组上市认定标准中的“净利润”指标
2016年的修订意见中设定了资产总额、资产净额、营业收入、股份、净利润五项指标,即收购资产的某财务指标占上市公司控制权发生变更的前一个会计年度经审计的合并财务会计报告期末某财务指标的比例达到100%以上。此次修订删除了净利润指标,将原有的资产总额单项指标调整为:资产总额、资产净额、营业收入、股份四个指标,只要其中任一达到100%即认定符合交易规模要件。这为一些盈利能力佳的标底和盈利指标尚且不良的上市公司都提供了机会。
2、拟将“累计首次原则”的计算期间进一步缩短至36个月
2016年的修订意见中规定,上市公司自控制权发生变更之日起 60 个月内,向收购人及其关联人购买资产,导致上市公司发生以下根本变化情形之一的,构成重大资产重组。当时这一规定较之前首次明确了判断是否构成实质借壳上市的期间是在控制权发生变更之日起60个月内,更有执行性。而如今的征求意见将进一步将计算期间缩短为36个月。这将进一步引导收购人及其关联人控制公司后加快注入优质资产。
3、拟推进创业板重组上市改革
此条修订有条件地放开了创业板借壳,对于符合国家战略的高新技术产业和战略性新兴产业相关资产是一大利好。根据Wind资讯统计,截止6月20日,目前上市的763家创业板公司中共有268家公司最新市值不足30亿元,82家企业总市值低于20亿元,这些公司或将成为优质资产重点借壳对象。
4、拟恢复重组上市配套融资
本次修订拟恢复重组上市配套融资,多渠道支持上市公司置入资产改善现金流、发挥协同效应,引导社会资金向具有自主创新能力的高科技企业集聚。2016年的重组新规中,取消借壳配套并且限制了计算比例,一直到2018年下半年才略有放松。
5、拟明确简化信息披露要求
这一点属于程序上的简化。本次修订一并简化信息披露要求,上市公司只需要选择一种中国证监会指定报刊公告董事会决议、独立董事意见,这进一步降低了重组成本。
四、重组征求意见的意义与影响
对于拟上市企业而言,重组上市作为企业除IPO之外实现上市的另一条重要途径,可以撬动存量改革从而有效解决证券市场上市渠道单一的难题。
对于上市公司而言,一些盈利能力强、代表新兴行业发展方向的优质资产被注入上市公司,有利于上市公司盘活资产存量,改善资产质量,实现多元化退市,提高资源配置效率。
对于创业板公司而言,修改《上市公司重大资产重组管理办法》或利好创业板股。其中创业板可以借壳上市的新规,对于那些市值较小的相关个股,无疑将会产生不小利好。
虽然此次修订意见我们可以解读出放松的信号,但证监会对并购重组“三高”问题应该是会持续从严监管,坚决打击恶意炒壳、内幕交易、操纵市场等违法违规行为,坚决遏制“忽悠式”重组、盲目跨界重组等市场乱象。总体而言,新的修订意见体现了证监会对资本市场的审时度势和激发市场活力,提高上市公司质量的信心,我们更应该理性看待,与时俱进。
研究垂询
国立波 Vincent Guo投中研究院院长
Email: Vincent.guo@chinaventure.com.cn
赵甜甜 Tina Zhao 分析师
Email: Tina.zhao@chinaventure.com.cn
第一时间获取股权投资行业新鲜资讯和深度商业分析,请在微信公众账号中搜索投中网,或用手机扫描左侧二维码,即可获得投中网每日精华内容推送。
创新经济的智识、洞见和未来
投资人都在用的数据专家
投中点评:并购重组新规释放利好,存量资本市场改革发力
重组上市是上市公司并购重组的重要交易类型,市场一直密切关注。近日,证监会《上市公司重大资产重组管理办法》公开征求意见,其中创业板借壳上市松绑、恢复重组上市配套融资等利好迅速引起了广泛关注。
一、前言
6月20日晚间,证监会网站发布公告,就《上市公司重大资产重组管理办法》公开征求意见,创业板借壳上市松绑、恢复重组上市配套融资等利好迅速点燃了整个资本市场。这次修订意见稿主要有以下几个变化:
1、拟取消重组上市认定标准中的“净利润”指标,支持上市公司依托并购重组实现资源整合和产业升级。
2、拟将“累计首次原则”的计算期间进一步缩短至36个月,引导收购人及其关联人控制公司后加快注入优质资产。
3、拟推进创业板重组上市改革,拟支持符合国家战略的高新技术产业和战略性新兴产业相关资产在创业板重组上市。
4、拟恢复重组上市配套融资,多渠道支持上市公司置入资产改善现金流、发挥协同效应,引导社会资金向具有自主创新能力的高科技企业集聚。
5、拟明确简化信息披露要求,进一步降低重组成本。
二、历史上的三次修订
自2008年以来,《上市公司重大资产重组管理办法》在2011年、2014年和2016年已经根据当时市场情况修订了3次。特别是在2016年,为遏制投机“炒壳”,促进市场估值体系修复,2016 年修改《重组办法》从丰富重组上市认定指标、取消配套融资、延长相关股东股份锁定期等方面完善监管规则,设定了总资产、 净资产、营业收入、净利润等多项指标。从实施情况来看,对借重组上市“炒壳”、“囤壳”之风得到了明显抑制。投中研究院按照时间顺序梳理了历史修订变化,并进行了简评。
重组上市是上市公司并购重组的重要交易类型,市场一直密切关注。投中研究院认为,从2011年以来的每一次或松或严的的修订都是为了完善昔时资本市场基础性制度,加强重组上市监管,提高上市公司质量、激发市场活力而作出的调整和平衡。此次修订征求意见正是适时而动,为支持优质资产注入上市公司,激发当下市场活力创造了一定条件。
三、征求意见的主要变化和意义
我们来详细对比分析一下各条修订意见的当前标准和拟修订征求意见:
1、拟取消重组上市认定标准中的“净利润”指标
2016年的修订意见中设定了资产总额、资产净额、营业收入、股份、净利润五项指标,即收购资产的某财务指标占上市公司控制权发生变更的前一个会计年度经审计的合并财务会计报告期末某财务指标的比例达到100%以上。此次修订删除了净利润指标,将原有的资产总额单项指标调整为:资产总额、资产净额、营业收入、股份四个指标,只要其中任一达到100%即认定符合交易规模要件。这为一些盈利能力佳的标底和盈利指标尚且不良的上市公司都提供了机会。
2、拟将“累计首次原则”的计算期间进一步缩短至36个月
2016年的修订意见中规定,上市公司自控制权发生变更之日起 60 个月内,向收购人及其关联人购买资产,导致上市公司发生以下根本变化情形之一的,构成重大资产重组。当时这一规定较之前首次明确了判断是否构成实质借壳上市的期间是在控制权发生变更之日起60个月内,更有执行性。而如今的征求意见将进一步将计算期间缩短为36个月。这将进一步引导收购人及其关联人控制公司后加快注入优质资产。
3、拟推进创业板重组上市改革
此条修订有条件地放开了创业板借壳,对于符合国家战略的高新技术产业和战略性新兴产业相关资产是一大利好。根据Wind资讯统计,截止6月20日,目前上市的763家创业板公司中共有268家公司最新市值不足30亿元,82家企业总市值低于20亿元,这些公司或将成为优质资产重点借壳对象。
4、拟恢复重组上市配套融资
本次修订拟恢复重组上市配套融资,多渠道支持上市公司置入资产改善现金流、发挥协同效应,引导社会资金向具有自主创新能力的高科技企业集聚。2016年的重组新规中,取消借壳配套并且限制了计算比例,一直到2018年下半年才略有放松。
5、拟明确简化信息披露要求
这一点属于程序上的简化。本次修订一并简化信息披露要求,上市公司只需要选择一种中国证监会指定报刊公告董事会决议、独立董事意见,这进一步降低了重组成本。
四、重组征求意见的意义与影响
对于拟上市企业而言,重组上市作为企业除IPO之外实现上市的另一条重要途径,可以撬动存量改革从而有效解决证券市场上市渠道单一的难题。
对于上市公司而言,一些盈利能力强、代表新兴行业发展方向的优质资产被注入上市公司,有利于上市公司盘活资产存量,改善资产质量,实现多元化退市,提高资源配置效率。
对于创业板公司而言,修改《上市公司重大资产重组管理办法》或利好创业板股。其中创业板可以借壳上市的新规,对于那些市值较小的相关个股,无疑将会产生不小利好。
虽然此次修订意见我们可以解读出放松的信号,但证监会对并购重组“三高”问题应该是会持续从严监管,坚决打击恶意炒壳、内幕交易、操纵市场等违法违规行为,坚决遏制“忽悠式”重组、盲目跨界重组等市场乱象。总体而言,新的修订意见体现了证监会对资本市场的审时度势和激发市场活力,提高上市公司质量的信心,我们更应该理性看待,与时俱进。
研究垂询
国立波 Vincent Guo投中研究院院长
Email: Vincent.guo@chinaventure.com.cn
赵甜甜 Tina Zhao 分析师
Email: Tina.zhao@chinaventure.com.cn
第一时间获取股权投资行业新鲜资讯和深度商业分析,请在微信公众账号中搜索投中网,或用手机扫描左侧二维码,即可获得投中网每日精华内容推送。