验证即登录,未注册则自动创建新账号 如果手机号已注册则自动登录
一、前言
6月19日,证监会发布《私募基金监管问答——关于享受税收政策的创业投资基金标准及申请流程》,正式明确了享受相关税收政策的创投基金标准。
二、对创业投资基金的明确定义
过去对创投基金的定义是比较模糊的。在实际业务中,业界对PE、VC等等概念大多时候是混淆的。
本次解读对创业投资基金有了一个比较明确的定义,基本上与发改委2005年《创业投资企业管理暂行办法》和2016年9月 《国务院关于促进创业投资持续健康发展的若干意见》(国发〔2016〕53号)相一致。
此次解读表示,根据《国务院关于促进创业投资持续健康发展的若干意见》(国发〔2016〕53号),创业投资基金主要指向处于创建或重建过程中的未上市成长性创业企业进行股权投资,以期所投资企业成熟后主要通过股权转让获得资本增值收益的私募股权基金。
根据定义,投资阶段的界定为未上市前,因此实际业务中所指的PE阶段也纳入了该政策范畴。根据中基协公布的最新数据显示, 截至2019年5月底,已登记私募股权、创业投资基金管理人14659家,较上月减少43家。已备案私募股权投资基金27546只,基金规模8.17万亿元,较上月增加57.10亿元,环比增长0.07%;创业投资基金7055只,基金规模1.01万亿元,较上月增加83.31亿元,环比增长0.84%。
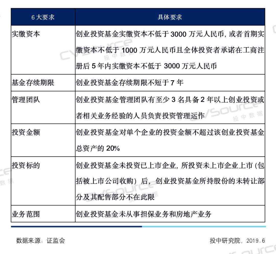
三、哪些创业投资基金可申请享受该项政策
享受该税收政策的创业投资基金除需符合中国证监会和中国证券投资基金业协会有关私募基金的管理规范外,还应当符合下列条件:
四、如何取得证券监督管理部门出具的年度证明材料
(一)管理人申请
自行比对——提出申请——填写信息——扫描上传材料
(二)证监局及其派出机构审核同意,出具证明函,进行抽查
证监局收到申请后,根据日常监管情况以及中国证券投资基金业协会自律管理情况,基金注册地证监局应自接收申请后20个工作日内(基金管理人补充申请的时间不计算在内),为符合中国证监会规定条件的申请机构出具享受创业投资企业税收政策的年度证明材料。中国证监会及其派出机构将对创业投资基金投资运作情况及享受税收政策资格情况进行抽查。
投中研究院认为,该政策总体而言符合市场预期,也是对创业投资基金的利好。首先,这是首次在证监会的相关文件中出现了对创业投资基金的明确定义。相比于过去狭义的定义,此次政策更加具有可执行性。同时,该政策对创业投资基金在实际运作上明确了一定的管理规范要求。
第一时间获取股权投资行业新鲜资讯和深度商业分析,请在微信公众账号中搜索投中网,或用手机扫描左侧二维码,即可获得投中网每日精华内容推送。
创新经济的智识、洞见和未来
投资人都在用的数据专家
创投基金最新税收政策亮点:明确创投基金定义,可执行性强
证监会发布《私募基金监管问答——关于享受税收政策的创业投资基金标准及申请流程》,正式定义了创业投资基金,明确了享受相关税收政策的创投基金标准,更加具有可执行性。
一、前言
6月19日,证监会发布《私募基金监管问答——关于享受税收政策的创业投资基金标准及申请流程》,正式明确了享受相关税收政策的创投基金标准。
二、对创业投资基金的明确定义
过去对创投基金的定义是比较模糊的。在实际业务中,业界对PE、VC等等概念大多时候是混淆的。
本次解读对创业投资基金有了一个比较明确的定义,基本上与发改委2005年《创业投资企业管理暂行办法》和2016年9月 《国务院关于促进创业投资持续健康发展的若干意见》(国发〔2016〕53号)相一致。
此次解读表示,根据《国务院关于促进创业投资持续健康发展的若干意见》(国发〔2016〕53号),创业投资基金主要指向处于创建或重建过程中的未上市成长性创业企业进行股权投资,以期所投资企业成熟后主要通过股权转让获得资本增值收益的私募股权基金。
根据定义,投资阶段的界定为未上市前,因此实际业务中所指的PE阶段也纳入了该政策范畴。根据中基协公布的最新数据显示, 截至2019年5月底,已登记私募股权、创业投资基金管理人14659家,较上月减少43家。已备案私募股权投资基金27546只,基金规模8.17万亿元,较上月增加57.10亿元,环比增长0.07%;创业投资基金7055只,基金规模1.01万亿元,较上月增加83.31亿元,环比增长0.84%。
三、哪些创业投资基金可申请享受该项政策
享受该税收政策的创业投资基金除需符合中国证监会和中国证券投资基金业协会有关私募基金的管理规范外,还应当符合下列条件:
四、如何取得证券监督管理部门出具的年度证明材料
(一)管理人申请
自行比对——提出申请——填写信息——扫描上传材料
(二)证监局及其派出机构审核同意,出具证明函,进行抽查
证监局收到申请后,根据日常监管情况以及中国证券投资基金业协会自律管理情况,基金注册地证监局应自接收申请后20个工作日内(基金管理人补充申请的时间不计算在内),为符合中国证监会规定条件的申请机构出具享受创业投资企业税收政策的年度证明材料。中国证监会及其派出机构将对创业投资基金投资运作情况及享受税收政策资格情况进行抽查。
投中研究院认为,该政策总体而言符合市场预期,也是对创业投资基金的利好。首先,这是首次在证监会的相关文件中出现了对创业投资基金的明确定义。相比于过去狭义的定义,此次政策更加具有可执行性。同时,该政策对创业投资基金在实际运作上明确了一定的管理规范要求。
第一时间获取股权投资行业新鲜资讯和深度商业分析,请在微信公众账号中搜索投中网,或用手机扫描左侧二维码,即可获得投中网每日精华内容推送。