一纸公告出炉。
近日,红棉股份发布公告称,拟1亿元参设穗越兴投资基金。
据悉,红棉股份此次与广州轻工等多方合作成立的穗越兴投资基金,总规模达到3亿元人民币,涵盖四个出资方,具体出资比例为:现代私募出资100万元,现代投资出资9900万元,红棉股份及虎头公司各出资一亿元。
换言之,红棉股份也做起了LP,成为投资机构们的“金主”。
单从规模来看,这只基金并不出众,有意思的是这只基金的背后的红棉股份——其前身是“洗衣粉大王”广州浪奇,在陷财务造假丑闻后,摇身一变为红棉股份,业务转型为食品饮料与文化创意园区开发与运营服务。
转型后的红棉股份,又能否通过LP的角色,踩上创业投资新风口?
下场做LP,拟设3亿规模投资基金
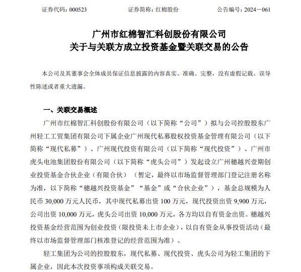
12月14日,红棉股份发布公告,拟与公司控股股东广州轻工工贸集团有限公司下属企业现代私募、现代投资、虎头公司发起设立广州穗越兴壹期创业投资基金合伙企业(有限合伙)(以下简称“穗越兴投资基金”)。
该基金总规模为3亿元。其中,广州现代私募股权投资基金管理有限公司出资100万元,广州现代投资有限公司出资9900万元,红棉股份出资1亿元,广州市虎头电池集团股份有限公司出资1亿元,各方均以自有资金出资。
根据公告,穗越兴投资基金经营范围为创业投资(限投资未上市企业),以自有资金从事投资活动。

(来源:公告截图)
红棉股份表示,本次合作设立穗越兴投资基金符合公司发展战略和投资方向,在保证公司主营业务稳健发展的前提下,有助于加快公司未来发展战略的实施。
一方面,公司可利用投资基金平台,布局与公司主营业务具有相关性、协同性的领域;另一方面,也有利于公司分享潜在的投资回报,并能有效降低公司的投资风险,为公司及股东创造合理的投资回报,符合公司的发展战略。
这也是红棉股份首次作为LP进行股权布局。事实上,近年来众多上市公司纷纷涉足LP角色,从财务角度来看,上市公司在主业增长乏力或缺乏合适的内部投资项目时,参与投资基金成为一种盘活资金、获取额外收益的有效途径。
截至12月19日收盘,红棉股份每股跌0.88%至3.36元,总市值61.67亿。
曾深陷造假丑闻,被罚款1405万元
红棉股份的前身广州浪奇,最早可追溯至1959年成立的广州油脂化工厂,1993年,广州浪奇登陆深交所主板,旗下拥有洗衣粉、洗衣液系列知名品牌“浪奇”,也被外界称为“洗衣粉大王”。
然而日化行业进入门槛低,竞争激烈。上世纪90年代后,宝洁、联合利华等外资日化巨头进入中国市场,凭借强大的品牌影响力,迅速抢占市场份额,此后,广州浪奇的市场份额被进一步瓜分。
2021年,广州浪奇深陷财务造假丑闻,彼时,ST浪奇发布公告称2018年-2019年,广州浪奇通过虚构大宗商品贸易业务、循环交易乙二醇仓单等方式,分别虚增营业收入62.34亿元、66.51亿元,虚增利润2.10亿元和2.01亿元。
这一系列财务造假行为,违反了证券市场的信息披露规则和相关法律法规,损害了投资者的利益。
公司的市值也随之缩水。2021年2月,广州浪奇总市值来到了12亿元左右,此前2015年6月,广州浪奇的最高市值达到105亿元,至此,总市值蒸发超90亿。
2021年12 月,广州浪奇发布公告称收到中国证监会广东证监局下发的《行政处罚决定书》,称根据当事人违法行为的事实、性质、情节与社会危害程度,依据相关规定,拟决定对广州市浪奇实业股份有限公司给予警告,并处以450万元罚款;对傅勇国给予警告,并处以300万元罚款;对陈建斌、王志刚、邓煜、黄健彬给予警告,并分别处以150万元罚款;对陈文给予警告,并处以50万元罚款;对王英杰给予警告,并处以5万元罚款。上述罚款金额合计1405万元。
一系列风波之下,广州浪奇股票被实施“退市风险警示”,叠加“其他风险警示”,广州浪奇进入了破产重整程序。2021年12月,广州浪奇完成了对重整计划的执行。
作为一家具有一定历史和市场知名度的企业,广州浪奇的品牌形象因财务造假而一落千丈,“浪奇”品牌在消费者心中的美誉度和信任度大幅下降。
如何走出负面形象的阴霾?广州浪奇给出的答案是:剥离日化产业,投身食品赛道。
2023年年底,广州浪奇改名换姓为“红棉股份”,主营业务也随之调整为食品饮料及文化创意产业园区开发和运营。公司的管理层表示,红棉股份将全力投身食品赛道,特别是调味糖品牌“红棉”已成为其新的名片。
在公司更名的同时,广州浪奇也选举产生了第十一届董事会,其中,郑坚雄于去年7月被选举为广州浪奇董事长。除了在广州浪奇任职之外,郑坚雄还在华糖食品、广州鹰金钱任职。
事实上,早在2019年,广州浪奇就开始转型,并购了华糖食品,食用糖和饮料等食品的生产和销售成为了公司新的业务组成。
从业务逻辑上看,这一转型具有一定的合理性。食品饮料行业作为刚需行业,市场需求相对稳定且具有较大的增长潜力。而文化创意园区运营契合当下城市发展与产业升级的趋势,通过整合资源、打造特色园区,有望获取稳定的租金收入与增值收益。
转型能否扭转业绩困境
今年1月,红棉股份进一步在食品赛道发力。
公司披露了关于筹划重大资产重组的提示性公告,拟通过现金方式购买轻工集团全资子公司鹰金钱 100%股权,鹰金钱的主营业务为食品生产销售,主要产品有罐头食品、饼干及饮料等。
从业绩上来看,在剥离“浪奇”“高富力”等日化业务后,红棉股份交出了一份扭亏为盈的财报。
红棉股份发布2023年业绩报告显示,其营收为26.29亿元,同比下滑0.29%;归母净利润实现扭亏为盈,达到7483.29万元,同比增长 255.40%;扣非净利润为4165.05万元,同比增长157.24%。
具体到各业务的发展,根据2023年年报,华糖食品方面,2023 年完成了“咸柠七”柠檬汁汽水、“金菠萝”果汁汽水、拉格啤酒、浑浊 IPA 啤酒、小麦啤酒等三款精酿啤酒、姜粉红糖产品的开发生产,对零卡糖产品的包装及配方进行了升级。
园区运营方面,新仕诚公司启动了 T.I.T 智慧园区数字化管理平台二期开发建广州市红棉智汇科创股份有限公司2023 年年度报告全文17设,对 T.I.T 智慧园区(员工端)、T.I.T 园区客户端小程序进行更新迭代,实现数字平台在 T.I.T 品牌园区的互联互通,完善平台服务园区运营管理能力。
今年10月,红棉股份发布2024年三季报。报告显示,公司前三季度营业收入为15.84亿元,同比下降25.62%;归母净利润为6159.44万元,同比增长201.80%;扣非归母净利润为6776.82万元,同比增长211.70%。
按单季度数据看,红棉股份第三季度营业总收入4.72亿元,同比下降30.89%,第三季度归母净利润2408.89万元,同比上升268.65%。本报告期红棉股份盈利能力上升,毛利率同比增幅16.37%,净利率同比增幅191.94%。
红棉股份披露投资者关系活动记录表显示,公司前三季度业绩提升受益于完成与控股股东的资产置换、食品饮料板块的稳定增长及文化创意产业园区开发和运营板块业务的提升等因素。
如今,业绩稳步增长之下,红棉股份出资做LP,其能否借助科技领域的投资实现成功转型,在未来的市场竞争中逆袭重生,还需要时间和市场的双重检验。
曾涉财务造假风波,这家上市公司涉足LP
拟设3亿规模投资基金。
一纸公告出炉。
近日,红棉股份发布公告称,拟1亿元参设穗越兴投资基金。
据悉,红棉股份此次与广州轻工等多方合作成立的穗越兴投资基金,总规模达到3亿元人民币,涵盖四个出资方,具体出资比例为:现代私募出资100万元,现代投资出资9900万元,红棉股份及虎头公司各出资一亿元。
换言之,红棉股份也做起了LP,成为投资机构们的“金主”。
单从规模来看,这只基金并不出众,有意思的是这只基金的背后的红棉股份——其前身是“洗衣粉大王”广州浪奇,在陷财务造假丑闻后,摇身一变为红棉股份,业务转型为食品饮料与文化创意园区开发与运营服务。
转型后的红棉股份,又能否通过LP的角色,踩上创业投资新风口?
下场做LP,拟设3亿规模投资基金
12月14日,红棉股份发布公告,拟与公司控股股东广州轻工工贸集团有限公司下属企业现代私募、现代投资、虎头公司发起设立广州穗越兴壹期创业投资基金合伙企业(有限合伙)(以下简称“穗越兴投资基金”)。
该基金总规模为3亿元。其中,广州现代私募股权投资基金管理有限公司出资100万元,广州现代投资有限公司出资9900万元,红棉股份出资1亿元,广州市虎头电池集团股份有限公司出资1亿元,各方均以自有资金出资。
根据公告,穗越兴投资基金经营范围为创业投资(限投资未上市企业),以自有资金从事投资活动。
(来源:公告截图)
红棉股份表示,本次合作设立穗越兴投资基金符合公司发展战略和投资方向,在保证公司主营业务稳健发展的前提下,有助于加快公司未来发展战略的实施。
一方面,公司可利用投资基金平台,布局与公司主营业务具有相关性、协同性的领域;另一方面,也有利于公司分享潜在的投资回报,并能有效降低公司的投资风险,为公司及股东创造合理的投资回报,符合公司的发展战略。
这也是红棉股份首次作为LP进行股权布局。事实上,近年来众多上市公司纷纷涉足LP角色,从财务角度来看,上市公司在主业增长乏力或缺乏合适的内部投资项目时,参与投资基金成为一种盘活资金、获取额外收益的有效途径。
截至12月19日收盘,红棉股份每股跌0.88%至3.36元,总市值61.67亿。
曾深陷造假丑闻,被罚款1405万元
红棉股份的前身广州浪奇,最早可追溯至1959年成立的广州油脂化工厂,1993年,广州浪奇登陆深交所主板,旗下拥有洗衣粉、洗衣液系列知名品牌“浪奇”,也被外界称为“洗衣粉大王”。
然而日化行业进入门槛低,竞争激烈。上世纪90年代后,宝洁、联合利华等外资日化巨头进入中国市场,凭借强大的品牌影响力,迅速抢占市场份额,此后,广州浪奇的市场份额被进一步瓜分。
2021年,广州浪奇深陷财务造假丑闻,彼时,ST浪奇发布公告称2018年-2019年,广州浪奇通过虚构大宗商品贸易业务、循环交易乙二醇仓单等方式,分别虚增营业收入62.34亿元、66.51亿元,虚增利润2.10亿元和2.01亿元。
这一系列财务造假行为,违反了证券市场的信息披露规则和相关法律法规,损害了投资者的利益。
公司的市值也随之缩水。2021年2月,广州浪奇总市值来到了12亿元左右,此前2015年6月,广州浪奇的最高市值达到105亿元,至此,总市值蒸发超90亿。
2021年12 月,广州浪奇发布公告称收到中国证监会广东证监局下发的《行政处罚决定书》,称根据当事人违法行为的事实、性质、情节与社会危害程度,依据相关规定,拟决定对广州市浪奇实业股份有限公司给予警告,并处以450万元罚款;对傅勇国给予警告,并处以300万元罚款;对陈建斌、王志刚、邓煜、黄健彬给予警告,并分别处以150万元罚款;对陈文给予警告,并处以50万元罚款;对王英杰给予警告,并处以5万元罚款。上述罚款金额合计1405万元。
一系列风波之下,广州浪奇股票被实施“退市风险警示”,叠加“其他风险警示”,广州浪奇进入了破产重整程序。2021年12月,广州浪奇完成了对重整计划的执行。
作为一家具有一定历史和市场知名度的企业,广州浪奇的品牌形象因财务造假而一落千丈,“浪奇”品牌在消费者心中的美誉度和信任度大幅下降。
如何走出负面形象的阴霾?广州浪奇给出的答案是:剥离日化产业,投身食品赛道。
2023年年底,广州浪奇改名换姓为“红棉股份”,主营业务也随之调整为食品饮料及文化创意产业园区开发和运营。公司的管理层表示,红棉股份将全力投身食品赛道,特别是调味糖品牌“红棉”已成为其新的名片。
在公司更名的同时,广州浪奇也选举产生了第十一届董事会,其中,郑坚雄于去年7月被选举为广州浪奇董事长。除了在广州浪奇任职之外,郑坚雄还在华糖食品、广州鹰金钱任职。
事实上,早在2019年,广州浪奇就开始转型,并购了华糖食品,食用糖和饮料等食品的生产和销售成为了公司新的业务组成。
从业务逻辑上看,这一转型具有一定的合理性。食品饮料行业作为刚需行业,市场需求相对稳定且具有较大的增长潜力。而文化创意园区运营契合当下城市发展与产业升级的趋势,通过整合资源、打造特色园区,有望获取稳定的租金收入与增值收益。
转型能否扭转业绩困境
今年1月,红棉股份进一步在食品赛道发力。
公司披露了关于筹划重大资产重组的提示性公告,拟通过现金方式购买轻工集团全资子公司鹰金钱 100%股权,鹰金钱的主营业务为食品生产销售,主要产品有罐头食品、饼干及饮料等。
从业绩上来看,在剥离“浪奇”“高富力”等日化业务后,红棉股份交出了一份扭亏为盈的财报。
红棉股份发布2023年业绩报告显示,其营收为26.29亿元,同比下滑0.29%;归母净利润实现扭亏为盈,达到7483.29万元,同比增长 255.40%;扣非净利润为4165.05万元,同比增长157.24%。
具体到各业务的发展,根据2023年年报,华糖食品方面,2023 年完成了“咸柠七”柠檬汁汽水、“金菠萝”果汁汽水、拉格啤酒、浑浊 IPA 啤酒、小麦啤酒等三款精酿啤酒、姜粉红糖产品的开发生产,对零卡糖产品的包装及配方进行了升级。
园区运营方面,新仕诚公司启动了 T.I.T 智慧园区数字化管理平台二期开发建广州市红棉智汇科创股份有限公司2023 年年度报告全文17设,对 T.I.T 智慧园区(员工端)、T.I.T 园区客户端小程序进行更新迭代,实现数字平台在 T.I.T 品牌园区的互联互通,完善平台服务园区运营管理能力。
今年10月,红棉股份发布2024年三季报。报告显示,公司前三季度营业收入为15.84亿元,同比下降25.62%;归母净利润为6159.44万元,同比增长201.80%;扣非归母净利润为6776.82万元,同比增长211.70%。
按单季度数据看,红棉股份第三季度营业总收入4.72亿元,同比下降30.89%,第三季度归母净利润2408.89万元,同比上升268.65%。本报告期红棉股份盈利能力上升,毛利率同比增幅16.37%,净利率同比增幅191.94%。
红棉股份披露投资者关系活动记录表显示,公司前三季度业绩提升受益于完成与控股股东的资产置换、食品饮料板块的稳定增长及文化创意产业园区开发和运营板块业务的提升等因素。
如今,业绩稳步增长之下,红棉股份出资做LP,其能否借助科技领域的投资实现成功转型,在未来的市场竞争中逆袭重生,还需要时间和市场的双重检验。
0
第一时间获取股权投资行业新鲜资讯和深度商业分析,请在微信公众账号中搜索投中网,或用手机扫描左侧二维码,即可获得投中网每日精华内容推送。
发表评论
全部评论