流量即是商业,而眼下巴黎奥运会就是全球最大的流量来源之一。
《全球体育营销》合著者诺曼·奥莱利曾经说过,“奥运会是一个舞台,世界上三分之二人口的目光都会在这个时候聚焦于此。”
国外营销界流传过关于奥运营销的一条定律:在通常情况下投入1美元,品牌的国际知名度可以提高1%;而如果用同样的资金赞助奥运,则可以将知名度提升3%。所以,奥运会历来是全球商界特别重视的舞台,知名品牌们基本都曾给其提供过大小不等的资金支持。
但随着奥运会的逐渐演变,以及奥运营销门槛的逐级升高,我们慢慢发现,尽管运动员的面孔常换常新,但不论是运动员身上的服装品牌,还是奥运场馆内的商标logo,都已经是耳熟能详的老面孔,基本上已经没有太多新元素出现了。
而且,近年来认同奥运会全球化的商业价值,并积极推动奥运会商业价值提升的,主要以中国企业为主,欧美跨国企业在这个过程中更像是在“例行公事”地进行投放。
以伊利为例,这家中国乳制品企业对多届赛事进行了持续支持,在巴黎奥运会开幕之前就进行了各类推广活动,请来了包括鲁豫、王楚钦等多位相关明星助阵,态度积极,并且设置了各类互动活动,相当注重消费者在其中的参与感。
整体上看,奥运营销经过多年演变,仍然具备相当的商业价值,但也早已成为强者的游戏。这是全球百年商业竞争的结果,也是全球商界心照不宣的事实。
星工厂
历史上的奥运商战。
历史上,一个品牌通过在奥运会上抛头露面,是能够奠定其崛起基础的,这样的案例在“远古时期”的奥运营销中比较常见。
1936年柏林奥运会上,美国运动员杰西·欧文斯连夺100米、200米、跳远和4×100米接力等4枚金牌,国际体坛为之震动。
阿迪达斯的产品在其中发挥了重要的作用。奥运会前,他们就找到杰西·欧文斯,全力建议他试穿阿迪达斯钉鞋。这让欧文斯如获至宝。最后,伴随着四枚奥运金牌的“神迹”,阿迪达斯也一战成名。
依靠产品在奥运会上大放异彩的,还有澳大利亚的泳衣制造商SPEEDO公司。2000年悉尼奥运会上,有83%的选手身穿SPEEDO的“鲨鱼皮”泳衣,其形象代言人索普更是勇夺3金2银,风光无限。此后,“鲨鱼皮”材质迅速风靡全球。
到2008 年北京奥运会,已经至少有50个国家的运动员身穿“鲨鱼皮第四代”泳衣参加比赛,而且94%的冠军得主穿的都是这款产品,成了SPEEDO作为一个品牌最大的广告。
此外,通过奥运营销在同行竞争中获胜,也曾是经常上演的戏码。
1997年,因为赞助费用上存在分歧,摩托罗拉与国际奥委会的谈判不欢而散。彼时在通信圈一直处于“三流品牌”的三星迅速上位,成为奥运会顶级合作伙伴,并随后赞助了长野、悉尼、盐湖城、雅典、都灵和北京奥运会。
事实证明了三星的押宝正确。到2003年,三星已经取代摩托罗拉,成为全球移动通讯市场亚军。2004年,三星进入全球最有价值品牌榜排名前20位,真正成为全球顶尖品牌。
借助奥运会的流量,中国消费品企业也大获成功。安踏、匹克、李宁等中国运动品牌,都是通过在奥运会上的积极表现,扩大了自身的影响力。
1999年,还没有如今规模体量的安踏,花费80万元签约孔令辉做品牌代言人。随着孔令辉悉尼奥运的夺冠,安踏一夜成名,营业额从2000万元飙升到了2亿元,从此走上了国内一线品牌之路。这可能是奥运营销历史上最成功的“四两拨千斤”案例了。
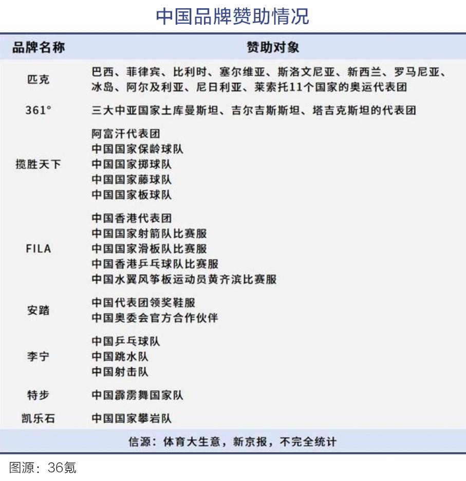
2008年北京奥运会,另一个运动鞋服品牌匹克剑走偏锋,赞助了伊拉克奥运代表团,实现了在奥运会上的品牌露出,大获成功。
到2012年伦敦奥运会上,财力更大的匹克一口气签下了6支奥运代表团。2016年里约奥运会上,这个数字变成了12支。匹克也成为那届开幕式上露脸频率最高的运动品牌。
李宁也是中国国家队赞助商的常客,其中最经典的案例,就是李宁的老板李宁亲自上阵,在北京奥运会上脚踏祥云点燃奥运火炬。
这些都是国内外品牌奥运营销史上的经典案例,但如今这样的经典案例,在近些年来已经越来越少了。
抢地盘
小品牌已经高攀不起。
2022年北京冬奥会开幕式上,在身着Lululemon的加拿大奥运代表团出场后,时尚的款式让网友们被迅速“种草”。开幕式之后,其官网因流量激增而一度瘫痪。
这是近年来奥运营销中少有的以小博大名场面。纵观20多年来的奥运会官方赞助商,已经基本没有了新兴品牌。一眼望去都是大企业在抢地盘。

出现这样的情况并非偶然。
首先,奥运官方赞助费用的水涨船高,想在奥运会上露脸已经是代价相当大的事情。像1928年可口可乐公司用1000箱可乐赞助了阿姆斯特丹奥运会那样的“传说”,再也不可能出现了。
本次巴黎奥运会开幕式上,LV出尽了风头。包括火炬存放的行李箱,奥运奖牌、法国运动员的礼服统统都是LV定制的。
开幕式短片中,本届奥运会定制的最后一枚奖牌制作完成后,被放进了LV的箱子里,进行了近景、远景,室内、室外的全方位展示,以至于有网友直言,这哪里是奥运会短片,分明是LV的“全球广告大片奥运会首发。”
这样的“广告大片”代价不菲。据LV官方信息显示,其赞助巴黎奥运会金额为1.5亿欧元。
另外,阿迪达斯曾经在2005年豪掷了13亿元,打败李宁成为2008年北京奥运会官方合作伙伴。而2004年全年,李宁的营业收入不过才12.7亿元。后来安踏集团董事局主席丁世忠在公开场合谈到此事说道,“中国企业那个时候规模太小,都赞助不起”。
除了赞助不起之外,赞助失败的风险同样不小。
2004年雅典奥运会,耐克押宝刘翔成功,大出风头。2008年北京奥运会,凯迪拉克花1500万签下刘翔作为品牌代言人,试图复制成功案例。但刘翔最终伤退。
在2006年冬奥会上,耐克和VISA都把巨额广告合同给了美国选手伯德·米勒。但是他在赛前却陷入酗酒丑闻,在比赛中也表现平平,没能带来任何良好的形象展示。
一旦押宝失误,那巨额费用就相当于打了水漂。对于大公司来说这还是可以承担的失败,但对于小品牌来说,一旦失败,轻者伤筋动骨,重则直接破产。
大公司对小公司的倾轧打压,也经常在奥运会上发生。
最典型就是1992年巴塞罗那奥运会,美国男篮“梦之队”当时的赞助商是锐步,但是乔丹自己签约的是耐克。矛盾之下,乔丹在领奖时用国旗把锐步的logo遮了起来,让锐步吃了一个哑巴亏。
类似的事件也发生在中国品牌身上。东京奥运会上,匹克是整个巴西奥运代表团的赞助商,而耐克却是巴西足球队的赞助商。当巴西男足蝉联奥运冠军后,在领奖台上集体将匹克的商标给隐藏起来。
所以在如今的商业格局下,奥运会对于小品牌来说已经是高高在上,高攀不起。尤其是在中国企业入局之后,已经很难看到更多新鲜面孔了。
大时代
变化是时代的缩影。
中国企业是目前全球各国企业中,对于全球化业务最关注的群体之一。奥运传播的价值在于,可以和中国企业的全球化布局相结合。
像伊利在新西兰拥有大洋洲乳业、威士兰乳业,在欧盟、南美乌拉圭、东南亚印尼等地,伊利也都开展了优质奶源合作。目前伊利已在全球建成了81个生产基地,全球合作伙伴总计2000多家。
这些全球化的业务布局,和奥运会的全球化传播是相互匹配的。
伊利的内部人士也由此判断,奥运会的整体价值仍在呈现出上升趋势,“作为全球性的顶级体育盛事,奥运会不仅是一场体育竞赛,更是一次文化、科技、商业的全方位交流,这为奥运会带来了更加庞大的观众基础和更高的市场价值。”
但对更多企业来说,这些价值的代价太大,并且如果没有全球化业务的话,赞助能达到的效果并不会很好,相当于花了全球化的钱,买到的只是国内传播,这中间是有损失的。
更深层次的问题在于,现代商业社会经过百年发展,除了新兴产业之外,各行各业已经很难有新企业崭露头角,即便是通过奥运营销大力推广也不可能。
可以说,奥运营销的现状,也是这个时代的缩影。纵观近十年来的中国商界,已经很少再出现过伊利、安踏那样的全国知名大品牌。

通过大规模营销爆火树立品牌形象的年代,早已经过去了。就像1998年爱多VCD花掉2.1亿元戴上央视“标王”桂冠,一举全国爆火;2003年,名不见经传的熊猫手机,以1.0889亿元的金额就能勇夺央视“标王”,从而一举扬名。两年公司如果后期经营得当,这些投入都会变成商业教科书上的经典案例。
但如今,已经没有哪个企业还愿意进行如此规模的全渠道广告轰炸。资本会敢于支持那些毛利率相对较高、附加值更大的科技型企业进行大规模投放,但完全不敢在运动鞋服、牛奶或饮料之类的领域挑战巨头。
奥运会合作伙伴、央视标王、综艺节目冠名权,都已经被标上了足够高的价码,缺乏资本的小品牌们,只能在狭小的细分市场蛰伏耕耘,投一投关键词搜索之类针对性更强的营销渠道。
大舞台已经全都留给了大企业,成为了它们加固自身护城河的名利场。与其说这是广告营销,更不如说这是另一种高端局的玩法。在这些局里,没有中小企业的位置。
奥运会没有小企业的事儿
高端打法。
流量即是商业,而眼下巴黎奥运会就是全球最大的流量来源之一。
《全球体育营销》合著者诺曼·奥莱利曾经说过,“奥运会是一个舞台,世界上三分之二人口的目光都会在这个时候聚焦于此。”
国外营销界流传过关于奥运营销的一条定律:在通常情况下投入1美元,品牌的国际知名度可以提高1%;而如果用同样的资金赞助奥运,则可以将知名度提升3%。所以,奥运会历来是全球商界特别重视的舞台,知名品牌们基本都曾给其提供过大小不等的资金支持。
但随着奥运会的逐渐演变,以及奥运营销门槛的逐级升高,我们慢慢发现,尽管运动员的面孔常换常新,但不论是运动员身上的服装品牌,还是奥运场馆内的商标logo,都已经是耳熟能详的老面孔,基本上已经没有太多新元素出现了。
而且,近年来认同奥运会全球化的商业价值,并积极推动奥运会商业价值提升的,主要以中国企业为主,欧美跨国企业在这个过程中更像是在“例行公事”地进行投放。
以伊利为例,这家中国乳制品企业对多届赛事进行了持续支持,在巴黎奥运会开幕之前就进行了各类推广活动,请来了包括鲁豫、王楚钦等多位相关明星助阵,态度积极,并且设置了各类互动活动,相当注重消费者在其中的参与感。
整体上看,奥运营销经过多年演变,仍然具备相当的商业价值,但也早已成为强者的游戏。这是全球百年商业竞争的结果,也是全球商界心照不宣的事实。
星工厂
历史上,一个品牌通过在奥运会上抛头露面,是能够奠定其崛起基础的,这样的案例在“远古时期”的奥运营销中比较常见。
1936年柏林奥运会上,美国运动员杰西·欧文斯连夺100米、200米、跳远和4×100米接力等4枚金牌,国际体坛为之震动。
阿迪达斯的产品在其中发挥了重要的作用。奥运会前,他们就找到杰西·欧文斯,全力建议他试穿阿迪达斯钉鞋。这让欧文斯如获至宝。最后,伴随着四枚奥运金牌的“神迹”,阿迪达斯也一战成名。
依靠产品在奥运会上大放异彩的,还有澳大利亚的泳衣制造商SPEEDO公司。2000年悉尼奥运会上,有83%的选手身穿SPEEDO的“鲨鱼皮”泳衣,其形象代言人索普更是勇夺3金2银,风光无限。此后,“鲨鱼皮”材质迅速风靡全球。
到2008 年北京奥运会,已经至少有50个国家的运动员身穿“鲨鱼皮第四代”泳衣参加比赛,而且94%的冠军得主穿的都是这款产品,成了SPEEDO作为一个品牌最大的广告。
此外,通过奥运营销在同行竞争中获胜,也曾是经常上演的戏码。
1997年,因为赞助费用上存在分歧,摩托罗拉与国际奥委会的谈判不欢而散。彼时在通信圈一直处于“三流品牌”的三星迅速上位,成为奥运会顶级合作伙伴,并随后赞助了长野、悉尼、盐湖城、雅典、都灵和北京奥运会。
事实证明了三星的押宝正确。到2003年,三星已经取代摩托罗拉,成为全球移动通讯市场亚军。2004年,三星进入全球最有价值品牌榜排名前20位,真正成为全球顶尖品牌。
借助奥运会的流量,中国消费品企业也大获成功。安踏、匹克、李宁等中国运动品牌,都是通过在奥运会上的积极表现,扩大了自身的影响力。
1999年,还没有如今规模体量的安踏,花费80万元签约孔令辉做品牌代言人。随着孔令辉悉尼奥运的夺冠,安踏一夜成名,营业额从2000万元飙升到了2亿元,从此走上了国内一线品牌之路。这可能是奥运营销历史上最成功的“四两拨千斤”案例了。
2008年北京奥运会,另一个运动鞋服品牌匹克剑走偏锋,赞助了伊拉克奥运代表团,实现了在奥运会上的品牌露出,大获成功。
到2012年伦敦奥运会上,财力更大的匹克一口气签下了6支奥运代表团。2016年里约奥运会上,这个数字变成了12支。匹克也成为那届开幕式上露脸频率最高的运动品牌。
李宁也是中国国家队赞助商的常客,其中最经典的案例,就是李宁的老板李宁亲自上阵,在北京奥运会上脚踏祥云点燃奥运火炬。
这些都是国内外品牌奥运营销史上的经典案例,但如今这样的经典案例,在近些年来已经越来越少了。
抢地盘
2022年北京冬奥会开幕式上,在身着Lululemon的加拿大奥运代表团出场后,时尚的款式让网友们被迅速“种草”。开幕式之后,其官网因流量激增而一度瘫痪。
这是近年来奥运营销中少有的以小博大名场面。纵观20多年来的奥运会官方赞助商,已经基本没有了新兴品牌。一眼望去都是大企业在抢地盘。
出现这样的情况并非偶然。
首先,奥运官方赞助费用的水涨船高,想在奥运会上露脸已经是代价相当大的事情。像1928年可口可乐公司用1000箱可乐赞助了阿姆斯特丹奥运会那样的“传说”,再也不可能出现了。
本次巴黎奥运会开幕式上,LV出尽了风头。包括火炬存放的行李箱,奥运奖牌、法国运动员的礼服统统都是LV定制的。
开幕式短片中,本届奥运会定制的最后一枚奖牌制作完成后,被放进了LV的箱子里,进行了近景、远景,室内、室外的全方位展示,以至于有网友直言,这哪里是奥运会短片,分明是LV的“全球广告大片奥运会首发。”
这样的“广告大片”代价不菲。据LV官方信息显示,其赞助巴黎奥运会金额为1.5亿欧元。
另外,阿迪达斯曾经在2005年豪掷了13亿元,打败李宁成为2008年北京奥运会官方合作伙伴。而2004年全年,李宁的营业收入不过才12.7亿元。后来安踏集团董事局主席丁世忠在公开场合谈到此事说道,“中国企业那个时候规模太小,都赞助不起”。
除了赞助不起之外,赞助失败的风险同样不小。
2004年雅典奥运会,耐克押宝刘翔成功,大出风头。2008年北京奥运会,凯迪拉克花1500万签下刘翔作为品牌代言人,试图复制成功案例。但刘翔最终伤退。
在2006年冬奥会上,耐克和VISA都把巨额广告合同给了美国选手伯德·米勒。但是他在赛前却陷入酗酒丑闻,在比赛中也表现平平,没能带来任何良好的形象展示。
一旦押宝失误,那巨额费用就相当于打了水漂。对于大公司来说这还是可以承担的失败,但对于小品牌来说,一旦失败,轻者伤筋动骨,重则直接破产。
大公司对小公司的倾轧打压,也经常在奥运会上发生。
最典型就是1992年巴塞罗那奥运会,美国男篮“梦之队”当时的赞助商是锐步,但是乔丹自己签约的是耐克。矛盾之下,乔丹在领奖时用国旗把锐步的logo遮了起来,让锐步吃了一个哑巴亏。
类似的事件也发生在中国品牌身上。东京奥运会上,匹克是整个巴西奥运代表团的赞助商,而耐克却是巴西足球队的赞助商。当巴西男足蝉联奥运冠军后,在领奖台上集体将匹克的商标给隐藏起来。
所以在如今的商业格局下,奥运会对于小品牌来说已经是高高在上,高攀不起。尤其是在中国企业入局之后,已经很难看到更多新鲜面孔了。
大时代
中国企业是目前全球各国企业中,对于全球化业务最关注的群体之一。奥运传播的价值在于,可以和中国企业的全球化布局相结合。
像伊利在新西兰拥有大洋洲乳业、威士兰乳业,在欧盟、南美乌拉圭、东南亚印尼等地,伊利也都开展了优质奶源合作。目前伊利已在全球建成了81个生产基地,全球合作伙伴总计2000多家。
这些全球化的业务布局,和奥运会的全球化传播是相互匹配的。
伊利的内部人士也由此判断,奥运会的整体价值仍在呈现出上升趋势,“作为全球性的顶级体育盛事,奥运会不仅是一场体育竞赛,更是一次文化、科技、商业的全方位交流,这为奥运会带来了更加庞大的观众基础和更高的市场价值。”
但对更多企业来说,这些价值的代价太大,并且如果没有全球化业务的话,赞助能达到的效果并不会很好,相当于花了全球化的钱,买到的只是国内传播,这中间是有损失的。
更深层次的问题在于,现代商业社会经过百年发展,除了新兴产业之外,各行各业已经很难有新企业崭露头角,即便是通过奥运营销大力推广也不可能。
可以说,奥运营销的现状,也是这个时代的缩影。纵观近十年来的中国商界,已经很少再出现过伊利、安踏那样的全国知名大品牌。
通过大规模营销爆火树立品牌形象的年代,早已经过去了。就像1998年爱多VCD花掉2.1亿元戴上央视“标王”桂冠,一举全国爆火;2003年,名不见经传的熊猫手机,以1.0889亿元的金额就能勇夺央视“标王”,从而一举扬名。两年公司如果后期经营得当,这些投入都会变成商业教科书上的经典案例。
但如今,已经没有哪个企业还愿意进行如此规模的全渠道广告轰炸。资本会敢于支持那些毛利率相对较高、附加值更大的科技型企业进行大规模投放,但完全不敢在运动鞋服、牛奶或饮料之类的领域挑战巨头。
奥运会合作伙伴、央视标王、综艺节目冠名权,都已经被标上了足够高的价码,缺乏资本的小品牌们,只能在狭小的细分市场蛰伏耕耘,投一投关键词搜索之类针对性更强的营销渠道。
大舞台已经全都留给了大企业,成为了它们加固自身护城河的名利场。与其说这是广告营销,更不如说这是另一种高端局的玩法。在这些局里,没有中小企业的位置。
0
第一时间获取股权投资行业新鲜资讯和深度商业分析,请在微信公众账号中搜索投中网,或用手机扫描左侧二维码,即可获得投中网每日精华内容推送。
发表评论
全部评论