又一上市企业将告别A股舞台。
5月29日晚间,休闲服饰品牌“潮流前线”母公司搜于特发公告称公司收到深圳证券交易所下发的《事先告知书》,公司股票及可转换公司债券存在将被终止上市的风险。

这家成立于2005年的服装企业,曾一度贴着“低调且多金”的标签,2012年其创始人一跃成为东莞首富,2018年公司营收规模达185.2亿元。但在4年后,搜于特却深陷巨额债务和业绩的断崖式下滑。
6月1日,《天下网商》打开“潮流前线”的天猫旗舰店发现,所有商品已经下架。
从昔日服装巨头到深陷财务纠纷被迫退市,这13年,搜于特经历了什么?
3年亏超70亿,终止上市
曾一度引领服饰风潮的搜于特,在18岁“成人礼”时折戟。
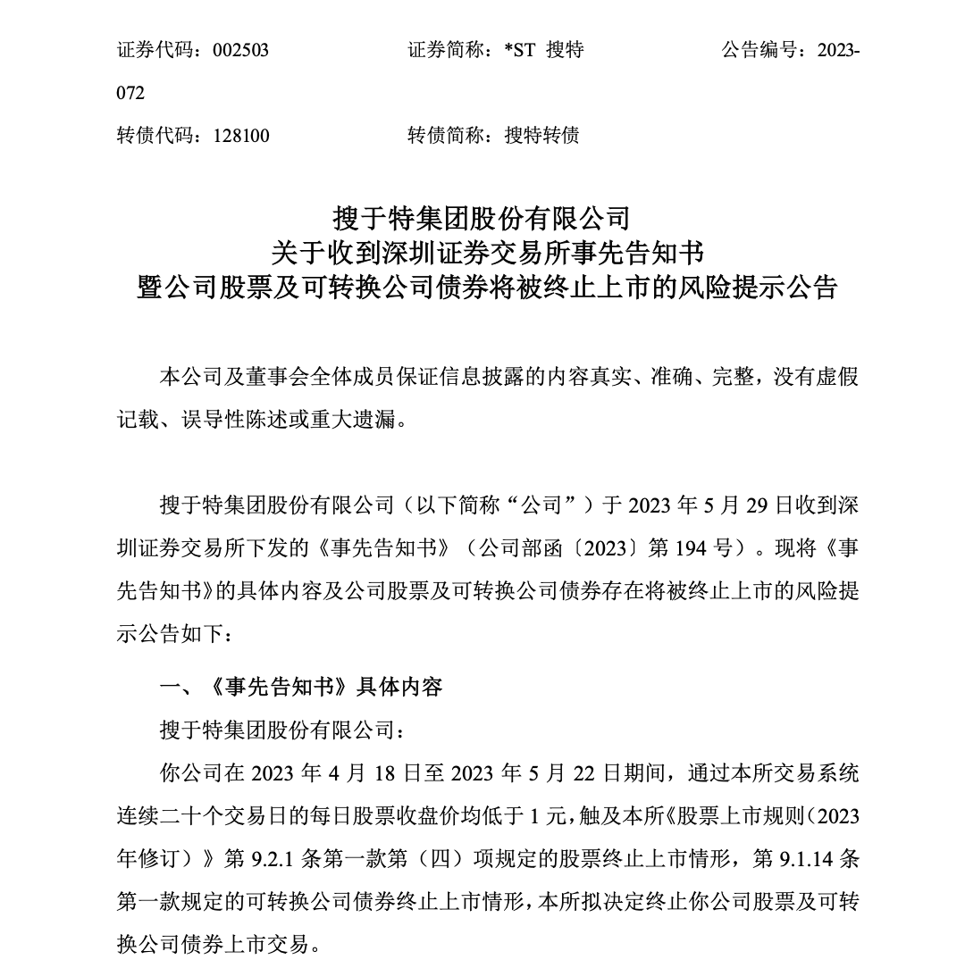
深交所在《事先告知书》中提到,在2023年4月18日至2023年5月22日期间,*ST搜特已连续二十个交易日的每日股票收盘价均低于1元,触及深交所《股票上市规则(2023年修订)》第9.2.1条第一款第(四)项规定的股票终止上市情形,深交所拟决定终止该公司股票及可转换公司债券上市交易。
据深交所相关规定,上市公司股票被终止上市,其发行的可转换公司债券及其他衍生品种应当终止上市。据悉,*ST搜特转债将成为史上首只因正股退市而强制退市的可转债。自1992年A股第一只可转债上市以来,它是首例。
退市的背后是业绩的“雪崩”。
2010年,搜于特成功在深交所敲钟上市,作为一家休闲服饰零售企业,旗下拥有“潮流前线”等多个服饰品牌。
它的巅峰期是在2018年,营收规模达185.2亿元,仅四年,2022年搜于特“全面溃败”。据财报,2022年搜于特营收仅为14.38 亿元,比上年同期下降 72.22%;净利润方面,2022年,搜于特归属于上市公司股东的净利润亏损19亿元;近三年公司净利润方面亏损超70亿,甚至超过了搜于特上市13年的总盈利。

在财务报告中,搜于特解释了业绩下滑的原因。受经济大环境持续影响,搜于特业务严重下滑、资金十分紧张。自2020年以来,公司已连续三年大额亏损,资金流动性紧张,导致公司及子公司多笔金融机构贷款逾期违约,多家金融机构已提起诉讼或仲裁,并申请财产保全,公司及子公司部分银行账户被人民法院冻结、多宗土地房产和投资股权等资产被人民法院查封。
东莞“最低调”的首富
2012年的福布斯中国400富豪榜中,马鸿排名195,荣登东莞首富。

那一年,马鸿45岁。
马鸿出生在上世纪60年代,20岁的时候开始在广东老家普宁和广州白马服装批发市场间做布料和服装批发零售的生意。
2005年,马鸿的哥哥马少文和妹妹马少贤在东莞市道滘镇创立搜于特,开始在服饰零售领域探索。多年的服装档口经验,让马鸿更有能力带起这支队伍,2006年,他加入搜于特,逐渐成为公司的实际控制人。
在搜于特杀入服饰零售业时,中国时尚服饰市场的竞争已经处于白热化。马鸿的策略是创立零售品牌“潮流前线”,瞄准15岁-29岁的三四线下沉市场年轻人,走一条差异化之路。
他的另一条策略是借势韩流。千禧年后,《浪漫满屋》《我的女孩》等韩剧热播,“韩流”盛行,宋慧乔、Rain、李准基等明星也成为那个时代的“流量密码”。马鸿看到机会,重金请来宋慧乔、谢霆锋、陈慧琳等明星代言品牌,并用韩文LOGO,将“潮流前线”打造成一个“韩流品牌”。短短四年,通过加盟和直营相结合的形式,“潮流前线”在中国30多个省遍地开花,发展了近2000家门店。
“潮流前线”彼时采用的模式很轻:不设工厂,将生产线全部外包,只将业务重心放在品牌推广、研发设计和营销渠道建设等环节。在小镇青年眼里,当年的“潮流前线”几乎承包了他们的衣柜,在三四线市场,这个品牌拥有足够的时尚度。马鸿将品牌定义为“时尚下乡”。
2010年,年营收6.3亿的搜于特作为“中国版优衣库”成功登陆A股,成为东莞首家上市的服装企业。
“中国版优衣库”折戟
对搜于特来说,2014年是个关键节点。当时,随着人力等成本上涨,中国不少中小服饰纺织企业破产倒闭,部分大牌也撤店收缩。据《中国青年报》,2014年波司登半年日关店数约19家,另外以朗姿为例的一大批服饰品牌开始转头电商,消化实体库存。
这一年,搜于特也受到影响,销售额下滑超20%,马鸿曾一度想过转行。
最后,转行变成了转型。搜于特从一家服装品牌转型成服装原材料贸易公司,上游对接各大布料厂,下游对接各大品牌加工厂,做品牌和原材料商的纽带,提供原材料采购、设计、仓储物流等服务,专注服装供应链管理业务。根据财报数据,其供应链管理业务营收占比从2015年的10.38%,增长到2020年的81.55%。
一边专注服装供应链,一边搜于特也开始了“买买买”之路。2014年,搜于特以5700万元收购服饰品牌“ELLE”,以7251 万元收购“纤麦”“熙世界”“云思木想”3个女装电商品牌;2015年,搜于特斥资3.24亿投资淘品牌“茵曼”,还投资了跨境电商“拉拉米”……2018年,搜于特迎来高光时刻,营收185.2亿元,净利润3.69亿元,在当年超过美特斯邦威、森马等品牌。
高光的同时,短板日益明显。据悉,搜于特从事的原材料采购、仓储配送等主营业务,毛利较低。根据财报数据,2015年,搜于特原材料销售毛利率为9.17%,而到2022年,原材料毛利率下降至-9.01%,远低于休闲服饰超30%的毛利率。
疫情期间,纺织行业原材料价格大跌,材料业务的毛利率直接腰斩,这些都让搜于特雪上加霜。主营业务折戟,自主品牌又因款式陈旧、久不上新逐渐失去市场,财报显示,目前搜于特的主要产品包括四类,包括原材料、服装、电子产品和医疗产品(口罩),其中服装的存货周转天数达到3358天,存货库龄主要为2年以上货品。对比同行,太平鸟的存货周转天数为168天,森马服饰的存货周转天数为185天。

卖原材料不再赚钱,自主品牌又缺少竞争力、门店无人问津,搜于特已经站在了悬崖边上。
三年亏70亿,前东莞首富的公司要退市了
被潮流抛弃的“潮流前线”。
又一上市企业将告别A股舞台。
5月29日晚间,休闲服饰品牌“潮流前线”母公司搜于特发公告称公司收到深圳证券交易所下发的《事先告知书》,公司股票及可转换公司债券存在将被终止上市的风险。
这家成立于2005年的服装企业,曾一度贴着“低调且多金”的标签,2012年其创始人一跃成为东莞首富,2018年公司营收规模达185.2亿元。但在4年后,搜于特却深陷巨额债务和业绩的断崖式下滑。
6月1日,《天下网商》打开“潮流前线”的天猫旗舰店发现,所有商品已经下架。
从昔日服装巨头到深陷财务纠纷被迫退市,这13年,搜于特经历了什么?
3年亏超70亿,终止上市
曾一度引领服饰风潮的搜于特,在18岁“成人礼”时折戟。
深交所在《事先告知书》中提到,在2023年4月18日至2023年5月22日期间,*ST搜特已连续二十个交易日的每日股票收盘价均低于1元,触及深交所《股票上市规则(2023年修订)》第9.2.1条第一款第(四)项规定的股票终止上市情形,深交所拟决定终止该公司股票及可转换公司债券上市交易。
据深交所相关规定,上市公司股票被终止上市,其发行的可转换公司债券及其他衍生品种应当终止上市。据悉,*ST搜特转债将成为史上首只因正股退市而强制退市的可转债。自1992年A股第一只可转债上市以来,它是首例。
退市的背后是业绩的“雪崩”。
2010年,搜于特成功在深交所敲钟上市,作为一家休闲服饰零售企业,旗下拥有“潮流前线”等多个服饰品牌。
它的巅峰期是在2018年,营收规模达185.2亿元,仅四年,2022年搜于特“全面溃败”。据财报,2022年搜于特营收仅为14.38 亿元,比上年同期下降 72.22%;净利润方面,2022年,搜于特归属于上市公司股东的净利润亏损19亿元;近三年公司净利润方面亏损超70亿,甚至超过了搜于特上市13年的总盈利。
在财务报告中,搜于特解释了业绩下滑的原因。受经济大环境持续影响,搜于特业务严重下滑、资金十分紧张。自2020年以来,公司已连续三年大额亏损,资金流动性紧张,导致公司及子公司多笔金融机构贷款逾期违约,多家金融机构已提起诉讼或仲裁,并申请财产保全,公司及子公司部分银行账户被人民法院冻结、多宗土地房产和投资股权等资产被人民法院查封。
东莞“最低调”的首富
2012年的福布斯中国400富豪榜中,马鸿排名195,荣登东莞首富。
那一年,马鸿45岁。
马鸿出生在上世纪60年代,20岁的时候开始在广东老家普宁和广州白马服装批发市场间做布料和服装批发零售的生意。
2005年,马鸿的哥哥马少文和妹妹马少贤在东莞市道滘镇创立搜于特,开始在服饰零售领域探索。多年的服装档口经验,让马鸿更有能力带起这支队伍,2006年,他加入搜于特,逐渐成为公司的实际控制人。
在搜于特杀入服饰零售业时,中国时尚服饰市场的竞争已经处于白热化。马鸿的策略是创立零售品牌“潮流前线”,瞄准15岁-29岁的三四线下沉市场年轻人,走一条差异化之路。
他的另一条策略是借势韩流。千禧年后,《浪漫满屋》《我的女孩》等韩剧热播,“韩流”盛行,宋慧乔、Rain、李准基等明星也成为那个时代的“流量密码”。马鸿看到机会,重金请来宋慧乔、谢霆锋、陈慧琳等明星代言品牌,并用韩文LOGO,将“潮流前线”打造成一个“韩流品牌”。短短四年,通过加盟和直营相结合的形式,“潮流前线”在中国30多个省遍地开花,发展了近2000家门店。
“潮流前线”彼时采用的模式很轻:不设工厂,将生产线全部外包,只将业务重心放在品牌推广、研发设计和营销渠道建设等环节。在小镇青年眼里,当年的“潮流前线”几乎承包了他们的衣柜,在三四线市场,这个品牌拥有足够的时尚度。马鸿将品牌定义为“时尚下乡”。
2010年,年营收6.3亿的搜于特作为“中国版优衣库”成功登陆A股,成为东莞首家上市的服装企业。
“中国版优衣库”折戟
对搜于特来说,2014年是个关键节点。当时,随着人力等成本上涨,中国不少中小服饰纺织企业破产倒闭,部分大牌也撤店收缩。据《中国青年报》,2014年波司登半年日关店数约19家,另外以朗姿为例的一大批服饰品牌开始转头电商,消化实体库存。
这一年,搜于特也受到影响,销售额下滑超20%,马鸿曾一度想过转行。
最后,转行变成了转型。搜于特从一家服装品牌转型成服装原材料贸易公司,上游对接各大布料厂,下游对接各大品牌加工厂,做品牌和原材料商的纽带,提供原材料采购、设计、仓储物流等服务,专注服装供应链管理业务。根据财报数据,其供应链管理业务营收占比从2015年的10.38%,增长到2020年的81.55%。
一边专注服装供应链,一边搜于特也开始了“买买买”之路。2014年,搜于特以5700万元收购服饰品牌“ELLE”,以7251 万元收购“纤麦”“熙世界”“云思木想”3个女装电商品牌;2015年,搜于特斥资3.24亿投资淘品牌“茵曼”,还投资了跨境电商“拉拉米”……2018年,搜于特迎来高光时刻,营收185.2亿元,净利润3.69亿元,在当年超过美特斯邦威、森马等品牌。
高光的同时,短板日益明显。据悉,搜于特从事的原材料采购、仓储配送等主营业务,毛利较低。根据财报数据,2015年,搜于特原材料销售毛利率为9.17%,而到2022年,原材料毛利率下降至-9.01%,远低于休闲服饰超30%的毛利率。
疫情期间,纺织行业原材料价格大跌,材料业务的毛利率直接腰斩,这些都让搜于特雪上加霜。主营业务折戟,自主品牌又因款式陈旧、久不上新逐渐失去市场,财报显示,目前搜于特的主要产品包括四类,包括原材料、服装、电子产品和医疗产品(口罩),其中服装的存货周转天数达到3358天,存货库龄主要为2年以上货品。对比同行,太平鸟的存货周转天数为168天,森马服饰的存货周转天数为185天。
卖原材料不再赚钱,自主品牌又缺少竞争力、门店无人问津,搜于特已经站在了悬崖边上。
0
第一时间获取股权投资行业新鲜资讯和深度商业分析,请在微信公众账号中搜索投中网,或用手机扫描左侧二维码,即可获得投中网每日精华内容推送。
发表评论
全部评论