科技创新对于我国国家安全和长期发展的战略意义上升到了新的高度,我国“十四五”规划明确了“坚持创新在我国现代化建设全局中的核心地位”,并首次将天使投资与创业投资并列,“鼓励发展天使投资、创业投资”。税收能够显著影响经济行为,合理完善的税收政策体系对创投行业发展尤为重要。以美国、以色列、英国为代表的发达国家均通过税收优惠政策有效促进了创投行业发展,我国创业投资行业发展已有20余年,财税〔2018〕55号和财税〔2019〕8号的出台体现出国家层面对创业投资及天使投资税收问题的重视,部分城市也出台了地方性的税收优惠政策。本文通过研究国内外创投行业税收优惠政策,分析天使投资引导基金运营管理中遇到的困难和问题,以思考探索相应对策。
一、国外创投行业税收政策借鉴
(一)美国
美国创业投资获得的收益按照资本利得税进行征税。美国资本利得税改革始于1913年,其资本利得税在历史上经历了由复杂到简单、税率由高到低的演变过程。降低资本利得税有利于增加储蓄和投资,有助于促进风险资本的形成,美国多次降低资本利得税的改革目的也是鼓励创业投资基金投向新兴企业,尤其是高科技企业。

税基方面,通常以一个纳税年度中发生的全部资本利得和亏损为基础计算该年度的全部资本资产交易净值。非公司纳税人持有符合条件的小型企业股票满5年,可享受高达100%的资本利得税减免。2018年以前,计算个人合伙人的税基时,可以减去基金管理费和业绩报酬的支出。2018年通过的《减税与就业法案》规定,2018-2025年间,基金管理费不能作为单项可抵扣费用,但法案调高了基础抵扣额,业绩报酬的抵扣则不受影响。
亏损结转方面,根据美国《国内收入法》第1244条规定,出售国内小企业股权的损失可以认定为普通损失,以冲抵普通所得,个人最多可冲抵5万美元(家庭10万美元)。天使投资个人投资创投基金发生的亏损一般认定为资本损失,每年最多冲抵3000美元,超过3000美元的部分可以无限期向以后年度结转,并且在满足一定条件的情况下可以被认为普通损失,能够与非基金的其他投资收益相抵减,即个人投资者仅对真正实现的净收益进行缴税。
税收递延方面,对于符合条件的投资于小型企业所获得的收益,若将其在一定时间内继续投资于其它小型企业,其资本利得税可递延缴纳。由于小型企业具有较高的成长潜力,因此政府实际收取的税收收入要远高于递延的税收成本[1]。
(二)以色列
以色列为了扶植初创期企业发展,打通其融资渠道,针对创投企业和“天使投资个人”出台了一系列的税收优惠政策,鼓励他们投资创新型企业。
2002年,以色列颁布《以色列税收改革法》,通过对主动性资本(如创业投资、证券交易、直接投资等)的收益税进行调整,以推动高新技术企业的发展。2011年,以色列在经济政策法案第20部分(Section 20 of the 2011-2012 Economic Policy Law)对天使投资设定了专门的税收优惠,这一部分也被称为《天使法》(Angels Law)[2],并在2011-2015年实施。随后对该法案进行了修订,并于2016-2019年实施。
1.政策优惠要点
一是允许个人(或个人合伙,但不包括公司)对在2019年12月31日前购买的合格以色列研发公司500万新谢克尔的原始发行股票,可从其所有来源的应纳税总收入中扣除投资金额;二是对于投资于一个合格的以色列研发公司所获得的投资收益,一个人可以递延3年缴税,最高递延额度为500万新谢克尔,对应的资本利得率为25%(一般为50%的边际税率)。
2.持有期
投资者必须在“受益期”(Benefit Period)期间持有合格的以色列研发公司的股份,包括投资的年份和随后的两个纳税年度。税收抵扣可在指定的受益期之后进行。
3.合格研发企业
享受税收优惠的合格研发企业包括两类,在《天使法》第一版只规定了一类合格企业,即Target Company。为了促进更早期企业的投资,在修订版中又新增了一类合格企业Start-Up Company。

2011年《天使法》首次出台后,以色列早期投资数量和金额都有明显上升,2015年的案例数和交易金额分别为2011年的4.7倍和5.1倍。虽然在2016年修订了法案,加入了一类新的企业,但以色列早期投资增长速度有所放缓,这可能是由于修订后的法案适用期仅截止于2019年底所致。

(三)英国
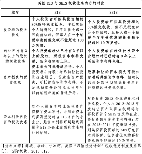
英国创业投资税收优惠主要从20世纪90年代开始。20世纪90年代,英国政府出台多项法案降低创投行业税负,主要体现在《企业扩展计划法案》(1983年,规定:免去投资者用于创业投资金额的最高税率所得税,并且若投资满5年后再撤资,免征资本利得税)、《企业投资计划法案》(1994年,规定:对法案规定的未上市企业的投资额可在5年内按20%且每年不超过10万英镑的数额抵减投资者的个人所得税)和《创业投资信托法案》(1995年,规定:对持有5年以上的创业投资信托基金股份者,可按其投资额的20%抵减个人所得税;对创业投资信托基金的分红不征税;对创业投资信托基金股份的出售所得免征资本利得税)等三个法案中。
90年代之后,英国政府将鼓励创业投资发展的政策措施进一步放大,开始实施创业投资计划(Venture Capital Scheme,VCS)。创业投资计划(VCS)为符合条件的创业投资者提供税收优惠,鼓励其对小企业进行投资[3]。该计划包括若干子计划,其中,针对初创企业的主要有三个计划:企业投资计划(Enterprise Investment Scheme,简称EIS,1994年开始实施)、创业投资信托计划(Venture Capital Trust,简称VCT,1995年起开始实施)和种子企业投资计划(Seed Enterprise Investment Scheme,简称SEIS,2012年开始实施)。
VCT计划旨在鼓励个人购买合格的创业投资信托公司的股份,从而加大社会资本对于小微企业直接投资的力度。政府对参与创业投资信托计划的个人投资者提供的税收优惠包括:一是在首次认购VCT份额时,投资者可获得认购规模30%的所得税减免;二是由首次购买或二次交易购买的VCT普通股产生的股息可以豁免缴税;三是资本利得税的减免。
EIS和SEIS这两个计划则分别为不同类型的个人投资者的直接投资行为制订了税收优惠政策,并且根据不同情况设置了严格的限制条件。

据2020年5月发布的《EIS和SEIS计划统计报告》,EIS计划实施至2020年5月,共有32965万家小企业通过其进行股权融资,融资总额达约240亿英镑。可以看出,在EIS计划实施以来的十年间,通过EIS融资的企业和金额都在快速增长。SEIS计划实施的第一个纳税年度,即2012-2013纳税年度,共有1,120家小型初创企业通过其进行股权融资,融资规模达8,370万元,共有7,515人享受了相关优惠。
EIS和SEIS的实施,对英国创业投资尤其是天使投资最直接的贡献是扩大了天使投资个人规模。根据BVCA的报告,2006年英国私募股权基金国内筹资额为97.2亿英镑,其中天使投资个人出资占比仅1.39%;到了2019年,英国私募股权基金国内筹资额为475.9亿英镑,天使投资个人的筹资占比达到了5%。
(四)小结
总体来看,国外创投行业税收优惠力度大、支持方式多,不仅有针对直接投资于初创企业获得收益的税收优惠,还有针对通过投资于重点配置初创企业等合格标的的金融产品的税收优惠,有效吸引投资者参与创业投资。
二、我国创投行业税收政策现状
(一)国家层面
1.对法人投资人的税收政策
目前我国创投行业对于法人投资人的税收政策主要来源于《中华人民共和国企业所得税法》、《关于合伙企业合伙人所得税问题的通知》(财税〔2008〕159号)、《关于将国家自主创新示范区有关税收试点政策推广到全国范围实施的通知》(财税〔2015〕116号)和《关于创业投资企业和天使投资个人有关税收政策的通知》(财税〔2018〕55号),政策体系不断完善,但还存在可以探讨优化的部分。
亏损抵扣问题。根据财政部、国家税务总局《关于合伙企业合伙人所得税问题的通知》(财税[2008]159号),“合伙企业的合伙人是法人和其他组织的,合伙人在计算其缴纳企业所得税时,不得用合伙企业的亏损抵减其盈利”,而创投行业风险高,项目失败是大概率事件,无法用亏损抵减盈利会导致法人合伙人的实际税负较高。
无法享受企业免税收入政策。根据《企业所得税法》第26条,“符合条件的居民企业之间的股息、红利等权益性投资收益[4]”属于企业的免税收入,但合伙企业不属于居民企业,法人投资人通过获得合伙企业获得的被投项目分红收益仍需缴纳企业所得税,即并未真正将合伙企业作为税收透明体看待。
2.对个人投资人的税收政策
目前我国创投行业对于个人投资人最重要的税收优惠政策是《关于创业投资企业和天使投资个人有关税收政策的通知》(财税〔2018〕55号)和《关于创业投资企业个人合伙人所得税政策问题的通知》(财税〔2019〕8号)。在这两个文件框架下,对于有限合伙制创投企业的个人合伙人,综合税负在20%左右(单一基金核算)或5%-35%(年度整体核算);而公司制创投企业的自然人股东则面临两道税收,企业所得税(25%)和个人所得税(利息、股息、红利所得,财产租赁所得、财产转让所得税率为20%),综合税负在40%左右。
上述政策的出台体现出国家层面对于创投行业个人投资者税收问题的重视并正尝试改革,但在实操性和优惠力度等方面还存在可以探讨优化的部分。
(二)地方层面
在“双循环”的大背景下,多地通过发展创投来促进中小企业发展,税收成为了政策优惠的重要看点。
1.北京中关村
2021年1月6日,北京中关村落地试点开展公司型创投企业所得税优惠,鼓励创投企业长期投资:对中关村示范区内符合条件的公司型创业投资企业,转让持有3年以上股权所得,超过年度股权转让所得总额50%的,可以减半征收企业所得税;转让持有5年以上股权所得,超过年度股权转让所得总额50%的,可以免征企业所得税。
该政策设计了与投资期反向挂钩的税收优惠制度,降低了公司型创投企业的双重征税负担,体现了鼓励创投企业长期投资的精神,有利于增强创投企业长期投资初创型科技企业的“耐心”。而在中关村试点之前,对于公司型基金,不仅基金层面需要按25%缴纳企业所得税,还要在个人层面按20%缴纳股息红利税,两个环节合计税率高达40%。
2.重庆
2020年11月18日,重庆市金融监管局印发《关于发展股权投资促进创新创业的实施意见》的通知,第十四条明确要求落实优化行业税收政策:对在我市设立的创业投资企业符合西部大开发税收优惠条件的,依法按照15%的税率征收企业所得税;积极争取对符合条件的公司型创投企业,按照企业年末个人股东持股比例免征企业所得税的优惠试点。
该政策在一定程度上缓解了公司制创投企业个人股东双重征税的问题,但实际税负并没有完全与有限合伙制创投企业看齐。
3.海南
2020年6月1日,中共中央、国务院印发了《海南自由贸易港建设总体方案》,对注册在海南自由贸易港并实质性运营的鼓励类产业企业,减按15%征收企业所得税。对在海南自由贸易港工作的高端人才和紧缺人才,其个人所得税实际税负超过15%的部分,予以免征,创投企业和人才均在此范围内,企业所得税和个人所得税均按照15%征收。
该政策对企业所得税和个人所得税均进行了优惠,具有一定吸引力。
4.香港
2021年1月29日,香港特区政府发布《2021年税务(修订)(附带权益的税务宽减)条例草案》(以下简称《条例草案》),拟修改香港的《税务条例》(第112章),对在香港营运的合格私募基金所分发的业绩报酬提供税收优惠。本次修订《税务条例》(第112章),目的是为在香港营运的合资格私募基金所分发的附带权益提供税务宽减。具体优惠如下:具资格附带权益的利得税税率为0%;至于薪俸税方面,100%的合格附带权益将不会计入受雇入息以作计算薪俸税之用。
香港作为自由港,实施典型的零关税政策,加上其低税率和简单税制,是吸引企业到香港设点的重要因素。在香港,企业利得税最高是16.5%,个人薪俸税最高是15%。拟议的附带权益税务宽减将有助吸引更多私募基金在香港营运及管理,并带动更多投资管理和相关活动,从而为相关专业服务创造商机,并为香港带来经济效益。
5.上海
2021年7月15日,中共中央、国务院印发《关于支持浦东新区高水平改革开放打造社会主义现代化建设引领区的意见》(以下简称《意见》),其中,《意见》提出,“在浦东特定区域开展公司型创业投资企业所得税优惠政策试点,在试点期内,对符合条件的公司型创业投资企业按照企业年末个人股东持股比例免征企业所得税,鼓励长期投资,个人股东从该企业取得的股息红利按照规定缴纳个人所得税。”
该项政策税收优惠支持力度较大,有效解决了创业投资行业所面临的双重征税的痛点,预计将推动创业投资基金在浦东新区聚集。
三、我国创投行业税收政策存在问题
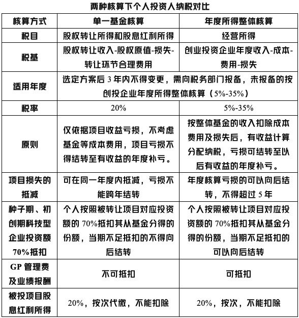
一是项目亏损抵扣难以实现。根据表3,按单一基金核算时,项目亏损在当年可以抵扣,但不得向以后年度结转,体现出监管层意识到了投资项目有盈利也有亏损的事实,但是亏损不能向以后年度结转降低了优惠力度。创投基金,特别是天使投资基金的投资标的多处于成长早期,整个退出周期长达5-10年,普遍存在“先盈利后亏损”现象,即绝大多数都是好项目先退出,差项目由于没有退出途径(或实际已经死亡)往往要拖到基金清算时才强制退出或报损,如果不是按基金整个存续期汇总后综合计算,而是按照纳税年度来核算,客观上是难以抵扣的。
二是作为基金运作成本的管理费和业绩报酬支出不能抵扣。在单一基金核算方式下,假设某创投基金规模1000万元,每年收取2%管理费、连续收取5年,共可收取100万元管理费,其余900万元用于投资项目。假设如果不扣除费用和业绩报酬的收益率为100%,基金退出时共收到2000万元资金,那么业绩报酬为200万元,管理费+业绩报酬占比约为30%,创投企业的1000万收益中包括应支付给管理人的300万管理费及业绩报酬,在不能扣除管理费和业绩报酬的情况下20%所得税即为200万,对应投资人实际收益700万,税负比例是28.6%,高于名义税率20%,相比各地在55号文出台前普遍按20%征收个人所得税的政策优惠力度不大。而且,个人合伙人支付给管理人的管理费和业绩报酬已在管理人层面缴纳了所得税,如在计算个人合伙人税基时不能扣除,将造成双重征税。

三是难以按年度确定纳税主体。天使投资引导基金所获项目收益未来有可能是要进行让利的,但在退出期结束前,难以判断受让主体是否符合让利条件,因此在短期(3-5年内),暂无法确定这部分利益的最终获利方,因此难以在单一年度确定该部分收益纳税主体。
四、对我国创投行业税收政策的建议
一是坚持实质重于形式的原则。以创投行业“先回本后分利”的征税思路,在投资者收回全部本金后,再对后续可能发生的收益进行征税,既符合创投行业“先收益后亏损”的特点,也解决了项目亏损难以确定导致的抵扣难以落地的问题。
二是实施与投资期限反向挂钩的阶梯税率。即项目投资期限越长,税率越低,可考虑投资期限不超过3年的项目按照25%的税率征收企业所得税,3年以上5年以下的减半征收企业所得税,投资期限超过5年的免征企业所得税,鼓励长期投资。
三是适当降低创业投资企业的所得税税率。公司制创业投资企业投资于种子期、初创期科技型企业所获得的收益,可减半或免征企业所得税;合伙制创业投资企业投资于种子期、初创期科技型企业的所获得的收益,可减半或免征法人合伙人的企业所得税及个人合伙人的个人所得税,以鼓励投早、投小、投科技。
四是完善法人合伙人税收优惠政策。允许法人合伙人在计算其缴纳企业所得税时,可以用合伙企业的亏损抵减其盈利;将合伙企业视作税收透明体,对法人合伙人通过合伙企业获得的企业分红收益免征所得税。
五是适当降低天使投资个人的所得税税率。对在一定年限内累计投资额较大的天使投资个人,给予税收优惠或财政奖励,鼓励天使投资个人持续投资于创投行业。
六是对早期投资的投资者提供税收优惠。对投资于重点配置初创企业等合格标的的基金的投资者(包括企业和个人),可以按照其投资金额的100%抵扣其年度所得,当年不足抵扣的,可以在以后纳税年度结转抵扣。
国内外创投行业税收政策分析
税收能够显著影响经济行为,合理完善的税收政策体系对创投行业发展尤为重要。
科技创新对于我国国家安全和长期发展的战略意义上升到了新的高度,我国“十四五”规划明确了“坚持创新在我国现代化建设全局中的核心地位”,并首次将天使投资与创业投资并列,“鼓励发展天使投资、创业投资”。税收能够显著影响经济行为,合理完善的税收政策体系对创投行业发展尤为重要。以美国、以色列、英国为代表的发达国家均通过税收优惠政策有效促进了创投行业发展,我国创业投资行业发展已有20余年,财税〔2018〕55号和财税〔2019〕8号的出台体现出国家层面对创业投资及天使投资税收问题的重视,部分城市也出台了地方性的税收优惠政策。本文通过研究国内外创投行业税收优惠政策,分析天使投资引导基金运营管理中遇到的困难和问题,以思考探索相应对策。
一、国外创投行业税收政策借鉴
(一)美国
美国创业投资获得的收益按照资本利得税进行征税。美国资本利得税改革始于1913年,其资本利得税在历史上经历了由复杂到简单、税率由高到低的演变过程。降低资本利得税有利于增加储蓄和投资,有助于促进风险资本的形成,美国多次降低资本利得税的改革目的也是鼓励创业投资基金投向新兴企业,尤其是高科技企业。
税基方面,通常以一个纳税年度中发生的全部资本利得和亏损为基础计算该年度的全部资本资产交易净值。非公司纳税人持有符合条件的小型企业股票满5年,可享受高达100%的资本利得税减免。2018年以前,计算个人合伙人的税基时,可以减去基金管理费和业绩报酬的支出。2018年通过的《减税与就业法案》规定,2018-2025年间,基金管理费不能作为单项可抵扣费用,但法案调高了基础抵扣额,业绩报酬的抵扣则不受影响。
亏损结转方面,根据美国《国内收入法》第1244条规定,出售国内小企业股权的损失可以认定为普通损失,以冲抵普通所得,个人最多可冲抵5万美元(家庭10万美元)。天使投资个人投资创投基金发生的亏损一般认定为资本损失,每年最多冲抵3000美元,超过3000美元的部分可以无限期向以后年度结转,并且在满足一定条件的情况下可以被认为普通损失,能够与非基金的其他投资收益相抵减,即个人投资者仅对真正实现的净收益进行缴税。
税收递延方面,对于符合条件的投资于小型企业所获得的收益,若将其在一定时间内继续投资于其它小型企业,其资本利得税可递延缴纳。由于小型企业具有较高的成长潜力,因此政府实际收取的税收收入要远高于递延的税收成本[1]。
(二)以色列
以色列为了扶植初创期企业发展,打通其融资渠道,针对创投企业和“天使投资个人”出台了一系列的税收优惠政策,鼓励他们投资创新型企业。
2002年,以色列颁布《以色列税收改革法》,通过对主动性资本(如创业投资、证券交易、直接投资等)的收益税进行调整,以推动高新技术企业的发展。2011年,以色列在经济政策法案第20部分(Section 20 of the 2011-2012 Economic Policy Law)对天使投资设定了专门的税收优惠,这一部分也被称为《天使法》(Angels Law)[2],并在2011-2015年实施。随后对该法案进行了修订,并于2016-2019年实施。
1.政策优惠要点
一是允许个人(或个人合伙,但不包括公司)对在2019年12月31日前购买的合格以色列研发公司500万新谢克尔的原始发行股票,可从其所有来源的应纳税总收入中扣除投资金额;二是对于投资于一个合格的以色列研发公司所获得的投资收益,一个人可以递延3年缴税,最高递延额度为500万新谢克尔,对应的资本利得率为25%(一般为50%的边际税率)。
2.持有期
投资者必须在“受益期”(Benefit Period)期间持有合格的以色列研发公司的股份,包括投资的年份和随后的两个纳税年度。税收抵扣可在指定的受益期之后进行。
3.合格研发企业
享受税收优惠的合格研发企业包括两类,在《天使法》第一版只规定了一类合格企业,即Target Company。为了促进更早期企业的投资,在修订版中又新增了一类合格企业Start-Up Company。
2011年《天使法》首次出台后,以色列早期投资数量和金额都有明显上升,2015年的案例数和交易金额分别为2011年的4.7倍和5.1倍。虽然在2016年修订了法案,加入了一类新的企业,但以色列早期投资增长速度有所放缓,这可能是由于修订后的法案适用期仅截止于2019年底所致。
(三)英国
英国创业投资税收优惠主要从20世纪90年代开始。20世纪90年代,英国政府出台多项法案降低创投行业税负,主要体现在《企业扩展计划法案》(1983年,规定:免去投资者用于创业投资金额的最高税率所得税,并且若投资满5年后再撤资,免征资本利得税)、《企业投资计划法案》(1994年,规定:对法案规定的未上市企业的投资额可在5年内按20%且每年不超过10万英镑的数额抵减投资者的个人所得税)和《创业投资信托法案》(1995年,规定:对持有5年以上的创业投资信托基金股份者,可按其投资额的20%抵减个人所得税;对创业投资信托基金的分红不征税;对创业投资信托基金股份的出售所得免征资本利得税)等三个法案中。
90年代之后,英国政府将鼓励创业投资发展的政策措施进一步放大,开始实施创业投资计划(Venture Capital Scheme,VCS)。创业投资计划(VCS)为符合条件的创业投资者提供税收优惠,鼓励其对小企业进行投资[3]。该计划包括若干子计划,其中,针对初创企业的主要有三个计划:企业投资计划(Enterprise Investment Scheme,简称EIS,1994年开始实施)、创业投资信托计划(Venture Capital Trust,简称VCT,1995年起开始实施)和种子企业投资计划(Seed Enterprise Investment Scheme,简称SEIS,2012年开始实施)。
VCT计划旨在鼓励个人购买合格的创业投资信托公司的股份,从而加大社会资本对于小微企业直接投资的力度。政府对参与创业投资信托计划的个人投资者提供的税收优惠包括:一是在首次认购VCT份额时,投资者可获得认购规模30%的所得税减免;二是由首次购买或二次交易购买的VCT普通股产生的股息可以豁免缴税;三是资本利得税的减免。
EIS和SEIS这两个计划则分别为不同类型的个人投资者的直接投资行为制订了税收优惠政策,并且根据不同情况设置了严格的限制条件。
据2020年5月发布的《EIS和SEIS计划统计报告》,EIS计划实施至2020年5月,共有32965万家小企业通过其进行股权融资,融资总额达约240亿英镑。可以看出,在EIS计划实施以来的十年间,通过EIS融资的企业和金额都在快速增长。SEIS计划实施的第一个纳税年度,即2012-2013纳税年度,共有1,120家小型初创企业通过其进行股权融资,融资规模达8,370万元,共有7,515人享受了相关优惠。
EIS和SEIS的实施,对英国创业投资尤其是天使投资最直接的贡献是扩大了天使投资个人规模。根据BVCA的报告,2006年英国私募股权基金国内筹资额为97.2亿英镑,其中天使投资个人出资占比仅1.39%;到了2019年,英国私募股权基金国内筹资额为475.9亿英镑,天使投资个人的筹资占比达到了5%。
(四)小结
总体来看,国外创投行业税收优惠力度大、支持方式多,不仅有针对直接投资于初创企业获得收益的税收优惠,还有针对通过投资于重点配置初创企业等合格标的的金融产品的税收优惠,有效吸引投资者参与创业投资。
二、我国创投行业税收政策现状
(一)国家层面
1.对法人投资人的税收政策
目前我国创投行业对于法人投资人的税收政策主要来源于《中华人民共和国企业所得税法》、《关于合伙企业合伙人所得税问题的通知》(财税〔2008〕159号)、《关于将国家自主创新示范区有关税收试点政策推广到全国范围实施的通知》(财税〔2015〕116号)和《关于创业投资企业和天使投资个人有关税收政策的通知》(财税〔2018〕55号),政策体系不断完善,但还存在可以探讨优化的部分。
亏损抵扣问题。根据财政部、国家税务总局《关于合伙企业合伙人所得税问题的通知》(财税[2008]159号),“合伙企业的合伙人是法人和其他组织的,合伙人在计算其缴纳企业所得税时,不得用合伙企业的亏损抵减其盈利”,而创投行业风险高,项目失败是大概率事件,无法用亏损抵减盈利会导致法人合伙人的实际税负较高。
无法享受企业免税收入政策。根据《企业所得税法》第26条,“符合条件的居民企业之间的股息、红利等权益性投资收益[4]”属于企业的免税收入,但合伙企业不属于居民企业,法人投资人通过获得合伙企业获得的被投项目分红收益仍需缴纳企业所得税,即并未真正将合伙企业作为税收透明体看待。
2.对个人投资人的税收政策
目前我国创投行业对于个人投资人最重要的税收优惠政策是《关于创业投资企业和天使投资个人有关税收政策的通知》(财税〔2018〕55号)和《关于创业投资企业个人合伙人所得税政策问题的通知》(财税〔2019〕8号)。在这两个文件框架下,对于有限合伙制创投企业的个人合伙人,综合税负在20%左右(单一基金核算)或5%-35%(年度整体核算);而公司制创投企业的自然人股东则面临两道税收,企业所得税(25%)和个人所得税(利息、股息、红利所得,财产租赁所得、财产转让所得税率为20%),综合税负在40%左右。
上述政策的出台体现出国家层面对于创投行业个人投资者税收问题的重视并正尝试改革,但在实操性和优惠力度等方面还存在可以探讨优化的部分。
(二)地方层面
在“双循环”的大背景下,多地通过发展创投来促进中小企业发展,税收成为了政策优惠的重要看点。
1.北京中关村
2021年1月6日,北京中关村落地试点开展公司型创投企业所得税优惠,鼓励创投企业长期投资:对中关村示范区内符合条件的公司型创业投资企业,转让持有3年以上股权所得,超过年度股权转让所得总额50%的,可以减半征收企业所得税;转让持有5年以上股权所得,超过年度股权转让所得总额50%的,可以免征企业所得税。
该政策设计了与投资期反向挂钩的税收优惠制度,降低了公司型创投企业的双重征税负担,体现了鼓励创投企业长期投资的精神,有利于增强创投企业长期投资初创型科技企业的“耐心”。而在中关村试点之前,对于公司型基金,不仅基金层面需要按25%缴纳企业所得税,还要在个人层面按20%缴纳股息红利税,两个环节合计税率高达40%。
2.重庆
2020年11月18日,重庆市金融监管局印发《关于发展股权投资促进创新创业的实施意见》的通知,第十四条明确要求落实优化行业税收政策:对在我市设立的创业投资企业符合西部大开发税收优惠条件的,依法按照15%的税率征收企业所得税;积极争取对符合条件的公司型创投企业,按照企业年末个人股东持股比例免征企业所得税的优惠试点。
该政策在一定程度上缓解了公司制创投企业个人股东双重征税的问题,但实际税负并没有完全与有限合伙制创投企业看齐。
3.海南
2020年6月1日,中共中央、国务院印发了《海南自由贸易港建设总体方案》,对注册在海南自由贸易港并实质性运营的鼓励类产业企业,减按15%征收企业所得税。对在海南自由贸易港工作的高端人才和紧缺人才,其个人所得税实际税负超过15%的部分,予以免征,创投企业和人才均在此范围内,企业所得税和个人所得税均按照15%征收。
该政策对企业所得税和个人所得税均进行了优惠,具有一定吸引力。
4.香港
2021年1月29日,香港特区政府发布《2021年税务(修订)(附带权益的税务宽减)条例草案》(以下简称《条例草案》),拟修改香港的《税务条例》(第112章),对在香港营运的合格私募基金所分发的业绩报酬提供税收优惠。本次修订《税务条例》(第112章),目的是为在香港营运的合资格私募基金所分发的附带权益提供税务宽减。具体优惠如下:具资格附带权益的利得税税率为0%;至于薪俸税方面,100%的合格附带权益将不会计入受雇入息以作计算薪俸税之用。
香港作为自由港,实施典型的零关税政策,加上其低税率和简单税制,是吸引企业到香港设点的重要因素。在香港,企业利得税最高是16.5%,个人薪俸税最高是15%。拟议的附带权益税务宽减将有助吸引更多私募基金在香港营运及管理,并带动更多投资管理和相关活动,从而为相关专业服务创造商机,并为香港带来经济效益。
5.上海
2021年7月15日,中共中央、国务院印发《关于支持浦东新区高水平改革开放打造社会主义现代化建设引领区的意见》(以下简称《意见》),其中,《意见》提出,“在浦东特定区域开展公司型创业投资企业所得税优惠政策试点,在试点期内,对符合条件的公司型创业投资企业按照企业年末个人股东持股比例免征企业所得税,鼓励长期投资,个人股东从该企业取得的股息红利按照规定缴纳个人所得税。”
该项政策税收优惠支持力度较大,有效解决了创业投资行业所面临的双重征税的痛点,预计将推动创业投资基金在浦东新区聚集。
三、我国创投行业税收政策存在问题
一是项目亏损抵扣难以实现。根据表3,按单一基金核算时,项目亏损在当年可以抵扣,但不得向以后年度结转,体现出监管层意识到了投资项目有盈利也有亏损的事实,但是亏损不能向以后年度结转降低了优惠力度。创投基金,特别是天使投资基金的投资标的多处于成长早期,整个退出周期长达5-10年,普遍存在“先盈利后亏损”现象,即绝大多数都是好项目先退出,差项目由于没有退出途径(或实际已经死亡)往往要拖到基金清算时才强制退出或报损,如果不是按基金整个存续期汇总后综合计算,而是按照纳税年度来核算,客观上是难以抵扣的。
二是作为基金运作成本的管理费和业绩报酬支出不能抵扣。在单一基金核算方式下,假设某创投基金规模1000万元,每年收取2%管理费、连续收取5年,共可收取100万元管理费,其余900万元用于投资项目。假设如果不扣除费用和业绩报酬的收益率为100%,基金退出时共收到2000万元资金,那么业绩报酬为200万元,管理费+业绩报酬占比约为30%,创投企业的1000万收益中包括应支付给管理人的300万管理费及业绩报酬,在不能扣除管理费和业绩报酬的情况下20%所得税即为200万,对应投资人实际收益700万,税负比例是28.6%,高于名义税率20%,相比各地在55号文出台前普遍按20%征收个人所得税的政策优惠力度不大。而且,个人合伙人支付给管理人的管理费和业绩报酬已在管理人层面缴纳了所得税,如在计算个人合伙人税基时不能扣除,将造成双重征税。
三是难以按年度确定纳税主体。天使投资引导基金所获项目收益未来有可能是要进行让利的,但在退出期结束前,难以判断受让主体是否符合让利条件,因此在短期(3-5年内),暂无法确定这部分利益的最终获利方,因此难以在单一年度确定该部分收益纳税主体。
四、对我国创投行业税收政策的建议
一是坚持实质重于形式的原则。以创投行业“先回本后分利”的征税思路,在投资者收回全部本金后,再对后续可能发生的收益进行征税,既符合创投行业“先收益后亏损”的特点,也解决了项目亏损难以确定导致的抵扣难以落地的问题。
二是实施与投资期限反向挂钩的阶梯税率。即项目投资期限越长,税率越低,可考虑投资期限不超过3年的项目按照25%的税率征收企业所得税,3年以上5年以下的减半征收企业所得税,投资期限超过5年的免征企业所得税,鼓励长期投资。
三是适当降低创业投资企业的所得税税率。公司制创业投资企业投资于种子期、初创期科技型企业所获得的收益,可减半或免征企业所得税;合伙制创业投资企业投资于种子期、初创期科技型企业的所获得的收益,可减半或免征法人合伙人的企业所得税及个人合伙人的个人所得税,以鼓励投早、投小、投科技。
四是完善法人合伙人税收优惠政策。允许法人合伙人在计算其缴纳企业所得税时,可以用合伙企业的亏损抵减其盈利;将合伙企业视作税收透明体,对法人合伙人通过合伙企业获得的企业分红收益免征所得税。
五是适当降低天使投资个人的所得税税率。对在一定年限内累计投资额较大的天使投资个人,给予税收优惠或财政奖励,鼓励天使投资个人持续投资于创投行业。
六是对早期投资的投资者提供税收优惠。对投资于重点配置初创企业等合格标的的基金的投资者(包括企业和个人),可以按照其投资金额的100%抵扣其年度所得,当年不足抵扣的,可以在以后纳税年度结转抵扣。
0
第一时间获取股权投资行业新鲜资讯和深度商业分析,请在微信公众账号中搜索投中网,或用手机扫描左侧二维码,即可获得投中网每日精华内容推送。
发表评论
全部评论