7月25日,借前一天重大利好刺激,资本市场上演很久没有看到的盛况。扮演上涨“急先锋”的,是低迷已久的白酒板块。当天开盘不到一分钟,上午9点31分,白酒板块就狂飙4.57%并全天维持超高“战绩”。
接下来的几个交易日大盘连续小幅回落,并肩热门的地产、半导体、新能源汽车等纷纷开始走弱,白酒板块没有出现“一日游”反而再接再厉:7月27日下午,伴随板块持续活跃,贵州茅台创出数月新高;同时,25、26、27这3个交易日的资金净买入(38.58亿元)也超过了此前两周的净买入量(33.7亿元)。
资本市场荡漾的这些乐观情况立刻点燃“白酒重启牛市说”,各路券商研报再次振臂高呼:看多、看多、看多。
据钛媒体APP走访调研,对于已经深度调整两年多的白酒行业,虽然眼前这些迹象很容易被视为“阶段性抄底”,但真正深入业内、经历过近年来市场绞杀的人其实心里都清楚,求真务实地看,正如中国酒业协会发布的《2023中国白酒市场中期研究报告》所直言:2023年,白酒行业和白酒市场将继续进入新一轮调整周期。
这也意味着,白酒能否真正重启可持续的牛市,仍需继续“等风来”。
面对存量市场的激烈竞争,酒企只能用“求变”来应对行业深调的“不变”。
从误判到刺激
白酒目前的股价升温是否意味行业回归景气,年初的一次误判的发生过程可资参考。
2023年正月十五刚过,关注白酒的所有各方都在纠结一个问题:从行业到股市,白酒自2022年10月探底后,从11月起因疫情管控优化叠加经济复苏预期而实现的回升,至2023年2月,申万白酒指数上涨约45%,如此表现对应到行业,是该视作触底反弹还是反转?
之所以纠结是因为,一方面疫情管控放开之后,23年春节白酒动销的超预期在节后仍刺激股价;而另一方面,大家对经济复苏尚未确认,对于节后是否配置白酒板块仍有犹豫。
值此时节,2月12日,招商证券发布了一则旗帜鲜明的研报,提出几个略显激进的观点,包括:
1、无须等待经济复苏再去买入白酒,因为白酒板块基本面将领先经济恢复;
2、 “后疫情”时代,过去被压制的场景——比如宴席和招商需求——会快速回补;
3、加配次高端,因为在场景回补的多重催化剂下,次高端有望跑赢板块。

公开资料截图
如果有人遵循这份指引,迎接他的很快将是:恭喜你,又阶段性高位站岗。
因为从2月中旬到7月中旬,5个月时间白酒下跌约两成,成为跑输大盘的领军板块;2023年二季度,白酒成为基金减仓最多的板块,23Q2基金配置比例仅12.4%,环比降 3.5pct,同比22Q2下降2.6pct,创 2020Q3以来新低;相比高端白酒仍为持仓核心,区域白酒整体持仓波动较小,被建议“加配”并预测“有望跑赢板块”的次高端白酒,则遭到基金的普遍减仓,重仓比例环比下降。
这份研报预测精准的部分是风险提示,提及的要点悉数命中,包括:“经济复苏进程不及预期,市场情绪低迷至大盘调整,市场风格导致估值体系支撑不够。”
该风险提示对应白酒厂商们肉身可感的情况则是:春节后没多久,所有白酒品牌就开始感受到史无前例的竞争压力,疫情管控放开之后整体消费环境出现很大变化,加上几年来经销商渠道囤积的库存仍待消化,降价促销交织内卷式增长,最终在A股白酒板块呈现出“四低”局面。
除基金持仓低、参与情绪低,还有板块估值低:至7月中旬,白酒板块市盈率(TTM)仅 30 倍为近三年低位;行业预期低:市场仍担忧白酒高库存和低批价问题,并对未来复苏预期不稳而担忧与经济存在强关联性的白酒板块或面临终端需求表现不稳及后期酒企业绩增速降速等情况。
虽然阶段性严重失准,这份研报却又是券商研究机构的一个典型代表:今年以来,面对白酒股价的持续低迷,几乎所有“研究成果”都在不断提出“板块拐点要来”的观点。
对市场状况,每次预期也都遭遇预期落空:3月预计五一节会大卖,结果“动销弱”;5月预计高考后谢师宴会拉一波销售,结果不及预期;6月初预计端午会热,结果依然平淡;虽然618电商卖酒销售数据亮眼,背后却是零售价低于出厂价的严重倒挂。
如此反复,“白酒拐点已至”逐渐沦为“狼来了”式的故事,直到7月24日重大会议再次强调促消费。
而白酒眼下的情形,从整体股价表现上,类似2月份面临的“微缩版”,此时“板块牛市到来”的定位会不会重蹈彼时的误判,关键则在于对行业状况的研判。
至暗时刻之后
从板块股价角度看,如果将“四低”视为半年来的至暗时刻,眼下的确出现了改观。但接下来更重要的问题是,强调促消费给股价带来升温,是否意味着行业已经渡过深度调整期?
虽然陆续有券商研报言之凿凿“终于渡过”,钛媒体APP走访业内却发现急于给出肯定结论仍为时尚早。
复盘白酒过去的每一轮周期不难发现,库存与价格变化是揭示行业处于何种阶段的关键。
景气期,批价向上、 行业主动加库存;随后会在行业密集提价后,受外部因素的影响,供需进入失衡阶段而产生泡沫,接着步入调整期。
行业的调整一般是通过价格的调整来实现供需的再均衡,在调整期,批价回落下行,白酒价格重心的逐步下移会从超高端开始,一直传递到中低价位;而调整期结束的拐点标志,则是库存去化、价格调整到位后,批价开始出现上行。
“这一轮繁荣是以酱香龙头茅台为代表,以高端为核心的一次产业繁荣,产业泡沫也聚集在高端(酱酒)。”四川酒业流通协会会长、中国酒业实战战略专家铁犁分析称,“我们清楚地看到,2千元以上的高档白酒市场规模接近3,000亿,1千元以上有1,000个亿,500元以上1,500个亿,300到500大概800个亿,100到300元大约占600-700亿,百元以下700—800亿,以此分析可以看出高端的占比在中国白酒市场当中很高,所以调整也在高端。”
铁犁分析,目前行业调整也主要是在酱酒当中进行,酱酒茅台的价格下移后,它会影响到五粮液和泸州老酒(国窖1573),进而会影响到剑南春等,调整从高端传递到低端,整个行业都会感受到寒意。
“这一轮白酒产业调整,泡沫同样既体现在库存上,又体现在上升过程当中的价格上涨,收缩过程中的价格回落上。上一轮周期,我们主要名酒高端名酒都曾经突破1,000元,最后他们又回到500到600左右,那么这一轮,茅台以外的千元高端酒很可能会回到7、8百的价格区间。”铁犁认为,“随着超高端与高端的逐步调整到位,行业将在2023年—2030年进入低端崛起为特征的第六浪潮期。”
对照眼下的现实,从龙头茅台到次高端及以下产品,并未出现任何提价或集体提价迹象,更多是价格倒挂,而倒挂背后则是库存去化的艰难,以此衡量,目前更可能是符合中国酒业协会的判断,即:新一轮调整的开始。
业绩飘红与压货阴影
酒商的感受同样在印证一个观点:度过调整期还很遥远。
成都柒善名酒经营有限公司总经理张志远入行十多年,所在的机构“规模好的时候每年也有几十亿的销售业绩。”张志远近年来最切身的感受就是:如今卖名酒(茅台之外)已经几乎没有利润。这一现实背后是库存去化的艰难。
“比如五粮液、青花郎、水晶剑这些,市场反应来看确实没有利润。没有利润的原因很简单,就是库存太大。然后为了销库存,厂家会给出一定的政策,厂家给了政策的同时市场的价格肯定就是五花八门,有的经销商就会把这个‘政策’算作自己的利润,然后低价销售,造成价格倒挂。”
这也正是目前吊诡现象的症结所在:一方面,虽然身处调整期但酒企业绩仍然持续飘红。2022年,963家规模以上酒企完成销售收入6627亿元(+10%) ,净利润2202亿元(+29%);其中21家白酒上市酒企累计实现营业收入3569.85亿元、净利润1328.82亿元,同比增长分别为17%、21%。2022年14家酒企营收净利双增,营收涨幅较高的超过30%。
但另一方面,工业库存转移向商业库存的量仍不可低估。对于生产厂家来说,酒转到经销商手中即可以确认收入,而商业库存若持续难以去化,最终仍会反噬企业。
“2023年春节后动销有明显提升,但这种回暖是短暂的,目前行业进入空前的调整期,这一轮调整期核心是终端动销疲软,消费需求减弱,去商业库存需要时间。”贵州钓鱼台国宾酒业有限公司总经理丁远怀在7月初的一次演讲中称。
“疫情、经济环境、行业市场环境的影响,对于行业下半年,甚至未来三年,我们都不抱乐观态度”,张志远坦言,“目前堆积的只是这三年的库存量,但是上游还在源源不断地向下释放,厂家各种承诺说不会压货,其实并不现实,因为厂家也要生存,所以行业要消化目前的库存还需要时间。”
如此现实,结合2022年全国白酒产量已连续六年下跌,产量仅是高峰时的一半多一点,就不难感受去库存之艰。

公开资料截图
虽然自去年下半年至今,泸州老窖、剑南春、郎酒、洋河股份、山西汾酒等多家白酒企业相继实施以停止发货换提价,但此种控货挺价策略能挺多久,依然是一个问号。
决战癸卯中秋
虽然重大消息刺激带来的板块上涨无法与行业反转直接划等号,但下半年并非不存在发生变化的机会,接下来重点需要观察的窗口就是今年中秋国庆假期。
回溯往年,2020年的中秋,白酒“提价潮”正是愈演愈烈之时。当年自春节过后,泸州老窖、山西汾酒、剑南春、今世缘、古井贡等优质酒企相继开启产品升级及小幅提价,市场集中度不断提升的背景下,洋河股份、水井坊、今世缘、酒鬼酒等酒企通过直接提价、进行产品结构升级等方式进行“占位”,而茅台、五粮液等酒企则通过直接提价、进行产品结构升级、加大直营占比、减少渠道配额等方式以实现吨价上提。
提价关键词下,白酒随之拉开一场轰轰烈烈的繁荣周期。2020年中秋国庆后,白酒板块相对上涨7.52%实现超高收益。这一轮繁荣演变为泡沫的拐点是在2021年7、8月间,因此到2021年中秋,白酒行业虽未出现密集且频繁的“提价潮”,但酒企仍针对主要单品进行了陆续提价。
当年从中秋到国庆期间,白酒板块也相对上涨 8.71%,成为下跌调整前最后一次“盛宴”,之后才陷入绵绵不绝的低迷。
回到2023年,假如政策催化下市场东风掀起,白酒迎来一波阶段性行情概率并不小。
更有乐观者如海纳机构总经理、中国酒业协会常务理事吕咸逊称:“我坚持一个观点,早则2023年中秋,晚则2024年春节,中国白酒一定会再次复兴。”
加剧分化与集体谋变
与深度调整相对应的是白酒市场持续硝烟四起、激烈竞争。从2021年7月白酒拉开深度调整大幕至今,业内频次最高的两个词一为“马太效应”,一是“挤压式增长”。在强者恒强的马太效应愈发凸显之下,市场仅有的消费需求红利基本被名酒企业和名酒产区瓜分。
正如中国酒业协会理事长宋书玉近期在金沙酒业经销商大会上所言:“与上一次行业的深度调整不同的是,名酒产区、名酒企业、名酒品牌穿越周期的能力得到各方认可,而中小企业和区域性品牌,在本轮调整中能否不被淘汰则考验着企业掌舵人的把握趋势、整合资源和突破创新,构建自身优势的能力。”
“中国白酒行业的竞争要素正在发生改变,重产量、重储量、重资产是白酒行业的核心竞争优势”,吕咸逊分析称,“未来酒的销量、收入、利润将加速向核心单品、名优品牌、头部企业、优势产区集中。整体而言,中国白酒行业的产量可能是过剩的,但是名优白酒的产量、储量却是不足的。特别是最近几年,大家都很重视储酒时间和真实年份酒,名酒厂便开始加大产量,延长储酒时间,提高酒龄,部分中国白酒品质得到提升。所以,头部企业的产能扩张,并不会形成供过于求和产能过剩的局面。”
白酒从增量竞争进入存量竞争时代,以变求生的发展模式也愈加凸显。
在生产端白酒企业纷纷进行扩产、技改,实行产研结合提升质量,凸显“香型”优势,以“产区”形态抢占竞争高地等;整体来看,酒企变革的演化是由上而下,由内向外进行的,只要头部企业、地区拉开变革帷幕,行业整体风向即变。最为典型的趋势是近年来白酒企业的跨界尝试。
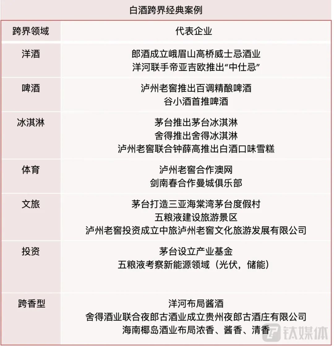
钛媒体APP梳理了部分白酒跨界经典案例,从洋酒、啤酒、冰淇淋等,再到文旅、新能源领域,白酒企业正在拓宽产业维度,目标也从满足多元化的消费需求,升级到开辟多元化的产业布局。
同时,白酒跨界不只发生在行业外,酒企多元化还明显存在于“跨香型”的战略。例如“绵柔型”开创者洋河股份收购了贵州贵酒,如今也延伸出了“绵柔酱香”;2022年,浓香代表之一——舍得酒业联合贵州夜郎古酒业成立了贵州夜郎古酒庄有限公司,官宣布局酱酒。此外,例如海南椰岛、郎酒等均是多香型发展的代表酒企。

“目前,传统渠道依然是白酒的主流渠道,也是不可或缺的渠道,特别是对于主流品牌的主销产品而言。但是“传统渠道+互联网”的营销方式将会变革、升级、进化酒业流通,线上和线下的融合是一种趋势,平台电商、内容电商、私域运营等线上模式在白酒销售中的占比越来越大,并且是新品牌经营成功的重要切入口。”吕咸逊称。
“另一方面,数字化、智能化将极大地提高白酒在制曲、酿造、储存、勾调、包装、仓储、物流等过程的效率和质量,例如国台的一号车间、二号酒库,这大概是白酒数智化最强的两个车间。将升级酒企的销售管理、渠道管理、终端管理、用户管理、品牌传播等。”
白酒等风来:弱复苏下的深度调整与谋变
面对存量市场的激烈竞争,酒企只能用“求变”来应对行业深调的“不变”。
7月25日,借前一天重大利好刺激,资本市场上演很久没有看到的盛况。扮演上涨“急先锋”的,是低迷已久的白酒板块。当天开盘不到一分钟,上午9点31分,白酒板块就狂飙4.57%并全天维持超高“战绩”。
接下来的几个交易日大盘连续小幅回落,并肩热门的地产、半导体、新能源汽车等纷纷开始走弱,白酒板块没有出现“一日游”反而再接再厉:7月27日下午,伴随板块持续活跃,贵州茅台创出数月新高;同时,25、26、27这3个交易日的资金净买入(38.58亿元)也超过了此前两周的净买入量(33.7亿元)。
资本市场荡漾的这些乐观情况立刻点燃“白酒重启牛市说”,各路券商研报再次振臂高呼:看多、看多、看多。
据钛媒体APP走访调研,对于已经深度调整两年多的白酒行业,虽然眼前这些迹象很容易被视为“阶段性抄底”,但真正深入业内、经历过近年来市场绞杀的人其实心里都清楚,求真务实地看,正如中国酒业协会发布的《2023中国白酒市场中期研究报告》所直言:2023年,白酒行业和白酒市场将继续进入新一轮调整周期。
这也意味着,白酒能否真正重启可持续的牛市,仍需继续“等风来”。
面对存量市场的激烈竞争,酒企只能用“求变”来应对行业深调的“不变”。
从误判到刺激
白酒目前的股价升温是否意味行业回归景气,年初的一次误判的发生过程可资参考。
2023年正月十五刚过,关注白酒的所有各方都在纠结一个问题:从行业到股市,白酒自2022年10月探底后,从11月起因疫情管控优化叠加经济复苏预期而实现的回升,至2023年2月,申万白酒指数上涨约45%,如此表现对应到行业,是该视作触底反弹还是反转?
之所以纠结是因为,一方面疫情管控放开之后,23年春节白酒动销的超预期在节后仍刺激股价;而另一方面,大家对经济复苏尚未确认,对于节后是否配置白酒板块仍有犹豫。
值此时节,2月12日,招商证券发布了一则旗帜鲜明的研报,提出几个略显激进的观点,包括:
1、无须等待经济复苏再去买入白酒,因为白酒板块基本面将领先经济恢复;
2、 “后疫情”时代,过去被压制的场景——比如宴席和招商需求——会快速回补;
3、加配次高端,因为在场景回补的多重催化剂下,次高端有望跑赢板块。
公开资料截图
如果有人遵循这份指引,迎接他的很快将是:恭喜你,又阶段性高位站岗。
因为从2月中旬到7月中旬,5个月时间白酒下跌约两成,成为跑输大盘的领军板块;2023年二季度,白酒成为基金减仓最多的板块,23Q2基金配置比例仅12.4%,环比降 3.5pct,同比22Q2下降2.6pct,创 2020Q3以来新低;相比高端白酒仍为持仓核心,区域白酒整体持仓波动较小,被建议“加配”并预测“有望跑赢板块”的次高端白酒,则遭到基金的普遍减仓,重仓比例环比下降。
这份研报预测精准的部分是风险提示,提及的要点悉数命中,包括:“经济复苏进程不及预期,市场情绪低迷至大盘调整,市场风格导致估值体系支撑不够。”
该风险提示对应白酒厂商们肉身可感的情况则是:春节后没多久,所有白酒品牌就开始感受到史无前例的竞争压力,疫情管控放开之后整体消费环境出现很大变化,加上几年来经销商渠道囤积的库存仍待消化,降价促销交织内卷式增长,最终在A股白酒板块呈现出“四低”局面。
除基金持仓低、参与情绪低,还有板块估值低:至7月中旬,白酒板块市盈率(TTM)仅 30 倍为近三年低位;行业预期低:市场仍担忧白酒高库存和低批价问题,并对未来复苏预期不稳而担忧与经济存在强关联性的白酒板块或面临终端需求表现不稳及后期酒企业绩增速降速等情况。
虽然阶段性严重失准,这份研报却又是券商研究机构的一个典型代表:今年以来,面对白酒股价的持续低迷,几乎所有“研究成果”都在不断提出“板块拐点要来”的观点。
对市场状况,每次预期也都遭遇预期落空:3月预计五一节会大卖,结果“动销弱”;5月预计高考后谢师宴会拉一波销售,结果不及预期;6月初预计端午会热,结果依然平淡;虽然618电商卖酒销售数据亮眼,背后却是零售价低于出厂价的严重倒挂。
如此反复,“白酒拐点已至”逐渐沦为“狼来了”式的故事,直到7月24日重大会议再次强调促消费。
而白酒眼下的情形,从整体股价表现上,类似2月份面临的“微缩版”,此时“板块牛市到来”的定位会不会重蹈彼时的误判,关键则在于对行业状况的研判。
至暗时刻之后
从板块股价角度看,如果将“四低”视为半年来的至暗时刻,眼下的确出现了改观。但接下来更重要的问题是,强调促消费给股价带来升温,是否意味着行业已经渡过深度调整期?
虽然陆续有券商研报言之凿凿“终于渡过”,钛媒体APP走访业内却发现急于给出肯定结论仍为时尚早。
复盘白酒过去的每一轮周期不难发现,库存与价格变化是揭示行业处于何种阶段的关键。
景气期,批价向上、 行业主动加库存;随后会在行业密集提价后,受外部因素的影响,供需进入失衡阶段而产生泡沫,接着步入调整期。
行业的调整一般是通过价格的调整来实现供需的再均衡,在调整期,批价回落下行,白酒价格重心的逐步下移会从超高端开始,一直传递到中低价位;而调整期结束的拐点标志,则是库存去化、价格调整到位后,批价开始出现上行。
“这一轮繁荣是以酱香龙头茅台为代表,以高端为核心的一次产业繁荣,产业泡沫也聚集在高端(酱酒)。”四川酒业流通协会会长、中国酒业实战战略专家铁犁分析称,“我们清楚地看到,2千元以上的高档白酒市场规模接近3,000亿,1千元以上有1,000个亿,500元以上1,500个亿,300到500大概800个亿,100到300元大约占600-700亿,百元以下700—800亿,以此分析可以看出高端的占比在中国白酒市场当中很高,所以调整也在高端。”
铁犁分析,目前行业调整也主要是在酱酒当中进行,酱酒茅台的价格下移后,它会影响到五粮液和泸州老酒(国窖1573),进而会影响到剑南春等,调整从高端传递到低端,整个行业都会感受到寒意。
“这一轮白酒产业调整,泡沫同样既体现在库存上,又体现在上升过程当中的价格上涨,收缩过程中的价格回落上。上一轮周期,我们主要名酒高端名酒都曾经突破1,000元,最后他们又回到500到600左右,那么这一轮,茅台以外的千元高端酒很可能会回到7、8百的价格区间。”铁犁认为,“随着超高端与高端的逐步调整到位,行业将在2023年—2030年进入低端崛起为特征的第六浪潮期。”
对照眼下的现实,从龙头茅台到次高端及以下产品,并未出现任何提价或集体提价迹象,更多是价格倒挂,而倒挂背后则是库存去化的艰难,以此衡量,目前更可能是符合中国酒业协会的判断,即:新一轮调整的开始。
业绩飘红与压货阴影
酒商的感受同样在印证一个观点:度过调整期还很遥远。
成都柒善名酒经营有限公司总经理张志远入行十多年,所在的机构“规模好的时候每年也有几十亿的销售业绩。”张志远近年来最切身的感受就是:如今卖名酒(茅台之外)已经几乎没有利润。这一现实背后是库存去化的艰难。
“比如五粮液、青花郎、水晶剑这些,市场反应来看确实没有利润。没有利润的原因很简单,就是库存太大。然后为了销库存,厂家会给出一定的政策,厂家给了政策的同时市场的价格肯定就是五花八门,有的经销商就会把这个‘政策’算作自己的利润,然后低价销售,造成价格倒挂。”
这也正是目前吊诡现象的症结所在:一方面,虽然身处调整期但酒企业绩仍然持续飘红。2022年,963家规模以上酒企完成销售收入6627亿元(+10%) ,净利润2202亿元(+29%);其中21家白酒上市酒企累计实现营业收入3569.85亿元、净利润1328.82亿元,同比增长分别为17%、21%。2022年14家酒企营收净利双增,营收涨幅较高的超过30%。
但另一方面,工业库存转移向商业库存的量仍不可低估。对于生产厂家来说,酒转到经销商手中即可以确认收入,而商业库存若持续难以去化,最终仍会反噬企业。
“2023年春节后动销有明显提升,但这种回暖是短暂的,目前行业进入空前的调整期,这一轮调整期核心是终端动销疲软,消费需求减弱,去商业库存需要时间。”贵州钓鱼台国宾酒业有限公司总经理丁远怀在7月初的一次演讲中称。
“疫情、经济环境、行业市场环境的影响,对于行业下半年,甚至未来三年,我们都不抱乐观态度”,张志远坦言,“目前堆积的只是这三年的库存量,但是上游还在源源不断地向下释放,厂家各种承诺说不会压货,其实并不现实,因为厂家也要生存,所以行业要消化目前的库存还需要时间。”
如此现实,结合2022年全国白酒产量已连续六年下跌,产量仅是高峰时的一半多一点,就不难感受去库存之艰。
公开资料截图
虽然自去年下半年至今,泸州老窖、剑南春、郎酒、洋河股份、山西汾酒等多家白酒企业相继实施以停止发货换提价,但此种控货挺价策略能挺多久,依然是一个问号。
决战癸卯中秋
虽然重大消息刺激带来的板块上涨无法与行业反转直接划等号,但下半年并非不存在发生变化的机会,接下来重点需要观察的窗口就是今年中秋国庆假期。
回溯往年,2020年的中秋,白酒“提价潮”正是愈演愈烈之时。当年自春节过后,泸州老窖、山西汾酒、剑南春、今世缘、古井贡等优质酒企相继开启产品升级及小幅提价,市场集中度不断提升的背景下,洋河股份、水井坊、今世缘、酒鬼酒等酒企通过直接提价、进行产品结构升级等方式进行“占位”,而茅台、五粮液等酒企则通过直接提价、进行产品结构升级、加大直营占比、减少渠道配额等方式以实现吨价上提。
提价关键词下,白酒随之拉开一场轰轰烈烈的繁荣周期。2020年中秋国庆后,白酒板块相对上涨7.52%实现超高收益。这一轮繁荣演变为泡沫的拐点是在2021年7、8月间,因此到2021年中秋,白酒行业虽未出现密集且频繁的“提价潮”,但酒企仍针对主要单品进行了陆续提价。
当年从中秋到国庆期间,白酒板块也相对上涨 8.71%,成为下跌调整前最后一次“盛宴”,之后才陷入绵绵不绝的低迷。
回到2023年,假如政策催化下市场东风掀起,白酒迎来一波阶段性行情概率并不小。
更有乐观者如海纳机构总经理、中国酒业协会常务理事吕咸逊称:“我坚持一个观点,早则2023年中秋,晚则2024年春节,中国白酒一定会再次复兴。”
加剧分化与集体谋变
与深度调整相对应的是白酒市场持续硝烟四起、激烈竞争。从2021年7月白酒拉开深度调整大幕至今,业内频次最高的两个词一为“马太效应”,一是“挤压式增长”。在强者恒强的马太效应愈发凸显之下,市场仅有的消费需求红利基本被名酒企业和名酒产区瓜分。
正如中国酒业协会理事长宋书玉近期在金沙酒业经销商大会上所言:“与上一次行业的深度调整不同的是,名酒产区、名酒企业、名酒品牌穿越周期的能力得到各方认可,而中小企业和区域性品牌,在本轮调整中能否不被淘汰则考验着企业掌舵人的把握趋势、整合资源和突破创新,构建自身优势的能力。”
“中国白酒行业的竞争要素正在发生改变,重产量、重储量、重资产是白酒行业的核心竞争优势”,吕咸逊分析称,“未来酒的销量、收入、利润将加速向核心单品、名优品牌、头部企业、优势产区集中。整体而言,中国白酒行业的产量可能是过剩的,但是名优白酒的产量、储量却是不足的。特别是最近几年,大家都很重视储酒时间和真实年份酒,名酒厂便开始加大产量,延长储酒时间,提高酒龄,部分中国白酒品质得到提升。所以,头部企业的产能扩张,并不会形成供过于求和产能过剩的局面。”
白酒从增量竞争进入存量竞争时代,以变求生的发展模式也愈加凸显。
在生产端白酒企业纷纷进行扩产、技改,实行产研结合提升质量,凸显“香型”优势,以“产区”形态抢占竞争高地等;整体来看,酒企变革的演化是由上而下,由内向外进行的,只要头部企业、地区拉开变革帷幕,行业整体风向即变。最为典型的趋势是近年来白酒企业的跨界尝试。
钛媒体APP梳理了部分白酒跨界经典案例,从洋酒、啤酒、冰淇淋等,再到文旅、新能源领域,白酒企业正在拓宽产业维度,目标也从满足多元化的消费需求,升级到开辟多元化的产业布局。
同时,白酒跨界不只发生在行业外,酒企多元化还明显存在于“跨香型”的战略。例如“绵柔型”开创者洋河股份收购了贵州贵酒,如今也延伸出了“绵柔酱香”;2022年,浓香代表之一——舍得酒业联合贵州夜郎古酒业成立了贵州夜郎古酒庄有限公司,官宣布局酱酒。此外,例如海南椰岛、郎酒等均是多香型发展的代表酒企。
“目前,传统渠道依然是白酒的主流渠道,也是不可或缺的渠道,特别是对于主流品牌的主销产品而言。但是“传统渠道+互联网”的营销方式将会变革、升级、进化酒业流通,线上和线下的融合是一种趋势,平台电商、内容电商、私域运营等线上模式在白酒销售中的占比越来越大,并且是新品牌经营成功的重要切入口。”吕咸逊称。
“另一方面,数字化、智能化将极大地提高白酒在制曲、酿造、储存、勾调、包装、仓储、物流等过程的效率和质量,例如国台的一号车间、二号酒库,这大概是白酒数智化最强的两个车间。将升级酒企的销售管理、渠道管理、终端管理、用户管理、品牌传播等。”
0
第一时间获取股权投资行业新鲜资讯和深度商业分析,请在微信公众账号中搜索投中网,或用手机扫描左侧二维码,即可获得投中网每日精华内容推送。
发表评论
全部评论