01 初识PCB:电子产品之母,你很难不动心
1)有电的地方就有PCB
Printed Circuit Board,缩写为大家熟知的PCB,又被称为印刷电路板,因其制造采取“电子印刷”工艺而得名。
PCB的作用,是充当电子元器件进行电气互连的载体与起到支撑作用的基座,不仅为线路提供电绝缘等电气阻抗特性,还承载着电子设备的数字/模拟信号传输、电源供给、射频信号发射/接收等功能。
其实,理解PCB也没有这么复杂,在家中,不同的电器需要通过复杂的电路最终连接起来,电子设备也是类似的,里面的元器件需要通过电路连接才能运转。只不过当今的电子设备越来越追求小型化,所以如芯片、电容、电感、电阻、继电器等元器件,就需要通过PCB板子上的微缩化线路连接起来,而不是直接使用笨重的电线。
这就形成了,有电的地方就有PCB,其应用下游涵盖消费电子、PC、通信、汽车电子、航空等众多产业,所以PCB也被大家亲切的称为电子产品之母。
PCB行业的市场规模,跟随数字经济发展,历年来都是持续增长的态势,期间穿插着周期波动。根据行业内最权威统计机构Prismark的数据,全球PCB市场规模在2022年达到了817亿美元,过去的复合增速在3.8%左右。按照这个速度,预计到2027年,全球的PCB市场规模将有望首次突破1000亿美元。
1000亿美元是一个什么概念,同为元器件的半导体,全球市场规模5000-6000亿美元,PCB的市场将达到半导体的1/5,这显然是不容忽略的一个大市场。另外,中国的PCB行业在全球的地位,是远领先于半导体的,是一个相当具有竞争力的环节。

图:全球PCB产值统计,资料来源:Prismark
2)中国PCB受益于产业转移而独冠全球
过去十多年,中国PCB行业产值的复合增速达到8%,基本倍速于全球行业增速的3.8%。PCB是一个资本、劳动和技术的密集度都相对均衡的行业,因此过去产业跟随着电子产业的变迁以及对低成本的追求,从由美欧日转向韩国、中国台湾,最后又转向中国大陆。
可以说PCB和中国是天作之和。首先,中国是全球PCB消费的主要地区,在生产端又具备劳动力、资源、政策、产业聚集等全方位的优势;最终过去30年,在台商、港商的帮助下,中国大陆最终在珠三角和长三角,形成全球最大的PCB产业集群。
产能角度,2006年中国便超越日本成为全球第一大PCB生产国,时至今日,中国大陆产能在全球的 占比达已经达到惊人的54%。日本、中国台湾,只保留了部分高端PCB产能。而现如今的中国PCB企业,开启了在泰国、越南等东南亚地区建厂的热潮,颇有行业领导者的风采。
技术方面,国内PCB企业的实力也不容小觑。如苹果手机用的软板FPC,鹏鼎控股和东山精密,已经替代日系企业,占据了主要的份额。在配合特斯拉的智能汽车战略中,国内的世运电路、东山精密等企业走到了最前面;而最新的AI服务器中的HDI板,国内的沪电股份、胜宏科技等也大有超越台企的趋势。
根据Prismark的预计,即使到2028年,中国还是牢牢占据PCB的头把交椅,即使份额提升最快的东南亚,也得益于中国企业过去投建新的产能而非其本土企业的崛起。
3)每一次创新都不会缺席
不用细数太长的历史,就仅以过去6年的维度来看,PCB就深度参与了三次产业大革新:
2019-2020年,全球5G建设大幕拉开,PCB作为基站中核心的零部件,享受了量价齐升的甜蜜时光,代表公司深南电路和沪电股份,靠供应通信设备龙头公司,区间最大涨幅都高达5倍左右。
2021年前后,汽车中的电子控制单元(ECU)数量不断增加,对PCB的需求也随之增加,特斯拉成为全球创新的发动机,切入特斯拉PCB供应链的东山精密、世运电路等收获了明显的阿尔法。
2023-2024年,AI算力基础设施军备竞赛,服务器、交换机和光模块,所需要的PCB技术含量明显提升,以及端侧AI也带动了PCB的升级,沪电股份、胜宏科技、深南电路、生益电子、景旺电子、鹏鼎控股等公司,均有非常亮眼的表现。
以最近产业内最火的AI算力相关的PCB为例,通过拆解英伟达全系列产品,能明显地看出PCB参与技术创新的趋势。
1)英伟达的DGX架构服务器,采用的是GPU托盘和主板托盘双层结构,其中GPU托盘容纳GPU模组,包含1个UBB以及8个OAM,这都是新增的PCB用料;2)而最新英伟达升级到的GB200 NVL72机架式服务器中,包括18个compute tray和9个NVlink switch tray,中间需要新增多块PCB来支撑,单台服务器所需要的PCB价值量就达到数万美元。
且随着AI服务器的升级,也将服务器行业对PCB的需求逐步切换到HDI,因此HDI将是未来5年增速最快的PCB细分品类,根据Prismark预计,2023-2028年HDI的CAGR将达到16%。
随着服务器用量增加,且产品制式升级到HDI,PCB行业开始出现结构性的爆发,在AI服务器中需要的PCB市场,就从当前的不到4亿美元,到2025年估计将飞速增长到40亿美元左右。
与AI服务器一起,AI系统、存储、交换机等网络设备以及光模块,也需要更多更高阶的PCB,再次为这个成熟的行业注入新的成长动能。
02 再看PCB:回归现实,为什么并没有那么诱人?
1000亿美元的市场规模不可谓不大,而且还将持续增长,隔三差五还有不小的技术创新;另外,中国PCB企业的竞争力不可谓不强,还享受着产业集群的优势。
理论上这应该是一个长坡厚雪的赛道,但现实却很难令人满意。
虽然PCB行业的故事很诱人,但深究下来,这个行业分析起来却不太容易,投资上甚至还是很折磨人的,即使后视镜的选中了鹏鼎控股、沪电股份和深南电路这3个A股当前市值最大的PCB公司,但过去数年的股价大幅波动让人也是备受煎熬,而其他很多小公司甚至还经历了价值毁灭的过程。
1)行业最大的特性,是散
不同于其他科技行业,PCB的技术壁垒并不算高,2006年之后基本就不存在革命性的重大的技术变化;而且同时PCB产业链较短,涉及的材料设备也较少,就是用铜箔、玻纤布、树脂这三大基材,先做成覆铜板(CCL),再利用类似半导体的简化流程工艺,做成PCB板成品,工艺上也没有太多值得着墨的地方。
也正是因为如此,研究和投资的难点,形成了3个“散”:
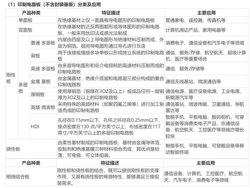
产品种类散:按照主流的分类,PCB板主要包括单面板、双面板、普通多层板、高密度互连板、封装基板、柔性板等;特殊场景还需采用特殊类型PCB板,如背板、高速多层板等。随着下游需求提出更高要求,种类还将增加。
下游需求散:按照主要下游,手机(占比19%)、PC(14%)、消费电子(13%)、通信(13%)、汽车(13%)、服务器(12%),如此分散的赛道,没有什么超级大贝塔可言。
上市公司散:A股已上市的PCB公司,就多达40家以上,市值从10亿元一直到800亿元都有,而且位次变化也很大,很难说有常胜将军,需要跟踪的公司数量确实也比较多。
三个散点相乘,这就会对投资造成一个重大的问题,胜率的快速下降。坡确实够长,但都是颠簸路。
映射到产业规律的结果就是,这个行业看似很大,但要做这么多产品,服务好这么多下游和客户,显然是非常困难的。以全球现在收入体量最大的鹏鼎为例,占据全球市场份额也就将将6-7%。
其他领域百试不爽的强者恒强的逻辑,在这个行业很难行得通,似乎一个企业靠激进的产能扩张,或者某个类似产业转移的历史机遇,就能逆袭成为龙头。这也是过去几十年,为什么PCB这个领域城头大王旗经常变换的原因。

图表:PCB分类,资料来源:深南电路招股说明书
2)成长陷阱之争,行业价值几何?
在价值投资的方法论中,经常提到一个叫价值陷阱的概念。指的是投资人基于低估值去买入股票,但却忽视了这些股票背后可能存在的业务或财务问题,最终就是便宜的股票可以跌得更便宜。
但对于成长股的投资者而言,很少有人提到一个类似的概念,那就是成长陷阱。很多行业或者公司初看是成长,但是最终过了几年,收入端确实兑现了高增长,但是利润或者现金流却告诉你都是空欢喜一场。
最令人印象深刻的是2013年国内全民LED热潮,十年过后,虽然国内LED行业如愿以偿成为全球第一,但投资人却只剩一地鸡毛。PCB行业也是一个接近成长陷阱的行业。
我们选取了臻鼎科技、欣兴电子、鹏鼎控股、沪电股份、深南电路,这几家行业内公认做得最好的企业,从他们的ROE水平来看,刨掉行业本身固有的周期波动,中枢水平可能在13-14%左右,算是及格但很难称得上优秀。
要知道,这可是最勤奋、最卷的中国人中,做出来的最好的几家PCB企业,ROE也就能达到这个水平,而且这还是没有考虑现金流的情况。
何以至此呢?
虽然是电子行业,但创新从来都不是PCB行业的主旋律。从此前的论述也不难看出,PCB的创新是伴随下游而起的被动式创新,不符合科技行业最性感的故事,即供给创造需求。换句话来说,PCB的创新是果不是因。
真正的创新者是下游客户,所以PCB价值量掌握在客户手中,供应商没有太多话语权,这就导致从大行业的维度来看,无法持续形成板块效应。
作为陪跑者的PCB,从制造工艺流程上,除了少数产品如ABF载板等之外,又没有类似晶圆代工那么强的规模效应和制造壁垒。最终形成了行业大而强,公司小而散的尴尬格局。
所以这个赛道的雪,其实也不够厚。

图表:PCB龙头公司的ROE水平不算高,资料来源:公司财报
03 到底该怎么看PCB:中等生意,建议从这两点入手
对于PCB行业,是一个表面上长坡厚雪,属于中国人的优势赛道;但深入分析,我们可以得到以下结论:坡长但颠簸,有雪但不厚。最终呈现的结果就是雪球难滚大,可能好不容易攒起来的小雪球,也很容易遇到什么变化一朝归零。
所以从卡位上来说,PCB是一个还不错的行业,进一步下沉到企业的话,就只是一个中等生意,值得阶段性或者局部把握,而很难建立长期的信仰。
至于如何阶段性把握,笔者有以下两点思考供大家拍砖。
1.重点看结构性成长
PCB虽然资产比较重,但是由于下游分散,经常出现东边不亮西边亮的特点,同时没有那么强的周期性,靠价格的巨幅震动来赚钱是比较难的。所以行业的落脚点,仍然是创新成长。
如前所述,PCB最准确的定位应该是,伴随式创新。那么从行业发展规律上,真正需要关注的伴随式创新有两个绕不开的方向:1)更小,对应多层与柔性PCB;2)更高,包括高频、高速。
随着电子设备,如智能手机和可穿戴设备,向小型化和便携化发展,PCB也需要实现更小的尺寸,以满足更严格的空间和性能要求。比如过去苹果手机引领软板类的创新,使得FPC龙头鹏鼎控股成为全球PCB收入体量最大的公司。
另外一方面,微电子的创新,朝着高频和高速两个方向发展。高频是由于电磁波信号的传播所使用的频率越来越高,华为和中兴的5G设备更是独步全球,AUU和BUU的变化,带来了高频高速PCB板的爆发性需求。本轮的AI浪潮中,高算力需要信号能够在不同的芯片之间快速传递,HDI为代表的高速板乘风而起,持续出现供不应求。
重点盯着这两个方向以及相关下游,如果哪家公司刚好在跟随下游创新的风口上,将很可能享受一轮价值重估的高增长。但可能与此同时,其他品类的PCB可能仍然不瘟不火,PCB企业们的悲观并不相通,我们只需要看那些在风口上的幸运儿即可。
2.拥抱大腿客户
PCB种类极多,厂商通常针对客户需求提供定制化方案,涉及PCB板类型、材料、层数、线宽/线距、板厚、产能等诸多方面。这也就导致了,虽然客户话语权非常大,但其实也摆脱不了优秀的PCB供应商,毕竟在其关键产品中,维持多供应商体系吃亏不讨好,还容易出质量问题。
我们看到,在长期的商业竞争中,国内的PCB企业已经越来越成为下游大客户的核心合作伙伴,苹果、英伟达、特斯拉、亚马逊、华为、中兴等等,都出现了中国企业的影子。
这点对于把握局部机会可谓相当重要,如果某个客户有了重大产品迭代和创新,那它的核心PCB供应商,也将跟着实现规模的扩张。这可比单纯的分析下游更为直接有效,因为优质的客户,往往就决定了下游的动态,而新的产品,一般又有着最丰厚的利润。
是为结语:由于AI算力基础设施和AI终端投资火热,市场对PCB的关注有增无减。但一念天堂一念地狱的巨幅波动,总让人身在局中更为困惑。看山是山,看山不是山,看山还是山。从产业视角,一层一层剥开,我们才可能更接近真相。
AI大航海时代,再看不懂PCB真要落伍了
三看PCB。
01 初识PCB:电子产品之母,你很难不动心
1)有电的地方就有PCB
Printed Circuit Board,缩写为大家熟知的PCB,又被称为印刷电路板,因其制造采取“电子印刷”工艺而得名。
PCB的作用,是充当电子元器件进行电气互连的载体与起到支撑作用的基座,不仅为线路提供电绝缘等电气阻抗特性,还承载着电子设备的数字/模拟信号传输、电源供给、射频信号发射/接收等功能。
其实,理解PCB也没有这么复杂,在家中,不同的电器需要通过复杂的电路最终连接起来,电子设备也是类似的,里面的元器件需要通过电路连接才能运转。只不过当今的电子设备越来越追求小型化,所以如芯片、电容、电感、电阻、继电器等元器件,就需要通过PCB板子上的微缩化线路连接起来,而不是直接使用笨重的电线。
这就形成了,有电的地方就有PCB,其应用下游涵盖消费电子、PC、通信、汽车电子、航空等众多产业,所以PCB也被大家亲切的称为电子产品之母。
PCB行业的市场规模,跟随数字经济发展,历年来都是持续增长的态势,期间穿插着周期波动。根据行业内最权威统计机构Prismark的数据,全球PCB市场规模在2022年达到了817亿美元,过去的复合增速在3.8%左右。按照这个速度,预计到2027年,全球的PCB市场规模将有望首次突破1000亿美元。
1000亿美元是一个什么概念,同为元器件的半导体,全球市场规模5000-6000亿美元,PCB的市场将达到半导体的1/5,这显然是不容忽略的一个大市场。另外,中国的PCB行业在全球的地位,是远领先于半导体的,是一个相当具有竞争力的环节。
图:全球PCB产值统计,资料来源:Prismark
2)中国PCB受益于产业转移而独冠全球
过去十多年,中国PCB行业产值的复合增速达到8%,基本倍速于全球行业增速的3.8%。PCB是一个资本、劳动和技术的密集度都相对均衡的行业,因此过去产业跟随着电子产业的变迁以及对低成本的追求,从由美欧日转向韩国、中国台湾,最后又转向中国大陆。
可以说PCB和中国是天作之和。首先,中国是全球PCB消费的主要地区,在生产端又具备劳动力、资源、政策、产业聚集等全方位的优势;最终过去30年,在台商、港商的帮助下,中国大陆最终在珠三角和长三角,形成全球最大的PCB产业集群。
产能角度,2006年中国便超越日本成为全球第一大PCB生产国,时至今日,中国大陆产能在全球的 占比达已经达到惊人的54%。日本、中国台湾,只保留了部分高端PCB产能。而现如今的中国PCB企业,开启了在泰国、越南等东南亚地区建厂的热潮,颇有行业领导者的风采。
技术方面,国内PCB企业的实力也不容小觑。如苹果手机用的软板FPC,鹏鼎控股和东山精密,已经替代日系企业,占据了主要的份额。在配合特斯拉的智能汽车战略中,国内的世运电路、东山精密等企业走到了最前面;而最新的AI服务器中的HDI板,国内的沪电股份、胜宏科技等也大有超越台企的趋势。
根据Prismark的预计,即使到2028年,中国还是牢牢占据PCB的头把交椅,即使份额提升最快的东南亚,也得益于中国企业过去投建新的产能而非其本土企业的崛起。
3)每一次创新都不会缺席
不用细数太长的历史,就仅以过去6年的维度来看,PCB就深度参与了三次产业大革新:
2019-2020年,全球5G建设大幕拉开,PCB作为基站中核心的零部件,享受了量价齐升的甜蜜时光,代表公司深南电路和沪电股份,靠供应通信设备龙头公司,区间最大涨幅都高达5倍左右。
2021年前后,汽车中的电子控制单元(ECU)数量不断增加,对PCB的需求也随之增加,特斯拉成为全球创新的发动机,切入特斯拉PCB供应链的东山精密、世运电路等收获了明显的阿尔法。
2023-2024年,AI算力基础设施军备竞赛,服务器、交换机和光模块,所需要的PCB技术含量明显提升,以及端侧AI也带动了PCB的升级,沪电股份、胜宏科技、深南电路、生益电子、景旺电子、鹏鼎控股等公司,均有非常亮眼的表现。
以最近产业内最火的AI算力相关的PCB为例,通过拆解英伟达全系列产品,能明显地看出PCB参与技术创新的趋势。
1)英伟达的DGX架构服务器,采用的是GPU托盘和主板托盘双层结构,其中GPU托盘容纳GPU模组,包含1个UBB以及8个OAM,这都是新增的PCB用料;2)而最新英伟达升级到的GB200 NVL72机架式服务器中,包括18个compute tray和9个NVlink switch tray,中间需要新增多块PCB来支撑,单台服务器所需要的PCB价值量就达到数万美元。
且随着AI服务器的升级,也将服务器行业对PCB的需求逐步切换到HDI,因此HDI将是未来5年增速最快的PCB细分品类,根据Prismark预计,2023-2028年HDI的CAGR将达到16%。
随着服务器用量增加,且产品制式升级到HDI,PCB行业开始出现结构性的爆发,在AI服务器中需要的PCB市场,就从当前的不到4亿美元,到2025年估计将飞速增长到40亿美元左右。
与AI服务器一起,AI系统、存储、交换机等网络设备以及光模块,也需要更多更高阶的PCB,再次为这个成熟的行业注入新的成长动能。
02 再看PCB:回归现实,为什么并没有那么诱人?
1000亿美元的市场规模不可谓不大,而且还将持续增长,隔三差五还有不小的技术创新;另外,中国PCB企业的竞争力不可谓不强,还享受着产业集群的优势。
理论上这应该是一个长坡厚雪的赛道,但现实却很难令人满意。
虽然PCB行业的故事很诱人,但深究下来,这个行业分析起来却不太容易,投资上甚至还是很折磨人的,即使后视镜的选中了鹏鼎控股、沪电股份和深南电路这3个A股当前市值最大的PCB公司,但过去数年的股价大幅波动让人也是备受煎熬,而其他很多小公司甚至还经历了价值毁灭的过程。
1)行业最大的特性,是散
不同于其他科技行业,PCB的技术壁垒并不算高,2006年之后基本就不存在革命性的重大的技术变化;而且同时PCB产业链较短,涉及的材料设备也较少,就是用铜箔、玻纤布、树脂这三大基材,先做成覆铜板(CCL),再利用类似半导体的简化流程工艺,做成PCB板成品,工艺上也没有太多值得着墨的地方。
也正是因为如此,研究和投资的难点,形成了3个“散”:
产品种类散:按照主流的分类,PCB板主要包括单面板、双面板、普通多层板、高密度互连板、封装基板、柔性板等;特殊场景还需采用特殊类型PCB板,如背板、高速多层板等。随着下游需求提出更高要求,种类还将增加。
下游需求散:按照主要下游,手机(占比19%)、PC(14%)、消费电子(13%)、通信(13%)、汽车(13%)、服务器(12%),如此分散的赛道,没有什么超级大贝塔可言。
上市公司散:A股已上市的PCB公司,就多达40家以上,市值从10亿元一直到800亿元都有,而且位次变化也很大,很难说有常胜将军,需要跟踪的公司数量确实也比较多。
三个散点相乘,这就会对投资造成一个重大的问题,胜率的快速下降。坡确实够长,但都是颠簸路。
映射到产业规律的结果就是,这个行业看似很大,但要做这么多产品,服务好这么多下游和客户,显然是非常困难的。以全球现在收入体量最大的鹏鼎为例,占据全球市场份额也就将将6-7%。
其他领域百试不爽的强者恒强的逻辑,在这个行业很难行得通,似乎一个企业靠激进的产能扩张,或者某个类似产业转移的历史机遇,就能逆袭成为龙头。这也是过去几十年,为什么PCB这个领域城头大王旗经常变换的原因。
图表:PCB分类,资料来源:深南电路招股说明书
2)成长陷阱之争,行业价值几何?
在价值投资的方法论中,经常提到一个叫价值陷阱的概念。指的是投资人基于低估值去买入股票,但却忽视了这些股票背后可能存在的业务或财务问题,最终就是便宜的股票可以跌得更便宜。
但对于成长股的投资者而言,很少有人提到一个类似的概念,那就是成长陷阱。很多行业或者公司初看是成长,但是最终过了几年,收入端确实兑现了高增长,但是利润或者现金流却告诉你都是空欢喜一场。
最令人印象深刻的是2013年国内全民LED热潮,十年过后,虽然国内LED行业如愿以偿成为全球第一,但投资人却只剩一地鸡毛。PCB行业也是一个接近成长陷阱的行业。
我们选取了臻鼎科技、欣兴电子、鹏鼎控股、沪电股份、深南电路,这几家行业内公认做得最好的企业,从他们的ROE水平来看,刨掉行业本身固有的周期波动,中枢水平可能在13-14%左右,算是及格但很难称得上优秀。
要知道,这可是最勤奋、最卷的中国人中,做出来的最好的几家PCB企业,ROE也就能达到这个水平,而且这还是没有考虑现金流的情况。
何以至此呢?
虽然是电子行业,但创新从来都不是PCB行业的主旋律。从此前的论述也不难看出,PCB的创新是伴随下游而起的被动式创新,不符合科技行业最性感的故事,即供给创造需求。换句话来说,PCB的创新是果不是因。
真正的创新者是下游客户,所以PCB价值量掌握在客户手中,供应商没有太多话语权,这就导致从大行业的维度来看,无法持续形成板块效应。
作为陪跑者的PCB,从制造工艺流程上,除了少数产品如ABF载板等之外,又没有类似晶圆代工那么强的规模效应和制造壁垒。最终形成了行业大而强,公司小而散的尴尬格局。
所以这个赛道的雪,其实也不够厚。
图表:PCB龙头公司的ROE水平不算高,资料来源:公司财报
03 到底该怎么看PCB:中等生意,建议从这两点入手
对于PCB行业,是一个表面上长坡厚雪,属于中国人的优势赛道;但深入分析,我们可以得到以下结论:坡长但颠簸,有雪但不厚。最终呈现的结果就是雪球难滚大,可能好不容易攒起来的小雪球,也很容易遇到什么变化一朝归零。
所以从卡位上来说,PCB是一个还不错的行业,进一步下沉到企业的话,就只是一个中等生意,值得阶段性或者局部把握,而很难建立长期的信仰。
至于如何阶段性把握,笔者有以下两点思考供大家拍砖。
1.重点看结构性成长
PCB虽然资产比较重,但是由于下游分散,经常出现东边不亮西边亮的特点,同时没有那么强的周期性,靠价格的巨幅震动来赚钱是比较难的。所以行业的落脚点,仍然是创新成长。
如前所述,PCB最准确的定位应该是,伴随式创新。那么从行业发展规律上,真正需要关注的伴随式创新有两个绕不开的方向:1)更小,对应多层与柔性PCB;2)更高,包括高频、高速。
随着电子设备,如智能手机和可穿戴设备,向小型化和便携化发展,PCB也需要实现更小的尺寸,以满足更严格的空间和性能要求。比如过去苹果手机引领软板类的创新,使得FPC龙头鹏鼎控股成为全球PCB收入体量最大的公司。
另外一方面,微电子的创新,朝着高频和高速两个方向发展。高频是由于电磁波信号的传播所使用的频率越来越高,华为和中兴的5G设备更是独步全球,AUU和BUU的变化,带来了高频高速PCB板的爆发性需求。本轮的AI浪潮中,高算力需要信号能够在不同的芯片之间快速传递,HDI为代表的高速板乘风而起,持续出现供不应求。
重点盯着这两个方向以及相关下游,如果哪家公司刚好在跟随下游创新的风口上,将很可能享受一轮价值重估的高增长。但可能与此同时,其他品类的PCB可能仍然不瘟不火,PCB企业们的悲观并不相通,我们只需要看那些在风口上的幸运儿即可。
2.拥抱大腿客户
PCB种类极多,厂商通常针对客户需求提供定制化方案,涉及PCB板类型、材料、层数、线宽/线距、板厚、产能等诸多方面。这也就导致了,虽然客户话语权非常大,但其实也摆脱不了优秀的PCB供应商,毕竟在其关键产品中,维持多供应商体系吃亏不讨好,还容易出质量问题。
我们看到,在长期的商业竞争中,国内的PCB企业已经越来越成为下游大客户的核心合作伙伴,苹果、英伟达、特斯拉、亚马逊、华为、中兴等等,都出现了中国企业的影子。
这点对于把握局部机会可谓相当重要,如果某个客户有了重大产品迭代和创新,那它的核心PCB供应商,也将跟着实现规模的扩张。这可比单纯的分析下游更为直接有效,因为优质的客户,往往就决定了下游的动态,而新的产品,一般又有着最丰厚的利润。
是为结语:由于AI算力基础设施和AI终端投资火热,市场对PCB的关注有增无减。但一念天堂一念地狱的巨幅波动,总让人身在局中更为困惑。看山是山,看山不是山,看山还是山。从产业视角,一层一层剥开,我们才可能更接近真相。
0
第一时间获取股权投资行业新鲜资讯和深度商业分析,请在微信公众账号中搜索投中网,或用手机扫描左侧二维码,即可获得投中网每日精华内容推送。
发表评论
全部评论