近两年,有多家工业机器人产业链的公司积极筹备或已正式启动上市进程。
这些公司主要涵盖核心零部件、移动机器人、机器视觉及系统集成等领域。
其中,极智嘉已于去年7月在港股上市,海康机器人、斯坦德机器人、优艾智合、仙工智能已先后递交招股书,梅卡曼德机器人传已秘密递表港交所,乐聚机器人、快仓智能等也在冲击IPO的不同阶段。
与此同时,又有一家工业机器人公司向港交所发起了冲击。
格隆汇获悉,浙江迦智科技股份有限公司(简称“迦智科技”)于1月23日递表港交所,以第18C章规则寻求港股上市,由中金公司担任保荐人。
01 浙江大学教授创业,深创投、联想押注
迦智科技成立于2016年7月,2025年11月改制为股份公司,总部位于浙江杭州。
截至2026年1月16日,董事会主席兼执行董事熊蓉博士有权通过直接及间接的方式合计行使公司约29.61%的投票权。
2026年1月,迦智科技完成了1.8亿元的C++轮融资,投后估值21.3亿元。
公司的机构股东主要包括衢州国资委、联想集团、中控技术(688777.SH)、深创投、量子跃动等。
迦智科技的董事会由七名董事组成,包括两名执行董事(熊蓉、陈首先)、两名非执行董事及三名独立非执行董事。
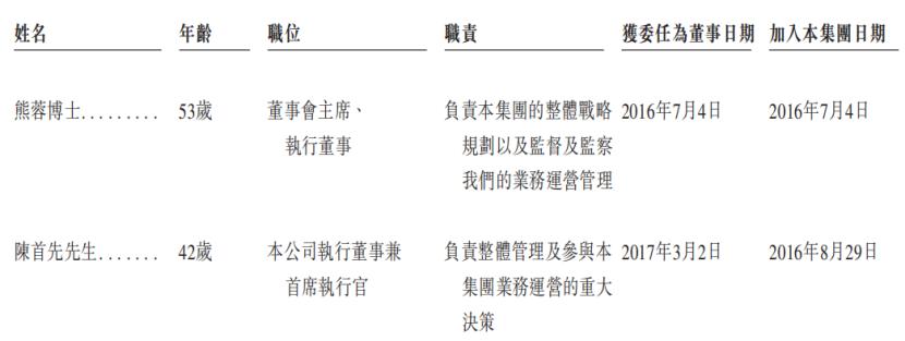
熊蓉博士今年53岁,为集团创始人,目前担任董事会主席。熊博士先后获浙江大学计算机系应用专业学士学位、控制科学与工程博士学位。
2009年12月至2012年12月,熊博士在浙江大学担任教师,并自2013年5月起担任浙江大学教授。
陈首先今年42岁,目前担任首席执行官。他先后获浙江大学得电子信息工程学士学位、硕士学位。
陈首先曾任职于杭州惠尔森科技有限公司、瑞萨电子亚太有限公司、浙江诺尔康神经电子科技股份有限公司、必拓电子商务有限公司、浙江大学崑山创新中心研究中心。

执行董事情况,来源:招股书
迦智科技专注于全球通用智能移动机器人领域,致力于实现机器人在不同环境、不同行业、不同任务下的全场景应用。
公司通过自主研发生产的核心技术平台、智能移动机器人及集成软件系统为客户提供一站式解决方案。
迦智科技可以在超过2500台机器人的集群中部署通用智能移动机器人解决方案,公司已为电子、汽车、半导体、新能源、商业及制药等多个领域的客户交付解决方案,涉及中国、日本、韩国、东南亚、北美及欧洲等20余个国家及地区。

公司核心业务架构,来源:招股书
迦智科技的机器人产品组合包括AMR、叉取式机器人、室外移动机器人及移动操作机器人,可以在用户作业流程的各个细分场景得到广泛应用。
其中,AMR产品组合主要是针对锂电、光伏、3C电子及显示面板等高端制造领域。
自主叉取式机器人可以将自动化扩展到托盘搬运、堆高及高架存储,实现全自动仓库及工厂物流。
室外移动机器人主要针对大型室外场景,LUNA系列支持高达60吨的有效载荷,并集成了室内外自主移动,实现了跨工业园区、物流枢纽及港口环境的端到端物流。

多元化产品矩阵,来源:招股书
02 过去几年收入有所增长,目前仍处于亏损阶段
近几年,得益于公司的业务场景拓展、全球化快速布局等因素,迦智科技的收入有所增长。
2023年、2024年、2025年1-9月(报告期),迦智科技分别实现收入7495万元、1.15亿元、2.01亿元。公司机器人的发货量由2023年的1015台增长至2024年的1294台。
不过目前公司仍处于亏损状态。报告期内公司净利润分别为-1.14亿元、-1.18亿元、-7208万元,报告期内累计亏损3.04亿元。

关键财务数据,来源:招股书
过去几年,迦智科技超过85%收入来自中国内地。按产品来划分,公司收入主要来自机器人解决方案,其次为个别机器人及其他相关产品的销售。
2025年1-9月,公司来自销售机器人解决方案的收入占比约82.6%,较2023年的70.5%有所提升。

按产品类型划分的收益明细,来源:招股书
报告期内,迦智科技的毛利率分别为19.7%、24.2%及28.0%,有所提升。
毛利率改善主要得益于解决方案更趋成熟、产品与项目组合进一步优化,以及随着解决方案在更复杂的应用场景中大规模部署,价值交付能力增强,从而提升定价韧性与客户接受度。
对于迦智科技而言,持续开发新技术、设计新产品及解决方案以及提升现有产品及解决方案的能力至关重要。报告期内,公司的研发开支分别为3620万元、4450万元、3620万元,分别占收入的48.3%、38.8%及18%。
此外,公司的销售费用较高,也是导致净利润亏损的重要原因之一。报告期内,公司销售及分销开支占收入的百分比分别为61.7%、43.1%、22.9%,有所下降,但是占比仍然不低。
值得注意的是,迦智科技的存货规模较大。截至各报告期末,公司的存货分别为1.79亿元、2.57亿元、2.08亿元,报告期的存货周转天数分别为989天、964天及468天,相对较长。
受上述多重因素影响,迦智科技在报告期内分别录得经营活动现金净额-7697万元、-9448万元、-6332万元。
截至2025年9月底,公司账上现金及现金等价物约2.21亿元。

現金流量表,来源:招股书
03 全球智能移动机器人行业竞争较为激烈,公司市占率约1%
智能机器人正日益成为广泛应用场景中提高生产力、优化资源及改善服务质量的核心技术驱动力。
在全球对工业自动化及营运效率的需求不断增长、AI技术快速发展的背景下,智能机器人行业正经历加速转型。
随着机器人由固定程序下基于规则的执行,进化到能够进行多模态感知、实时决策及自适应执行的系统,全球智能机器人行业正朝着更高的自主性及通用性方向发展。
这种发展趋势正在拓展机器人应用的边界,并重塑其在现代工业格局中的作用。
全球智能机器人行业的演进过程可分为四个主要阶段:

全球智能机器人行业的演进过程可分为四个主要阶段,来源:招股书
其中,智能移动机器人整合了各种先进的算法与技术,可以实现自主导航、路径规划、避障、决策及多智能体规划等功能。
根据形态与功能特性,智能移动机器人大致可分为以下几类:
1、自主移动机器人(AMR):一种室内智能移动平台,通过使用能够承载不同有效载荷载具及特定任务模块的移动底盘,实现点对点物料运输;
2、叉取式机器人:一种自主移动机器人,复制了叉车的功能,能够自主提升和移动以托盘装载的货物;及
3、室外移动机器人:一种适用于户外场景的高负载智能移动机器人。
根据灼识咨询的资料,按销售收入计,全球智能移动机器人市场规模由2020年的98亿元增至2024年的352亿元,复合年增长率为37.6%,预期到2030年将达2536亿元。
在中国,智能移动机器人的市场规模由2020年的22亿元增至2024年的108亿元,复合年增长率为49.8%,预期到2030年将达881亿元,2025年至2030年的复合年增长率为36.1%。

按地区划分的全球智能移动机器人市场规模,来源:招股书
按使用场景来划分,工业场景是指制造系统内机器人直接或间接参与制造、加工、检测及装配等核心生产过程的操作环境,服务于高端制造领域(包括电子、汽车、新能源、半导体及其他),持续是智能移动机器人下游需求最主要、最稳定的来源。
按销售收入计,全球工业智能移动机器人市场规模由2020年的55亿元增加至2024年的144亿元,2020年至2024年的复合年增长率为27.6%,预计到2030年将进一步增至932亿元,2025年至2030年的复合年增长率为33.7%。

按应用场景划分的全球智能移动机器人市场规模,来源:招股书
值得注意的是,全球智能移动机器人市场竞争激烈,2024年,前十大厂商仅占总市场份额的17%左右(按订单额计)。
这种零碎化的局面主要是由于智能机器人的下游应用场景高度分散,跨越各行各业,且具有特定的场景需求。
2024年,按订单额计,迦智科技在全球排名第七,在中国厂商中排名第五。
目前行业内的主要参与者包括海康机器人、斯坦德机器人、仙工机器人、优艾智合、普渡科技、擎朗智能、木蚁机器人等。

2024年全球智能移动机器人行业中十大厂商的资料(按订单额计),来源:招股书
总体而言,工业智能移动机器人市场未来将受益于下游需求的增长,具备一定的潜力。但是行业竞争较为激烈,迦智科技的市场占有率并不高,过去几年,公司虽然营收有所增长,但是毛利率尚未超过30%,且销售费用率较高,尚处于亏损状态。
未来,迦智科技能否拓展海外市场,提高市占率和毛利率,早日实现盈利,格隆汇将保持关注。
个人观点,仅供参考
浙江杭州冲出一家机器人IPO,深创投、联想押注
行业竞争较为激烈。
近两年,有多家工业机器人产业链的公司积极筹备或已正式启动上市进程。
这些公司主要涵盖核心零部件、移动机器人、机器视觉及系统集成等领域。
其中,极智嘉已于去年7月在港股上市,海康机器人、斯坦德机器人、优艾智合、仙工智能已先后递交招股书,梅卡曼德机器人传已秘密递表港交所,乐聚机器人、快仓智能等也在冲击IPO的不同阶段。
与此同时,又有一家工业机器人公司向港交所发起了冲击。
格隆汇获悉,浙江迦智科技股份有限公司(简称“迦智科技”)于1月23日递表港交所,以第18C章规则寻求港股上市,由中金公司担任保荐人。
01 浙江大学教授创业,深创投、联想押注
迦智科技成立于2016年7月,2025年11月改制为股份公司,总部位于浙江杭州。
截至2026年1月16日,董事会主席兼执行董事熊蓉博士有权通过直接及间接的方式合计行使公司约29.61%的投票权。
2026年1月,迦智科技完成了1.8亿元的C++轮融资,投后估值21.3亿元。
公司的机构股东主要包括衢州国资委、联想集团、中控技术(688777.SH)、深创投、量子跃动等。
迦智科技的董事会由七名董事组成,包括两名执行董事(熊蓉、陈首先)、两名非执行董事及三名独立非执行董事。
熊蓉博士今年53岁,为集团创始人,目前担任董事会主席。熊博士先后获浙江大学计算机系应用专业学士学位、控制科学与工程博士学位。
2009年12月至2012年12月,熊博士在浙江大学担任教师,并自2013年5月起担任浙江大学教授。
陈首先今年42岁,目前担任首席执行官。他先后获浙江大学得电子信息工程学士学位、硕士学位。
陈首先曾任职于杭州惠尔森科技有限公司、瑞萨电子亚太有限公司、浙江诺尔康神经电子科技股份有限公司、必拓电子商务有限公司、浙江大学崑山创新中心研究中心。
执行董事情况,来源:招股书
迦智科技专注于全球通用智能移动机器人领域,致力于实现机器人在不同环境、不同行业、不同任务下的全场景应用。
公司通过自主研发生产的核心技术平台、智能移动机器人及集成软件系统为客户提供一站式解决方案。
迦智科技可以在超过2500台机器人的集群中部署通用智能移动机器人解决方案,公司已为电子、汽车、半导体、新能源、商业及制药等多个领域的客户交付解决方案,涉及中国、日本、韩国、东南亚、北美及欧洲等20余个国家及地区。
公司核心业务架构,来源:招股书
迦智科技的机器人产品组合包括AMR、叉取式机器人、室外移动机器人及移动操作机器人,可以在用户作业流程的各个细分场景得到广泛应用。
其中,AMR产品组合主要是针对锂电、光伏、3C电子及显示面板等高端制造领域。
自主叉取式机器人可以将自动化扩展到托盘搬运、堆高及高架存储,实现全自动仓库及工厂物流。
室外移动机器人主要针对大型室外场景,LUNA系列支持高达60吨的有效载荷,并集成了室内外自主移动,实现了跨工业园区、物流枢纽及港口环境的端到端物流。
多元化产品矩阵,来源:招股书
02 过去几年收入有所增长,目前仍处于亏损阶段
近几年,得益于公司的业务场景拓展、全球化快速布局等因素,迦智科技的收入有所增长。
2023年、2024年、2025年1-9月(报告期),迦智科技分别实现收入7495万元、1.15亿元、2.01亿元。公司机器人的发货量由2023年的1015台增长至2024年的1294台。
不过目前公司仍处于亏损状态。报告期内公司净利润分别为-1.14亿元、-1.18亿元、-7208万元,报告期内累计亏损3.04亿元。
关键财务数据,来源:招股书
过去几年,迦智科技超过85%收入来自中国内地。按产品来划分,公司收入主要来自机器人解决方案,其次为个别机器人及其他相关产品的销售。
2025年1-9月,公司来自销售机器人解决方案的收入占比约82.6%,较2023年的70.5%有所提升。
按产品类型划分的收益明细,来源:招股书
报告期内,迦智科技的毛利率分别为19.7%、24.2%及28.0%,有所提升。
毛利率改善主要得益于解决方案更趋成熟、产品与项目组合进一步优化,以及随着解决方案在更复杂的应用场景中大规模部署,价值交付能力增强,从而提升定价韧性与客户接受度。
对于迦智科技而言,持续开发新技术、设计新产品及解决方案以及提升现有产品及解决方案的能力至关重要。报告期内,公司的研发开支分别为3620万元、4450万元、3620万元,分别占收入的48.3%、38.8%及18%。
此外,公司的销售费用较高,也是导致净利润亏损的重要原因之一。报告期内,公司销售及分销开支占收入的百分比分别为61.7%、43.1%、22.9%,有所下降,但是占比仍然不低。
值得注意的是,迦智科技的存货规模较大。截至各报告期末,公司的存货分别为1.79亿元、2.57亿元、2.08亿元,报告期的存货周转天数分别为989天、964天及468天,相对较长。
受上述多重因素影响,迦智科技在报告期内分别录得经营活动现金净额-7697万元、-9448万元、-6332万元。
截至2025年9月底,公司账上现金及现金等价物约2.21亿元。
現金流量表,来源:招股书
03 全球智能移动机器人行业竞争较为激烈,公司市占率约1%
智能机器人正日益成为广泛应用场景中提高生产力、优化资源及改善服务质量的核心技术驱动力。
在全球对工业自动化及营运效率的需求不断增长、AI技术快速发展的背景下,智能机器人行业正经历加速转型。
随着机器人由固定程序下基于规则的执行,进化到能够进行多模态感知、实时决策及自适应执行的系统,全球智能机器人行业正朝着更高的自主性及通用性方向发展。
这种发展趋势正在拓展机器人应用的边界,并重塑其在现代工业格局中的作用。
全球智能机器人行业的演进过程可分为四个主要阶段:
全球智能机器人行业的演进过程可分为四个主要阶段,来源:招股书
其中,智能移动机器人整合了各种先进的算法与技术,可以实现自主导航、路径规划、避障、决策及多智能体规划等功能。
根据形态与功能特性,智能移动机器人大致可分为以下几类:
1、自主移动机器人(AMR):一种室内智能移动平台,通过使用能够承载不同有效载荷载具及特定任务模块的移动底盘,实现点对点物料运输;
2、叉取式机器人:一种自主移动机器人,复制了叉车的功能,能够自主提升和移动以托盘装载的货物;及
3、室外移动机器人:一种适用于户外场景的高负载智能移动机器人。
根据灼识咨询的资料,按销售收入计,全球智能移动机器人市场规模由2020年的98亿元增至2024年的352亿元,复合年增长率为37.6%,预期到2030年将达2536亿元。
在中国,智能移动机器人的市场规模由2020年的22亿元增至2024年的108亿元,复合年增长率为49.8%,预期到2030年将达881亿元,2025年至2030年的复合年增长率为36.1%。
按地区划分的全球智能移动机器人市场规模,来源:招股书
按使用场景来划分,工业场景是指制造系统内机器人直接或间接参与制造、加工、检测及装配等核心生产过程的操作环境,服务于高端制造领域(包括电子、汽车、新能源、半导体及其他),持续是智能移动机器人下游需求最主要、最稳定的来源。
按销售收入计,全球工业智能移动机器人市场规模由2020年的55亿元增加至2024年的144亿元,2020年至2024年的复合年增长率为27.6%,预计到2030年将进一步增至932亿元,2025年至2030年的复合年增长率为33.7%。
按应用场景划分的全球智能移动机器人市场规模,来源:招股书
值得注意的是,全球智能移动机器人市场竞争激烈,2024年,前十大厂商仅占总市场份额的17%左右(按订单额计)。
这种零碎化的局面主要是由于智能机器人的下游应用场景高度分散,跨越各行各业,且具有特定的场景需求。
2024年,按订单额计,迦智科技在全球排名第七,在中国厂商中排名第五。
目前行业内的主要参与者包括海康机器人、斯坦德机器人、仙工机器人、优艾智合、普渡科技、擎朗智能、木蚁机器人等。
2024年全球智能移动机器人行业中十大厂商的资料(按订单额计),来源:招股书
总体而言,工业智能移动机器人市场未来将受益于下游需求的增长,具备一定的潜力。但是行业竞争较为激烈,迦智科技的市场占有率并不高,过去几年,公司虽然营收有所增长,但是毛利率尚未超过30%,且销售费用率较高,尚处于亏损状态。
未来,迦智科技能否拓展海外市场,提高市占率和毛利率,早日实现盈利,格隆汇将保持关注。
个人观点,仅供参考
0
第一时间获取股权投资行业新鲜资讯和深度商业分析,请在微信公众账号中搜索投中网,或用手机扫描左侧二维码,即可获得投中网每日精华内容推送。
发表评论
全部评论