商业航天虽然没有半导体、AI和机器人一样的热度。但是最近两年也是VC/PE密集关注的领域。
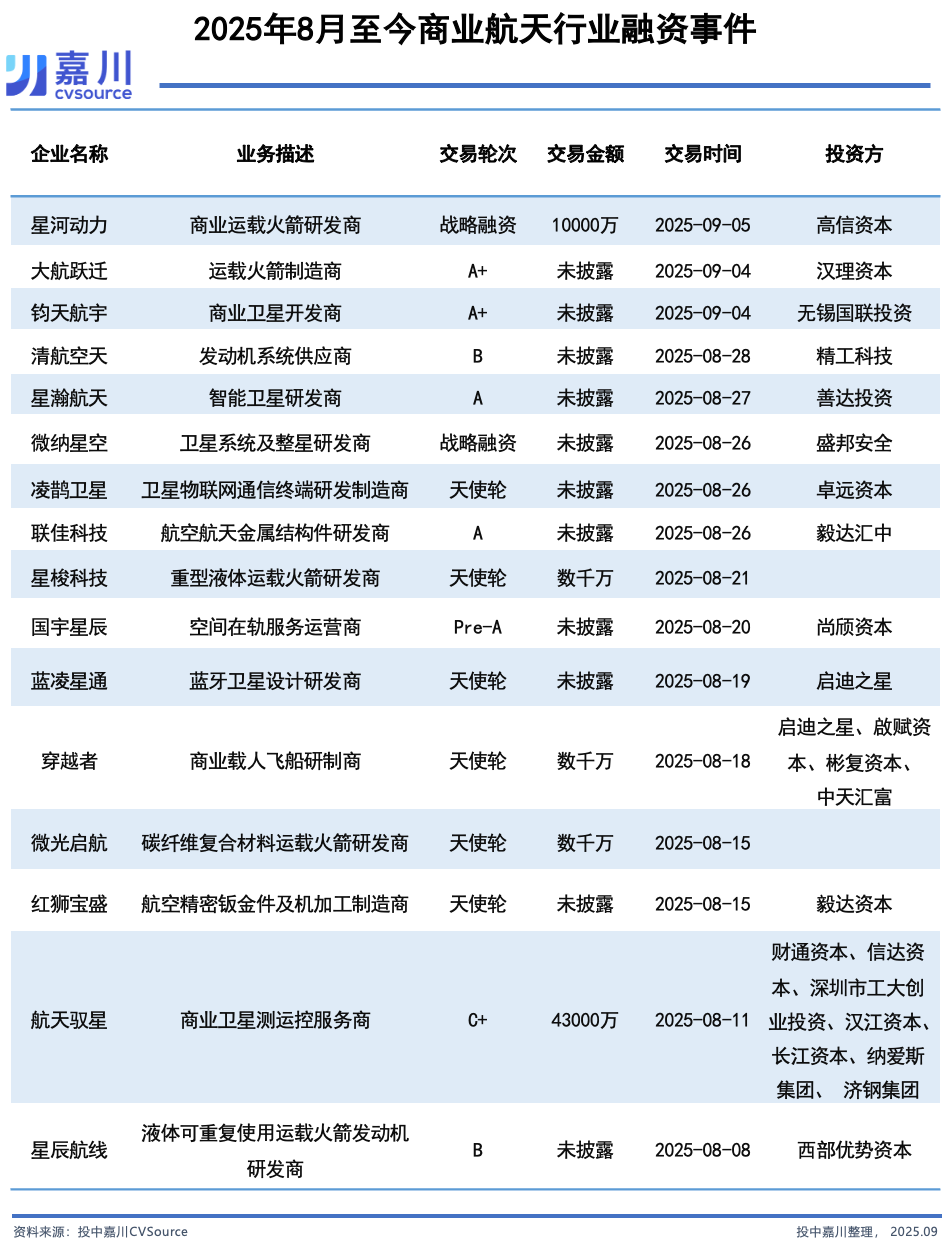
投中嘉川CVSource显示,2025年初至今,航天航空(包括商业航天)赛道已经有193笔投资,这一数据远远超过去年的168笔,创下历史新高。在8月到9月上旬,就有星河动力、钧天航宇等16家产业链公司获得投资。
而另一边,一批创业者和投资人已经开始筹划退出。星际荣耀、长光卫星、蓝箭航天、国星宇航等百亿级独角兽正积极筹划IPO。
而在本周,一笔并购交易浮出水面,下游应用端的公司凯睿星通,即将被上市公司东珠生态收购。该公司成立于2011年,主要从事卫星通信服务。若交易成功,将意味着创始团队和江苏、无锡、绵阳地15家机构投资人都将迎来退出。
01.环保公司跨界卫星通信
根据东珠生态公告的交易方案。
东珠生态将以发行股份及现金支付的方式,向凯睿星通管理团队和此前投资方等20名交易对方,收购其持有的合计89.49%的股份。
这20名交易对方包括,创始团队史焱、李江华等人。绵阳兴绵、江苏高投、无锡市梁溪科创等国资机构,和部分市场化基金。
具体收购价格尚未公布。东珠生态仅在公告中确认了要向不超过35名的特定投资者发行股份,筹集配套资金。股份发行价格为5.47元/股。
东珠生态成立于2001年,是一家环保企业。2017年成功登陆上交所主板,目前市值40亿左右。当年上市时,东珠生态业绩还算不错。比如2018年,东珠的营业收入15.94亿元,同比增长30.17%;归母净利润3.26亿元,同比增长34.18%。一派欣欣向荣的景象。
但众所周知,环保、生态修复业务与城市建设紧密相关。最近城市建设相关领域持续萎缩,东珠生态的业绩也已摇摇欲坠。2022年东珠营收12.42亿元,归母净利润0.35亿元,这一年净利润还是正的;但2023年公司营收8.29亿元,归母净利润将降到了-3.15亿;2024年营收则将至3.76亿元,归母净利润更暴跌至-6.30亿元。
于是寻找第二增长曲线,就成为管理层亟需解决的难题。而卫星通讯,自然是一项比环保更“性感”的业务。
东珠生态要买的这家公司成立于2011年,总部位于南京。创始人史焱是解放军理工大学通信工程专业博士。
据此前媒体报道,留校任教多年的史焱,在教学中他亲历了国产军用卫星通讯系统的自主化过程,也深感大量民用卫星通信技术被国外企业垄断的无奈。于是在2011年创立了凯睿星通,目标是打破外企垄断,研发中国的民用卫星通信系统。
2011~2014年,史焱带领凯睿星通参与了多个国家重点项目。比如神舟飞船搜救的视频回传,中国首个登月舱的卫星通信验证项目,以及国家部委级的卫星通信的核心网改造和系统的研发等等。可以说,当时的凯睿星通是民营企业中技术实力领先的卫星通信公司。
到了2015年,凯睿星通将市场化的机会瞄准了海事卫星服务。当时他们算了一笔账,全世界海洋航行船舶数量约为150万艘,相关从业人员有约8000万人。但传统海事通讯成本非常高昂,提供更廉价的海事通信服务将是一片巨大蓝海。
于是自2016年起,凯睿星通陆续在国内外建立基站,铺设了一条全球海上通信的高速公路,对包括“一带一路”在内的全球繁忙航线实现了覆盖。也在这一年后,凯睿星通的年营收快速增长。2018年总营收近1亿,2024年达到2.58亿元。目前业务范围已经涵盖卫星通信基带产品、卫星应用系统等。
值得一提是,凯睿星通获得2023年度南京“培育独角兽企业”的称号。按照南京市“培育独角兽企业”的认定标准,被评定企业“最新一轮市场融资估值超过1亿美元的企业(制造业企业估值超过5000万美元)”。也就是说凯睿星通的估值或在7亿人民币以上。7亿的估值,或为本次收购价格提供了一个参考。
02.商业航天开始迎接退出
作为商业航天产业链的下游应用环节,凯睿星通在早期得到资本大力支持。共计获得5轮投资。2014年,创业三年的史焱拿到了毅达资本的天使轮投资。这笔投资的背后LP为江苏高投集团。
随后在2016年-2020年凯睿又获得盛世投资、海尔系(海创天成)等家机构下注(见下表)。不过2020年后便再无融资。目前依在股东列表里的,共有15支基金,其中包括江苏高投、无锡梁溪科创、绵阳兴绵等国资机构。

从2014年第一笔投资算起,已经有11年之久,即使是2020年的投资也有5年了。背后的投资机构都到了需要退出的时候。与其苦等IPO,不如通过并购退出。
当然,从行业的角度看,商业航天依然在早期阶段。特别是中上游的投资仍是当下的热点。据投中嘉川CVSource显示,自有记录以来,航空航天产业一共有1072笔投资。在2018年之后,相关产业的投资加速增长。
2018年有行业内有73笔投资,相比于2017年的49笔,同比增长49%。随后2019年-2023年受整体环境影响增速降低,但也保持平稳的出手频率。直到2024年行业内又迎来一次陡增。2024年有168笔投资,相比于2023年的114笔,同比增长47%。
而今年初到目前为止,已经有193笔投资,共计约84亿元,投向了164家企业。
比如最近,高信资本已经完成了对星河动力的战略投资。无锡国联投资了商业卫星开发商钧天宇航。尚颀资本投资了空间在规服务商国宇星辰等等(见下表)。

投资端热火朝天,退出端也有了变局。
2020年12月,星际荣耀就开启了上市辅导备案;2022年3月,长光卫星也递交招股书,冲刺科创板。今年,估值200亿的蓝箭航天正式启动科创板IPO;拿下9轮融资,估值超过65亿元的成都卫星公司国星宇航正准备去港股上市。与这些独角兽相比,凯睿星通和它的投资人们选择并购,或许是一条更务实的道路。
江苏国资投的商业航天公司,要卖了
商业航天的退出开始了。
商业航天虽然没有半导体、AI和机器人一样的热度。但是最近两年也是VC/PE密集关注的领域。
投中嘉川CVSource显示,2025年初至今,航天航空(包括商业航天)赛道已经有193笔投资,这一数据远远超过去年的168笔,创下历史新高。在8月到9月上旬,就有星河动力、钧天航宇等16家产业链公司获得投资。
而另一边,一批创业者和投资人已经开始筹划退出。星际荣耀、长光卫星、蓝箭航天、国星宇航等百亿级独角兽正积极筹划IPO。
而在本周,一笔并购交易浮出水面,下游应用端的公司凯睿星通,即将被上市公司东珠生态收购。该公司成立于2011年,主要从事卫星通信服务。若交易成功,将意味着创始团队和江苏、无锡、绵阳地15家机构投资人都将迎来退出。
01.环保公司跨界卫星通信
根据东珠生态公告的交易方案。
东珠生态将以发行股份及现金支付的方式,向凯睿星通管理团队和此前投资方等20名交易对方,收购其持有的合计89.49%的股份。
这20名交易对方包括,创始团队史焱、李江华等人。绵阳兴绵、江苏高投、无锡市梁溪科创等国资机构,和部分市场化基金。
具体收购价格尚未公布。东珠生态仅在公告中确认了要向不超过35名的特定投资者发行股份,筹集配套资金。股份发行价格为5.47元/股。
东珠生态成立于2001年,是一家环保企业。2017年成功登陆上交所主板,目前市值40亿左右。当年上市时,东珠生态业绩还算不错。比如2018年,东珠的营业收入15.94亿元,同比增长30.17%;归母净利润3.26亿元,同比增长34.18%。一派欣欣向荣的景象。
但众所周知,环保、生态修复业务与城市建设紧密相关。最近城市建设相关领域持续萎缩,东珠生态的业绩也已摇摇欲坠。2022年东珠营收12.42亿元,归母净利润0.35亿元,这一年净利润还是正的;但2023年公司营收8.29亿元,归母净利润将降到了-3.15亿;2024年营收则将至3.76亿元,归母净利润更暴跌至-6.30亿元。
于是寻找第二增长曲线,就成为管理层亟需解决的难题。而卫星通讯,自然是一项比环保更“性感”的业务。
东珠生态要买的这家公司成立于2011年,总部位于南京。创始人史焱是解放军理工大学通信工程专业博士。
据此前媒体报道,留校任教多年的史焱,在教学中他亲历了国产军用卫星通讯系统的自主化过程,也深感大量民用卫星通信技术被国外企业垄断的无奈。于是在2011年创立了凯睿星通,目标是打破外企垄断,研发中国的民用卫星通信系统。
2011~2014年,史焱带领凯睿星通参与了多个国家重点项目。比如神舟飞船搜救的视频回传,中国首个登月舱的卫星通信验证项目,以及国家部委级的卫星通信的核心网改造和系统的研发等等。可以说,当时的凯睿星通是民营企业中技术实力领先的卫星通信公司。
到了2015年,凯睿星通将市场化的机会瞄准了海事卫星服务。当时他们算了一笔账,全世界海洋航行船舶数量约为150万艘,相关从业人员有约8000万人。但传统海事通讯成本非常高昂,提供更廉价的海事通信服务将是一片巨大蓝海。
于是自2016年起,凯睿星通陆续在国内外建立基站,铺设了一条全球海上通信的高速公路,对包括“一带一路”在内的全球繁忙航线实现了覆盖。也在这一年后,凯睿星通的年营收快速增长。2018年总营收近1亿,2024年达到2.58亿元。目前业务范围已经涵盖卫星通信基带产品、卫星应用系统等。
值得一提是,凯睿星通获得2023年度南京“培育独角兽企业”的称号。按照南京市“培育独角兽企业”的认定标准,被评定企业“最新一轮市场融资估值超过1亿美元的企业(制造业企业估值超过5000万美元)”。也就是说凯睿星通的估值或在7亿人民币以上。7亿的估值,或为本次收购价格提供了一个参考。
02.商业航天开始迎接退出
作为商业航天产业链的下游应用环节,凯睿星通在早期得到资本大力支持。共计获得5轮投资。2014年,创业三年的史焱拿到了毅达资本的天使轮投资。这笔投资的背后LP为江苏高投集团。
随后在2016年-2020年凯睿又获得盛世投资、海尔系(海创天成)等家机构下注(见下表)。不过2020年后便再无融资。目前依在股东列表里的,共有15支基金,其中包括江苏高投、无锡梁溪科创、绵阳兴绵等国资机构。
从2014年第一笔投资算起,已经有11年之久,即使是2020年的投资也有5年了。背后的投资机构都到了需要退出的时候。与其苦等IPO,不如通过并购退出。
当然,从行业的角度看,商业航天依然在早期阶段。特别是中上游的投资仍是当下的热点。据投中嘉川CVSource显示,自有记录以来,航空航天产业一共有1072笔投资。在2018年之后,相关产业的投资加速增长。
2018年有行业内有73笔投资,相比于2017年的49笔,同比增长49%。随后2019年-2023年受整体环境影响增速降低,但也保持平稳的出手频率。直到2024年行业内又迎来一次陡增。2024年有168笔投资,相比于2023年的114笔,同比增长47%。
而今年初到目前为止,已经有193笔投资,共计约84亿元,投向了164家企业。
比如最近,高信资本已经完成了对星河动力的战略投资。无锡国联投资了商业卫星开发商钧天宇航。尚颀资本投资了空间在规服务商国宇星辰等等(见下表)。
投资端热火朝天,退出端也有了变局。
2020年12月,星际荣耀就开启了上市辅导备案;2022年3月,长光卫星也递交招股书,冲刺科创板。今年,估值200亿的蓝箭航天正式启动科创板IPO;拿下9轮融资,估值超过65亿元的成都卫星公司国星宇航正准备去港股上市。与这些独角兽相比,凯睿星通和它的投资人们选择并购,或许是一条更务实的道路。
0
第一时间获取股权投资行业新鲜资讯和深度商业分析,请在微信公众账号中搜索投中网,或用手机扫描左侧二维码,即可获得投中网每日精华内容推送。
发表评论
全部评论