上海又一家GPU厂商启动IPO!
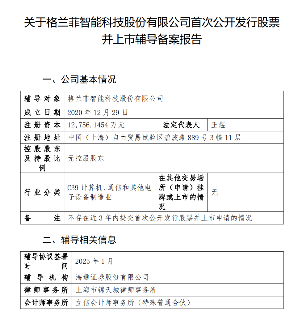
2月7日,格兰菲智能科技股份有限公司上市辅导备案获受理,辅导机构为海通证券。而这已经是继燧原科技、壁仞科技和沐曦之后,上海在一年内的第四家进行辅导备案的GPU企业。

来源:证监会官网截图
格兰菲创立于2020年,由上海芯片独角兽兆芯的GPU部门独立而来。值得注意的是,格兰菲的GPU研发部门由来已久,其根源来自美国的S3 Graphics,曾是英伟达时代之前的“GPU王者”。
如今,格兰菲也正式开启迈向资本市场的征程,这家“历史悠久”的GPU厂商能否在上海焕发新生?
昔日“GPU王者”,在中国重生
根据官网信息,格兰菲图形图像解决方案部门是国内成立最早,体系最完整的图形处理器设计及研发队伍。从历史渊源来看,格兰菲的技术基因,最早来自S3 Graphics。
在当前的显卡领域,英伟达是毋庸置疑的王者,但在显卡2D加速时代,S3 Graphics曾是显卡行业的绝对龙头。
据悉,S3 Graphics是一家成立于1989年的图形芯片设计公司,曾在上世纪90年代凭借其最经典的Trio系列,成为市场上的领导者。但随着3D图形市场的崛起,S3 Graphics却未跟上竞争对手的步伐,差点沦为时代的眼泪。
2000年,S3被台湾势头强劲的威盛电子并购,并表示退出桌面显卡领域,将主要精力放到了移动市场以及VIA的集成显示芯片上,但之后一直没有打破“被抛弃”的局面。
转机发生在2013年,当时威盛电子与上海市合资成立了上海兆芯集成电路有限公司。兆芯继承了威盛电子的部分X86专利授权,同时收购了威盛CPU、GPU和芯片组的相关技术团队,其中GPU团队直接源自当初的S3 Graphics GPU团队。
兆芯在威盛电子的技术基础上起步,开启了CPU和GPU的国产替代之路,此外,兆芯也是掌握CPU、GPU、Chipset三大核心芯片技术的公司。
2020年,兆芯将旗下GPU团队进行拆分,格兰菲由此成立。
据悉,格兰菲致力于通过提供软硬件集成的图形图像和 AMOLED 显示驱动解决方案,帮助客户解决在计算机软硬件、自动驾驶、网络游戏、智能办公等领域的挑战和需求。
在业务上,格兰菲拥有图形图像以及 AMOLED 显示驱动两大产品的全部核心技术,掌握独立于欧美的图形图像产品架构,从架构到算法再到实现,具备完全自主知识产权,全程安全、可靠、可控。
在显示解决方案上,格兰菲开发涵盖显示驱动芯片与源极驱动,终端应用遍及智能手机、平板、智能手表、笔记本电脑、桌面显示器等多种显示产品。
格兰菲图形图像解决方案部门涵盖架构、前端设计、后端设计、系统工程、软件及测试,梯队完整健全并具有芯片量产的丰富经验。图形图像解决方案部门提供的产品和服务包括:独显芯片和图形图像产品的IP设计服务,其主要面向显卡及其他桌面或移动端计算市场。
根据公开信息,格兰菲目前已经开发出第一款为桌面、商业显示以及通用计算等中高端应用场景,研发设计的图形和图像独显芯片。该产品基于28纳米工艺制造,内置完全独立自主研发的新一代图形图像处理引擎,兼容银河麒麟KOS、统信软件UOS、Windows等主流操作系统。
不过,格兰菲的独立之路刚过五年时间,商业化上还未有明确进展。但格兰菲作为一家独立的GPU厂商,和燧原科技、壁仞科技以及沐曦等GPU独角兽一同向IPO进发,足以见这位昔日“GPU”王者的底气。
与大股东先后辅导备案,上海GPU太疯狂
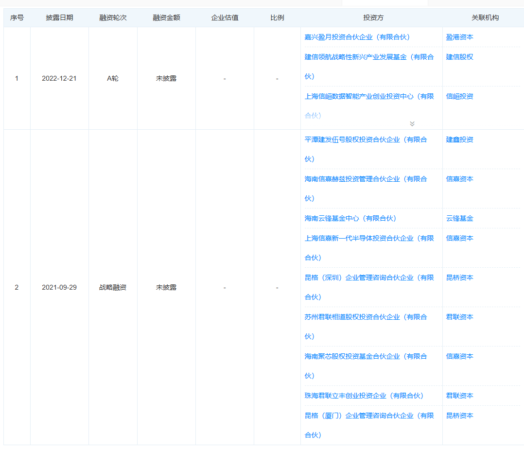
天眼查信息,格兰菲在独立之后已经完成两轮融资,包括君联资本、昆桥资本等知名机构入股,还有阿里系的云锋基金也参与了投资。
其中在2021年9月的战略融资中,云锋基金、君联资本、昆桥资本等机构进场;2022年12月,格兰菲完成A轮融资,盈港资本、建信股权、海通创意资本等机构入股。

来源:天眼查
据悉,格兰菲目前无控股股东,兆芯持股27.4378%,是第一大股东,云锋基金持股13.0095%,君临资本通过两轮押注,合计持股10.1181%。
尽管完成两轮融资,并未透露格兰菲的具体融资额和估值情况。不过,作为格兰菲的母公司,兆芯已经在2023年进行了上市辅导备案。此外,当年兆芯以17.1亿美元估值,成功入围2022年GEI中国独角兽企业榜单。
作为独角兽子公司,格兰菲身处GPU热门赛道,在资本热度上也会获得更高估值的可能。
根据公开信息,当前格兰菲的董事长王煜,曾任上海宏力半导体总裁,上海华虹NEC电子副总裁及首席财务官,以及华虹半导体有限公司总裁。
GPU架构设计总监王渊峰,二十多年来一直从事GPU架构研发,带领团队,设计研发出5代GPU架构系列,完整覆盖了从桌面平台到移动平台的全谱系GPU芯片。王渊峰带领团队研发设计出国内第一款GPU架构——Arise-GTa10C0,这是当时全球第三个能全面支持DX10的GPU芯片。
此外, 格兰菲虽然历史渊源比较久远,但作为一家GPU公司,在当前的AI时代,格兰菲并没有领先太多,仍然面临诸多挑战。
值得注意的是,在去年年中开始的国产GPU上市潮中,8月的燧原科技、9月的壁仞科技、11月的摩尔线程,今年1月的沐曦,以及现在的格兰菲,五家启动辅导备案的GPU公司中,四家来自上海。
据了解,国产GPU在2017年之后进入高投入期,2020年前后,多家创业公司成立,壁仞科技、沐曦、登临、天数智芯、摩尔线程、象帝先,以及格兰菲等公司均在这期间创立。
在地域上,上海成为国产GPU的重要阵地。据相关数据统计,这些GPU公司的分布中,上海7家、武汉3家、南京3家、深圳2家、北京1家、天津1家、长沙1家、珠海1家、西安1家、重庆1家。
在国产GPU芯片的时代浪潮中,上海默默走在了前沿。
百亿独角兽GPU子公司启动IPO
昔日“GPU王者”,在中国重生。
上海又一家GPU厂商启动IPO!
2月7日,格兰菲智能科技股份有限公司上市辅导备案获受理,辅导机构为海通证券。而这已经是继燧原科技、壁仞科技和沐曦之后,上海在一年内的第四家进行辅导备案的GPU企业。
来源:证监会官网截图
格兰菲创立于2020年,由上海芯片独角兽兆芯的GPU部门独立而来。值得注意的是,格兰菲的GPU研发部门由来已久,其根源来自美国的S3 Graphics,曾是英伟达时代之前的“GPU王者”。
如今,格兰菲也正式开启迈向资本市场的征程,这家“历史悠久”的GPU厂商能否在上海焕发新生?
昔日“GPU王者”,在中国重生
根据官网信息,格兰菲图形图像解决方案部门是国内成立最早,体系最完整的图形处理器设计及研发队伍。从历史渊源来看,格兰菲的技术基因,最早来自S3 Graphics。
在当前的显卡领域,英伟达是毋庸置疑的王者,但在显卡2D加速时代,S3 Graphics曾是显卡行业的绝对龙头。
据悉,S3 Graphics是一家成立于1989年的图形芯片设计公司,曾在上世纪90年代凭借其最经典的Trio系列,成为市场上的领导者。但随着3D图形市场的崛起,S3 Graphics却未跟上竞争对手的步伐,差点沦为时代的眼泪。
2000年,S3被台湾势头强劲的威盛电子并购,并表示退出桌面显卡领域,将主要精力放到了移动市场以及VIA的集成显示芯片上,但之后一直没有打破“被抛弃”的局面。
转机发生在2013年,当时威盛电子与上海市合资成立了上海兆芯集成电路有限公司。兆芯继承了威盛电子的部分X86专利授权,同时收购了威盛CPU、GPU和芯片组的相关技术团队,其中GPU团队直接源自当初的S3 Graphics GPU团队。
兆芯在威盛电子的技术基础上起步,开启了CPU和GPU的国产替代之路,此外,兆芯也是掌握CPU、GPU、Chipset三大核心芯片技术的公司。
2020年,兆芯将旗下GPU团队进行拆分,格兰菲由此成立。
据悉,格兰菲致力于通过提供软硬件集成的图形图像和 AMOLED 显示驱动解决方案,帮助客户解决在计算机软硬件、自动驾驶、网络游戏、智能办公等领域的挑战和需求。
在业务上,格兰菲拥有图形图像以及 AMOLED 显示驱动两大产品的全部核心技术,掌握独立于欧美的图形图像产品架构,从架构到算法再到实现,具备完全自主知识产权,全程安全、可靠、可控。
在显示解决方案上,格兰菲开发涵盖显示驱动芯片与源极驱动,终端应用遍及智能手机、平板、智能手表、笔记本电脑、桌面显示器等多种显示产品。
格兰菲图形图像解决方案部门涵盖架构、前端设计、后端设计、系统工程、软件及测试,梯队完整健全并具有芯片量产的丰富经验。图形图像解决方案部门提供的产品和服务包括:独显芯片和图形图像产品的IP设计服务,其主要面向显卡及其他桌面或移动端计算市场。
根据公开信息,格兰菲目前已经开发出第一款为桌面、商业显示以及通用计算等中高端应用场景,研发设计的图形和图像独显芯片。该产品基于28纳米工艺制造,内置完全独立自主研发的新一代图形图像处理引擎,兼容银河麒麟KOS、统信软件UOS、Windows等主流操作系统。
不过,格兰菲的独立之路刚过五年时间,商业化上还未有明确进展。但格兰菲作为一家独立的GPU厂商,和燧原科技、壁仞科技以及沐曦等GPU独角兽一同向IPO进发,足以见这位昔日“GPU”王者的底气。
与大股东先后辅导备案,上海GPU太疯狂
天眼查信息,格兰菲在独立之后已经完成两轮融资,包括君联资本、昆桥资本等知名机构入股,还有阿里系的云锋基金也参与了投资。
其中在2021年9月的战略融资中,云锋基金、君联资本、昆桥资本等机构进场;2022年12月,格兰菲完成A轮融资,盈港资本、建信股权、海通创意资本等机构入股。
来源:天眼查
据悉,格兰菲目前无控股股东,兆芯持股27.4378%,是第一大股东,云锋基金持股13.0095%,君临资本通过两轮押注,合计持股10.1181%。
尽管完成两轮融资,并未透露格兰菲的具体融资额和估值情况。不过,作为格兰菲的母公司,兆芯已经在2023年进行了上市辅导备案。此外,当年兆芯以17.1亿美元估值,成功入围2022年GEI中国独角兽企业榜单。
作为独角兽子公司,格兰菲身处GPU热门赛道,在资本热度上也会获得更高估值的可能。
根据公开信息,当前格兰菲的董事长王煜,曾任上海宏力半导体总裁,上海华虹NEC电子副总裁及首席财务官,以及华虹半导体有限公司总裁。
GPU架构设计总监王渊峰,二十多年来一直从事GPU架构研发,带领团队,设计研发出5代GPU架构系列,完整覆盖了从桌面平台到移动平台的全谱系GPU芯片。王渊峰带领团队研发设计出国内第一款GPU架构——Arise-GTa10C0,这是当时全球第三个能全面支持DX10的GPU芯片。
此外, 格兰菲虽然历史渊源比较久远,但作为一家GPU公司,在当前的AI时代,格兰菲并没有领先太多,仍然面临诸多挑战。
值得注意的是,在去年年中开始的国产GPU上市潮中,8月的燧原科技、9月的壁仞科技、11月的摩尔线程,今年1月的沐曦,以及现在的格兰菲,五家启动辅导备案的GPU公司中,四家来自上海。
据了解,国产GPU在2017年之后进入高投入期,2020年前后,多家创业公司成立,壁仞科技、沐曦、登临、天数智芯、摩尔线程、象帝先,以及格兰菲等公司均在这期间创立。
在地域上,上海成为国产GPU的重要阵地。据相关数据统计,这些GPU公司的分布中,上海7家、武汉3家、南京3家、深圳2家、北京1家、天津1家、长沙1家、珠海1家、西安1家、重庆1家。
在国产GPU芯片的时代浪潮中,上海默默走在了前沿。
0
第一时间获取股权投资行业新鲜资讯和深度商业分析,请在微信公众账号中搜索投中网,或用手机扫描左侧二维码,即可获得投中网每日精华内容推送。
发表评论
全部评论