今年为数不多的热门赛道,非“具身智能”莫属了。
在国内,有获得今年最大手笔天使轮融资的银河通用机器人;90后“天才少年”彭志辉创办的智元机器人,成立一年多估值就达到70亿,A轮融资后面多了五个“+”;今年,宇树科技完成了近10亿元的巨额融资,跻身行业头部。
在国外,有硅谷半壁江山都投了的Figure AI,估值像坐火箭般来到26亿美元(约186亿元)。近日完成4亿美元融资的美国具身智能初创企业Physical Intelligence同样火热,融资后估值达到24亿美元(约171亿元),领投方包括亚马逊创始人杰夫·贝佐斯、红杉资本、OpenAI等一众大佬。
从以上案例我们可以看到,除了2016年成立的宇树科技外,这些公司基本都相当年轻,成立时间基本在2023年前后。他们在AI大模型点燃这个赛道后涌入,思路一开始就是奔着具身智能的星辰大海去的,并迅速成为赛道的热门选手。
但实际上,具身智能赛道热潮的出现其实是在VC们意料之外的。这点从宇树科技身上其实能窥探更多赛道发展的逻辑。早期,宇树科技只是一家四足机器人与动力系统部件研发商,应用场景主要在高校及科研场景。2020年时,初心资本、红杉中国种子基金和祥峰投资中国基金完成了宇树科技Pre-A+轮的投资。
“本来在上一轮就想进的,当时考虑到它的应用场景不够清晰犹豫了,但实在不想错过硬件水准这么好的企业,最终还是抱着探索的心态下注了。”初心资本90后合伙人许旸洋坦言,要抓住这样的企业确实需要一些科技信仰。
但出乎许旸洋意料的是,AI大模型的飞跃发展,促进了机器人行业指数级别的发展。在AI的加持下,机器人在运动能力、训练效率,可靠性等方面都有了巨大的提升。机器人成为了AI最好的落地方向,AI驱动的机器人,进化速度快得离谱,宇树科技就这样迎来了爆发式增长。
所以,相对于其它热门企业来说,宇树科技的发展其实更具备具身赛道研究范本特征。亲历宇树科技从潜伏到爆发式发展后,许旸洋和初心团队对于该赛道的发展确实都有了更深的感受。和那些在赛道火热后才关注的基金相比,他们对具身智能行业的发展有更一手的信息,更具象的了解。
也由此,作为一支深耕早期人工智能及智能硬件等科技赛道的团队,初心资本更有信心实现自己在具身智能领域的投资目标:要在接下来的2年内布局3-5个优质具身智能赛道的团队。
历时数余月的时间,初心资本团队梳理了一份非常详细的具身智能行业报告,从非常专业的投资角度梳理了行业现状。其中两大看点:一,在行业落地的应用场景可能性上面,市面上鲜有其他报告能阐述得如此详细。二,早期团队往往在找人、找团队的思路上都会花很多心思,基于初心在早期人才mapping的深耕积累,报告中对于赛道人才的出处和构成有很清晰的思路。
“和新能源车类似,中国在具身智能赛道上是有长期的国际竞争力的。”许旸洋对具身赛道有笃定感。他也表示,因为赛道前景广阔,学术进展斐然、人才充足,企业积累深厚,所以赛道内迅速涌入大量资金,因而造成一些泡沫也是正常不过的事。
以下公开分享初心资本关于“具身智能”赛道的行业研究,感兴趣的读者可以进一步阅读和交流:
初心资本-具身智能行业研究
Introduction
具身智能领域政策频出、融资火热,但落地仍需突破“感知-规划-控制-执行”闭环算法及数据匮乏等技术挑战

Source:M2 Consulting
2023年中至今,具身智能赛道在政策和资本双助力下“百花齐放”。当前已形成两个国家级和五个省级人形机器人/具身智能创新中心,支持行业发展。与政策和投资端的火热形成对照,当前(通用)具身智能商业化落地中仍存在众多待解决问题。
如将通用具身智能的技术栈按照“大脑-小脑-本体”(虽然这种说法常被学界质疑,但考虑文章受众仍采用此种划分方法便于理解)进行拆分,各环节仍面临着众多技术挑战。相较于多数报告中已经数次提到的“泛化性”、“模型幻觉”、“缺乏常识”问题,初心资本特别关注各环节性能上限,如期待通过5~10Hz频率的“大脑”驱动1000Hz的机器人本体的所有运动本身是不切实际的。相应地,期待在现有技术能力下,实现通用具身智能对于技术选型、理解各类模型/算法需要解决各种特定问题,是现阶段具身智能产业化的关键。

其中,本体的技术相对成熟,但随着灵巧手等高自由度的零部件逐步集成,机器人本体自由度相较于以往复合形态机器人显著增加,对于高速通信及算力提出更高要求,但多数是成本问题。小脑次之,manipulation领域模仿学习方法虽然被更广泛采用,diffusion policy 的快速渗透初步看到learning派成为主流的先行信号;locomotion则处于传统运控算法向强化学习逐步过渡的阶段,初心资本认为其开始进入通过大量数据收集就能解决的工程问题阶段;大脑则仍处于“实验室”研发阶段,在模型的数据、训练方法、语言模型固有缺陷、推理优化等维度均存在待解决的科研问题。
市场是否需要新代际的产品?
现有方案不泛化、重交付,单一形态与单一场景机器人市场空间均相对有限,价值链各环节毛利率水平普遍较低,本体的标准化&性能的通用性决定未来价值链的迁移

• 机械臂渗透环节有限,市场相对独立使得市场规模有限:工业侧大量工艺((弧焊/喷漆/贴标等)无法渗透,复杂工艺/ 通用工具需依赖灵巧手),在众多细分场景中应用机械臂的ROI较低;单一形态机器人全球市场规模仅600亿RMB,尤其是工业场景,各地区的渠道不能复用,客户行业分布也差异较大,进出口规则也相对复杂,具体到特定市场的空间更为有限。

• 以服务机器人为例,单一场景机器人利润空间吸引力不足:以往单一场景最大的机器人是物流机器人,其全球市场规模360亿元RMB,相较于单一形态机器人市场空间更小。此外,商业非标场景需定制化开发部署,传统方案通过算法优化与落地后形成标准化交付应用算法模块降低部署成本,但15%客户数量积累后项目交付人天数边际优化空间递减,利润水平更为有限。
供给侧是否存在终极形态的产品?
相较于终极的产品形态,具身智能发展的核心驱动因素是智能化,深度感知、智能决策、泛化交互、灵巧执行是充分条件,人形的形态不充分

• 智能化的充分条件是数据和算法驱动的深度感知、智能决策、泛化交互、灵巧执行:具身智能是物理硬件成本降低与传感器精度提升的积累,与数据积累带来的算力性能提升的交集,富集数据带来的能力涌现-智能化是本轮的核心竞争要素。与自动驾驶类似(甚至自动驾驶也是具身智能的子集),具身智能的充分条件是具有深度感知、智能决策、泛化交互、灵巧执行。

• 通用性是必要条件,但是人形形态不充分:跨赛道方案的迭代边际改善价值主张在需求侧更明确;运控层缺标准化,感知规划、决策、交付部署环节缺泛化性,供给侧通用性改善利润空间;从需求侧出发,生产效率、准确性/一致性、复杂环境的适应性、人机交互效率是必要条件,但具身智能人形的形态不充分。
技术路径上,当前并未技术理论最优解,各环节技术选型尚未收敛,多模式混合是当前主流

• 感知规划层架构选择并未收敛各有优劣:虽然端到端的方案被认为是未来,但其数据量级的需求和可见时间内的泛化性都是这种架构成为主流的阻碍;此前,以RT-1/RT-2为代表的工作让FM for planning+skill apis成为众多明星创业公司的技术选型,但其距离可用仍有众多阻碍。

• 大厂和明星创业公司的技术选型也相对分散,并无某一架构有显著优势:Tesla是四大家中最擅长做成熟技术产品整合的公司,其技术路径的选择被众多创业公司视作更适合产业化的选型;创业公司想要破局,其核心壁垒在于持续从物理世界获取数据并且高效使用的能力。
• 数据来源和获取方式角度看,混合使用是主流:运控模仿学习训练方式多样,数据来源则可大致分为三类,第一条路径是在仿真环境中收集数据,第二条路径是在现实世界中机器人自己收集数据,第三条路径是人遥控机器人或者手动收集数据,每个类别无法兼顾训练精度与数据规模,且仿真与真机数据采集中存在众多隐形成本(如仿真环境的构建耗时等),头部厂商采用多模式混合训练。不同类型的数据性价比差异大,manipulation中各类数据的采集及利用方法尚未收敛,locomotion中大规模仿真+RL的思路有较高共识。
Predictions
产品形态上,短期轮式在成本端有显著优势,但以10年维度看优势逐步被拉平或反超

• 从以往机器人行业下游客户访谈经验看,其特点是非标应用场景多、产品需大量二次开发,相应地客户选择供应商的标准与逻辑也各异(如操作稳定性、连续工作时长、研发配合度等),但近乎所有客户均严格考察采购机器人后的回本周期是否能限制在2年内。以此为标准,初心资本将现有2类主流复合机器人形态产品 BOM从零部件及量产客观规律维度进行推算得到2029年轮式机器人率先将回本周期控制在2年内,但由于其零部件相对更为成熟,长线看相较于人形后期降本速度降低,也因此初心资本看好场景适应能力更强、功能复杂度更高的人形机器人在长期的竞争力。

企业从中短期可落地的工业/商业服务场景出发逐步构建“数据飞轮”,初心资本看好在认知学习、交互协同、环境感知有望构建壁垒的企业
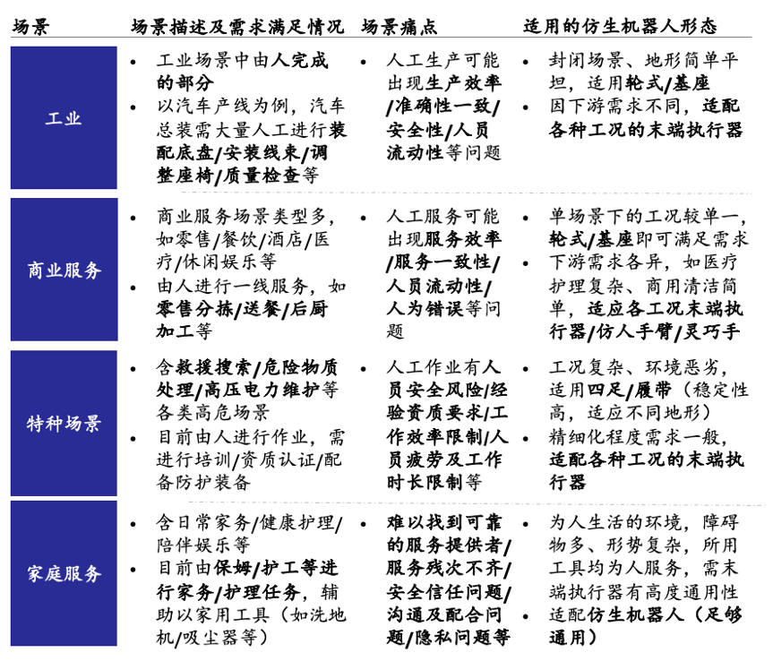
• 类比自动驾驶行业场景落地,相较于从day1开始且仅进行L5场景场景的开发和适配,找到具身智能行业的L2(如自动泊车)构建数据飞轮并形成“杀手级”应用的公司最有望实现渐进发展的技术商业化成功。因此,初心资本认可具身智能公司早期从任务简单/数据需求低的工业零散工序/简单服务场景落地,中期逐步渗透至工业流水线工序/商业服务复杂任务及特种作业场景,并在长期伴随泛化能力成熟,在环境/任务最复杂的家庭场景全面应用。同时,初心资本也应保持警惕,在技术实现突破前,可见的技术选项多数不适配解决“稳定高效”类功能,因而初心资本更看好能在认知学习、交互协同、环境感知维度构建壁垒的公司。
市场中主要有三类基因的团队,能力维度更有优劣,初心资本期待更多产业侧背景团队为市场注入活力

• 当前市场以传统硬件/运动控制背景团队、CV/自动驾驶背景团队、大模型/强化学习背景团队为主,各类团队在软件、硬件、商业化维度的能力各有优劣。多数缺乏产品定义与商业化经验的团队仍在以科研的思路进行技术与产品的研发布局,因而市场上充斥着同质化严重,进展“半斤八两”的机器人产品,但此类产品在从企业研发阶段向量产阶段转化时存在众多需要攻克的供应链与销售渠道问题,初心资本看好中短期硬件背景团队通过补齐智能化能力在此维度抢占先机。另一类公司则讲着“通用”的故事,做着专用的产品,这类公司初心资本多数认为并非最有胜率的团队,因而也期待更多产业背景的顶尖机器人“产品经理”为行业带来新活力。
押中“天才少年”后,这家VC火速给出一手信息
具身智能赛道热潮的出现其实是在VC们意料之外的。
今年为数不多的热门赛道,非“具身智能”莫属了。
在国内,有获得今年最大手笔天使轮融资的银河通用机器人;90后“天才少年”彭志辉创办的智元机器人,成立一年多估值就达到70亿,A轮融资后面多了五个“+”;今年,宇树科技完成了近10亿元的巨额融资,跻身行业头部。
在国外,有硅谷半壁江山都投了的Figure AI,估值像坐火箭般来到26亿美元(约186亿元)。近日完成4亿美元融资的美国具身智能初创企业Physical Intelligence同样火热,融资后估值达到24亿美元(约171亿元),领投方包括亚马逊创始人杰夫·贝佐斯、红杉资本、OpenAI等一众大佬。
从以上案例我们可以看到,除了2016年成立的宇树科技外,这些公司基本都相当年轻,成立时间基本在2023年前后。他们在AI大模型点燃这个赛道后涌入,思路一开始就是奔着具身智能的星辰大海去的,并迅速成为赛道的热门选手。
但实际上,具身智能赛道热潮的出现其实是在VC们意料之外的。这点从宇树科技身上其实能窥探更多赛道发展的逻辑。早期,宇树科技只是一家四足机器人与动力系统部件研发商,应用场景主要在高校及科研场景。2020年时,初心资本、红杉中国种子基金和祥峰投资中国基金完成了宇树科技Pre-A+轮的投资。
“本来在上一轮就想进的,当时考虑到它的应用场景不够清晰犹豫了,但实在不想错过硬件水准这么好的企业,最终还是抱着探索的心态下注了。”初心资本90后合伙人许旸洋坦言,要抓住这样的企业确实需要一些科技信仰。
但出乎许旸洋意料的是,AI大模型的飞跃发展,促进了机器人行业指数级别的发展。在AI的加持下,机器人在运动能力、训练效率,可靠性等方面都有了巨大的提升。机器人成为了AI最好的落地方向,AI驱动的机器人,进化速度快得离谱,宇树科技就这样迎来了爆发式增长。
所以,相对于其它热门企业来说,宇树科技的发展其实更具备具身赛道研究范本特征。亲历宇树科技从潜伏到爆发式发展后,许旸洋和初心团队对于该赛道的发展确实都有了更深的感受。和那些在赛道火热后才关注的基金相比,他们对具身智能行业的发展有更一手的信息,更具象的了解。
也由此,作为一支深耕早期人工智能及智能硬件等科技赛道的团队,初心资本更有信心实现自己在具身智能领域的投资目标:要在接下来的2年内布局3-5个优质具身智能赛道的团队。
历时数余月的时间,初心资本团队梳理了一份非常详细的具身智能行业报告,从非常专业的投资角度梳理了行业现状。其中两大看点:一,在行业落地的应用场景可能性上面,市面上鲜有其他报告能阐述得如此详细。二,早期团队往往在找人、找团队的思路上都会花很多心思,基于初心在早期人才mapping的深耕积累,报告中对于赛道人才的出处和构成有很清晰的思路。
“和新能源车类似,中国在具身智能赛道上是有长期的国际竞争力的。”许旸洋对具身赛道有笃定感。他也表示,因为赛道前景广阔,学术进展斐然、人才充足,企业积累深厚,所以赛道内迅速涌入大量资金,因而造成一些泡沫也是正常不过的事。
以下公开分享初心资本关于“具身智能”赛道的行业研究,感兴趣的读者可以进一步阅读和交流:
初心资本-具身智能行业研究
Introduction
具身智能领域政策频出、融资火热,但落地仍需突破“感知-规划-控制-执行”闭环算法及数据匮乏等技术挑战
Source:M2 Consulting
2023年中至今,具身智能赛道在政策和资本双助力下“百花齐放”。当前已形成两个国家级和五个省级人形机器人/具身智能创新中心,支持行业发展。与政策和投资端的火热形成对照,当前(通用)具身智能商业化落地中仍存在众多待解决问题。
如将通用具身智能的技术栈按照“大脑-小脑-本体”(虽然这种说法常被学界质疑,但考虑文章受众仍采用此种划分方法便于理解)进行拆分,各环节仍面临着众多技术挑战。相较于多数报告中已经数次提到的“泛化性”、“模型幻觉”、“缺乏常识”问题,初心资本特别关注各环节性能上限,如期待通过5~10Hz频率的“大脑”驱动1000Hz的机器人本体的所有运动本身是不切实际的。相应地,期待在现有技术能力下,实现通用具身智能对于技术选型、理解各类模型/算法需要解决各种特定问题,是现阶段具身智能产业化的关键。
其中,本体的技术相对成熟,但随着灵巧手等高自由度的零部件逐步集成,机器人本体自由度相较于以往复合形态机器人显著增加,对于高速通信及算力提出更高要求,但多数是成本问题。小脑次之,manipulation领域模仿学习方法虽然被更广泛采用,diffusion policy 的快速渗透初步看到learning派成为主流的先行信号;locomotion则处于传统运控算法向强化学习逐步过渡的阶段,初心资本认为其开始进入通过大量数据收集就能解决的工程问题阶段;大脑则仍处于“实验室”研发阶段,在模型的数据、训练方法、语言模型固有缺陷、推理优化等维度均存在待解决的科研问题。
市场是否需要新代际的产品?
现有方案不泛化、重交付,单一形态与单一场景机器人市场空间均相对有限,价值链各环节毛利率水平普遍较低,本体的标准化&性能的通用性决定未来价值链的迁移
• 机械臂渗透环节有限,市场相对独立使得市场规模有限:工业侧大量工艺((弧焊/喷漆/贴标等)无法渗透,复杂工艺/ 通用工具需依赖灵巧手),在众多细分场景中应用机械臂的ROI较低;单一形态机器人全球市场规模仅600亿RMB,尤其是工业场景,各地区的渠道不能复用,客户行业分布也差异较大,进出口规则也相对复杂,具体到特定市场的空间更为有限。
• 以服务机器人为例,单一场景机器人利润空间吸引力不足:以往单一场景最大的机器人是物流机器人,其全球市场规模360亿元RMB,相较于单一形态机器人市场空间更小。此外,商业非标场景需定制化开发部署,传统方案通过算法优化与落地后形成标准化交付应用算法模块降低部署成本,但15%客户数量积累后项目交付人天数边际优化空间递减,利润水平更为有限。
供给侧是否存在终极形态的产品?
相较于终极的产品形态,具身智能发展的核心驱动因素是智能化,深度感知、智能决策、泛化交互、灵巧执行是充分条件,人形的形态不充分
• 智能化的充分条件是数据和算法驱动的深度感知、智能决策、泛化交互、灵巧执行:具身智能是物理硬件成本降低与传感器精度提升的积累,与数据积累带来的算力性能提升的交集,富集数据带来的能力涌现-智能化是本轮的核心竞争要素。与自动驾驶类似(甚至自动驾驶也是具身智能的子集),具身智能的充分条件是具有深度感知、智能决策、泛化交互、灵巧执行。
• 通用性是必要条件,但是人形形态不充分:跨赛道方案的迭代边际改善价值主张在需求侧更明确;运控层缺标准化,感知规划、决策、交付部署环节缺泛化性,供给侧通用性改善利润空间;从需求侧出发,生产效率、准确性/一致性、复杂环境的适应性、人机交互效率是必要条件,但具身智能人形的形态不充分。
技术路径上,当前并未技术理论最优解,各环节技术选型尚未收敛,多模式混合是当前主流
• 感知规划层架构选择并未收敛各有优劣:虽然端到端的方案被认为是未来,但其数据量级的需求和可见时间内的泛化性都是这种架构成为主流的阻碍;此前,以RT-1/RT-2为代表的工作让FM for planning+skill apis成为众多明星创业公司的技术选型,但其距离可用仍有众多阻碍。
• 大厂和明星创业公司的技术选型也相对分散,并无某一架构有显著优势:Tesla是四大家中最擅长做成熟技术产品整合的公司,其技术路径的选择被众多创业公司视作更适合产业化的选型;创业公司想要破局,其核心壁垒在于持续从物理世界获取数据并且高效使用的能力。
• 数据来源和获取方式角度看,混合使用是主流:运控模仿学习训练方式多样,数据来源则可大致分为三类,第一条路径是在仿真环境中收集数据,第二条路径是在现实世界中机器人自己收集数据,第三条路径是人遥控机器人或者手动收集数据,每个类别无法兼顾训练精度与数据规模,且仿真与真机数据采集中存在众多隐形成本(如仿真环境的构建耗时等),头部厂商采用多模式混合训练。不同类型的数据性价比差异大,manipulation中各类数据的采集及利用方法尚未收敛,locomotion中大规模仿真+RL的思路有较高共识。
Predictions
产品形态上,短期轮式在成本端有显著优势,但以10年维度看优势逐步被拉平或反超
• 从以往机器人行业下游客户访谈经验看,其特点是非标应用场景多、产品需大量二次开发,相应地客户选择供应商的标准与逻辑也各异(如操作稳定性、连续工作时长、研发配合度等),但近乎所有客户均严格考察采购机器人后的回本周期是否能限制在2年内。以此为标准,初心资本将现有2类主流复合机器人形态产品 BOM从零部件及量产客观规律维度进行推算得到2029年轮式机器人率先将回本周期控制在2年内,但由于其零部件相对更为成熟,长线看相较于人形后期降本速度降低,也因此初心资本看好场景适应能力更强、功能复杂度更高的人形机器人在长期的竞争力。
企业从中短期可落地的工业/商业服务场景出发逐步构建“数据飞轮”,初心资本看好在认知学习、交互协同、环境感知有望构建壁垒的企业
• 类比自动驾驶行业场景落地,相较于从day1开始且仅进行L5场景场景的开发和适配,找到具身智能行业的L2(如自动泊车)构建数据飞轮并形成“杀手级”应用的公司最有望实现渐进发展的技术商业化成功。因此,初心资本认可具身智能公司早期从任务简单/数据需求低的工业零散工序/简单服务场景落地,中期逐步渗透至工业流水线工序/商业服务复杂任务及特种作业场景,并在长期伴随泛化能力成熟,在环境/任务最复杂的家庭场景全面应用。同时,初心资本也应保持警惕,在技术实现突破前,可见的技术选项多数不适配解决“稳定高效”类功能,因而初心资本更看好能在认知学习、交互协同、环境感知维度构建壁垒的公司。
市场中主要有三类基因的团队,能力维度更有优劣,初心资本期待更多产业侧背景团队为市场注入活力
• 当前市场以传统硬件/运动控制背景团队、CV/自动驾驶背景团队、大模型/强化学习背景团队为主,各类团队在软件、硬件、商业化维度的能力各有优劣。多数缺乏产品定义与商业化经验的团队仍在以科研的思路进行技术与产品的研发布局,因而市场上充斥着同质化严重,进展“半斤八两”的机器人产品,但此类产品在从企业研发阶段向量产阶段转化时存在众多需要攻克的供应链与销售渠道问题,初心资本看好中短期硬件背景团队通过补齐智能化能力在此维度抢占先机。另一类公司则讲着“通用”的故事,做着专用的产品,这类公司初心资本多数认为并非最有胜率的团队,因而也期待更多产业背景的顶尖机器人“产品经理”为行业带来新活力。
0
第一时间获取股权投资行业新鲜资讯和深度商业分析,请在微信公众账号中搜索投中网,或用手机扫描左侧二维码,即可获得投中网每日精华内容推送。
发表评论
全部评论