
上交所唯一一家上市信托公司——安信信托遭遇重大打击。
6月5日晚间,安信信托发布公告,称收到实际控制人高天国家属的通知,高天国因涉嫌违法发放贷款罪,被上海市公安局刑事拘留,相关事项尚待公安机关进一步调查。
公开资料显示,安信信托的前身是辽宁鞍山信托,于1994年1月登陆上交所,在全国68家信托公司中,它是迄今为止在上交所唯一一家以信托主业上市的信托公司(另外一家是深交所上市的陕国投,其他多为上市公司子业务非信托主体上市)。
安信信托前控股股东,实为上海国之杰投资发展有限公司(简称“国之杰”)的实际控制人高天国,高天国持有国之杰52.44%的股份。
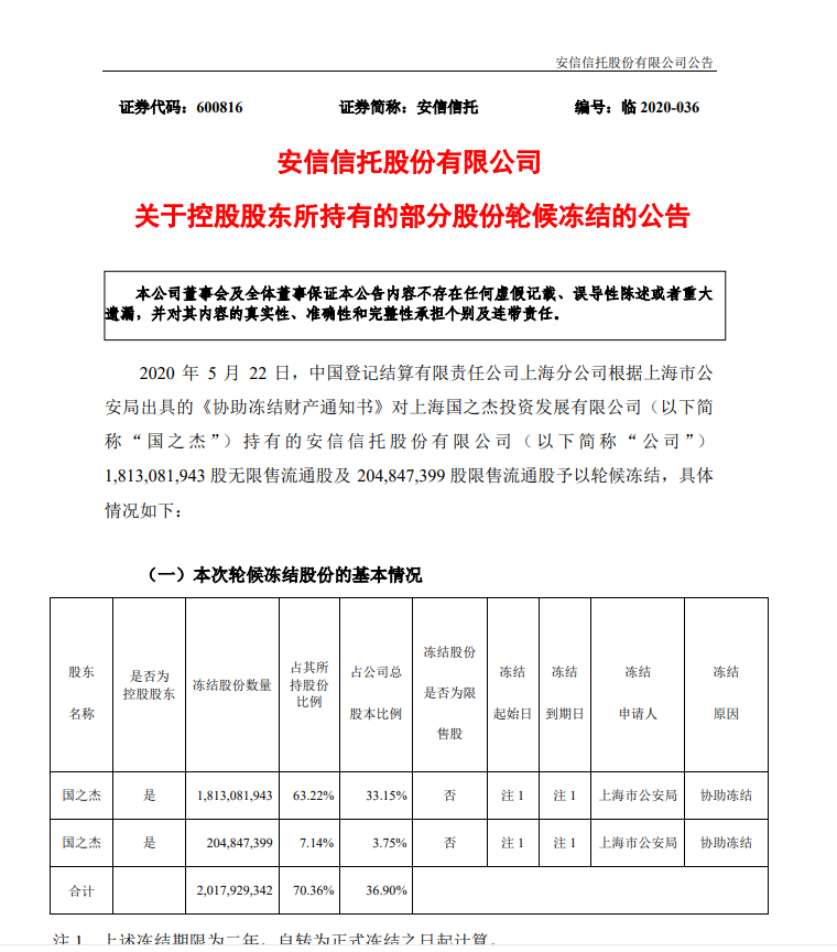
值得注意的是,就在今年5月25日,安信信托发布公告称中国登记结算有限责任公司上海分公司根据上海金融法院出具的《协助执行通知书》,对国之杰持有的安信信托18.13亿股无限售流通股及2.05亿股限售流通股予以轮候冻结,冻结期限为2年。

实控人被刑拘,股票被冻结,这对于正处于风口浪尖之上的安信信托来说,负面影响不言而喻。
但目前从官方态度来看,安信信托对于高天国被刑拘一事,反应极其淡定。
公司对外宣称,高天国未在安信信托担任职务,安信信托将持续关注上述事项的进展情况,及时履行信息披露义务。
安信信托还称,目前公司正在有关部门的指导下,积极推进风险化解重大事项,与重组方协商重组方案。
安信信托何以至此?
项目违约,业务违规,曾经的信托黑马千亿债务缠身
近年来,受大环境所影响,信托行业的风险资产规模逐渐增加,而逾期的信托产品更是比比皆是。
据信托业协会官网数据显示,截至2019年4季度末,信托行业风险资产规模为5770.47亿元,较2018年末增加3548.6亿元,增幅159.71%。从风险项目数量看,2019年4季度末,信托业风险项目个数为1547个,较2018年末增加675个。
另一方面,受房地产市场被严管所影响,不少房地产信托业务也相继逾期,这其中以中小房地产公司所受影响最为明显。
行业危机之下,鲜有企业能独善其身,行业巨头也未能幸免于难。
安信信托的投资帝国崩塌其实早有迹象,最早始于项目爆雷。
一名投资者告诉投中网,自己于2018年7月购买了安信信托推荐的一款新农村信托产品,期限为7个月。原本应于2019年2月到期,但在当年4月,安信信托公布该项目逾期,不能如期兑付,而截至目前,该投资人仍未收到投资本金。
但其实,安信信托涉及的逾期项目远不止一个,那么,安信信托逾期的项目到底有多少,涉及的资金又有多大?
2019年6月,安信信托在回复上交所针对2018年年报业绩变脸时出具的问询函中披露:截至2019年5月20日,公司到期未能如期兑付的信托项目共计25个,其中单一资金信托计划13个,涉及金额59.42亿元;集合资金信托计划12个,涉及金额58.17亿元,规模合计约118亿元。
不过,据21世纪经济报道,今年3月,由安信信托300余名投资人联合发出的一封公开投诉信透露,“安信信托在施项目合计178个,其中超过150个项目不能按期兑付(含未到期但确定将逾期),占项目总数85%以上,涉及资金超过1300亿(未得到官方确认),几乎全军覆没。”
另据财新网报道,截至2019年末,安信信托的主动管理类信托产品1500多亿元,其中500多亿元已逾期。
涉及资金近千亿,但安信信托对于风险控制却极为自信。
据了解,安信信托董事会相关人士曾向信托百佬汇记者表示,针对公司管理项目的兑付情况,董事会高度重视,已责成管理层形成了有针对性的具体解决方案,并全力组织逐项推进落实。“公司信托项目整体风险可控,有充足信心和完备方案解决兑付问题,保障投资者财产安全,全额完成兑付。”
但目前来看,安信信托显然仍未解决兑付难题,且在经营过程中涉及多项违规操作行为。
今年4月3日,上海银保监局网站显示,从2016年-2019年期间,安信信托共涉及5项违规行为:其中包含部分信托项目违规承诺信托财产不受损失或保证最低收益;违规将部分信托项目的信托财产挪用于非信托目的的用途;推介部分信托计划未充分揭示风险;违规开展非标准化理财资金池等具有影子银行特征的业务;部分信托项目未真实、准确、完整披露信息。

此外,监管方面表示,从2016年至2019年,安信信托共挪用126.56亿元信托财产。其中有3笔信托财产被违规用于股东、8笔信托财产用于兑付其他信托项目、2笔信托财产用于置换固有贷款、4笔信托财产用于其他非信托目的用途,截至2020年1月,上述项目基本已逾期或欠息。
利润滑坡,遭遇退市,安信信托因何折戟?
如今债务缠身的安信,早些年也曾是行业的佼佼者,且抛开是上交所唯一一家上市公司的身份不谈,安信还曾是行业的吸金之王。
公开数据显示,2013年,安信信托的营业收入仅为8.38亿元,但到2017年,其营业收入便猛增至55.92亿元。
净利润方面,2013年,安信信托净利润为2.8亿元,到2017年便增长至36.68亿元,其增长速度令人咂舌。
不难看出,2013年到2017年之间,安信信托完成脱变,怡然自得的生活于聚光灯之下,万众瞩目。
然而,美好的一切,在2018年戛然而止。
财报显示,2018年,安信信托营业收入2.05亿元,同比下降96.34%,净利润-18.33亿元,同比下降149.96%,2019年其亏损进一步扩大至39.9亿元,业内垫底,这导致的直接结果便是安信信托即将面临退市风险。

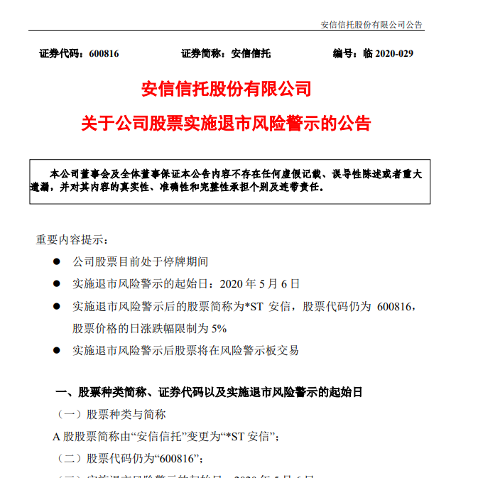
今年4月30日,安信信托在退市风险风险警示公告中称,由于2018年度、2019年度连续两个会计年度经审计的归属于上市公司股东的净利润为负值。根据《上海证券交易所股票上市规则》第13.2.1条第(一)款的规定,公司股票将被实施退市风险警示。
实施退市风险警示的起始日为2020年5月6日,A股股票简称由“安信信托”变更为“*ST安信”,实施退市风险警示后股票价格的日涨跌幅限制为5%。

另外,根据《股票上市规则》第14.1.1条等相关规定,若安信信托出现2020年度经审计的归属于上市公司股东的净利润为负值,公司股票将可能被暂停上市。

退市之外,早在2018年,安信信托业绩的滑坡,就已引起上交所的注意,上交所要求安信信托对业绩下滑的原因进行解释说明。
彼时,安信信托在回复上交所的问询函中分析了2018年,机构业绩下滑的两大原因:
一是因为受资本市场波动的影响,导致机构2018年持有的部分金融资产体现的损失比上年度增加27.12亿元;二则是受行业政策调整及市场等多重因素影响,手续费及佣金净收入同比大幅下滑,两大原因使得安信信托业绩亏损。
但据业内分析,安信信托业绩受损,主要还是受业务影响所致。
据乐居财经报道,业内人士认为安信信托比较偏好城市中的小房地产项目。对于此类项目,信托公司拥有更高的定价权和收益率,但如果遇到市场下行,小项目抵抗风险的能力不强,就会造成现金流失控,从而影响信托偿付,造成逾期。
而安信信托从2018年开始,主要将资金投向实业、房地产、基础产业等领域。其中,房地产是其重仓的方向。
2018年下半年开始,房地产迎来史上的最严调控,房地产信托业务逐步收紧,随后安信信托“安赢”系列的部分信托计划相继违约。
据乐居财经统计,安信信托“安赢”系列共涉及31项运作中的房地产集合资金信托计划,总金额为164.74亿元。其中2018至2019年上半年的信托计划,共有22项,涉资89.14亿元,占比达54%。

至此,安信信托重仓房地产投资领域的计划全线溃败。而这大概也是安信信托意料之外的结局,毕竟在国内市场,房地产投资一直都是炙手可热的香饽饽。
不过,整体来看,房地产投资失误只是如今安信信托陷入雷区的原因之一,野蛮生长过程中一系列的违规操作或才是根本原因。
毕竟无论是挪用资金,还是违规设立资金池,无一不为安信资金断裂的结局埋下伏笔,对于企业而言,一旦资金断流,势必关联企业生死。
病入膏肓,重组续命,安信还有希望吗%3F
项目逾期,诉讼成堆,安信信托可谓“背腹受敌”。
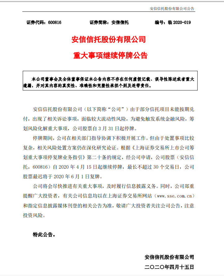
据北京商报报道,3月30日晚间,安信信托在上交所发布《重大事项停牌公告》称,由于部分信托项目未能按期兑付,出现了相关诉讼事项,面临较大流动性风险。
为避免触发系统金融风险,根据《上海证券交易所上市公司筹划重大事项停复牌业务指引》规定,自3月31日起停牌,最长不超过10个交易日,该股票最迟将于2020年4月15日复牌。
此后,安信信托于4月15日继续发布《重大事项继续停牌公告》表示,将复牌日期推迟至6月1日,但就在开盘当天,股市的表现又给了安信信托沉重的一击。

复牌首日,安信信托开盘出现“一”字跌停,收报2.38元,跌幅达4.8%,封住跌停板,不过这样的结果也在意料之中,毕竟如今的安信就如同烫手的山芋,有谁会愿意在此时接盘呢?
虽然已“病入膏肓”,但安信没有放弃自救。
5月30日,安信称停牌期间,在有关部门的指导下,公司已严格按照相关法律、法规及规范性文件的要求,积极推进本次风险化解重大事项的各项工作,并与有关方就风险化解方案积极开展沟通和磋商等工作。
目前,安信信托与上海电气(集团)总公司(以下简称“上海电气集团”)等企业及相关方正在协商重组方案,重组方有意在市场化、法制化的原则下对该公司实施重组,目前尚处于对安信信托的资产和风险进行尽职调查和评估阶段。
那么,安信信托的重组能成功吗?
安信信托曾公开指出,截至目前,重组方参与风险化解事项仅为初步意向,不具有法律约束力。重组方案的内容、法律文件的签署和实施,均具有重大不确定性,存在无法达成重组方案的重大风险,并提示投资者,公司仍处于实施退市风险警示阶段。
而据《商学院》报道称,市场分析人士大多认为,如果上海电气集团成功接盘安信信托,依托该公司强大的资金实力及背景,安信信托当前面临的危机会得到缓解,退市风险警示也有望得到摘除。
但也有业内人士表示,鉴于目前并不清楚安信信托爆雷的实际金额有多少,因此,更换大股东也并不代表公司短期内能缓过来。
风口浪尖上的安信信托:实控人被刑拘,千亿债务缠身,重组能否续命?
实控人被刑拘,股票被冻结,这对于正处于风口浪尖之上的安信信托来说,负面影响不言而喻。
上交所唯一一家上市信托公司——安信信托遭遇重大打击。
6月5日晚间,安信信托发布公告,称收到实际控制人高天国家属的通知,高天国因涉嫌违法发放贷款罪,被上海市公安局刑事拘留,相关事项尚待公安机关进一步调查。
公开资料显示,安信信托的前身是辽宁鞍山信托,于1994年1月登陆上交所,在全国68家信托公司中,它是迄今为止在上交所唯一一家以信托主业上市的信托公司(另外一家是深交所上市的陕国投,其他多为上市公司子业务非信托主体上市)。
安信信托前控股股东,实为上海国之杰投资发展有限公司(简称“国之杰”)的实际控制人高天国,高天国持有国之杰52.44%的股份。
值得注意的是,就在今年5月25日,安信信托发布公告称中国登记结算有限责任公司上海分公司根据上海金融法院出具的《协助执行通知书》,对国之杰持有的安信信托18.13亿股无限售流通股及2.05亿股限售流通股予以轮候冻结,冻结期限为2年。
实控人被刑拘,股票被冻结,这对于正处于风口浪尖之上的安信信托来说,负面影响不言而喻。
但目前从官方态度来看,安信信托对于高天国被刑拘一事,反应极其淡定。
公司对外宣称,高天国未在安信信托担任职务,安信信托将持续关注上述事项的进展情况,及时履行信息披露义务。
安信信托还称,目前公司正在有关部门的指导下,积极推进风险化解重大事项,与重组方协商重组方案。
安信信托何以至此?
项目违约,业务违规,曾经的信托黑马千亿债务缠身
近年来,受大环境所影响,信托行业的风险资产规模逐渐增加,而逾期的信托产品更是比比皆是。
据信托业协会官网数据显示,截至2019年4季度末,信托行业风险资产规模为5770.47亿元,较2018年末增加3548.6亿元,增幅159.71%。从风险项目数量看,2019年4季度末,信托业风险项目个数为1547个,较2018年末增加675个。
另一方面,受房地产市场被严管所影响,不少房地产信托业务也相继逾期,这其中以中小房地产公司所受影响最为明显。
行业危机之下,鲜有企业能独善其身,行业巨头也未能幸免于难。
安信信托的投资帝国崩塌其实早有迹象,最早始于项目爆雷。
一名投资者告诉投中网,自己于2018年7月购买了安信信托推荐的一款新农村信托产品,期限为7个月。原本应于2019年2月到期,但在当年4月,安信信托公布该项目逾期,不能如期兑付,而截至目前,该投资人仍未收到投资本金。
但其实,安信信托涉及的逾期项目远不止一个,那么,安信信托逾期的项目到底有多少,涉及的资金又有多大?
2019年6月,安信信托在回复上交所针对2018年年报业绩变脸时出具的问询函中披露:截至2019年5月20日,公司到期未能如期兑付的信托项目共计25个,其中单一资金信托计划13个,涉及金额59.42亿元;集合资金信托计划12个,涉及金额58.17亿元,规模合计约118亿元。
不过,据21世纪经济报道,今年3月,由安信信托300余名投资人联合发出的一封公开投诉信透露,“安信信托在施项目合计178个,其中超过150个项目不能按期兑付(含未到期但确定将逾期),占项目总数85%以上,涉及资金超过1300亿(未得到官方确认),几乎全军覆没。”
另据财新网报道,截至2019年末,安信信托的主动管理类信托产品1500多亿元,其中500多亿元已逾期。
涉及资金近千亿,但安信信托对于风险控制却极为自信。
据了解,安信信托董事会相关人士曾向信托百佬汇记者表示,针对公司管理项目的兑付情况,董事会高度重视,已责成管理层形成了有针对性的具体解决方案,并全力组织逐项推进落实。“公司信托项目整体风险可控,有充足信心和完备方案解决兑付问题,保障投资者财产安全,全额完成兑付。”
但目前来看,安信信托显然仍未解决兑付难题,且在经营过程中涉及多项违规操作行为。
今年4月3日,上海银保监局网站显示,从2016年-2019年期间,安信信托共涉及5项违规行为:其中包含部分信托项目违规承诺信托财产不受损失或保证最低收益;违规将部分信托项目的信托财产挪用于非信托目的的用途;推介部分信托计划未充分揭示风险;违规开展非标准化理财资金池等具有影子银行特征的业务;部分信托项目未真实、准确、完整披露信息。
此外,监管方面表示,从2016年至2019年,安信信托共挪用126.56亿元信托财产。其中有3笔信托财产被违规用于股东、8笔信托财产用于兑付其他信托项目、2笔信托财产用于置换固有贷款、4笔信托财产用于其他非信托目的用途,截至2020年1月,上述项目基本已逾期或欠息。
利润滑坡,遭遇退市,安信信托因何折戟?
如今债务缠身的安信,早些年也曾是行业的佼佼者,且抛开是上交所唯一一家上市公司的身份不谈,安信还曾是行业的吸金之王。
公开数据显示,2013年,安信信托的营业收入仅为8.38亿元,但到2017年,其营业收入便猛增至55.92亿元。
净利润方面,2013年,安信信托净利润为2.8亿元,到2017年便增长至36.68亿元,其增长速度令人咂舌。
不难看出,2013年到2017年之间,安信信托完成脱变,怡然自得的生活于聚光灯之下,万众瞩目。
然而,美好的一切,在2018年戛然而止。
财报显示,2018年,安信信托营业收入2.05亿元,同比下降96.34%,净利润-18.33亿元,同比下降149.96%,2019年其亏损进一步扩大至39.9亿元,业内垫底,这导致的直接结果便是安信信托即将面临退市风险。
今年4月30日,安信信托在退市风险风险警示公告中称,由于2018年度、2019年度连续两个会计年度经审计的归属于上市公司股东的净利润为负值。根据《上海证券交易所股票上市规则》第13.2.1条第(一)款的规定,公司股票将被实施退市风险警示。
实施退市风险警示的起始日为2020年5月6日,A股股票简称由“安信信托”变更为“*ST安信”,实施退市风险警示后股票价格的日涨跌幅限制为5%。
另外,根据《股票上市规则》第14.1.1条等相关规定,若安信信托出现2020年度经审计的归属于上市公司股东的净利润为负值,公司股票将可能被暂停上市。
退市之外,早在2018年,安信信托业绩的滑坡,就已引起上交所的注意,上交所要求安信信托对业绩下滑的原因进行解释说明。
彼时,安信信托在回复上交所的问询函中分析了2018年,机构业绩下滑的两大原因:
一是因为受资本市场波动的影响,导致机构2018年持有的部分金融资产体现的损失比上年度增加27.12亿元;二则是受行业政策调整及市场等多重因素影响,手续费及佣金净收入同比大幅下滑,两大原因使得安信信托业绩亏损。
但据业内分析,安信信托业绩受损,主要还是受业务影响所致。
据乐居财经报道,业内人士认为安信信托比较偏好城市中的小房地产项目。对于此类项目,信托公司拥有更高的定价权和收益率,但如果遇到市场下行,小项目抵抗风险的能力不强,就会造成现金流失控,从而影响信托偿付,造成逾期。
而安信信托从2018年开始,主要将资金投向实业、房地产、基础产业等领域。其中,房地产是其重仓的方向。
2018年下半年开始,房地产迎来史上的最严调控,房地产信托业务逐步收紧,随后安信信托“安赢”系列的部分信托计划相继违约。
据乐居财经统计,安信信托“安赢”系列共涉及31项运作中的房地产集合资金信托计划,总金额为164.74亿元。其中2018至2019年上半年的信托计划,共有22项,涉资89.14亿元,占比达54%。
至此,安信信托重仓房地产投资领域的计划全线溃败。而这大概也是安信信托意料之外的结局,毕竟在国内市场,房地产投资一直都是炙手可热的香饽饽。
不过,整体来看,房地产投资失误只是如今安信信托陷入雷区的原因之一,野蛮生长过程中一系列的违规操作或才是根本原因。
毕竟无论是挪用资金,还是违规设立资金池,无一不为安信资金断裂的结局埋下伏笔,对于企业而言,一旦资金断流,势必关联企业生死。
病入膏肓,重组续命,安信还有希望吗%3F
项目逾期,诉讼成堆,安信信托可谓“背腹受敌”。
据北京商报报道,3月30日晚间,安信信托在上交所发布《重大事项停牌公告》称,由于部分信托项目未能按期兑付,出现了相关诉讼事项,面临较大流动性风险。
为避免触发系统金融风险,根据《上海证券交易所上市公司筹划重大事项停复牌业务指引》规定,自3月31日起停牌,最长不超过10个交易日,该股票最迟将于2020年4月15日复牌。
此后,安信信托于4月15日继续发布《重大事项继续停牌公告》表示,将复牌日期推迟至6月1日,但就在开盘当天,股市的表现又给了安信信托沉重的一击。
复牌首日,安信信托开盘出现“一”字跌停,收报2.38元,跌幅达4.8%,封住跌停板,不过这样的结果也在意料之中,毕竟如今的安信就如同烫手的山芋,有谁会愿意在此时接盘呢?
虽然已“病入膏肓”,但安信没有放弃自救。
5月30日,安信称停牌期间,在有关部门的指导下,公司已严格按照相关法律、法规及规范性文件的要求,积极推进本次风险化解重大事项的各项工作,并与有关方就风险化解方案积极开展沟通和磋商等工作。
目前,安信信托与上海电气(集团)总公司(以下简称“上海电气集团”)等企业及相关方正在协商重组方案,重组方有意在市场化、法制化的原则下对该公司实施重组,目前尚处于对安信信托的资产和风险进行尽职调查和评估阶段。
那么,安信信托的重组能成功吗?
安信信托曾公开指出,截至目前,重组方参与风险化解事项仅为初步意向,不具有法律约束力。重组方案的内容、法律文件的签署和实施,均具有重大不确定性,存在无法达成重组方案的重大风险,并提示投资者,公司仍处于实施退市风险警示阶段。
而据《商学院》报道称,市场分析人士大多认为,如果上海电气集团成功接盘安信信托,依托该公司强大的资金实力及背景,安信信托当前面临的危机会得到缓解,退市风险警示也有望得到摘除。
但也有业内人士表示,鉴于目前并不清楚安信信托爆雷的实际金额有多少,因此,更换大股东也并不代表公司短期内能缓过来。
0
第一时间获取股权投资行业新鲜资讯和深度商业分析,请在微信公众账号中搜索投中网,或用手机扫描左侧二维码,即可获得投中网每日精华内容推送。
发表评论
全部评论