2024年的中国车市以“新能源车产量首次跨过1000万辆大关”划上句号,但行业全速前进的表象下,是价格战硝烟弥漫,新势力加速洗牌。
站在2025年的开端,乘联会预计,全年国内车市零售将达2340万辆,其中新能源乘用车1330万辆。多位行业人士也做出乐观预测,认为新国标修订版正式实施及以旧换新政策,对总量的拉动将在200万台左右。
宏观数据之外,我们更关心,新的一年车市会出现哪些新变化?进入第二个十年的新势力会往哪儿卷?「定焦One」和行业人士聊了聊,提炼出三个方向:
学习比亚迪,卷价格、要销量。2025年,价格战进入2.0阶段,尤其是10-30万价格带最卷。不过,这一轮价格战预计持续时间不会太长;降价幅度也不会像之前一样动辄数万。
学习小米,卷IP,要流量。2025年,会有更多车企老板学习雷军是怎么把互联网营销搬到车圈的,车圈大佬会比2024年更活跃,开直播、立人设、玩营销会是常态。
学习华为,卷智驾,拼技术,而且是覆盖更多平价车型。车企智驾竞赛2025年必将进入白热化阶段,将有更多车企学习华为“卷”智驾,高阶智驾会成为中端新能源车的标配,价格将下探到13-15万元,头部玩家还可能将智驾方案下放到10万级别的车型上。
总的来说,价格战、品牌战、技术战,是新势力2025年不能输的三场战役。
学习比亚迪:卷价格,要销量
2025年,新势力第一个要学习的对象是比亚迪。
相信没有一家新势力没有研究过比亚迪。比亚迪最大的优势是规模和低价,它的全球销量从2020年的40万辆,猛增到2024年的400万辆,核心突破口就是2021年-2024年通过垂直整合本土产业链,优化配件体系,发动的大规模价格战。
要学习比亚迪以价格冲规模,新势力主要是两种路径:跟进价格战、推出新品牌(新系列)。
降价是拉动销量增长最直接有效的方式,到2025年,价格战将进入第二阶段,预计持续时间不会太长。
2024年的价格战,国产替代是主旋律,主要是国产新能源汽车与合资燃油车的市场份额争夺战。2025年,反应过来的合资汽车会继续反击,包括价格方面和电动化布局,但当合资燃油车份额和价格降到一定低位后,价格战将逐步过渡到国产品牌内部。
果不其然,2025年1月第一周,跟随两大价格风向标比亚迪、特斯拉,将近30家国产车企集体降价,新势力更是“各显神通”,有免息,有现金红包;由于汽车以旧换新政策未定,还有车企承诺为将来不能获得政府以旧换新补贴的车主兜底……

不过,考虑到自主品牌尤其是新势力的盈利性普遍不强,这轮价格战可能不会太漫长,降价幅度不会像之前一样动辄数万;多位新能源汽车的销售负责人预测,考虑到2024年因为大降价给老车主带来的“背刺感”,价格战形式上,直接降价会减少,免息等贷款优惠、增值服务将是重点。
跟进价格战之外,2025年新势力还将继续靠新品牌、新系列“下沉走量”。
2024年这么做的新势力是小鹏和蔚来。小鹏推出MONA M03(12-16万价格带),蔚来推出子品牌乐道(15-20万价格带)和萤火虫(10-20万元价格带)。两家由此进入了10-15万元区间。
不止一位受访者提到,蔚来和小鹏今年会在新品牌和新系列上投入更多。例如,2025年,萤火虫首款新车将于上半年交付;乐道2款SUV会上市,中泰证券预计,平均售价低于20万元。
不论是打价格战,还是推新品牌(新系列),新势力的目标都是以价换量。当然,不排除部分车企通过技术降本或成本管控有了降价空间,但更本质的原因在于,产品在短期内很难有颠覆性的创新,还是价格竞争最直接有效。
其中10-30万价格带的竞争必然激烈。
据华泰证券统计,2025年,10-15万、15-30万以及30万元以上三个价格带分别有28款、62款、46款新车或改款推出。其中理想M系列、小米SU8、腾势Z系列、小鹏MONA SUV备受市场关注。
有关注新势力的市场人士对「定焦One」分析,15万元以下价格带,小鹏、零跑两家会争夺份额;理想为了应对比亚迪的高端攻势,L系列的价格区间有可能降到30万元以内;问界杀进20万以内的市场也不是没有可能,其即将上市的M8,也将是理想的对手。
学习小米:卷IP,要流量
新势力第二个要学习的对象是小米汽车。
小米造车虽然来得晚,但要说2024年车圈的最火CEO,一定是小米创始人雷军。小米汽车凭借一台小米SU7,用时9个月就卖出13.5万台,闯进“新势力五强(前四是理想、零跑、蔚来、小鹏)”,雷军可谓是最大功臣。

车圈IP流量战可以分为三个阶段:
第一阶段的代表人物是蔚来创始人李斌和理想汽车创始人李想,主要通过用户见面会、线上互动社区,与用户“共创”,强化用户的“圈层文化”以及对品牌的信赖感。例如,李斌在蔚来APP和用户讨论功能、服务体验;李想在社交平台直接回应用户问题。
第二阶段的代表人物是小鹏汽车CEO何小鹏以及比亚迪董事长王传福,如在行业峰会、论坛上进行演讲,分享技术进展、企业战略以及行业趋势等,通过专业化内容输出,强化品牌在行业的地位和权威性。
雷军是第三阶段的代表人物。据招商证券分析,小米汽车通过话题制造、口碑营销、饥饿营销(小米汽车推出数量有限的F码,即优先购买码,持码者可有限订购)、个人IP营销,助力小米SU7迅速出圈。在整个过程中,雷军都站在前台,包括但不限于以下方面:

一位互联网营销人士对「定焦One」补充称,“小米把手机圈的互联网营销玩到了极致,‘降维’搬到了车圈”,以至于小米SU7上市前后,不管是定价、订单量,还是后续的等车周期,甚至是用户退定、二手转卖、试驾车爆胎等,相关话题分分钟被送上热搜。
当然,相比其他车圈大佬,雷军自带金山、小米手机时代积累的人气;小米有手机、家电等不同行业可复制的爆款方法论,以及其他车企没有的用户基础。
但见识到流量的威力后,车圈老板还是纷纷学起雷军,开直播、立人设、玩营销,抖音、微博是他们的主战场。
传统车企大佬中积极行动的包括长城汽车董事长魏建军、长安汽车董事长朱华荣、奇瑞汽车掌门人尹同跃等。他们基本是多平台入驻,有的虽然入驻多年但断更已久,2024年才又活跃起来。
新势力老板中,“蔚小理”都是代表。
3月中旬,李斌在抖音开直播,又是携妻子出镜,又是“道歉”(为汽油论道歉),亲和力拉满;12月底,在公众视野消失9个月后,李想连续直播3天,传递技术理念;2024年,何小鹏多次更新微博,分享观点,他这一年抖音短视频的更新量也是数倍于前两年,因为多次发过与博主合拍的视频,以及标志性的微笑,人设幽默感十足。
和前两个阶段相比,这一阶段个人IP流量战的典型特征是,形式上,车企老板更接地气、更频繁地通过短视频、直播和用户交流;人设上,给自己和品牌塑造的形象更加亲民、有责任感;受众上,在聚焦家庭用户的基础上,更聚焦年轻消费者群体;此外,是老板个人IP和车企的话题制造、口碑营销、运营水平等相配合,最终服务于销量和品牌。
不止一位受访者提到,由雷军掀起的“车圈老板卷IP”的风潮,会在2025年继续。更多老板会学习雷军,走到台前展示专业能力和个人魅力,车企也越来越注重通过高管形象为品牌造势。这将是品牌出圈、拉拢年轻消费群体的必备技能。
学习华为:卷智驾,拼技术
新势力第三个要学习的目标是华为。
2024年车圈有一大现象,“搭上华为好卖车”。因为智驾技术领先,华为旗下的鸿蒙智行有了压制传统豪华品牌的溢价能力,2024年全系累计销量44.5万辆,更关键的是,登上了中国新势力30万以上年销量第一名。
鸿蒙智行联盟体系中,有赛力斯问界、奇瑞智界、北汽享界、江淮尊界四大品牌。前三界已面市,江淮尊界计划2025年春季上市。
没有车企不羡慕华为靠智能化站稳高端市场的策略,过去两年多,华为的跟随者和效仿者太多了。
2025年,国内智驾的快速迭代由新势力继续延伸到整个车圈,智驾竞赛必将进入白热化阶段。且不说特斯拉FSD(完全自动驾驶系统)入华的杀伤力,前有华为这个“标兵”加速赋能车企,后有更多“追兵”,新势力曾经的优势被赶超,必须要想新的办法了。
回顾过去两年国内智驾的进展,从第一梯队的华为系、小鹏、理想领先,到第二梯队品牌蔚来、小米、智己逐步跟上,以及更多品牌或通过联合研发,或搭载第三方智驾方案,缩小与前两个梯队的差距。
2023年,只有以华为、小鹏为代表的头部厂商推进城市NOA(导航辅助系统,即在设置好出发地和目的地后车辆自主完成超车、变道、转弯等动作)上车,到2024年,理想、蔚来、小米、智己大规模落地城市NOA。
NOA按场景可分为高速NOA和城市NOA,其中高速NOA属于L2级别,多数车企已落地上车,城市NOA是接近L3级别的自动驾驶,使用场景更复杂(如信号灯、行人)、功能更加丰富(如自动泊车)。现阶段,得实现城市NOA才叫高阶智驾。

目前国内大部分车型的主流方案是纯视觉+端到端大模型。2024年,AI大模型快速发展,头部车企加速布局端到端技术路线,并走向以“车位到车位”为核心的落地阶段,其中华为系、小鹏、理想进展稍快。

与智驾相关的新能源车增量零部件,主要包括车载摄像头、激光雷达、智驾SoC,也都将在2025年、2026年进入快速增长阶段。
2025年,华为将推出D5平台激光雷达,高速L3也将在2025年商用。华为还预测,2025年用于L3的等效512线激光雷达、用于L2+的等效128线激光雷达与补盲激光雷达的价格将降低至4100元、1450元与700元。
过去,智驾主要搭载在30万元以上的高端车型,但2025年的形势会急剧变化。据东吴证券预测,在华为等车企的带领下,主流车企高端车型将加速普及城市NOA;L2智能化将在20万以下车型加速普及,主要是比亚迪、长城、吉利等。

来源 / 东吴证券
新能源汽车领域的投资人孙超补充道,高阶智驾车型售价有可能下探到13-15万元,头部玩家还可能将智驾方案下放到10万级别的车型上。
2025年将是高阶智驾规模化普及的一年,智驾能力将重塑各价格带的竞争格局。新势力只有继续投入智驾,拿出更高性价比、更先进的智驾系统。
平衡成本与收益是摆在新势力面前的下一个难题。高阶智驾成本不菲,激光雷达、传感器、芯片等各种高新技术零部件价格昂贵,“如果下放到平价车型,更难靠它赚钱”,孙超对「定焦One」表示。
结语
2012年特斯拉Model S发布,交付给国内首批车主,李想、李斌、何小鹏均在其中,三人在2014年-2015年加入新造车创业大潮,成长为头部造车新势力企业。新势力的第一个十年已经过去,原有的汽车市场格局已经彻底洗牌。
2025年,新势力进入第二个十年。多位行业人士认为,新势力品牌将进入强势期,重点卷向三个方面,性价比、品牌地位、智驾能力。这本质上也是因为,中国新能源车市场走向成熟,另辟蹊径的打法已经没有胜算。
一些趋势从2024年延续到了2025年,但在大方向之外,会有新的变化:
2025年,新势力格局可能出现松动。
特斯拉将推出中低端车型、Model Y改款等新车型,蔚来第二品牌乐道、理想纯电、小鹏增程,这些新车型能否得到市场认可;鸿蒙智行“四界”中的享界增程车型、尊界车型,能否成功冲击豪华车市场;小米YU7是否是小米汽车的下一个爆款;零跑高端化发力的B10市场前景如何……都是未知。
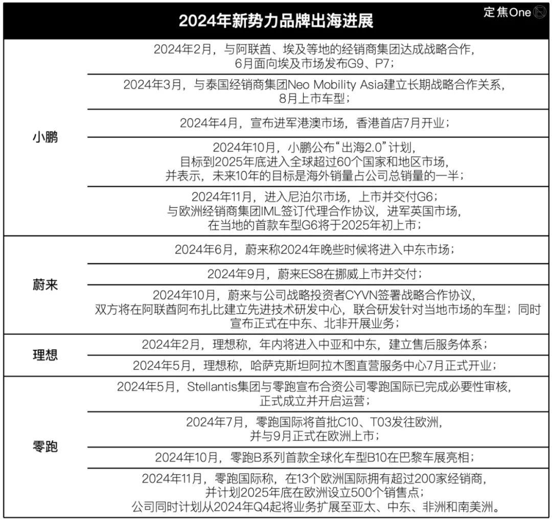
2025年,更多新势力将出海寻找机会。
2025年是多家新势力出海业务发力元年,例如,小鹏、零跑的海外销量在2024年第四季度有起量的苗头,是否能在2025年放量值得关注。
在中国市场之外,全球新能源车需求主要集中在欧美市场,不过,考虑到出海难度,新势力会主攻东南亚(越南、泰国等)、中东(埃及、阿联酋等)、北非等增速加快的新兴市场,推出更适应本地化需求的车型,完成销量目标。此外,墨西哥和巴西也将是重点突破的市场。

2025年,新势力将更强调盈利能力。
多家均已公布盈亏平衡时间表,例如,小鹏喊出2025年实现盈亏平衡,零跑预计2025年后半段实现盈利,蔚来将盈利时间推到了2026年。2025年是一个关键的窗口期,盈利或盈亏平衡不再是空头支票,将会成为这一年股价表现的关键。
2025年,行业将出现淘汰、整合,竞争格局更明晰。
在孙超看来,有小米汽车这匹黑马,以及越来越多车企与华为合作,2024年的行业格局比很多行业人士预判得还要复杂,“市场上不需要这么多玩家”。
价格战的根基是产品,2025年,被迫跟进的车企,生存只会愈发艰难。叠加资本退潮后的资金压力,新能源汽车产品的同质化等种种压力下,牌桌上的玩家必然会减少。
有投资人预测,20万元以内价格带马太效应明显,尤其是15万元以下价格带会出清部分车企。总之,主流价格带将进一步洗牌,也将出现行业整合的迹象 ,留给弱势车企的时间不多了。
应受访者要求,文中孙超为化名。
2025年,新势力拜师“迪小华”
卷价格、做IP、拼技术。
2024年的中国车市以“新能源车产量首次跨过1000万辆大关”划上句号,但行业全速前进的表象下,是价格战硝烟弥漫,新势力加速洗牌。
站在2025年的开端,乘联会预计,全年国内车市零售将达2340万辆,其中新能源乘用车1330万辆。多位行业人士也做出乐观预测,认为新国标修订版正式实施及以旧换新政策,对总量的拉动将在200万台左右。
宏观数据之外,我们更关心,新的一年车市会出现哪些新变化?进入第二个十年的新势力会往哪儿卷?「定焦One」和行业人士聊了聊,提炼出三个方向:
学习比亚迪,卷价格、要销量。2025年,价格战进入2.0阶段,尤其是10-30万价格带最卷。不过,这一轮价格战预计持续时间不会太长;降价幅度也不会像之前一样动辄数万。
学习小米,卷IP,要流量。2025年,会有更多车企老板学习雷军是怎么把互联网营销搬到车圈的,车圈大佬会比2024年更活跃,开直播、立人设、玩营销会是常态。
学习华为,卷智驾,拼技术,而且是覆盖更多平价车型。车企智驾竞赛2025年必将进入白热化阶段,将有更多车企学习华为“卷”智驾,高阶智驾会成为中端新能源车的标配,价格将下探到13-15万元,头部玩家还可能将智驾方案下放到10万级别的车型上。
总的来说,价格战、品牌战、技术战,是新势力2025年不能输的三场战役。
学习比亚迪:卷价格,要销量
2025年,新势力第一个要学习的对象是比亚迪。
相信没有一家新势力没有研究过比亚迪。比亚迪最大的优势是规模和低价,它的全球销量从2020年的40万辆,猛增到2024年的400万辆,核心突破口就是2021年-2024年通过垂直整合本土产业链,优化配件体系,发动的大规模价格战。
要学习比亚迪以价格冲规模,新势力主要是两种路径:跟进价格战、推出新品牌(新系列)。
降价是拉动销量增长最直接有效的方式,到2025年,价格战将进入第二阶段,预计持续时间不会太长。
2024年的价格战,国产替代是主旋律,主要是国产新能源汽车与合资燃油车的市场份额争夺战。2025年,反应过来的合资汽车会继续反击,包括价格方面和电动化布局,但当合资燃油车份额和价格降到一定低位后,价格战将逐步过渡到国产品牌内部。
果不其然,2025年1月第一周,跟随两大价格风向标比亚迪、特斯拉,将近30家国产车企集体降价,新势力更是“各显神通”,有免息,有现金红包;由于汽车以旧换新政策未定,还有车企承诺为将来不能获得政府以旧换新补贴的车主兜底……
不过,考虑到自主品牌尤其是新势力的盈利性普遍不强,这轮价格战可能不会太漫长,降价幅度不会像之前一样动辄数万;多位新能源汽车的销售负责人预测,考虑到2024年因为大降价给老车主带来的“背刺感”,价格战形式上,直接降价会减少,免息等贷款优惠、增值服务将是重点。
跟进价格战之外,2025年新势力还将继续靠新品牌、新系列“下沉走量”。
2024年这么做的新势力是小鹏和蔚来。小鹏推出MONA M03(12-16万价格带),蔚来推出子品牌乐道(15-20万价格带)和萤火虫(10-20万元价格带)。两家由此进入了10-15万元区间。
不止一位受访者提到,蔚来和小鹏今年会在新品牌和新系列上投入更多。例如,2025年,萤火虫首款新车将于上半年交付;乐道2款SUV会上市,中泰证券预计,平均售价低于20万元。
不论是打价格战,还是推新品牌(新系列),新势力的目标都是以价换量。当然,不排除部分车企通过技术降本或成本管控有了降价空间,但更本质的原因在于,产品在短期内很难有颠覆性的创新,还是价格竞争最直接有效。
其中10-30万价格带的竞争必然激烈。
据华泰证券统计,2025年,10-15万、15-30万以及30万元以上三个价格带分别有28款、62款、46款新车或改款推出。其中理想M系列、小米SU8、腾势Z系列、小鹏MONA SUV备受市场关注。
有关注新势力的市场人士对「定焦One」分析,15万元以下价格带,小鹏、零跑两家会争夺份额;理想为了应对比亚迪的高端攻势,L系列的价格区间有可能降到30万元以内;问界杀进20万以内的市场也不是没有可能,其即将上市的M8,也将是理想的对手。
学习小米:卷IP,要流量
新势力第二个要学习的对象是小米汽车。
小米造车虽然来得晚,但要说2024年车圈的最火CEO,一定是小米创始人雷军。小米汽车凭借一台小米SU7,用时9个月就卖出13.5万台,闯进“新势力五强(前四是理想、零跑、蔚来、小鹏)”,雷军可谓是最大功臣。
车圈IP流量战可以分为三个阶段:
第一阶段的代表人物是蔚来创始人李斌和理想汽车创始人李想,主要通过用户见面会、线上互动社区,与用户“共创”,强化用户的“圈层文化”以及对品牌的信赖感。例如,李斌在蔚来APP和用户讨论功能、服务体验;李想在社交平台直接回应用户问题。
第二阶段的代表人物是小鹏汽车CEO何小鹏以及比亚迪董事长王传福,如在行业峰会、论坛上进行演讲,分享技术进展、企业战略以及行业趋势等,通过专业化内容输出,强化品牌在行业的地位和权威性。
雷军是第三阶段的代表人物。据招商证券分析,小米汽车通过话题制造、口碑营销、饥饿营销(小米汽车推出数量有限的F码,即优先购买码,持码者可有限订购)、个人IP营销,助力小米SU7迅速出圈。在整个过程中,雷军都站在前台,包括但不限于以下方面:
一位互联网营销人士对「定焦One」补充称,“小米把手机圈的互联网营销玩到了极致,‘降维’搬到了车圈”,以至于小米SU7上市前后,不管是定价、订单量,还是后续的等车周期,甚至是用户退定、二手转卖、试驾车爆胎等,相关话题分分钟被送上热搜。
当然,相比其他车圈大佬,雷军自带金山、小米手机时代积累的人气;小米有手机、家电等不同行业可复制的爆款方法论,以及其他车企没有的用户基础。
但见识到流量的威力后,车圈老板还是纷纷学起雷军,开直播、立人设、玩营销,抖音、微博是他们的主战场。
传统车企大佬中积极行动的包括长城汽车董事长魏建军、长安汽车董事长朱华荣、奇瑞汽车掌门人尹同跃等。他们基本是多平台入驻,有的虽然入驻多年但断更已久,2024年才又活跃起来。
新势力老板中,“蔚小理”都是代表。
3月中旬,李斌在抖音开直播,又是携妻子出镜,又是“道歉”(为汽油论道歉),亲和力拉满;12月底,在公众视野消失9个月后,李想连续直播3天,传递技术理念;2024年,何小鹏多次更新微博,分享观点,他这一年抖音短视频的更新量也是数倍于前两年,因为多次发过与博主合拍的视频,以及标志性的微笑,人设幽默感十足。
和前两个阶段相比,这一阶段个人IP流量战的典型特征是,形式上,车企老板更接地气、更频繁地通过短视频、直播和用户交流;人设上,给自己和品牌塑造的形象更加亲民、有责任感;受众上,在聚焦家庭用户的基础上,更聚焦年轻消费者群体;此外,是老板个人IP和车企的话题制造、口碑营销、运营水平等相配合,最终服务于销量和品牌。
不止一位受访者提到,由雷军掀起的“车圈老板卷IP”的风潮,会在2025年继续。更多老板会学习雷军,走到台前展示专业能力和个人魅力,车企也越来越注重通过高管形象为品牌造势。这将是品牌出圈、拉拢年轻消费群体的必备技能。
学习华为:卷智驾,拼技术
新势力第三个要学习的目标是华为。
2024年车圈有一大现象,“搭上华为好卖车”。因为智驾技术领先,华为旗下的鸿蒙智行有了压制传统豪华品牌的溢价能力,2024年全系累计销量44.5万辆,更关键的是,登上了中国新势力30万以上年销量第一名。
鸿蒙智行联盟体系中,有赛力斯问界、奇瑞智界、北汽享界、江淮尊界四大品牌。前三界已面市,江淮尊界计划2025年春季上市。
没有车企不羡慕华为靠智能化站稳高端市场的策略,过去两年多,华为的跟随者和效仿者太多了。
2025年,国内智驾的快速迭代由新势力继续延伸到整个车圈,智驾竞赛必将进入白热化阶段。且不说特斯拉FSD(完全自动驾驶系统)入华的杀伤力,前有华为这个“标兵”加速赋能车企,后有更多“追兵”,新势力曾经的优势被赶超,必须要想新的办法了。
回顾过去两年国内智驾的进展,从第一梯队的华为系、小鹏、理想领先,到第二梯队品牌蔚来、小米、智己逐步跟上,以及更多品牌或通过联合研发,或搭载第三方智驾方案,缩小与前两个梯队的差距。
2023年,只有以华为、小鹏为代表的头部厂商推进城市NOA(导航辅助系统,即在设置好出发地和目的地后车辆自主完成超车、变道、转弯等动作)上车,到2024年,理想、蔚来、小米、智己大规模落地城市NOA。
NOA按场景可分为高速NOA和城市NOA,其中高速NOA属于L2级别,多数车企已落地上车,城市NOA是接近L3级别的自动驾驶,使用场景更复杂(如信号灯、行人)、功能更加丰富(如自动泊车)。现阶段,得实现城市NOA才叫高阶智驾。
目前国内大部分车型的主流方案是纯视觉+端到端大模型。2024年,AI大模型快速发展,头部车企加速布局端到端技术路线,并走向以“车位到车位”为核心的落地阶段,其中华为系、小鹏、理想进展稍快。
与智驾相关的新能源车增量零部件,主要包括车载摄像头、激光雷达、智驾SoC,也都将在2025年、2026年进入快速增长阶段。
2025年,华为将推出D5平台激光雷达,高速L3也将在2025年商用。华为还预测,2025年用于L3的等效512线激光雷达、用于L2+的等效128线激光雷达与补盲激光雷达的价格将降低至4100元、1450元与700元。
过去,智驾主要搭载在30万元以上的高端车型,但2025年的形势会急剧变化。据东吴证券预测,在华为等车企的带领下,主流车企高端车型将加速普及城市NOA;L2智能化将在20万以下车型加速普及,主要是比亚迪、长城、吉利等。
来源 / 东吴证券
新能源汽车领域的投资人孙超补充道,高阶智驾车型售价有可能下探到13-15万元,头部玩家还可能将智驾方案下放到10万级别的车型上。
2025年将是高阶智驾规模化普及的一年,智驾能力将重塑各价格带的竞争格局。新势力只有继续投入智驾,拿出更高性价比、更先进的智驾系统。
平衡成本与收益是摆在新势力面前的下一个难题。高阶智驾成本不菲,激光雷达、传感器、芯片等各种高新技术零部件价格昂贵,“如果下放到平价车型,更难靠它赚钱”,孙超对「定焦One」表示。
结语
2012年特斯拉Model S发布,交付给国内首批车主,李想、李斌、何小鹏均在其中,三人在2014年-2015年加入新造车创业大潮,成长为头部造车新势力企业。新势力的第一个十年已经过去,原有的汽车市场格局已经彻底洗牌。
2025年,新势力进入第二个十年。多位行业人士认为,新势力品牌将进入强势期,重点卷向三个方面,性价比、品牌地位、智驾能力。这本质上也是因为,中国新能源车市场走向成熟,另辟蹊径的打法已经没有胜算。
一些趋势从2024年延续到了2025年,但在大方向之外,会有新的变化:
2025年,新势力格局可能出现松动。
特斯拉将推出中低端车型、Model Y改款等新车型,蔚来第二品牌乐道、理想纯电、小鹏增程,这些新车型能否得到市场认可;鸿蒙智行“四界”中的享界增程车型、尊界车型,能否成功冲击豪华车市场;小米YU7是否是小米汽车的下一个爆款;零跑高端化发力的B10市场前景如何……都是未知。
2025年,更多新势力将出海寻找机会。
2025年是多家新势力出海业务发力元年,例如,小鹏、零跑的海外销量在2024年第四季度有起量的苗头,是否能在2025年放量值得关注。
在中国市场之外,全球新能源车需求主要集中在欧美市场,不过,考虑到出海难度,新势力会主攻东南亚(越南、泰国等)、中东(埃及、阿联酋等)、北非等增速加快的新兴市场,推出更适应本地化需求的车型,完成销量目标。此外,墨西哥和巴西也将是重点突破的市场。
2025年,新势力将更强调盈利能力。
多家均已公布盈亏平衡时间表,例如,小鹏喊出2025年实现盈亏平衡,零跑预计2025年后半段实现盈利,蔚来将盈利时间推到了2026年。2025年是一个关键的窗口期,盈利或盈亏平衡不再是空头支票,将会成为这一年股价表现的关键。
2025年,行业将出现淘汰、整合,竞争格局更明晰。
在孙超看来,有小米汽车这匹黑马,以及越来越多车企与华为合作,2024年的行业格局比很多行业人士预判得还要复杂,“市场上不需要这么多玩家”。
价格战的根基是产品,2025年,被迫跟进的车企,生存只会愈发艰难。叠加资本退潮后的资金压力,新能源汽车产品的同质化等种种压力下,牌桌上的玩家必然会减少。
有投资人预测,20万元以内价格带马太效应明显,尤其是15万元以下价格带会出清部分车企。总之,主流价格带将进一步洗牌,也将出现行业整合的迹象 ,留给弱势车企的时间不多了。
应受访者要求,文中孙超为化名。
0
第一时间获取股权投资行业新鲜资讯和深度商业分析,请在微信公众账号中搜索投中网,或用手机扫描左侧二维码,即可获得投中网每日精华内容推送。
发表评论
全部评论