3月17日,科技部高技术研究发展中心(基础研究管理中心)发布2022年度中国科学十大进展。南京大学谭海仁团队凭借高效率的全钙钛矿叠层太阳能电池和组件方面的成果,入选此次十大进展。
中科创星在2022年8月,投资了谭海仁教授的创业项目——仁烁光能的Pre-A轮,对于钙钛矿太阳能电池相关技术,中科创星也一直坚定地看好。

谭海仁是南京大学现代工程与应用科学学院教授、博士生导师,入选中组部“海外高层次人才引进计划”、江苏省“双创人才”及“双创团队”领军人才,国家重点研发计划课题负责人。谭海仁从事新型光伏材料与器件的研究工作,在Nature、Science、Nature Energy、Nat. Comm.、Adv. Mater.等学术期刊发表论文80余篇,引用9000 余次。
钙钛矿是一类结构式为AMX3的吸光材料,通常为有机-无机复合型。A位可能是有机阳离子甲胺基(CH3NH2+)、甲脒基[CH(NH2)2+],或者无机的铯(Cs+),而M位的金属一般为铅(Pb2+)或锡(Sn2+),X位为卤素离子碘(I-)、溴(Br-)等。M位的金属阳离子和X位的卤素阴离子构成了空间八面体结构,而A位的基团位于其中,撑起整个结构。

作为第三代太阳能电池的核心吸光材料,钙钛矿材料性能优异、发展迅猛,成为新能源领域投资难以绕过的技术之一。
2022年全年,国内至少有9起钙钛矿太阳能电池相关的投融资事件,相关企业估值合计已经超100亿。即便进入2023年,钙钛矿太阳能电池的投资热也一直不减。

作为一级市场炙手可热的技术,再不投钙钛矿太阳能电池真就晚了。
PART 01钙钛矿电池,商业化临界点已至?
从硅基太阳能电池到化合物薄膜太阳能电池,再到新型太阳能电池,光伏技术已经发展到了第三代。作为第三代太阳能电池的代表技术之一,钙钛矿电池备受瞩目。在2009年,其光电转换效率还只有3.8%,到2021年已提高到25.7%,在其它类型的太阳能电池中前所未有。
因此,钙钛矿也被视为太阳能电池领域的“规则改变者”。
具体来说,钙钛矿电池较其它太阳能电池,共有如下8点技术优势:
●综合性能优良,能同时高效完成入射光的吸收、光生载流子的激发、输运、分离等多个过程;
●消光系数高且带隙宽度合适,能带宽度较佳,具有极高的消光系数,是开发高效低成本太阳能电池的理想材料;
●优良的双极性载流子输运性质。能高效传输电子和空穴,载流子寿命远长于其它太阳能电池;
●开路电压较高。在全日光照射下的能量损耗很低,转换效率还有大幅提高的空间;
●结构简单。由透明电极、电子传输层、钙钛矿吸光层、空穴传输层、金属电极五部分构成,可做成p-i-n型平面结构,有利于规模生产;
●低成本温和条件制备。电池核心材料可通过温和条件制备,如涂布法、气相沉积法等。工艺简单,制造成本低,能耗低,环境友好;
●可制备高效柔性器件。可以采用卷对卷大面积制备工艺将电池制在塑料、织物等柔性基底上,作为可穿戴、移动式柔性电源;
●钙钛矿材料组成元素多样,带隙可调性高,可通过改变各组分比例实现钙钛矿带隙的调节,影响太阳能电池开路电压、找到最优带隙实现其效率最大化。
注:带隙是导带的最低点和价带的最高点的能量之差,在钙钛矿电池中,它可以在一定程度上代表该体系对光子能量的利用程度,下图为常见太阳能电池的带隙范围。

在大力推进风光电发展、努力推动实现碳达峰碳中和目标的当下,钙钛矿电池基于自身种种优势,将为光伏产业打开存量和增量市场,未来市场容量相当乐观。
东岚集团发布的《中国钙钛矿产业链发展现状与趋势分析》显示,钙钛矿太阳能电池市场空间在2023年还只有18.09亿元人民币,到2027年可达1045.2亿元,年复合增长率为175.7%。到2030年,钙钛矿太阳能电池产业将持续增长,市场空间将达到7115.4亿元。

△图片来源:《中国钙钛矿产业链发展现状与趋势分析》
在政策方面,各国政府对钙钛矿太阳能电池相当友好,纷纷推出规划、政策,为其产业化发展铺路设桥。
早在2020年9月,韩国贸易工业和能源部便发布了太阳能组件行业的新路线图,提出基于硅和钙钛矿的串联太阳能电池技术将成为下一代光伏产品最有希望的候选者。未来五年将投入1900亿韩元(约合1.597亿美元) 用于串联光伏技术的研究,并最终在2030年,将太阳能电池的光电转换效率提升至35%。
2021年5月和2022年7月,日本和美国也先后发布相关政策,开发下一代太阳能电池技术、将钙钛矿光伏技术推向商业化。
国内方面,自2022年4月起发布大量文件,推动以钙钛矿为代表的光伏产业的技术进步、产业升级、标准制定等。

即便钙钛矿材料拥有种种优势,政策和产业也看好它的发展前景,但钙钛矿类别众多,并非每一条技术路线都有继续研发的价值。
PART 02技术路线很宽,投资却要走“窄”
钙钛矿电池是一个复杂的光伏发电系统,按照不同的分类依据,它可以分为各种类别。
前文已经提到,钙钛矿是一种AMX3结构的材料,不同的离子或基团组成会给钙钛矿材料带来不同的带隙宽度,我们可以据此将其分为宽带隙钙钛矿和窄带隙钙钛矿。
在结构上,钙钛矿电池一般由透明电极(Glass/FTO或Glass/ITO)、空穴传输层(HTL)、钙钛矿吸光层、电子传输层(ETL)和金属电极5个部分构成。
▌电池结构:n-i-p型还是p-i-n型?
根据传输层与钙钛矿层的搭配方式不同,我们可以把钙钛矿太阳能电池分为正式结构(n-i-p)钙钛矿太阳能电池和反式结构(p-i-n)钙钛矿太阳能电池。

△左:平面n-i-p结构;右:平面p-i-n结构
不过n-i-p结构钙钛矿太阳能电池的迟滞效应比较严重,而p-i-n结构钙钛矿太阳能电池制备工艺简单、迟滞效应弱,是目前钙钛矿电池的主流结构,只是在器件效率方面还需要进一步提高。
注:迟滞效应是困扰钙钛矿电池的重要关键问题之一,它指的是当光出现时,太阳能电池无法立刻全功率输出,以及光消失时,太阳能电池仍会短暂持续供电的现象。这会导致太阳能电池在测试过程中出现电流密度和电压曲线不完全重合的现象,影响测试的准确性,降低钙钛矿太阳能电池的实际性能。
▌电池材料:谁是当下主流?
在材料选择方面,钙钛矿太阳能电池核心结构中的每一层,都有多种材料可供选择。我们可以通过不同的材料组合,创造当下性能相对更优的钙钛矿电池。
◎电子传输层
作为钙钛矿太阳能电池中的重要组分之一,电子传输层在提取和传输光生电子、充当空穴阻挡层起重要作用。
一个高效的电子传输材料,其能级应当与钙钛矿活性层相匹配。这样才有利于电子提取的高电子迁移率,不仅能最大化光电转换效率,还有利于提升电池的长期稳定性。

可以说,能级匹配是除了材料本身特性之外,钙钛矿电池器件成功的另一关键。
电子传输层的材料有两类,金属氧化物和有机材料。
前者方面,TiO2能级匹配性高,制造工艺相对简单,但该材料电子迁移率低、电子陷阱态密度相对较高,会影响相应器件在紫外光照下的稳定性。目前,电子迁移率更高、光学性能和稳定性更好SnO2正不断取代TiO2,成为主流选择。
至于后者,富勒烯及其衍生物是平面钙钛矿太阳能电池最常用的有机电子传输材料,但此类材料不易进行化学结构和相关能级的调整,且成膜性和稳定性较差。因此,能否设计和开发出高效的非富勒烯有机小分子或聚合物,是决定有机材料是否具备发展价值的关键。
◎空穴传输层
空穴传输层是用来阻挡电子,防止钙钛矿活性层与电极直接接触,保护其免受氧气和水汽的侵蚀的结构。一个好的空穴传输层,对钙钛矿太阳能电池的转换效率和稳定性至关重要。

PTAA和PEDOT:PSS等有机聚合物,是目前空穴传输层主要采用的材料。但因其价格高昂、制备复杂,并且稳定性方面也存在一定问题,限制了有机空穴传输材料在钙钛矿太阳能电池领域的大规模商业化使用。
中科创星认为,开发稳定、低成本的无机空穴传输层取代有机材料,对钙钛矿太阳能电池的商业化应用更有意义。
这是因为,在反式钙钛矿太阳能电池中,无机p型半导体的研究相对导电聚合物更为广泛,而且稳定性更好。此外,NiOx材料已经在研究中表现出了优良的性能,包括可见光区吸收少、化学稳定性高、易于掺杂改性、制备方法多样等。
NiOx材料也存在本征电导率较低、能级不够匹配、与钙钛矿层接触性差,以及在其上生长的钙钛矿薄膜结晶性不够好等劣势,不过在中科创星看来,这些问题可以通过持续研发,对该材料进行后续修饰改性逐步解决。
◎透明电极
透明电极又称透明衬底,目前研究较多材料包括透明导电氧化物、银纳米线、超薄金属与碳基透明导电薄膜。其中,透明导电氧化物是主流选择,而超薄金属更适合于柔性电池,中科创星认为二者进展情况均值得关注。
在中科创星看来,虽然钙钛矿电池的类别复杂,但有发展前景和投资潜力的技术路线已有迹可循。
结构上,p-i-n型已是叠层电池选择的主流结构,而在材料上,中科创星建议进一步关注其它部分的发展,提升和钙钛矿材料的匹配度,获得太阳能电池器件转换效率的整体提升。新的材料突破将带来转化效率更高、性能更加稳定、生产成本更低的钙钛矿太阳能电池,并进一步主力行业的大规模商业化落地。
不过,技术路线是否足够有前景,还取决于上游生产。
PART 03钙钛矿虽好,关键在上游
跟晶硅相比,钙钛矿电池的生产工艺更简洁、产业链更短,产能投资只有晶硅的一半左右。
以1GW产能的投资为例,晶硅在硅料、硅片、电池、组件等环节共需要投资约9.6亿元,而在达到一定成熟度后,钙钛矿电池只要投资5亿元左右,便能实现1GW产能,是晶硅的1/2左右。
即便如此,钙钛矿太阳能电池的生产流程也依然有如下14步。

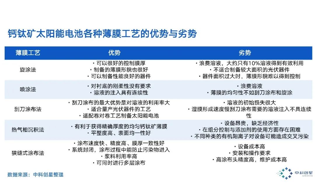
最重要的环节是如何在缓冲层上涂布钙钛矿薄膜,也就是钙钛矿太阳能电池的薄膜工艺。目前已有的工艺包括旋涂法、喷涂法、刮刀涂布法、热气相沉积法和狭缝式涂布法。

其中,狭缝式涂布是一种先进的预计量涂布技术,利用该技术不仅能获得较高精度的涂层,而且供应给涂布头的墨水可以连续、几乎无损失地涂布,理论上能够形成无限长的薄膜,并且涂覆不同材料组成的多层膜。

即便该方法尚需进一步优化前体的组成和结晶过程,以提升涂布质量,但这并不影响该技术成为目前最适用于大面积制备太阳能电池的工艺之一。
PART 04钙钛矿电池,会“叠”很重要
钙钛矿材料在光伏产业的应用主要有两个技术方向:单结和叠层。
虽然单结和叠层技术目前呈并行发展态势,但中科创星认为,叠层技术更具有研发和投资前景,能够代表钙钛矿未来的发展方向。
理由在于,当光子能量超过材料的带隙时,多余的能量会因热化而丢失,这限制了单结、二结甚至三结太阳能电池转化效率的理论极限。而叠层(多结)太阳能电池可以利用多个半导体材料带隙的不同吸光层,减少由于载流子热化而带来的能量损失。

有研究结果显示,带隙处于1.1eV到1.4eV之间的单结太阳能电池效率的理论极限在34%左右,带隙匹配的二结太阳能电池的理论极限效率为46%,三结太阳能电池极限效率为52%,当结数不受限的时候,叠层(多结)太阳能电池的理论效率可达68%。
因此,叠层技术是提高太阳能电池效率的有效方法,可突破当前光伏市场效率极限。
至于该怎么“叠”呢?主流的研究方向是两端叠层的方式,即子电池通过互联界面串联,这种方式仅需一个透明电极、成本较低,不仅在工艺方面具备发展前景,目前叠层太阳能电池的世界记录也大多由两端叠层结构的电池创造。

△图片来源:仁烁光能官网
前文已经提到,钙钛矿材料具有带隙可调性,业界一般通过成分调控,使钙钛矿材料的带隙在1.4~2.2 eV 之间变化,作为上层的宽带隙“顶电池”使用;而另一子电池则使用窄带隙的电池,依据该子电池的不同,我们可以将钙钛矿叠层电池分为钙钛矿-晶硅叠层电池、全钙钛矿叠层电池、钙钛矿-CIGS(铜铟镓硒)叠层电池和钙钛矿-有机叠层电池等四类。其中,前两者具有更高的光电转换效率,是研发的重点。

▌钙钛矿-晶硅叠层电池
钙钛矿-晶硅叠层电池是目前效率最高,也是最主流的钙钛矿叠层电池。在实验室环境下,钙钛矿-晶硅叠层电池的转化效率已突破30%,达到32.5%。
另外,该技术路线还具有开路电压高、寿命长、市场庞大且产业链成熟等优点。
但钙钛矿-晶硅叠层电池的劣势也十分明显——晶硅电池片有的问题它都有,如晶硅电池片效率触及天花板、晶硅能耗高、硅片屡涨难降、建筑和车顶场景应用受限、顶部钙钛矿层难以高质量沉积于绒面结构的晶硅底电池上等等。
即使存在一定劣势,但因其极佳的光电转换效率,仍具有较高的市场前景。中科创星认为,未来对于晶硅绒面结构的利用,将成为推动钙钛矿-晶硅叠层电池效率进一步提升的方向。
▌全钙钛矿叠层电池
2021年2月,仁烁光能(南京大学谭海仁团队)创造了全钙钛矿叠层里程碑式世界纪录——26.4%的转换效率,首次超越25.7%的单结钙钛矿电池。另外,该团队还一直保持着小尺寸电池效率29.0%的世界纪录。

△图片来源:仁烁光能官网
虽然距离钙钛矿-晶硅叠层电池的32.5%尚有一定差距,但优势更加独特、突出:
●全钙钛矿叠层电池具有高的理论光电转换效率;
●全钙钛矿叠层电池有望取得比钙钛矿-晶硅叠层电池以及晶硅电池更低的度电成本;
●经测算,钙钛矿组件的制造成本可达到单晶硅组件成本的50%,更具成本优势;
●在建筑光伏、车顶光伏与消费品光伏方面比钙钛矿-晶硅叠层更具应用前景;
●制备温度远低于晶硅,全生命周期的能耗更低。
不过,该叠层电池还存在良品率与钙钛矿层的大尺寸效率,稳定、连续生产还不能满足,产业链不成熟等不足。这相当依赖产业端的技术优化,比如仁烁光能自研的全溶液法印刷技术,能够高效、高质量的制备叠层电池。
综上,中科创星认为,全钙钛矿叠层电池仍具备较好的发展与应用潜力,是值得关注的方向。未来若有公司能够解决良品率和连续生产的问题,将在钙钛矿产业获得巨大优势。
总之,钙钛矿-晶硅叠层与全钙钛矿叠层太阳能电池因具有更高的光电转换效率,是目前研发的重点。
在钙钛矿-晶硅叠层电池领域,德国柏林亥姆霍兹中心(HZB)和英国牛津光伏公司(Oxford PV)掌握技术优势,前者创造了该技术路线32.5%的世界效率记录,而后者则是目前大面积(274c㎡)叠层电池转换效率纪录的保持者。
全钙钛矿叠层电池方面,南京大学谭海仁教授创立的仁烁光能一骑绝尘。2022年12月,该公司创造了全钙钛矿叠层电池新的效率记录——29.0%,再次打破了团队在6月创造的28.0%的世界纪录,技术领先行业。
2023年2月,仁烁光能建设的全球首条全钙钛矿叠层光伏组件研发线正式投产,组件尺寸30*40c㎡,目前10MW研发中试线已全线跑通。该公司150MW中试线预计在今年第三季度投产,并于明年实现量产,进而建设GW线。

△仁烁光能10MW研发中试产线
另外,国内方面还有协鑫光电等公司在从事单结钙钛矿电池方面的研发工作。协鑫光电是全球钙钛矿太阳能电池商业化的开拓者,范斌博士团队的研究成果对该领域具有开创性的贡献,大大提高了钙钛矿太阳能电池的商业化发展速度。
那么,行业的未来到底是钙钛矿-晶硅叠层还是全钙钛矿叠层呢?
中科创星认为,从目前的发展情况看,钙钛矿-晶硅叠层电池的转化效率高于全钙钛矿叠层电池,作为晶硅产品生命周期的延续,暂时处于优势地位。
仁烁光能创始人兼董事长谭海仁对中科创星表示,全钙钛矿叠层理论效率同样很高,其效率也有望做到与晶硅叠层相当;另一方面,全钙钛矿叠层电池未来有望实现更低成本与生产时低能耗的特点。

△图片来源:仁烁光能官网
“钙铁矿集合了光伏太阳能电池所有优点,并且对比晶硅具有极其明显的技术及成本优势。”谭海仁告诉中科创星,随着晶硅走到效率与成本的天花板,钙钛矿技术仍会不断进步,其性价比优势会随效率的提升与技术的发展不断显现,全钙钛矿叠层电池也会成为未来发展的重要方向。
不仅如此,太阳能电池在测试中的高效不代表实际应用中同样高效。钙钛矿材料温度系数低,弱光性好,钙钛矿电池的实际发电量比晶硅电池高出约10%,效率18%的钙钛矿组件,实际发电能力相当于效率20%的晶硅组件。
基于上述理由,中科创星认为钙钛矿材料相较晶硅将具有更强的长期优势。
PART 05钙钛矿,离商业化还有多远?
在中科创星看来,钙钛矿的技术优势已毋庸置疑,但若想实现商业化,还要解决如下问题:
首先是生产。
无论何种叠层,钙钛矿层都是影响结果的关键组分。但是,钙钛矿层仍存在缺陷密度多、成膜质量低、大面积组件效率下降明显与良品率的问题,所以钙钛矿层的高质量、稳定、连续生产是其核心问题。
在规模生产工艺上,狭缝涂布是钙钛矿电池当下采用的主流生产方式。需关注该技术如何与其它工艺过程配合、提升钙钛矿层质量。而在成膜工艺上,传统加热退火工艺制备方法容易导致钙钛矿薄膜表面粗糙、质量不高等。因此,研发更高效的高质量钙钛矿薄膜处理方法也很有必要。
其次是转化效率。
钙钛矿核心层材料的进步,是提升其效率的关键之一。宽带隙的钙钛矿层、窄带隙的钙钛矿层、电子传输层、空穴传输层在效率、稳定性方面均有进步空间,材料之间的匹配性还需要进一步优化。而相关公司也会在行业发展的过程中,沉淀大量的数据与工艺,最终成为公司的技术“护城河”之一。
第三是稳定性。
封装是提升钙钛矿稳定性的重要环节,也是保证钙钛矿电池寿命的关键。封装材料方面,传统EVA胶膜抗PID性能差,不适应钙钛矿太阳能电池的封装,POE胶膜适合用于钙钛矿电池,但该技术主要被陶氏杜邦、埃克森美孚垄断,国产替代大有可为。另外,封装工艺也需要针对钙钛矿太阳能电池易分层、断裂的现象,开发新的工艺。
最后是回收。
铅污染是钙钛矿材料商业化应用环节中难以回避的问题。钙钛矿太阳能电池若要实现大规模商业化,必须建立完善的回收体系,回收电池体系中的铅和基片,实现钙钛矿电池原材料的循环再利用。
但无论生产、效率还是稳定性,都可以通过技术优化,进行解决。中科创星认为,在资金和技术的加持下,钙钛矿太阳能电池行业也将快速发展,实现商业化,不仅缓解当下能源紧缺的现状,还会助力世界各国实现碳达峰、碳中和。
作为中科创星作为“硬科技”理念的缔造者和“硬科技”投资的先行者,始终相信硬科技改变世界。
基于这样的投资理念,中科创星不仅成功投资了荣获2022年度中国科学十大进展的仁烁光能,还有荣获2020年中国科学十大进展西安交通大学徐卓教授团队的技术成果转化公司;以及北京大学教授刘开辉与中科院院士王恩哥团队的“米级高指数晶面单晶铜箔库制造”产业化公司—中科晶益,该技术荣获2020年中国重大技术进展(十项)和2020年度中国半导体十大研究进展。

仁烁光能和中科晶益等公司之所以能获得这样的成绩,与其长期的研究积累分不开。中科创星创始合伙人米磊表示,要做好硬科技创业公司,就要有“勇担使命、敢为人先、啃硬骨头、十年磨剑”的硬科技精神,硬科技投资也是一样。
“做硬科技投资,需要经过更长时间的摸索学习,建立起来自己学习系统,对某些行业、某些公司拥有比别人更深的理解,这有才能够对行业和公司的表现作出更加准确的判断。”在米磊看来,硬科技创新所需的时间长、风险大,这要求投资机构对未来对技术的必然性有十足的把握。
中科创星之所以能够在这些优秀的科学家获奖之前,发掘并投资他们的创业项目,也与中科创星的投资逻辑分不开。米磊说,“无论是一家公司,还是一家投资机构,专注是最重要的。越专注,越专业。”
硬科技创新的投资者,就像肥料和水,一点一滴地浇灌,帮助这些种子长成参天大树,而中科创星人就要有决心做这样的“浇灌者”。
我们始终相信,未来的世界将成为由技术驱动的世界,而中科创星要做的,就是投国家和社会最需要的技术。通过硬科技解决当下和未来有可能出现的“卡脖子”问题,让中国重返世界之巅,让那些有望推动科技革命、改变世界未来规则的技术,掌握在我们自己的手里。
参考资料:
1.中科创星行研报告《钙钛矿叠层太阳能电池研究》
2.《中国钙钛矿产业链发展现状与趋势分析》https://mp.weixin.qq.com/s/107NoLNKI22YWErtJNF4_w
3.仁烁光能官网https://www.renshinesolar.com/page100%3Farticle_id=50
钙钛矿太阳能电池,光伏投资的下一个战场?
对于钙钛矿太阳能电池相关技术,中科创星也一直坚定地看好。
3月17日,科技部高技术研究发展中心(基础研究管理中心)发布2022年度中国科学十大进展。南京大学谭海仁团队凭借高效率的全钙钛矿叠层太阳能电池和组件方面的成果,入选此次十大进展。
中科创星在2022年8月,投资了谭海仁教授的创业项目——仁烁光能的Pre-A轮,对于钙钛矿太阳能电池相关技术,中科创星也一直坚定地看好。
谭海仁是南京大学现代工程与应用科学学院教授、博士生导师,入选中组部“海外高层次人才引进计划”、江苏省“双创人才”及“双创团队”领军人才,国家重点研发计划课题负责人。谭海仁从事新型光伏材料与器件的研究工作,在Nature、Science、Nature Energy、Nat. Comm.、Adv. Mater.等学术期刊发表论文80余篇,引用9000 余次。
钙钛矿是一类结构式为AMX3的吸光材料,通常为有机-无机复合型。A位可能是有机阳离子甲胺基(CH3NH2+)、甲脒基[CH(NH2)2+],或者无机的铯(Cs+),而M位的金属一般为铅(Pb2+)或锡(Sn2+),X位为卤素离子碘(I-)、溴(Br-)等。M位的金属阳离子和X位的卤素阴离子构成了空间八面体结构,而A位的基团位于其中,撑起整个结构。
作为第三代太阳能电池的核心吸光材料,钙钛矿材料性能优异、发展迅猛,成为新能源领域投资难以绕过的技术之一。
2022年全年,国内至少有9起钙钛矿太阳能电池相关的投融资事件,相关企业估值合计已经超100亿。即便进入2023年,钙钛矿太阳能电池的投资热也一直不减。
作为一级市场炙手可热的技术,再不投钙钛矿太阳能电池真就晚了。
PART 01钙钛矿电池,商业化临界点已至?
从硅基太阳能电池到化合物薄膜太阳能电池,再到新型太阳能电池,光伏技术已经发展到了第三代。作为第三代太阳能电池的代表技术之一,钙钛矿电池备受瞩目。在2009年,其光电转换效率还只有3.8%,到2021年已提高到25.7%,在其它类型的太阳能电池中前所未有。
因此,钙钛矿也被视为太阳能电池领域的“规则改变者”。
具体来说,钙钛矿电池较其它太阳能电池,共有如下8点技术优势:
●综合性能优良,能同时高效完成入射光的吸收、光生载流子的激发、输运、分离等多个过程;
●消光系数高且带隙宽度合适,能带宽度较佳,具有极高的消光系数,是开发高效低成本太阳能电池的理想材料;
●优良的双极性载流子输运性质。能高效传输电子和空穴,载流子寿命远长于其它太阳能电池;
●开路电压较高。在全日光照射下的能量损耗很低,转换效率还有大幅提高的空间;
●结构简单。由透明电极、电子传输层、钙钛矿吸光层、空穴传输层、金属电极五部分构成,可做成p-i-n型平面结构,有利于规模生产;
●低成本温和条件制备。电池核心材料可通过温和条件制备,如涂布法、气相沉积法等。工艺简单,制造成本低,能耗低,环境友好;
●可制备高效柔性器件。可以采用卷对卷大面积制备工艺将电池制在塑料、织物等柔性基底上,作为可穿戴、移动式柔性电源;
●钙钛矿材料组成元素多样,带隙可调性高,可通过改变各组分比例实现钙钛矿带隙的调节,影响太阳能电池开路电压、找到最优带隙实现其效率最大化。
注:带隙是导带的最低点和价带的最高点的能量之差,在钙钛矿电池中,它可以在一定程度上代表该体系对光子能量的利用程度,下图为常见太阳能电池的带隙范围。
在大力推进风光电发展、努力推动实现碳达峰碳中和目标的当下,钙钛矿电池基于自身种种优势,将为光伏产业打开存量和增量市场,未来市场容量相当乐观。
东岚集团发布的《中国钙钛矿产业链发展现状与趋势分析》显示,钙钛矿太阳能电池市场空间在2023年还只有18.09亿元人民币,到2027年可达1045.2亿元,年复合增长率为175.7%。到2030年,钙钛矿太阳能电池产业将持续增长,市场空间将达到7115.4亿元。
△图片来源:《中国钙钛矿产业链发展现状与趋势分析》
在政策方面,各国政府对钙钛矿太阳能电池相当友好,纷纷推出规划、政策,为其产业化发展铺路设桥。
早在2020年9月,韩国贸易工业和能源部便发布了太阳能组件行业的新路线图,提出基于硅和钙钛矿的串联太阳能电池技术将成为下一代光伏产品最有希望的候选者。未来五年将投入1900亿韩元(约合1.597亿美元) 用于串联光伏技术的研究,并最终在2030年,将太阳能电池的光电转换效率提升至35%。
2021年5月和2022年7月,日本和美国也先后发布相关政策,开发下一代太阳能电池技术、将钙钛矿光伏技术推向商业化。
国内方面,自2022年4月起发布大量文件,推动以钙钛矿为代表的光伏产业的技术进步、产业升级、标准制定等。
即便钙钛矿材料拥有种种优势,政策和产业也看好它的发展前景,但钙钛矿类别众多,并非每一条技术路线都有继续研发的价值。
PART 02技术路线很宽,投资却要走“窄”
钙钛矿电池是一个复杂的光伏发电系统,按照不同的分类依据,它可以分为各种类别。
前文已经提到,钙钛矿是一种AMX3结构的材料,不同的离子或基团组成会给钙钛矿材料带来不同的带隙宽度,我们可以据此将其分为宽带隙钙钛矿和窄带隙钙钛矿。
在结构上,钙钛矿电池一般由透明电极(Glass/FTO或Glass/ITO)、空穴传输层(HTL)、钙钛矿吸光层、电子传输层(ETL)和金属电极5个部分构成。
▌电池结构:n-i-p型还是p-i-n型?
根据传输层与钙钛矿层的搭配方式不同,我们可以把钙钛矿太阳能电池分为正式结构(n-i-p)钙钛矿太阳能电池和反式结构(p-i-n)钙钛矿太阳能电池。
△左:平面n-i-p结构;右:平面p-i-n结构
不过n-i-p结构钙钛矿太阳能电池的迟滞效应比较严重,而p-i-n结构钙钛矿太阳能电池制备工艺简单、迟滞效应弱,是目前钙钛矿电池的主流结构,只是在器件效率方面还需要进一步提高。
注:迟滞效应是困扰钙钛矿电池的重要关键问题之一,它指的是当光出现时,太阳能电池无法立刻全功率输出,以及光消失时,太阳能电池仍会短暂持续供电的现象。这会导致太阳能电池在测试过程中出现电流密度和电压曲线不完全重合的现象,影响测试的准确性,降低钙钛矿太阳能电池的实际性能。
▌电池材料:谁是当下主流?
在材料选择方面,钙钛矿太阳能电池核心结构中的每一层,都有多种材料可供选择。我们可以通过不同的材料组合,创造当下性能相对更优的钙钛矿电池。
◎电子传输层
作为钙钛矿太阳能电池中的重要组分之一,电子传输层在提取和传输光生电子、充当空穴阻挡层起重要作用。
一个高效的电子传输材料,其能级应当与钙钛矿活性层相匹配。这样才有利于电子提取的高电子迁移率,不仅能最大化光电转换效率,还有利于提升电池的长期稳定性。
可以说,能级匹配是除了材料本身特性之外,钙钛矿电池器件成功的另一关键。
电子传输层的材料有两类,金属氧化物和有机材料。
前者方面,TiO2能级匹配性高,制造工艺相对简单,但该材料电子迁移率低、电子陷阱态密度相对较高,会影响相应器件在紫外光照下的稳定性。目前,电子迁移率更高、光学性能和稳定性更好SnO2正不断取代TiO2,成为主流选择。
至于后者,富勒烯及其衍生物是平面钙钛矿太阳能电池最常用的有机电子传输材料,但此类材料不易进行化学结构和相关能级的调整,且成膜性和稳定性较差。因此,能否设计和开发出高效的非富勒烯有机小分子或聚合物,是决定有机材料是否具备发展价值的关键。
◎空穴传输层
空穴传输层是用来阻挡电子,防止钙钛矿活性层与电极直接接触,保护其免受氧气和水汽的侵蚀的结构。一个好的空穴传输层,对钙钛矿太阳能电池的转换效率和稳定性至关重要。
PTAA和PEDOT:PSS等有机聚合物,是目前空穴传输层主要采用的材料。但因其价格高昂、制备复杂,并且稳定性方面也存在一定问题,限制了有机空穴传输材料在钙钛矿太阳能电池领域的大规模商业化使用。
中科创星认为,开发稳定、低成本的无机空穴传输层取代有机材料,对钙钛矿太阳能电池的商业化应用更有意义。
这是因为,在反式钙钛矿太阳能电池中,无机p型半导体的研究相对导电聚合物更为广泛,而且稳定性更好。此外,NiOx材料已经在研究中表现出了优良的性能,包括可见光区吸收少、化学稳定性高、易于掺杂改性、制备方法多样等。
NiOx材料也存在本征电导率较低、能级不够匹配、与钙钛矿层接触性差,以及在其上生长的钙钛矿薄膜结晶性不够好等劣势,不过在中科创星看来,这些问题可以通过持续研发,对该材料进行后续修饰改性逐步解决。
◎透明电极
透明电极又称透明衬底,目前研究较多材料包括透明导电氧化物、银纳米线、超薄金属与碳基透明导电薄膜。其中,透明导电氧化物是主流选择,而超薄金属更适合于柔性电池,中科创星认为二者进展情况均值得关注。
在中科创星看来,虽然钙钛矿电池的类别复杂,但有发展前景和投资潜力的技术路线已有迹可循。
结构上,p-i-n型已是叠层电池选择的主流结构,而在材料上,中科创星建议进一步关注其它部分的发展,提升和钙钛矿材料的匹配度,获得太阳能电池器件转换效率的整体提升。新的材料突破将带来转化效率更高、性能更加稳定、生产成本更低的钙钛矿太阳能电池,并进一步主力行业的大规模商业化落地。
不过,技术路线是否足够有前景,还取决于上游生产。
PART 03钙钛矿虽好,关键在上游
跟晶硅相比,钙钛矿电池的生产工艺更简洁、产业链更短,产能投资只有晶硅的一半左右。
以1GW产能的投资为例,晶硅在硅料、硅片、电池、组件等环节共需要投资约9.6亿元,而在达到一定成熟度后,钙钛矿电池只要投资5亿元左右,便能实现1GW产能,是晶硅的1/2左右。
即便如此,钙钛矿太阳能电池的生产流程也依然有如下14步。
最重要的环节是如何在缓冲层上涂布钙钛矿薄膜,也就是钙钛矿太阳能电池的薄膜工艺。目前已有的工艺包括旋涂法、喷涂法、刮刀涂布法、热气相沉积法和狭缝式涂布法。
其中,狭缝式涂布是一种先进的预计量涂布技术,利用该技术不仅能获得较高精度的涂层,而且供应给涂布头的墨水可以连续、几乎无损失地涂布,理论上能够形成无限长的薄膜,并且涂覆不同材料组成的多层膜。
即便该方法尚需进一步优化前体的组成和结晶过程,以提升涂布质量,但这并不影响该技术成为目前最适用于大面积制备太阳能电池的工艺之一。
PART 04钙钛矿电池,会“叠”很重要
钙钛矿材料在光伏产业的应用主要有两个技术方向:单结和叠层。
虽然单结和叠层技术目前呈并行发展态势,但中科创星认为,叠层技术更具有研发和投资前景,能够代表钙钛矿未来的发展方向。
理由在于,当光子能量超过材料的带隙时,多余的能量会因热化而丢失,这限制了单结、二结甚至三结太阳能电池转化效率的理论极限。而叠层(多结)太阳能电池可以利用多个半导体材料带隙的不同吸光层,减少由于载流子热化而带来的能量损失。
有研究结果显示,带隙处于1.1eV到1.4eV之间的单结太阳能电池效率的理论极限在34%左右,带隙匹配的二结太阳能电池的理论极限效率为46%,三结太阳能电池极限效率为52%,当结数不受限的时候,叠层(多结)太阳能电池的理论效率可达68%。
因此,叠层技术是提高太阳能电池效率的有效方法,可突破当前光伏市场效率极限。
至于该怎么“叠”呢?主流的研究方向是两端叠层的方式,即子电池通过互联界面串联,这种方式仅需一个透明电极、成本较低,不仅在工艺方面具备发展前景,目前叠层太阳能电池的世界记录也大多由两端叠层结构的电池创造。
△图片来源:仁烁光能官网
前文已经提到,钙钛矿材料具有带隙可调性,业界一般通过成分调控,使钙钛矿材料的带隙在1.4~2.2 eV 之间变化,作为上层的宽带隙“顶电池”使用;而另一子电池则使用窄带隙的电池,依据该子电池的不同,我们可以将钙钛矿叠层电池分为钙钛矿-晶硅叠层电池、全钙钛矿叠层电池、钙钛矿-CIGS(铜铟镓硒)叠层电池和钙钛矿-有机叠层电池等四类。其中,前两者具有更高的光电转换效率,是研发的重点。
▌钙钛矿-晶硅叠层电池
钙钛矿-晶硅叠层电池是目前效率最高,也是最主流的钙钛矿叠层电池。在实验室环境下,钙钛矿-晶硅叠层电池的转化效率已突破30%,达到32.5%。
另外,该技术路线还具有开路电压高、寿命长、市场庞大且产业链成熟等优点。
但钙钛矿-晶硅叠层电池的劣势也十分明显——晶硅电池片有的问题它都有,如晶硅电池片效率触及天花板、晶硅能耗高、硅片屡涨难降、建筑和车顶场景应用受限、顶部钙钛矿层难以高质量沉积于绒面结构的晶硅底电池上等等。
即使存在一定劣势,但因其极佳的光电转换效率,仍具有较高的市场前景。中科创星认为,未来对于晶硅绒面结构的利用,将成为推动钙钛矿-晶硅叠层电池效率进一步提升的方向。
▌全钙钛矿叠层电池
2021年2月,仁烁光能(南京大学谭海仁团队)创造了全钙钛矿叠层里程碑式世界纪录——26.4%的转换效率,首次超越25.7%的单结钙钛矿电池。另外,该团队还一直保持着小尺寸电池效率29.0%的世界纪录。
△图片来源:仁烁光能官网
虽然距离钙钛矿-晶硅叠层电池的32.5%尚有一定差距,但优势更加独特、突出:
●全钙钛矿叠层电池具有高的理论光电转换效率;
●全钙钛矿叠层电池有望取得比钙钛矿-晶硅叠层电池以及晶硅电池更低的度电成本;
●经测算,钙钛矿组件的制造成本可达到单晶硅组件成本的50%,更具成本优势;
●在建筑光伏、车顶光伏与消费品光伏方面比钙钛矿-晶硅叠层更具应用前景;
●制备温度远低于晶硅,全生命周期的能耗更低。
不过,该叠层电池还存在良品率与钙钛矿层的大尺寸效率,稳定、连续生产还不能满足,产业链不成熟等不足。这相当依赖产业端的技术优化,比如仁烁光能自研的全溶液法印刷技术,能够高效、高质量的制备叠层电池。
综上,中科创星认为,全钙钛矿叠层电池仍具备较好的发展与应用潜力,是值得关注的方向。未来若有公司能够解决良品率和连续生产的问题,将在钙钛矿产业获得巨大优势。
总之,钙钛矿-晶硅叠层与全钙钛矿叠层太阳能电池因具有更高的光电转换效率,是目前研发的重点。
在钙钛矿-晶硅叠层电池领域,德国柏林亥姆霍兹中心(HZB)和英国牛津光伏公司(Oxford PV)掌握技术优势,前者创造了该技术路线32.5%的世界效率记录,而后者则是目前大面积(274c㎡)叠层电池转换效率纪录的保持者。
全钙钛矿叠层电池方面,南京大学谭海仁教授创立的仁烁光能一骑绝尘。2022年12月,该公司创造了全钙钛矿叠层电池新的效率记录——29.0%,再次打破了团队在6月创造的28.0%的世界纪录,技术领先行业。
2023年2月,仁烁光能建设的全球首条全钙钛矿叠层光伏组件研发线正式投产,组件尺寸30*40c㎡,目前10MW研发中试线已全线跑通。该公司150MW中试线预计在今年第三季度投产,并于明年实现量产,进而建设GW线。
△仁烁光能10MW研发中试产线
另外,国内方面还有协鑫光电等公司在从事单结钙钛矿电池方面的研发工作。协鑫光电是全球钙钛矿太阳能电池商业化的开拓者,范斌博士团队的研究成果对该领域具有开创性的贡献,大大提高了钙钛矿太阳能电池的商业化发展速度。
那么,行业的未来到底是钙钛矿-晶硅叠层还是全钙钛矿叠层呢?
中科创星认为,从目前的发展情况看,钙钛矿-晶硅叠层电池的转化效率高于全钙钛矿叠层电池,作为晶硅产品生命周期的延续,暂时处于优势地位。
仁烁光能创始人兼董事长谭海仁对中科创星表示,全钙钛矿叠层理论效率同样很高,其效率也有望做到与晶硅叠层相当;另一方面,全钙钛矿叠层电池未来有望实现更低成本与生产时低能耗的特点。
△图片来源:仁烁光能官网
“钙铁矿集合了光伏太阳能电池所有优点,并且对比晶硅具有极其明显的技术及成本优势。”谭海仁告诉中科创星,随着晶硅走到效率与成本的天花板,钙钛矿技术仍会不断进步,其性价比优势会随效率的提升与技术的发展不断显现,全钙钛矿叠层电池也会成为未来发展的重要方向。
不仅如此,太阳能电池在测试中的高效不代表实际应用中同样高效。钙钛矿材料温度系数低,弱光性好,钙钛矿电池的实际发电量比晶硅电池高出约10%,效率18%的钙钛矿组件,实际发电能力相当于效率20%的晶硅组件。
基于上述理由,中科创星认为钙钛矿材料相较晶硅将具有更强的长期优势。
PART 05钙钛矿,离商业化还有多远?
在中科创星看来,钙钛矿的技术优势已毋庸置疑,但若想实现商业化,还要解决如下问题:
首先是生产。
无论何种叠层,钙钛矿层都是影响结果的关键组分。但是,钙钛矿层仍存在缺陷密度多、成膜质量低、大面积组件效率下降明显与良品率的问题,所以钙钛矿层的高质量、稳定、连续生产是其核心问题。
在规模生产工艺上,狭缝涂布是钙钛矿电池当下采用的主流生产方式。需关注该技术如何与其它工艺过程配合、提升钙钛矿层质量。而在成膜工艺上,传统加热退火工艺制备方法容易导致钙钛矿薄膜表面粗糙、质量不高等。因此,研发更高效的高质量钙钛矿薄膜处理方法也很有必要。
其次是转化效率。
钙钛矿核心层材料的进步,是提升其效率的关键之一。宽带隙的钙钛矿层、窄带隙的钙钛矿层、电子传输层、空穴传输层在效率、稳定性方面均有进步空间,材料之间的匹配性还需要进一步优化。而相关公司也会在行业发展的过程中,沉淀大量的数据与工艺,最终成为公司的技术“护城河”之一。
第三是稳定性。
封装是提升钙钛矿稳定性的重要环节,也是保证钙钛矿电池寿命的关键。封装材料方面,传统EVA胶膜抗PID性能差,不适应钙钛矿太阳能电池的封装,POE胶膜适合用于钙钛矿电池,但该技术主要被陶氏杜邦、埃克森美孚垄断,国产替代大有可为。另外,封装工艺也需要针对钙钛矿太阳能电池易分层、断裂的现象,开发新的工艺。
最后是回收。
铅污染是钙钛矿材料商业化应用环节中难以回避的问题。钙钛矿太阳能电池若要实现大规模商业化,必须建立完善的回收体系,回收电池体系中的铅和基片,实现钙钛矿电池原材料的循环再利用。
但无论生产、效率还是稳定性,都可以通过技术优化,进行解决。中科创星认为,在资金和技术的加持下,钙钛矿太阳能电池行业也将快速发展,实现商业化,不仅缓解当下能源紧缺的现状,还会助力世界各国实现碳达峰、碳中和。
作为中科创星作为“硬科技”理念的缔造者和“硬科技”投资的先行者,始终相信硬科技改变世界。
基于这样的投资理念,中科创星不仅成功投资了荣获2022年度中国科学十大进展的仁烁光能,还有荣获2020年中国科学十大进展西安交通大学徐卓教授团队的技术成果转化公司;以及北京大学教授刘开辉与中科院院士王恩哥团队的“米级高指数晶面单晶铜箔库制造”产业化公司—中科晶益,该技术荣获2020年中国重大技术进展(十项)和2020年度中国半导体十大研究进展。
仁烁光能和中科晶益等公司之所以能获得这样的成绩,与其长期的研究积累分不开。中科创星创始合伙人米磊表示,要做好硬科技创业公司,就要有“勇担使命、敢为人先、啃硬骨头、十年磨剑”的硬科技精神,硬科技投资也是一样。
“做硬科技投资,需要经过更长时间的摸索学习,建立起来自己学习系统,对某些行业、某些公司拥有比别人更深的理解,这有才能够对行业和公司的表现作出更加准确的判断。”在米磊看来,硬科技创新所需的时间长、风险大,这要求投资机构对未来对技术的必然性有十足的把握。
中科创星之所以能够在这些优秀的科学家获奖之前,发掘并投资他们的创业项目,也与中科创星的投资逻辑分不开。米磊说,“无论是一家公司,还是一家投资机构,专注是最重要的。越专注,越专业。”
硬科技创新的投资者,就像肥料和水,一点一滴地浇灌,帮助这些种子长成参天大树,而中科创星人就要有决心做这样的“浇灌者”。
我们始终相信,未来的世界将成为由技术驱动的世界,而中科创星要做的,就是投国家和社会最需要的技术。通过硬科技解决当下和未来有可能出现的“卡脖子”问题,让中国重返世界之巅,让那些有望推动科技革命、改变世界未来规则的技术,掌握在我们自己的手里。
参考资料:
1.中科创星行研报告《钙钛矿叠层太阳能电池研究》
2.《中国钙钛矿产业链发展现状与趋势分析》https://mp.weixin.qq.com/s/107NoLNKI22YWErtJNF4_w
3.仁烁光能官网https://www.renshinesolar.com/page100%3Farticle_id=50
0
第一时间获取股权投资行业新鲜资讯和深度商业分析,请在微信公众账号中搜索投中网,或用手机扫描左侧二维码,即可获得投中网每日精华内容推送。
发表评论
全部评论