投中网
搜索
登录 | 注册

2019中国人工智能产业投融资白皮书

投中网  |   投中研究院、崇期资本     2019-12-13 14:59:56

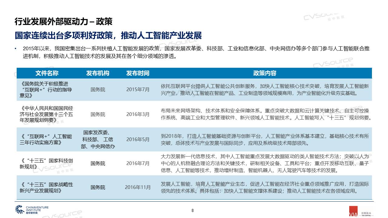
2015年以来,我国密集出台一系列扶植人工智能发展的政策,2017年《新一代人工智能发展规划》 的颁布,标志着人工智能上升至国家战略的高度。2014-2018年,布局人工智能赛道的投资机构数量不断攀升,CAGR为39.4%,2018年突破1000家机构,可见资本市场对人工智能赛道的关注。


第一时间获取股权投资行业新鲜资讯和深度商业分析,请在微信公众账号中搜索投中网,或用手机扫描左侧二维码,即可获得投中网每日精华内容推送。

联系我们 欢迎投稿
  • 投中网
  • CVS投中数据
  1. 创新经济的
    智识、洞见和未来

  2. 投资人都在用的
    数据专家

返回顶部