投中网
搜索
登录 | 注册

投中嘉川:1-11月并购完成规模同比激增过半 广东双榜首蝉联

投中研究院  |   张素芳     2025-12-15 10:18:01

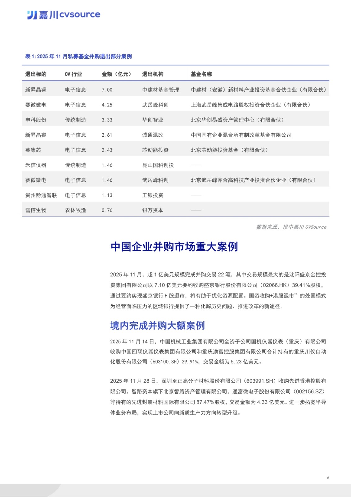
2025年1-11月,宣布市场呈现交易数量收缩与金额扩大的分化特征,资金向优质标的、核心资产集中,单笔交易体量显著增大。完成市场则实现数量与金额的双重跃升,印证了并购交易落地效率的提升,政策支持与产业需求形成的合力推动交易加速兑现。


第一时间获取股权投资行业新鲜资讯和深度商业分析,请在微信公众账号中搜索投中网,或用手机扫描左侧二维码,即可获得投中网每日精华内容推送。

联系我们 欢迎投稿
  • 投中网
  • CVS投中数据
  1. 创新经济的
    智识、洞见和未来

  2. 投资人都在用的
    数据专家

返回顶部