投中网
搜索
登录 | 注册

投中嘉川:1-11月募投市场双双回暖 江苏交易数量居首位

投中研究院  |   李洋洋     2026-01-06 16:43:18

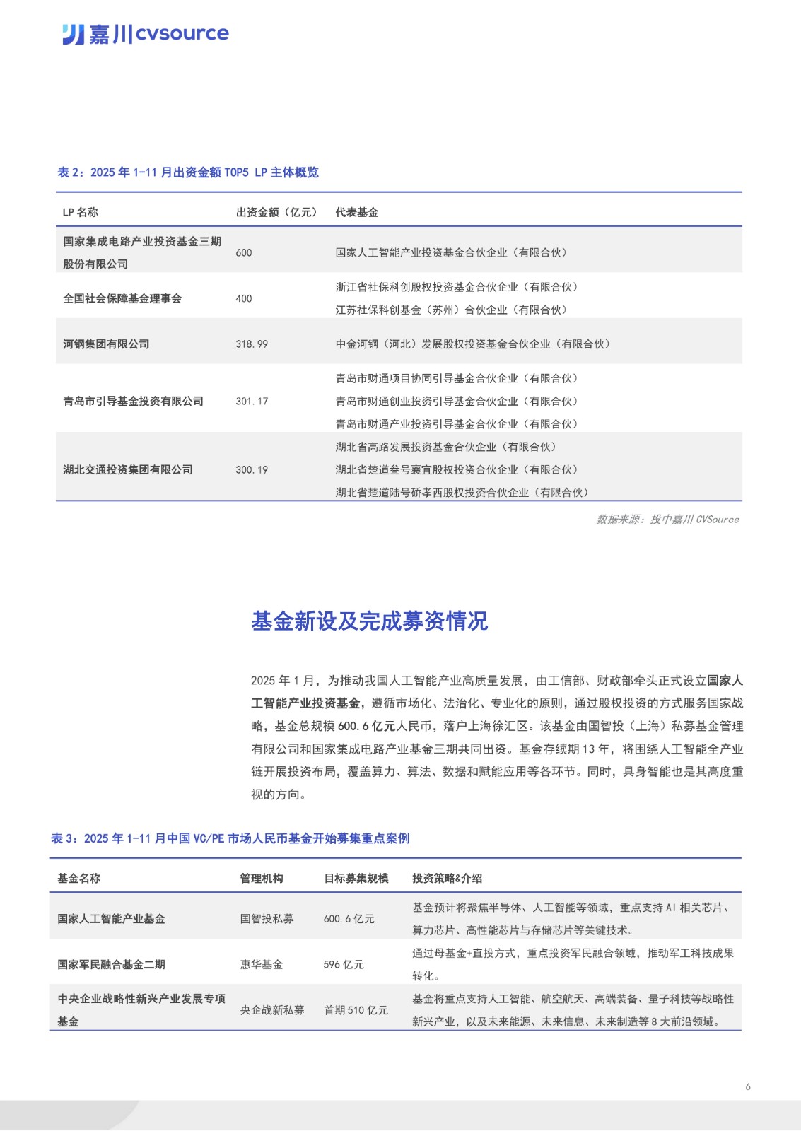
2025年1-11月,募投市场同比均有不同程度升温,募资数量同比增加16.73%,投资数量同比上涨30.33%。募资方面,机构活跃度同步增加,18.6%的机构完成3支及以上基金新设;浙江省新设基金数量超千支,嘉兴市对比全国呈翻倍式领先。投资市场,头部机构参投主体数量同比增加16.69%,17%的头部机构资金流向27%的项目。




第一时间获取股权投资行业新鲜资讯和深度商业分析,请在微信公众账号中搜索投中网,或用手机扫描左侧二维码,即可获得投中网每日精华内容推送。

联系我们 欢迎投稿
  • 投中网
  • CVS投中数据
  1. 创新经济的
    智识、洞见和未来

  2. 投资人都在用的
    数据专家

返回顶部