投中网
搜索
登录 | 注册

投中统计:三季度完成交易额同比飙升超九成 私募并购退出火爆

投中研究院  |   张素芳     2025-10-28 09:39:39

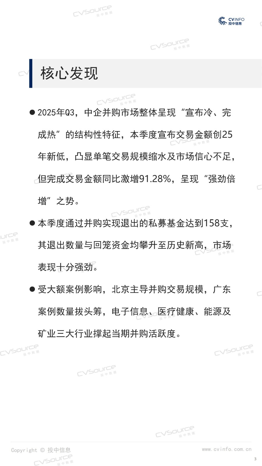
2025年Q3,中企并购市场整体呈现“宣布冷、完成热”的结构性特征,本季度宣布交易金额创25年新低,凸显单笔交易规模缩水及市场信心不足,但完成交易金额同比激增91.28%,呈现“强劲倍增”之势。 本季度通过并购实现退出的私募基金达到158支,其退出数量与回笼资金均攀升至历史新高,市场表现十分强劲。


第一时间获取股权投资行业新鲜资讯和深度商业分析,请在微信公众账号中搜索投中网,或用手机扫描左侧二维码,即可获得投中网每日精华内容推送。

联系我们 欢迎投稿
  • 投中网
  • CVS投中数据
  1. 创新经济的
    智识、洞见和未来

  2. 投资人都在用的
    数据专家

返回顶部