投中网
搜索
登录 | 注册

投中统计:2024年募资市场降至冰点 头部机构出资减少54%

投中研究院  |   李洋洋     2025-12-15 14:21:41

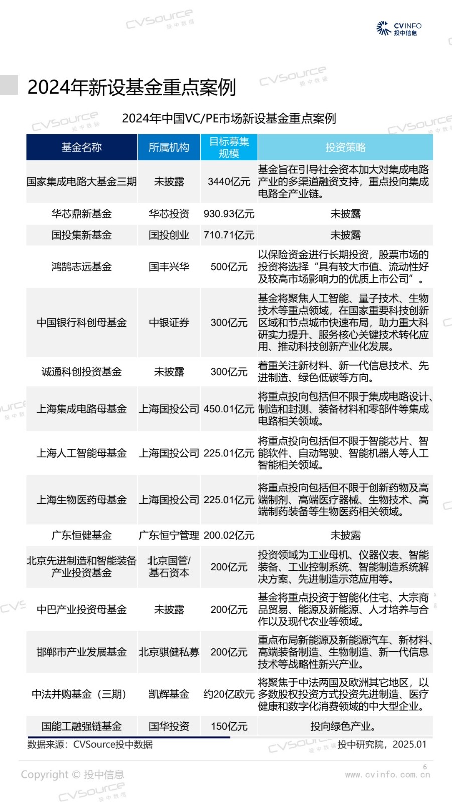
2024年新设基金数量规模同比减少41.9%,募资市场迎来腰斩;基金地区来看,浙江省基金数量最为突出,北京、武汉基金数量同比逆势增加。投资市场,投资数量规模均有小幅降温,头部机构出手规模大幅缩减;投资阶段来看,早期投资交易显著上涨,战略融资数量小幅回升;投资领域上,先进制造、体育用品投资数量上涨53%。

74ae481257029beb18ba987db43f3af.jpg

23 (1).jpg

24 (1).jpg




第一时间获取股权投资行业新鲜资讯和深度商业分析,请在微信公众账号中搜索投中网,或用手机扫描左侧二维码,即可获得投中网每日精华内容推送。

联系我们 欢迎投稿
  • 投中网
  • CVS投中数据
  1. 创新经济的
    智识、洞见和未来

  2. 投资人都在用的
    数据专家

返回顶部