投中网
搜索
登录 | 注册

投中统计:1-11月募资市场迎来腰斩 投资市场趋于平稳

投中研究院  |   李洋洋     2025-12-15 11:21:25

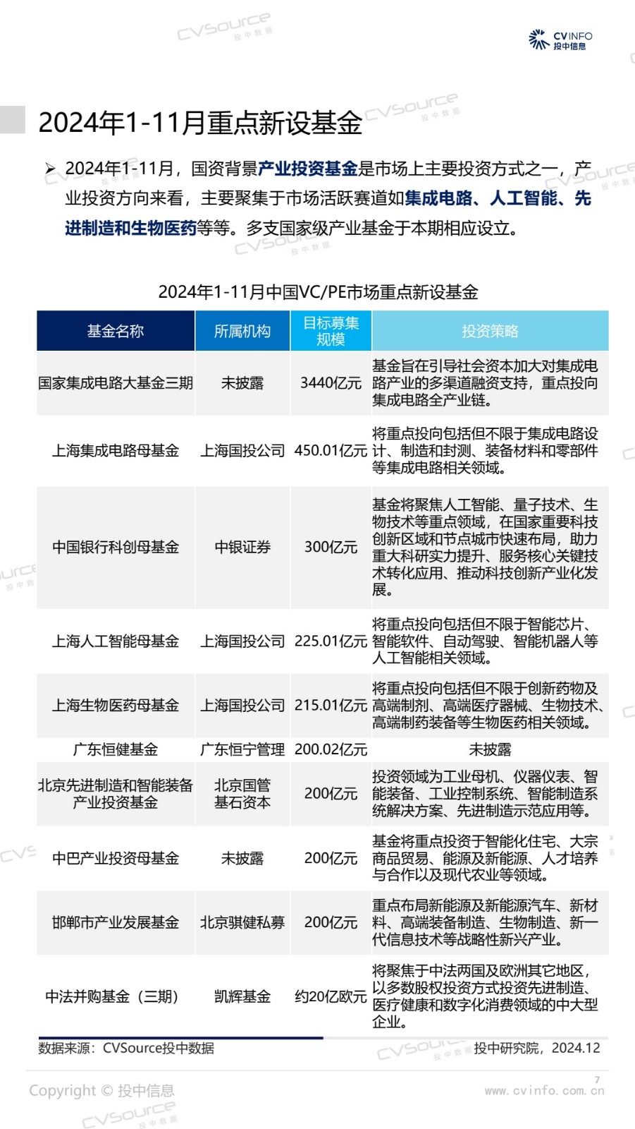
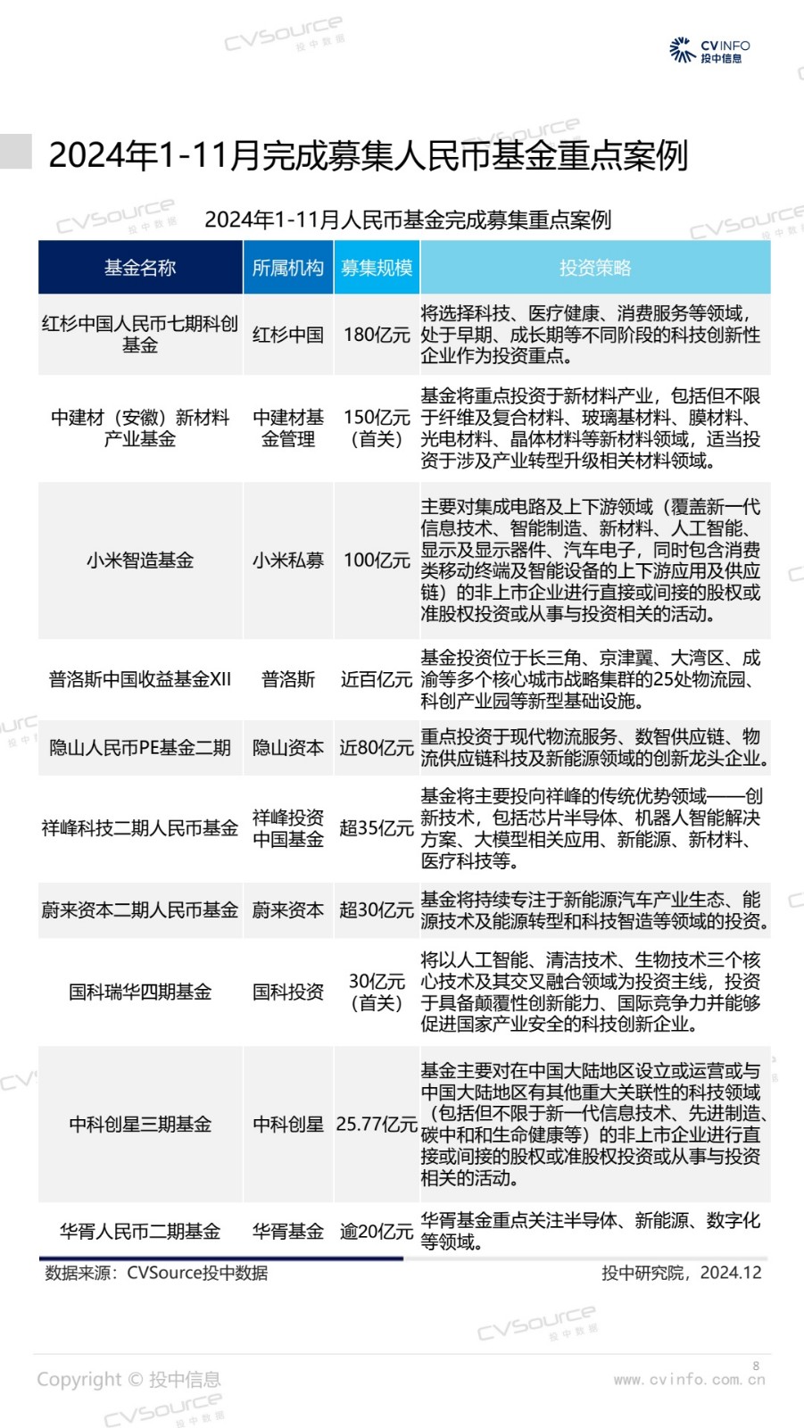
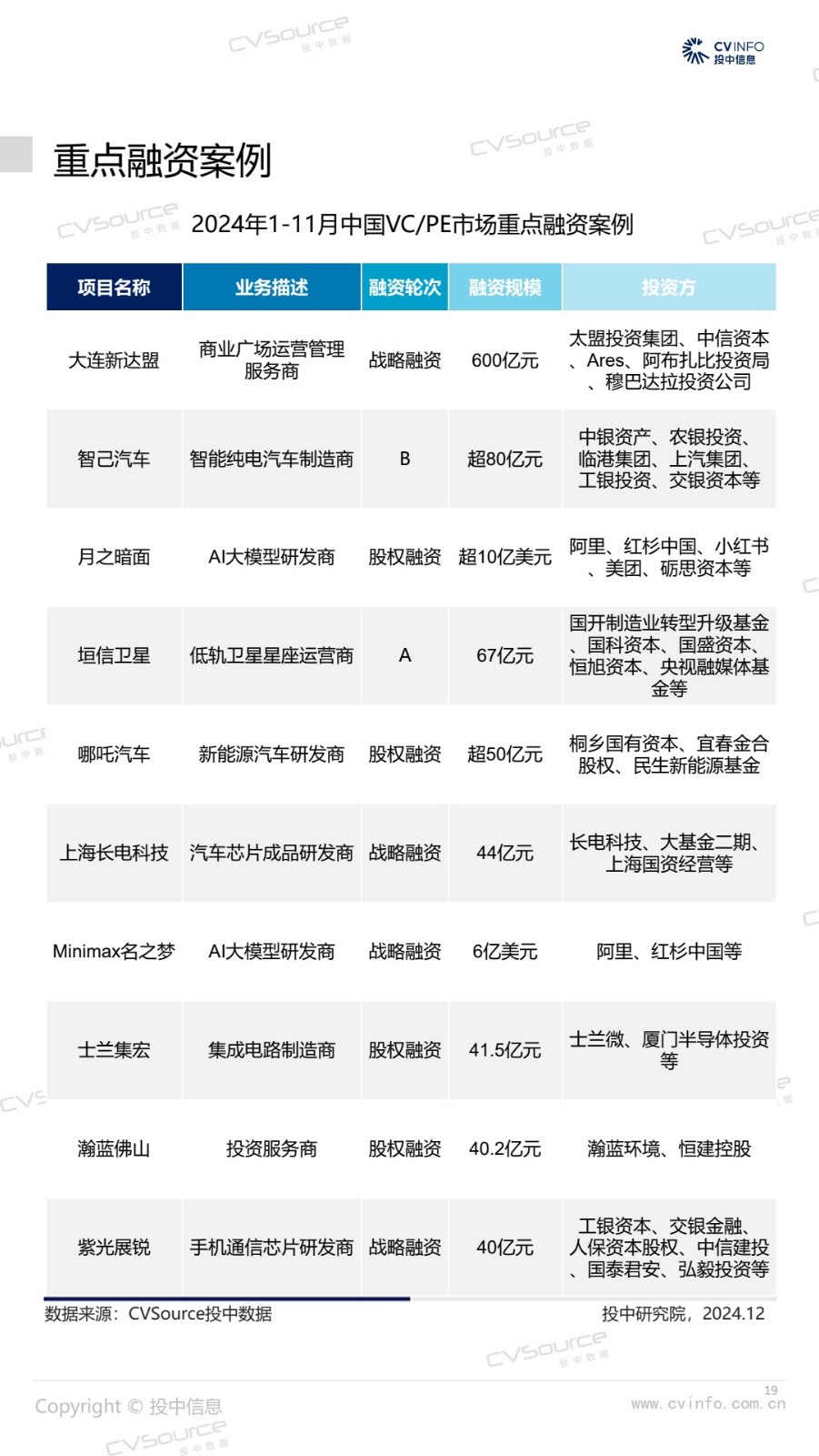
2024年1-11月,新设基金数量规模同比减少超四成,募资市场迎来腰斩,浙江省新设基金数量持续领跑,北京市基金规模则更为突出。机构举步维艰,退出作为主要阻力之一,S基金和并购则愈发受关注,市场并购基金成为本期热门。投资市场,头部机构投资再度缩减。VC阶段投资交易规模市场占比增加至60%,体育行业交易数量同比更活跃。

20 (1).jpg

21 (1).jpg



第一时间获取股权投资行业新鲜资讯和深度商业分析,请在微信公众账号中搜索投中网,或用手机扫描左侧二维码,即可获得投中网每日精华内容推送。

联系我们 欢迎投稿
  • 投中网
  • CVS投中数据
  1. 创新经济的
    智识、洞见和未来

  2. 投资人都在用的
    数据专家

返回顶部