投中网
搜索
登录 | 注册

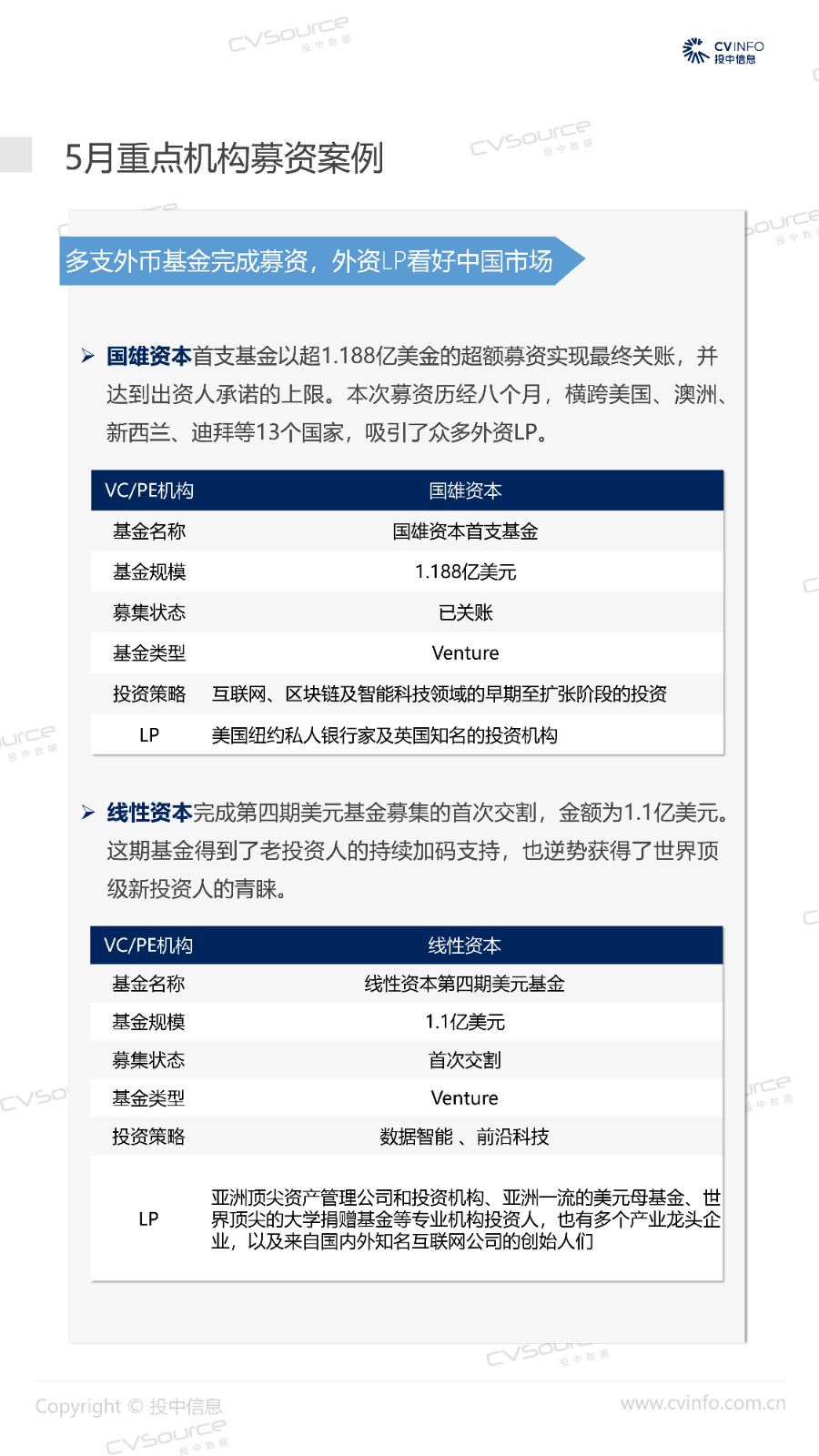
投中统计:5月众多外资LP加注中国资本市场,VC/PE投资短暂反弹后回落

投中研究院  |   刘梦晗     2020-06-24 11:35:50

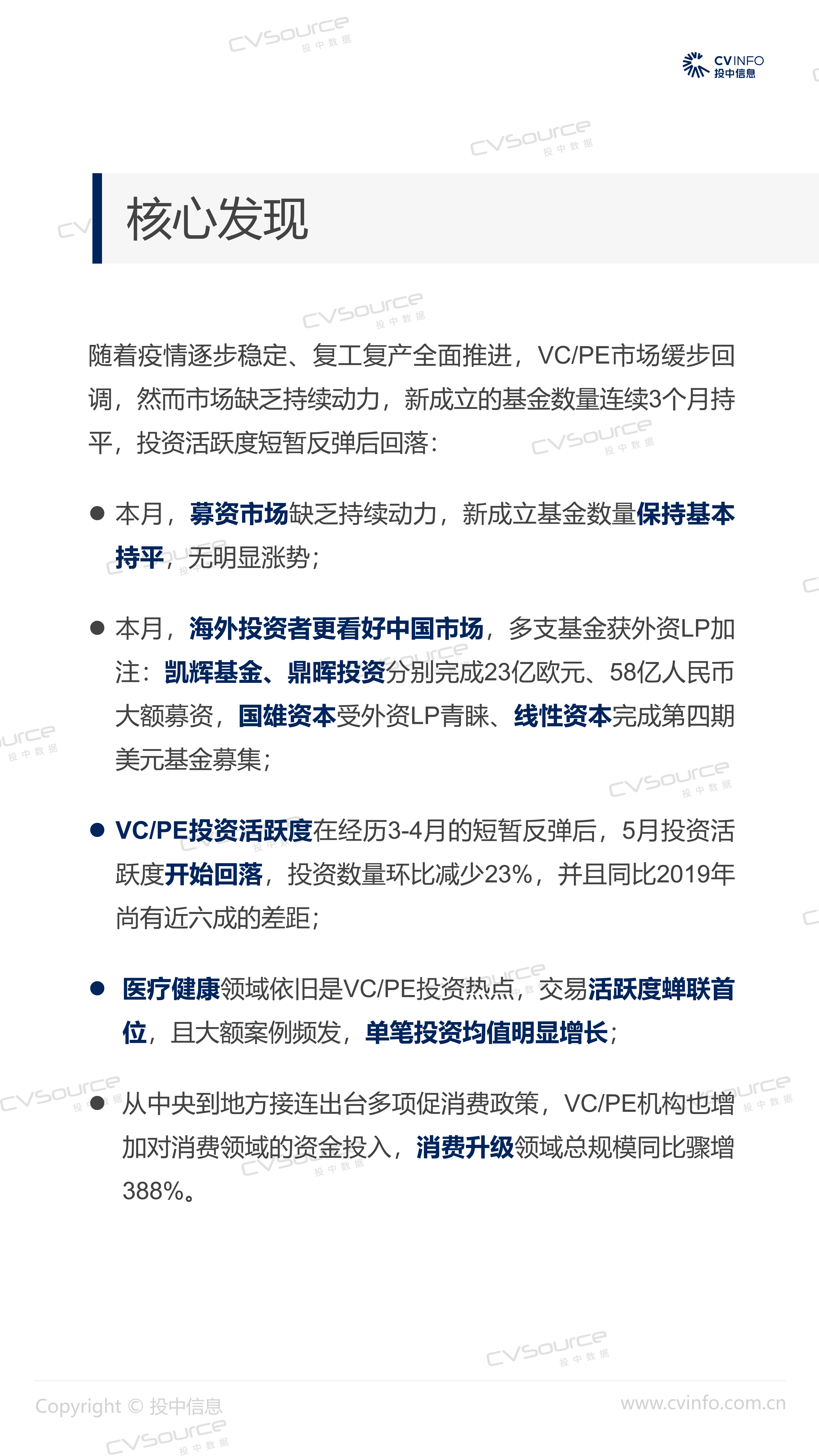
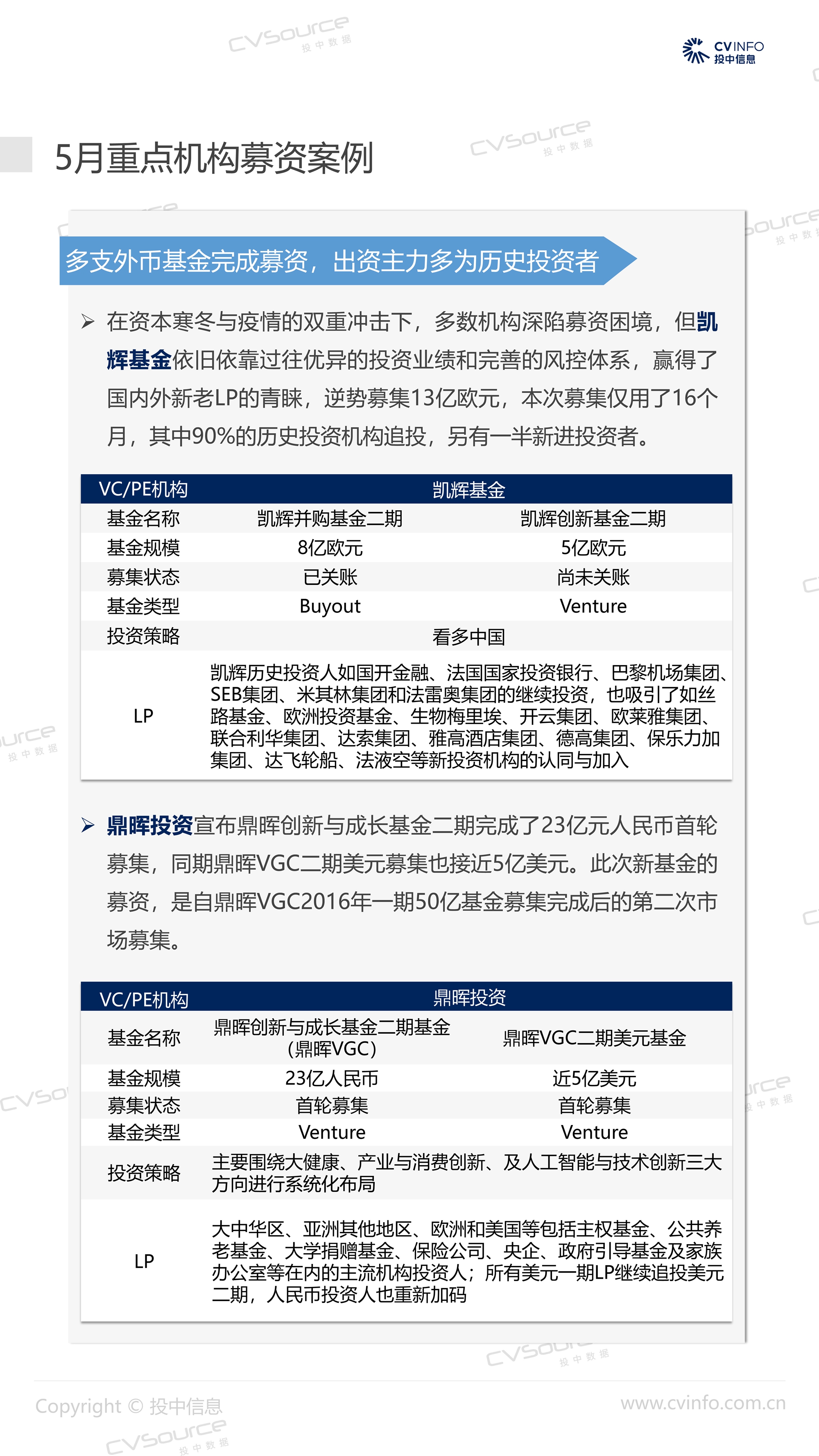
随着疫情逐步稳定、复工复产全面推进,VC/PE市场缓步回调,然而市场缺乏持续动力,新成立的基金数量连续3个月持平,投资活跃度短暂反弹后回落。

2.jpg

6.jpg



第一时间获取股权投资行业新鲜资讯和深度商业分析,请在微信公众账号中搜索投中网,或用手机扫描左侧二维码,即可获得投中网每日精华内容推送。

联系我们 欢迎投稿
  • 投中网
  • CVS投中数据
  1. 创新经济的
    智识、洞见和未来

  2. 投资人都在用的
    数据专家

返回顶部