投中网
搜索
登录 | 注册

投中统计:4月中国VC/PE市场逐步回温,新成立基金数量骤增196%

投中研究院  |   刘梦晗     2020-05-19 18:42:16

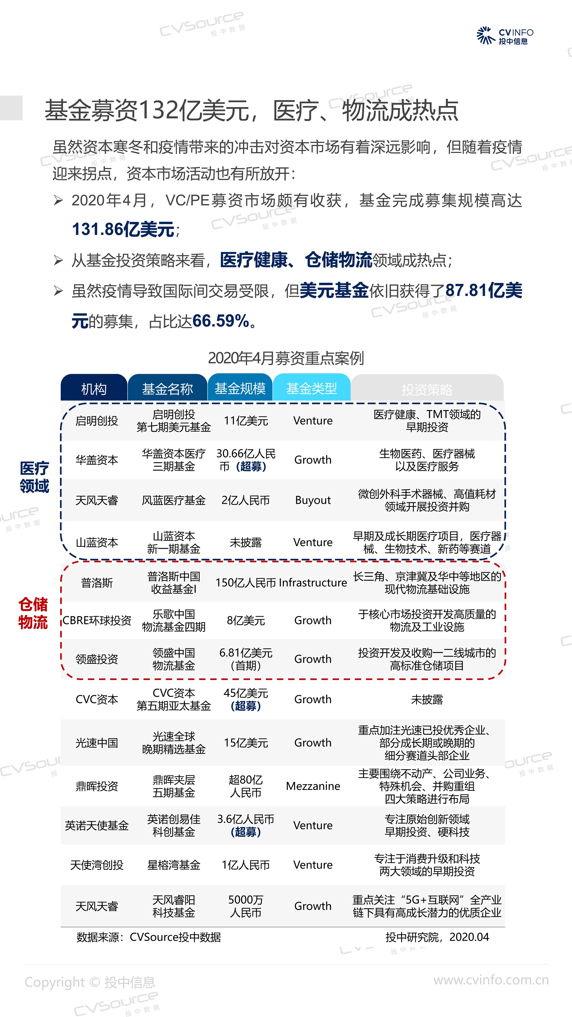
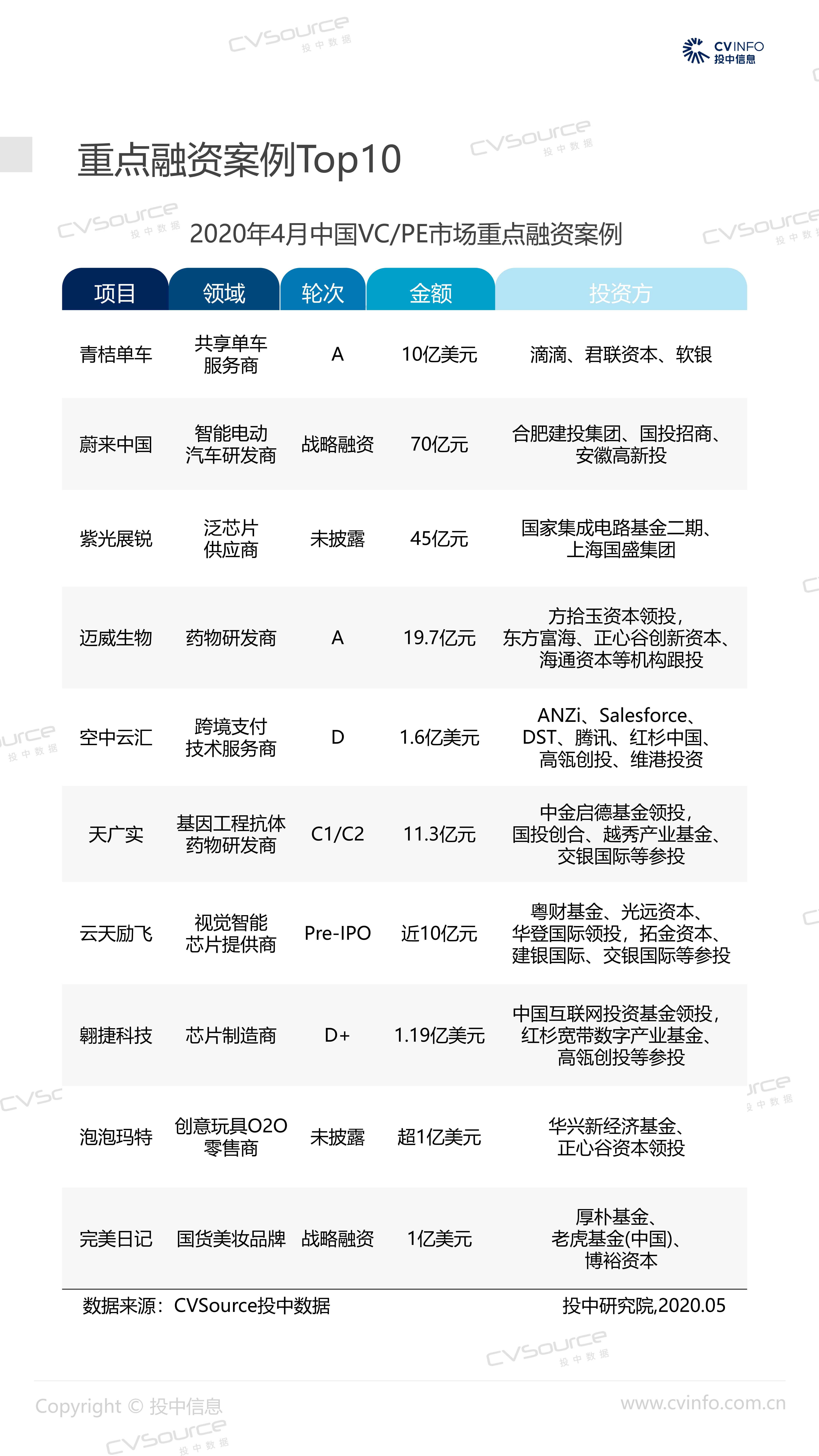
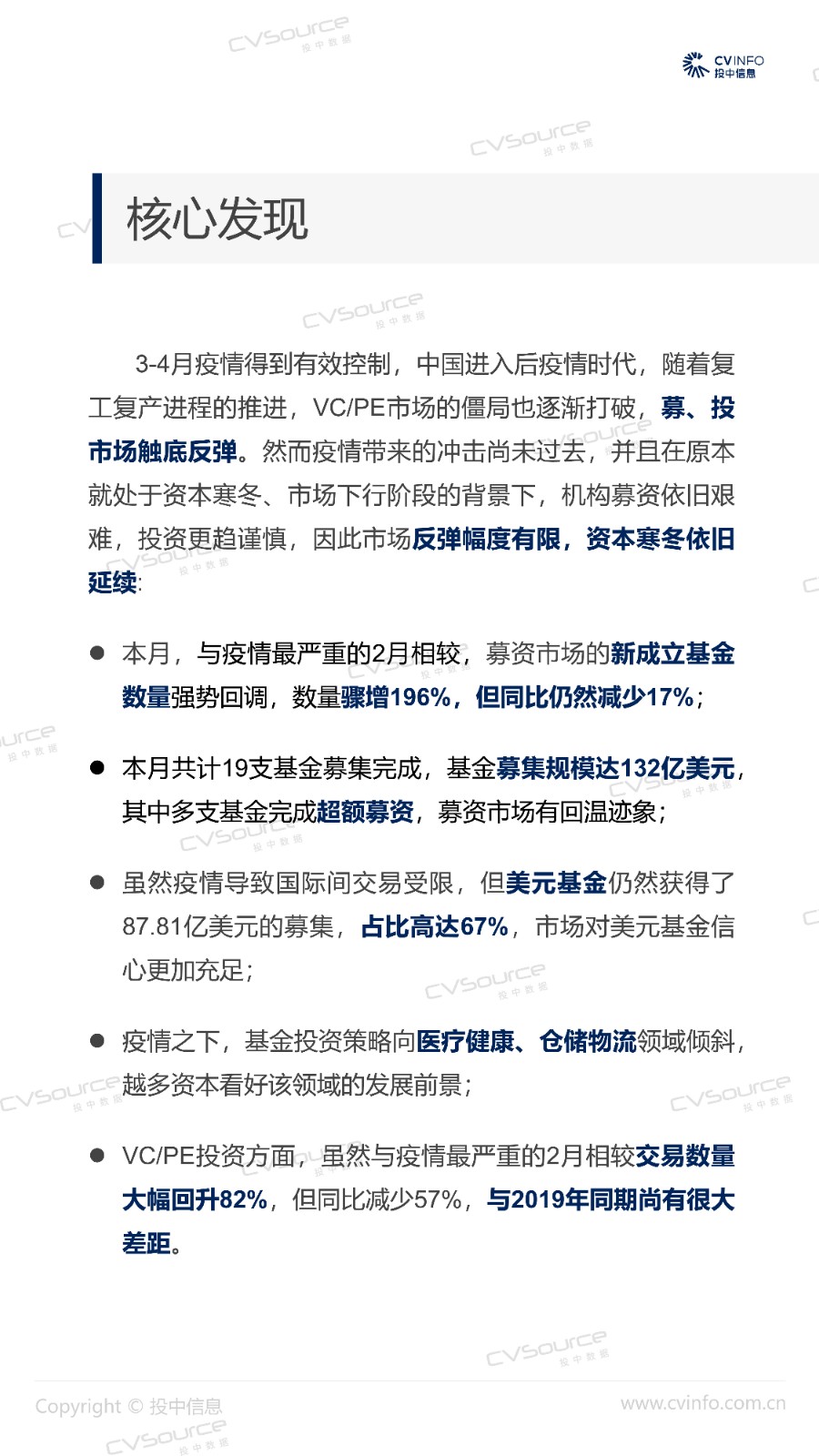
中国进入后疫情时代,随着复工复产进程的推进,VC/PE市场的僵局也逐渐打破,募、投市场触底反弹。然而因为本就正处于资本寒冬、市场下行的大背景下,因此市场反弹幅度有限,资本寒冬依旧延续。

图6改.jpg

图11改后.jpg




第一时间获取股权投资行业新鲜资讯和深度商业分析,请在微信公众账号中搜索投中网,或用手机扫描左侧二维码,即可获得投中网每日精华内容推送。

联系我们 欢迎投稿
  • 投中网
  • CVS投中数据
  1. 创新经济的
    智识、洞见和未来

  2. 投资人都在用的
    数据专家

返回顶部