投中网
搜索
登录 | 注册

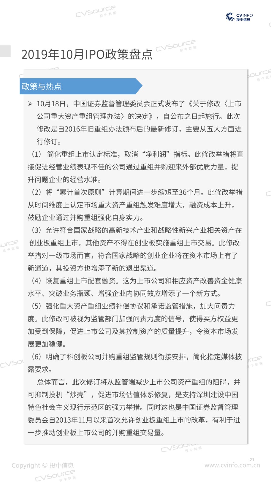
全球市场IPO规模同比上涨近六成,港股IPO数量环比增加3.5倍

投中研究院  |   王超     2019-11-08 10:55:08

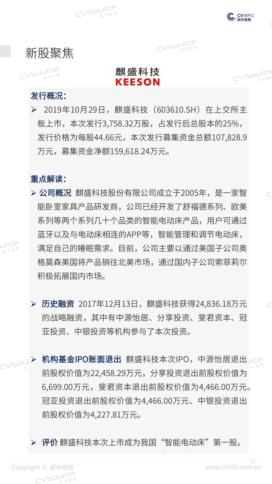
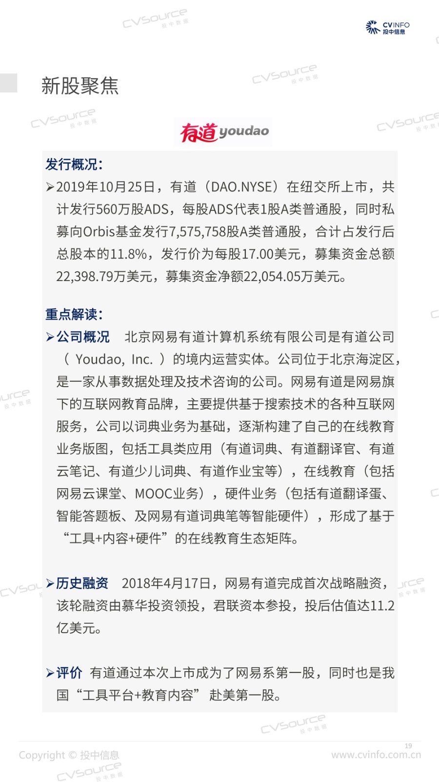
2019年10月,共计有37家中国企业在A股、港股以及美股成功IPO,募资总额369亿元;本季度IPO募资规模TOP5企业依次为渝农商行、滔博、麒盛科技、昊海生科、有道;IPO集中行业为制造业、医疗健康、IT及信息化;IPO集中地域为广东、香港、上海。


第一时间获取股权投资行业新鲜资讯和深度商业分析,请在微信公众账号中搜索投中网,或用手机扫描左侧二维码,即可获得投中网每日精华内容推送。

联系我们 欢迎投稿
  • 投中网
  • CVS投中数据
  1. 创新经济的
    智识、洞见和未来

  2. 投资人都在用的
    数据专家

返回顶部