IPO闯关失败,有人开始另辟蹊径。
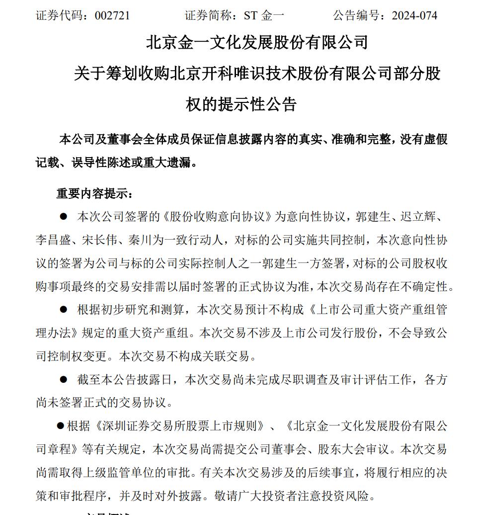
近日,A股上市公司ST金一(以下称“金一文化”)发布公告称,公司与北京开科唯识技术股份有限公司(以下简称开科唯识)实际控制人郭建生签署《股份收购意向协议》。开科唯识创始团队准备将手中的股权以现金方式授让给金一文化。

来源:金一文化公告
而此次的交易标的开科唯识,在两个月前刚刚撤回创业板IPO申请。
开科唯识创立于2011年,是一家金融机构数字化转型技术及产品供应商,而此次的“金主”金一文化,则一直在贵金属艺术品、黄金珠宝领域发展。
这次跨界并购还未落地,其中涉及的具体收购比例、价格、交易对象等具体安排,还需看之后的尽职调查、审计、评估的结果。
对于创始团队来说,将公司卖给上市公司,对于上市失败的开科唯识,背后的投资机构以及亟待改革的金一文化,不失为一次共赢的结局。
IPO失败,创始团队决定卖掉公司
此次决定出售开科唯识股权的,是公司创始团队:郭建生、迟立辉、李昌盛、宋长伟、秦川等五人。
五人为一致行动关系,直接控制开科唯识53.42%的表决权,又通过开科志诚、开科志宏、开科志远三个持股平台间接控制公司23.83%表决权,合计控制公司 77.25%表决权,为开科唯识的控股股东、实际控制人。
虽然开科唯识创立于2011年,但郭建生、迟立辉、李昌盛、宋长伟、秦川五人在2003年,五人就已经在深圳创业,时至今日,他们已经并肩战斗了21年。
据开科唯识招股书,郭建生、迟立辉、李昌盛、宋长伟、秦川于2003年在深圳成立了开科唯识前身深圳市开科技术有限公司(已于2019年注销),五人分别担任董事长、总经理、副总和项目经理等,其中郭建生、迟立辉、李昌盛同是四川大学计算机软件专业2000 年的毕业生,宋长伟、秦川则是李昌盛在2001年深圳市东方汇博科技有限公司担任技术开发工程师时的公司同事。
后期由于公司发展需要,为了更好地拓展全国市场,2011年,创世团队在北京注册了开科唯识,开启新的创业征程。
和最初的业务方向一样,开科唯识专注于金融行业应用系统软件开发和服务,主要为银行等金融机构提供财富管理及金融市场、支付清算、智能数字化客户服务等领域的软件开发及技术服务、运维及咨询服务。
随着业务的发展,开科唯识逐渐在行业有了一席之地。根据工信部赛迪研究院(中国电子信息产业发展研究院)数据,2022 年度,开科唯识在新兴的银行财富管理业务解决方案领域排名市场第一,支付清算业务解决方案属于行业第一梯队。
2022年,开科唯识开始冲刺资本市场。
据悉,开科唯识于2022年12月15日申请创业板IPO,2023年7月5日之后,开科唯识完成两轮问询,并在2024年1月17日完成审核中心意见落实函回复,但之后却8个月都未能上会,最终撤回IPO申请。

来源: 深交所官网截图
值得注意的是,在开科唯识创业板IPO申请获受理后不久,即2023年1月6日,证监会公布当年第一批首发申请企业现场检查抽查名单,开科唯识为被抽中的5家企业之一。
但在A股此前大概率“一查就撤”的环境下,开科唯识并没有怯场。可见开科唯识对于上市的信心和坚持。
而在2024年1月开科唯识回复审核落实函后至今的8个月里,审核中心依旧没有安排其上会。
从财务方面来看,2020 年、2021 年、2022 年、2023 年上半年,开科唯识营业收入分别为2.84亿元、3.72亿元、4.54亿元、1.96亿元,净利润分别为3323.62万元、5164.55万元、6248.40万元、586.81万元。
开科唯识最近三年营业收入复合增长率不低于20%,最近三年累计研发投入金额不低于5000 万元,并且最近两年净利润均为正,且累计净利润不低于5000万元,符合创业板上市标准。
但开科唯识2023年上半年净利润暴跌至不足六百万,其2023年全年可能很难满足创业板上市新规的要求,上市难度陡然增大。
撤回IPO申请后,开科唯识只得寻求其他的上市之路,卖身上市公司,是创始团队做出的第一种选择方式。
业绩承诺在前,红杉等机构退出仍要等待
在开科唯识落地北京的几年后,企业服务迎来风口,开科唯识的首轮外部融资就得到了顶级VC红杉的青睐。
2017 年 9 月,红杉通过股权转让及增资方式成为公司第一大股东,截至当前的持股比例为16.66%。
三年后,开科唯识完成新一轮增资,善润天曜以2840 万元认购开科唯识新增股份 80.7517 万股。
在上市之前,开科唯识只有红杉与善润天曜两家外部股投资者。因此,从2017年至今,红杉的这笔投资至今未退出,也没有其他机构来接盘。
不过,开科唯识还与红杉等投资人签订协议,投资人享有特定条件下的股权回购权、优先认缴权、转让限制、优先购买权、共同出售权、反稀释权、优先清算权等特殊股东权利。
在2022 年 6 月,投资人与开科唯识及其他股东签署了《股东协议补充协议》,其中约定,若开科唯识撤回上市申请;上市申请被有权机关终止、否决或不予(撤销)注册;有权机关向开科唯识核发的首发上市批文失效;或上市未能成功实现,股权回购约定重新生效。
如今,随着开科唯识撤回IPO,与之签订的对赌条款便自动恢复。
上市门槛提高后,A股的IPO之路并不畅通。但证监会“并购六条”的发布,打开了A股跨界并购的大门。
开科唯识走上被并购的道路,也不失为一个不错的选择。创始团队创业多年,并购可以为其提供一个明确的交易结构和确定的支付时间表,能快速获得资金。
更重要的是,对于开科唯识的一级市场投资者,也是一个不错的退出方式。
但金一文化在公告中表示,本次交易在业绩承诺(2025 年度、2026年度、2027 年度的扣除非经常性损益后的净利润)完成后,就开科唯识的剩余股份,双方同意由上市公司视情况以发行股份或支付现金或两者相结合的方式收购剩余股份。

来源: 金一文化公告
对于创始团队来说,业绩承诺也要面临着完不成后的补偿。
“金主”跨界并购,业务正在改革
当前A股并购重组热情愈发高涨,开科唯识是如今进了金主的法眼呢?
金一文化称,并购计划是基于自身发展需要,准备以现金方式收购开科唯识控制权,以此来切入“软件和信息技术服务业”领域。
金一文化在公告中表示,公司将以开科唯识专业的财富管理、支付清算等核心技术服务能力和领先、广泛的市场地位为基础,充分发挥海淀区在人工智能、大数据等方面的资源禀赋优势和北京海淀科技金融资本控股集团股份有限公司长期以来积累的行业资源优势,紧密围绕大模型、大数据、区块链等新一代信息技术在金融等重点行业和领域的创新应用,通过“内生+外延”等各种驱动方式,不断拓展产业链业务布局,增强企业核心竞争力,发展成为新一代全栈式数智化转型方案提供商,积极参与中关村软件创新中心建设,促进新质生产力发展。
金一文化创立于2007年,主要产品包括贵金属工艺品,黄金、铂金、k金、钻石镶嵌、翡翠玉石等珠宝首饰全品类产品。
但开科唯识金主当前的处境,并不乐观。
据悉,2014年,金一文化在当时最年轻(29岁)的A股董事长钟葱带领下,成功登陆深交所中小板,并开始大肆扩张。在2017年实现营收超150亿元。
2018年,金一文化出现资金链危机,钟葱所持股份处于高比例质押或司法冻结状态,已无力进一步筹措资金。因此,钟葱将公司股权转让给国资海科金集团,金一文化由北京海淀国资接盘。
在债务和业务双重压力下,金一文化走进下滑阶段。2023年,金一文化的营收仅为15.06亿元,2020年至2022年更是连续亏损。
2023 年 1 月,金一文化收到北京市第一中级人民法院送达的《决定书》,北京海鑫资产管理向法院申请对公司进行重整。在2023年完成重整后,当年归母净利润6.65亿元,实现扭亏为盈。今年前三季度,金一文化归母净利润仅为61.35万元。
在金一文化的发展历程中,并购是绕不开的话题。在业务扩张阶段,金一文化溢价并购了越王珠宝、金艺珠宝、捷夫珠宝、臻宝通、贵天钻石等,彼时A股市场对增发并购行为追捧,金一文化的市值也超过200亿。
但金一文化也因此积攒了不少商誉。2020年,此前频繁并购埋下的“炸弹”终究是炸了雷,公司大笔商誉减值,亏损金额高达27亿元。
此外,金一文化还曾收购P2P网贷、持牌小贷等相关资产,但后来又因市场变化而全部剥离
开科唯识与金一文化的交易不涉及发行股份,不会导致上市公司控制权变更。但由于本次交易尚处于筹划阶段,本次交易涉及的具体收购比例、价格、交易对象等具体安排由各方根据尽职调查、审计、评估的结果进行协商,另行签署正式的股份转让协议。
如今,这场交易尚未开始,开科唯识和金一文化的选择是否正确,还需要等待验证。
IPO失败,创始团队准备卖掉公司
还背着与红杉等投资机构的上市对赌。
IPO闯关失败,有人开始另辟蹊径。
近日,A股上市公司ST金一(以下称“金一文化”)发布公告称,公司与北京开科唯识技术股份有限公司(以下简称开科唯识)实际控制人郭建生签署《股份收购意向协议》。开科唯识创始团队准备将手中的股权以现金方式授让给金一文化。
来源:金一文化公告
而此次的交易标的开科唯识,在两个月前刚刚撤回创业板IPO申请。
开科唯识创立于2011年,是一家金融机构数字化转型技术及产品供应商,而此次的“金主”金一文化,则一直在贵金属艺术品、黄金珠宝领域发展。
这次跨界并购还未落地,其中涉及的具体收购比例、价格、交易对象等具体安排,还需看之后的尽职调查、审计、评估的结果。
对于创始团队来说,将公司卖给上市公司,对于上市失败的开科唯识,背后的投资机构以及亟待改革的金一文化,不失为一次共赢的结局。
IPO失败,创始团队决定卖掉公司
此次决定出售开科唯识股权的,是公司创始团队:郭建生、迟立辉、李昌盛、宋长伟、秦川等五人。
五人为一致行动关系,直接控制开科唯识53.42%的表决权,又通过开科志诚、开科志宏、开科志远三个持股平台间接控制公司23.83%表决权,合计控制公司 77.25%表决权,为开科唯识的控股股东、实际控制人。
虽然开科唯识创立于2011年,但郭建生、迟立辉、李昌盛、宋长伟、秦川五人在2003年,五人就已经在深圳创业,时至今日,他们已经并肩战斗了21年。
据开科唯识招股书,郭建生、迟立辉、李昌盛、宋长伟、秦川于2003年在深圳成立了开科唯识前身深圳市开科技术有限公司(已于2019年注销),五人分别担任董事长、总经理、副总和项目经理等,其中郭建生、迟立辉、李昌盛同是四川大学计算机软件专业2000 年的毕业生,宋长伟、秦川则是李昌盛在2001年深圳市东方汇博科技有限公司担任技术开发工程师时的公司同事。
后期由于公司发展需要,为了更好地拓展全国市场,2011年,创世团队在北京注册了开科唯识,开启新的创业征程。
和最初的业务方向一样,开科唯识专注于金融行业应用系统软件开发和服务,主要为银行等金融机构提供财富管理及金融市场、支付清算、智能数字化客户服务等领域的软件开发及技术服务、运维及咨询服务。
随着业务的发展,开科唯识逐渐在行业有了一席之地。根据工信部赛迪研究院(中国电子信息产业发展研究院)数据,2022 年度,开科唯识在新兴的银行财富管理业务解决方案领域排名市场第一,支付清算业务解决方案属于行业第一梯队。
2022年,开科唯识开始冲刺资本市场。
据悉,开科唯识于2022年12月15日申请创业板IPO,2023年7月5日之后,开科唯识完成两轮问询,并在2024年1月17日完成审核中心意见落实函回复,但之后却8个月都未能上会,最终撤回IPO申请。
来源: 深交所官网截图
值得注意的是,在开科唯识创业板IPO申请获受理后不久,即2023年1月6日,证监会公布当年第一批首发申请企业现场检查抽查名单,开科唯识为被抽中的5家企业之一。
但在A股此前大概率“一查就撤”的环境下,开科唯识并没有怯场。可见开科唯识对于上市的信心和坚持。
而在2024年1月开科唯识回复审核落实函后至今的8个月里,审核中心依旧没有安排其上会。
从财务方面来看,2020 年、2021 年、2022 年、2023 年上半年,开科唯识营业收入分别为2.84亿元、3.72亿元、4.54亿元、1.96亿元,净利润分别为3323.62万元、5164.55万元、6248.40万元、586.81万元。
开科唯识最近三年营业收入复合增长率不低于20%,最近三年累计研发投入金额不低于5000 万元,并且最近两年净利润均为正,且累计净利润不低于5000万元,符合创业板上市标准。
但开科唯识2023年上半年净利润暴跌至不足六百万,其2023年全年可能很难满足创业板上市新规的要求,上市难度陡然增大。
撤回IPO申请后,开科唯识只得寻求其他的上市之路,卖身上市公司,是创始团队做出的第一种选择方式。
业绩承诺在前,红杉等机构退出仍要等待
在开科唯识落地北京的几年后,企业服务迎来风口,开科唯识的首轮外部融资就得到了顶级VC红杉的青睐。
2017 年 9 月,红杉通过股权转让及增资方式成为公司第一大股东,截至当前的持股比例为16.66%。
三年后,开科唯识完成新一轮增资,善润天曜以2840 万元认购开科唯识新增股份 80.7517 万股。
在上市之前,开科唯识只有红杉与善润天曜两家外部股投资者。因此,从2017年至今,红杉的这笔投资至今未退出,也没有其他机构来接盘。
不过,开科唯识还与红杉等投资人签订协议,投资人享有特定条件下的股权回购权、优先认缴权、转让限制、优先购买权、共同出售权、反稀释权、优先清算权等特殊股东权利。
在2022 年 6 月,投资人与开科唯识及其他股东签署了《股东协议补充协议》,其中约定,若开科唯识撤回上市申请;上市申请被有权机关终止、否决或不予(撤销)注册;有权机关向开科唯识核发的首发上市批文失效;或上市未能成功实现,股权回购约定重新生效。
如今,随着开科唯识撤回IPO,与之签订的对赌条款便自动恢复。
上市门槛提高后,A股的IPO之路并不畅通。但证监会“并购六条”的发布,打开了A股跨界并购的大门。
开科唯识走上被并购的道路,也不失为一个不错的选择。创始团队创业多年,并购可以为其提供一个明确的交易结构和确定的支付时间表,能快速获得资金。
更重要的是,对于开科唯识的一级市场投资者,也是一个不错的退出方式。
但金一文化在公告中表示,本次交易在业绩承诺(2025 年度、2026年度、2027 年度的扣除非经常性损益后的净利润)完成后,就开科唯识的剩余股份,双方同意由上市公司视情况以发行股份或支付现金或两者相结合的方式收购剩余股份。
来源: 金一文化公告
对于创始团队来说,业绩承诺也要面临着完不成后的补偿。
“金主”跨界并购,业务正在改革
当前A股并购重组热情愈发高涨,开科唯识是如今进了金主的法眼呢?
金一文化称,并购计划是基于自身发展需要,准备以现金方式收购开科唯识控制权,以此来切入“软件和信息技术服务业”领域。
金一文化在公告中表示,公司将以开科唯识专业的财富管理、支付清算等核心技术服务能力和领先、广泛的市场地位为基础,充分发挥海淀区在人工智能、大数据等方面的资源禀赋优势和北京海淀科技金融资本控股集团股份有限公司长期以来积累的行业资源优势,紧密围绕大模型、大数据、区块链等新一代信息技术在金融等重点行业和领域的创新应用,通过“内生+外延”等各种驱动方式,不断拓展产业链业务布局,增强企业核心竞争力,发展成为新一代全栈式数智化转型方案提供商,积极参与中关村软件创新中心建设,促进新质生产力发展。
金一文化创立于2007年,主要产品包括贵金属工艺品,黄金、铂金、k金、钻石镶嵌、翡翠玉石等珠宝首饰全品类产品。
但开科唯识金主当前的处境,并不乐观。
据悉,2014年,金一文化在当时最年轻(29岁)的A股董事长钟葱带领下,成功登陆深交所中小板,并开始大肆扩张。在2017年实现营收超150亿元。
2018年,金一文化出现资金链危机,钟葱所持股份处于高比例质押或司法冻结状态,已无力进一步筹措资金。因此,钟葱将公司股权转让给国资海科金集团,金一文化由北京海淀国资接盘。
在债务和业务双重压力下,金一文化走进下滑阶段。2023年,金一文化的营收仅为15.06亿元,2020年至2022年更是连续亏损。
2023 年 1 月,金一文化收到北京市第一中级人民法院送达的《决定书》,北京海鑫资产管理向法院申请对公司进行重整。在2023年完成重整后,当年归母净利润6.65亿元,实现扭亏为盈。今年前三季度,金一文化归母净利润仅为61.35万元。
在金一文化的发展历程中,并购是绕不开的话题。在业务扩张阶段,金一文化溢价并购了越王珠宝、金艺珠宝、捷夫珠宝、臻宝通、贵天钻石等,彼时A股市场对增发并购行为追捧,金一文化的市值也超过200亿。
但金一文化也因此积攒了不少商誉。2020年,此前频繁并购埋下的“炸弹”终究是炸了雷,公司大笔商誉减值,亏损金额高达27亿元。
此外,金一文化还曾收购P2P网贷、持牌小贷等相关资产,但后来又因市场变化而全部剥离
开科唯识与金一文化的交易不涉及发行股份,不会导致上市公司控制权变更。但由于本次交易尚处于筹划阶段,本次交易涉及的具体收购比例、价格、交易对象等具体安排由各方根据尽职调查、审计、评估的结果进行协商,另行签署正式的股份转让协议。
如今,这场交易尚未开始,开科唯识和金一文化的选择是否正确,还需要等待验证。
0
第一时间获取股权投资行业新鲜资讯和深度商业分析,请在微信公众账号中搜索投中网,或用手机扫描左侧二维码,即可获得投中网每日精华内容推送。
发表评论
全部评论