核心发现:
2023年深圳市GDP超3.46万亿元,位居全国第三。近5年来深圳市每年新增企业注册数量持续保持增长态势,截至2023年底,深圳市企业注册数量已达256.20万家,较上一年增长了23.99万家企业,同比增速达10.33%,深圳市经济的活力和商业环境的魅力得到了充分的展示。
在企业迁入迁出方面,深圳市迁入企业数量及总注册资本均大于迁出企业相应数值,充分彰显了深圳市对企业的吸引力。同时,深圳市迁入企业主要来源为广东省内的其他城市与北京、上海、江苏、浙江等发达地区城市,可见其迁入企业质量也同样具有一定保障。
在投融资领域方面,深圳市近5年来获投企业数量及获投金额呈现逐年上升趋势。2023年,深圳市获投企业数量达到近5年的数值高峰,同比增速为3.88%。近5年,深圳市获专业机构投资数量及金额呈现先升后降的波动态势,其中深圳市电子信息产业发展势头较好,成为了专业机构近5年来对深圳市企业投资的主要方向。
在产业结构方面,深圳市第二、三产业保持稳定增长;规模以上工业增加值增长6.2%,持续领先全国,体现了深圳市制造业的强大实力和市场活力。通过一系列的配套政策和资金支持,深圳市全力打造“20+8”的产业集群,这一举措促进了当地产业链的完善和产业升级,增强了产业的整体竞争力。2023年,新一代信息技术、生物医药、先进制造等深圳市重点发展的战略性新兴产业增加值合计1.45万亿元,比上年增长8.8%,占地区生产总值比重提升至41.90%,成为推动深圳经济增长的重要力量。
在园区建设方面,深圳市以科技创新为驱动,聚焦于战略性新兴产业,形成了以科技为核心的产业生态圈。深圳产业园区的发展不仅体现在规模的扩张上,更重要的是产业结构的优化、创新能力的提升和产业集群的形成。深圳市合计拥有约4,200个产业园区,其中宝安区数量最多、占地面积最大,园区数量达1,400余个,占地面积约10.54万亩;此外,各重点产业园区内产业集中度高,主导产业定位清晰,由过去的传统制造业升级到电子信息、先进制造、医疗健康等新兴产业。深圳市作为中国改革开放的前沿阵地和粤港澳大湾区的核心城市,其产业园区的发展不仅对地区经济的增长起到了关键推动作用,而且在全国乃至全球范围内都有一定的借鉴意义。
报告正文:
一、深圳市经济结构总体分析
1、深圳市GDP总量位居全国第三,战略性新兴产业为深圳经济稳增长带来“新动能”
2023年深圳市GDP总额为34,606.40亿元,同比增长6.0%。其中,第一产业增加值24.71亿元,比上年增长2.6%;第二产业增加值13,015.32亿元,增长6.5%;第三产业增加值21,566.38亿元,增长5.6%。全年战略性新兴产业增加值合计14,489.68亿元,比上年增长8.8%,占地区生产总值比重41.90%。其中,新一代电子信息产业增加值5,717.12亿元,比上年增长3.1%;数字与时尚产业增加值4,099.01亿元,增长18.3%;高端装备制造产业增加值571.20亿元,增长6.2%;绿色低碳产业增加值2,213.58亿元,增长16.9%;生物医药与健康产业增加值752.99亿元,海洋经济产业增加值783.20亿元。
2、2019-2023年深圳市注册企业数量呈现逐年上升趋势,年度新增企业注册数量于2020年达到峰值,融资事件及金额呈现先上升后下降的态势
2019-2023年,深圳市注册企业总数呈现逐年上升趋势,2020年深圳市年度新增企业注册数量达到数值高峰。近5年,深圳市注册企业数量已由2019年的174.58万家上升至2023年的256.20万家,合计增加81.62万家。


2019-2023年深圳市融资事件数及金额呈现先上升后下降的态势。近5年,深圳市共发生5,065次融资事件,其中,2021年发生的融资事件次数最多;近5年融资金额合计4,478.15亿元,其中,2021年融资金额达到数值高峰。

3、2019-2023年深圳市迁入企业数量及总注册资本数值均大于迁出企业相应数值,迁入企业主要地区来源以及迁出企业主要去向均为广东省除深圳市外的其他城市
2019-2023年深圳市迁入企业数量及总注册资本均大于迁出企业相应数值。近5年深圳市迁入企业合计37,848家,总注册资本5,307.48亿元,迁出企业合计28,176家,总注册资本3,666.37亿元。2023年,深圳市迁入企业数量达到数值高峰。


2019-2023年深圳市迁入企业主要地区来源以及迁出企业主要去向均为广东省除深圳市外的其他城市。深圳市迁入企业来源方面,来自广州市的企业占比最高,为7.97%,数量为5,721家;其次是来自北京市海淀区的企业,数量为1,132家,占比1.58%;来自北京市朝阳区的企业数量为1,043家,占比1.45%。

深圳市迁出企业去向方面,迁出至广州市的企业占比最高,为3.74%,数量为4,235家;其次为东莞市,数量为1,607家,占比1.42%;迁出至中山市的企业数量为1,204家,占比1.06%。

4、2019-2023年深圳市获投企业以及对外部地区的投资企业数量与金额普遍呈现逐年上升趋势
深圳市获投企业数量及金额自2019年起,普遍呈现逐年上升趋势,获投企业数量于2023年达到峰值,获投企业金额于2022年达到峰值后2023年略微下降。深圳市对外部地区投资企业数量及金额均呈现出逐年上升的趋势。


5、2019-2023年电子信息为专业机构对深圳市主要投资产业,专业机构对深圳市企业投资数量、投资事件数量及金额均呈现波动态势
2019-2023年电子信息为专业机构对深圳市投资的主要产业,其投资金额占比达28.76%。其次为医疗健康产业,投资金额占比为20.81%。

2019-2023年专业机构对深圳市企业投资数量呈现先上升后下降的态势。自2019年以来,专业机构对深圳市企业投资数量逐年上升并于2021年达到数值高峰,此后开始逐渐回落。

2019-2023年专业机构对深圳市企业投资事件数量及金额均呈现先上升后下降的态势。专业机构对深圳市企业投资事件和投资金额均于2021年达到峰值,此后开始逐年下降。


二、深圳市重点园区发展情况分析
深圳市共有4,200余个园区,市内行政区分布以宝安区为主,其数量达到1,400余个,其次为龙岗区,数量为990余个,龙华区数量为820余个。深圳市总园区占地面积共计约24万亩,其中宝安区园区占地面积最高,为10.54万亩,其次为龙岗区园区,占地面积为4.04万亩。

深圳市共有9个行政区,共计4,200余个产业园区,其中,1,500余个园区未披露具体信息,披露的2,700余个园区中共计企业数量54.15万家、上市企业164家、新三板企业153家、“国高”企业11,678家、规模企业7,693家、“专精特新”企业2,218家,具体分布情况如下图所示。

深圳市各行政区重点产业园区的主要产业为电子信息、先进制造、以及医疗健康等,各行政区部分重点产业园的具体内容如下所示。

三、深圳市重点产业分析
根据《深圳市国民经济和社会发展第十四个五年规划和二〇三五年远景目标纲要》(以下简称“深圳市“十四五”规划”),深圳市产业已呈现“4+7+5”的布局体系。
新一代信息技术、生物医药、先进制造是深圳市重点发展的战略性新兴产业。结合第一章节内容,上述三大产业均为专业机构对深圳市的主要投资方向。深圳市“十四五”规划在关于加快发展战略性新兴产业的措施中指出深圳市应加快建设世界级新一代信息技术产业(核心为半导体产业、5G产业、新型显示技术产业)发展高地;加快建设生物医药强市;保持制造业比重基本稳定,加大高附加值核心工厂布局,适应科技制造小批量、定制化特征,大力发展都市型智造业,提升高端装备制造(核心为智能制造产业)等基础产业竞争力。
综上,本章节依据深圳市各类战略性新兴产业政策目标的重要程度并参考CVS投中数据库的行业数据最终选取了电子信息、医疗健康以及先进制造产业作为深圳市三大重点发展产业。
1、2019-2023年深圳市三大重点产业企业注册数量逐年攀升,新增注册企业以电子信息产业为主。深圳市三大重点产业融资事件占逐年稳定增长,融资金额占比呈波动上升态势
深圳市三大重点产业企业注册数量以电子信息企业为主,近5年电子信息行业和先进制造行业新增注册企业数量的增长趋势相似,均在初期增长后出现波动,而医疗健康行业的新增注册企业数量则整体呈现逐年下滑趋势。2023年,三大重点产业注册企业数量累计28.13万家。三大重点产业企业的注册数量在近5年均呈现逐年递增态势。电子信息行业新增企业注册数量在2020年和2021年有显著增长,随后2022年出现下降,2023年略有反弹;医疗健康行业新增企业注册数量在2019年和2020年增长,之后逐年下滑,2023年持续负增长,注册增速呈放缓趋势;先进制造行业新增企业注册数量在2019年至2022年保持稳定增长,尤其在2020年和2021年有较高速度增长,但2023年出现下滑,增长势头减弱。


2019-2023年深圳市三大重点产业融资事件占深圳市当年融资事件的比例呈现稳定增长的态势。2019年-2023年,深圳市三大重点产业融资事件占当年总融资事件数量的比例分别为55.99%、61.41%、59.39%、59.59%以及60.38%。2019-2023年,三大重点产业融资事件数量占比均呈现上升趋势,其中电子信息产业和医疗健康产业增长最为显著,而先进制造产业亦稳步提升。

2019-2023年深圳市三大重点产业融资金额占深圳市当年融资总金额的比例整体呈现波动上升趋势。2019-2023年,深圳市三大重点产业融资金额占当年总融资金额比例分别为52.94%、66.12%、55.52%、67.86%以及65.48%,其中,先进制造产业融资金额占比持续攀升,于2023年达到峰值;电子信息产业融资金额占比呈波动上升态势,在2019和2022年达到高点;医疗健康产业融资金额占比于2020年达到峰值后呈逐年下降态势。

2、2019-2023年深圳市三大重点产业持续吸引专业机构投资,投资事件数与金额占比多稳定在60%以上的较高水平
2019-2023年深圳市三大重点产业企业获得专业机构投资的数量占比呈现逐年上升态势。2019-2023年,专业机构对深圳市三大重点产业的企业投资数量分别为358家、402家、537家、503家以及371家,占当年专业机构投资深圳市企业总数的比例分别为57.19%、62.91%、61.94%、63.59%、63.53%。其中,专业机构对电子信息产业的企业的投资占比最高,近4年占比均在38%左右。

2019-2023年深圳市三大重点产业企业获得专业机构投资事件数量占比稳定在60%以上。2019-2023年,专业机构对深圳市三大重点产业企业投资的事件数量分别为793次、1,273次、1,633次、1,385次以及950次,占当年专业机构对深圳市所有企业投资事件总数中的比例分别为60.86%、69.18%、67.54%、68.60%,65.93%。其中,电子信息产业企业近5年获得投资的事件数量占比稳定在40%左右,医疗健康产业企业获得投资的事件数量占比自2020年达到顶峰后,在2021-2023年小幅下降至16%左右;先进制造产业企业获得投资的事件数量占比呈逐年上升态势,自2019年的7%上升至2023年的12%。

2019-2023年深圳市三大重点产业企业获得专业机构投资金额占比整体呈现波动上升态势。2019-2023年,专业机构对深圳市三大重点产业企业投资金额分别为182.70亿元、370.10亿元、597.94亿元、289.93亿元以及226.59亿元,占当年专业机构对深圳市企业总投资金额的比例分别为29.86%、67.65%、61.11%、72.98%,65.96%。其中,电子信息产业企业获得投资的金额占比于2022年达到峰值;医疗健康产业企业获得投资的金额占比在2020-2021年快速上升至30%左右后,于2022-2023年回调至15%左右;先进制造产业企业获得投资的金额占比逐年上升,自2019年的2%上升至2023年的19%。

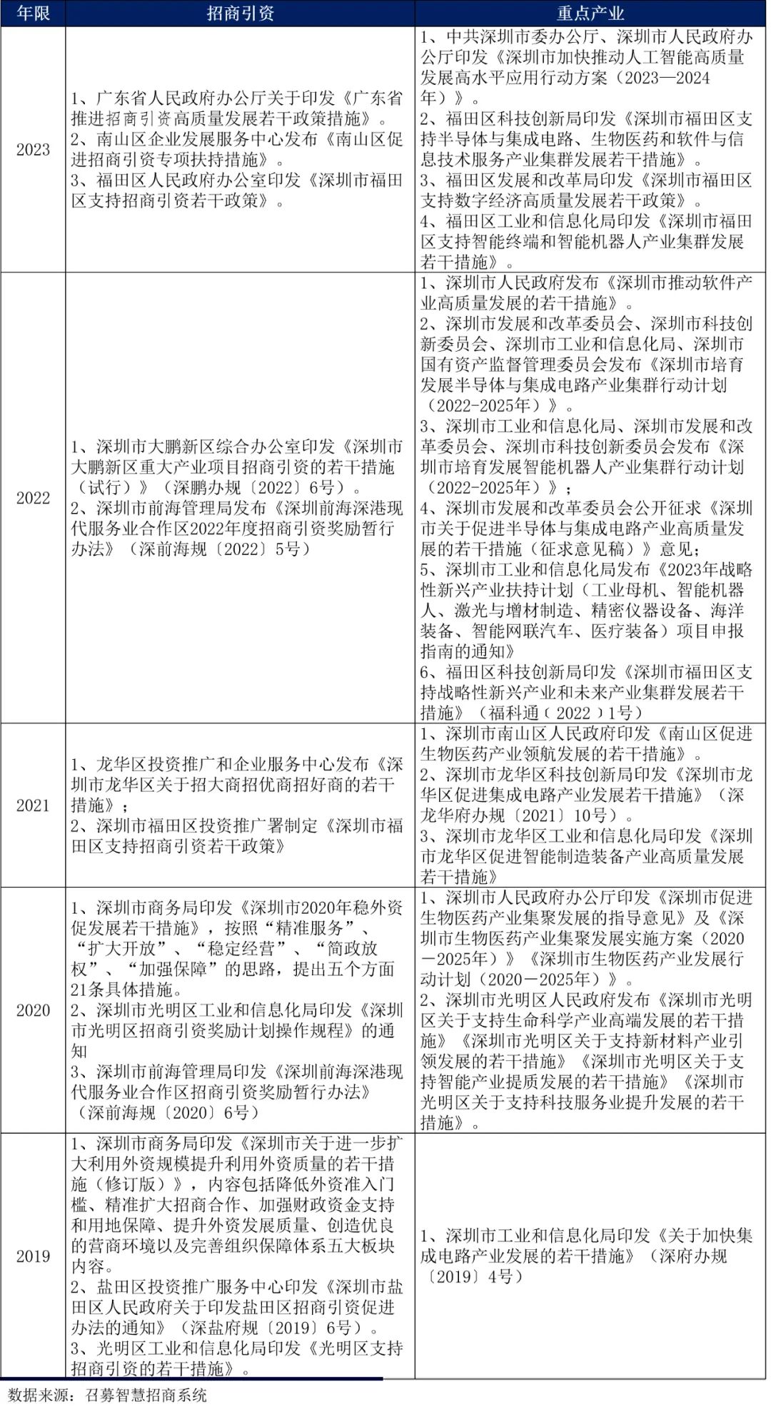
附录:深圳市政策梳理
2019年-2023年,深圳市出台了多条招商引资及产业政策,其中,投中信息将深圳市招商引资和重点产业相关政策进行整理并展示如下:

投这三个产业的VC/PE都去了趟深圳
作为中国改革开放的前沿城市,深圳市连续多年稳居全国主要城市GDP第三。这一成绩不仅是对深圳经济发展成就的肯定,也是对其所在区域乃至全国经济版图中重要地位的生动诠释。深圳市在新增企业数量和企业招引数量方面每年都保持较高的增长幅度,全力打造“20+8”的产业集群,促进了当地产业链的完善和产业升级。此外,通过对工业园区的智能化改造及前沿科技建设支持,深圳市产业园区的竞争力与可持续发展能力得到显著增强。
核心发现:
2023年深圳市GDP超3.46万亿元,位居全国第三。近5年来深圳市每年新增企业注册数量持续保持增长态势,截至2023年底,深圳市企业注册数量已达256.20万家,较上一年增长了23.99万家企业,同比增速达10.33%,深圳市经济的活力和商业环境的魅力得到了充分的展示。
在企业迁入迁出方面,深圳市迁入企业数量及总注册资本均大于迁出企业相应数值,充分彰显了深圳市对企业的吸引力。同时,深圳市迁入企业主要来源为广东省内的其他城市与北京、上海、江苏、浙江等发达地区城市,可见其迁入企业质量也同样具有一定保障。
在投融资领域方面,深圳市近5年来获投企业数量及获投金额呈现逐年上升趋势。2023年,深圳市获投企业数量达到近5年的数值高峰,同比增速为3.88%。近5年,深圳市获专业机构投资数量及金额呈现先升后降的波动态势,其中深圳市电子信息产业发展势头较好,成为了专业机构近5年来对深圳市企业投资的主要方向。
在产业结构方面,深圳市第二、三产业保持稳定增长;规模以上工业增加值增长6.2%,持续领先全国,体现了深圳市制造业的强大实力和市场活力。通过一系列的配套政策和资金支持,深圳市全力打造“20+8”的产业集群,这一举措促进了当地产业链的完善和产业升级,增强了产业的整体竞争力。2023年,新一代信息技术、生物医药、先进制造等深圳市重点发展的战略性新兴产业增加值合计1.45万亿元,比上年增长8.8%,占地区生产总值比重提升至41.90%,成为推动深圳经济增长的重要力量。
在园区建设方面,深圳市以科技创新为驱动,聚焦于战略性新兴产业,形成了以科技为核心的产业生态圈。深圳产业园区的发展不仅体现在规模的扩张上,更重要的是产业结构的优化、创新能力的提升和产业集群的形成。深圳市合计拥有约4,200个产业园区,其中宝安区数量最多、占地面积最大,园区数量达1,400余个,占地面积约10.54万亩;此外,各重点产业园区内产业集中度高,主导产业定位清晰,由过去的传统制造业升级到电子信息、先进制造、医疗健康等新兴产业。深圳市作为中国改革开放的前沿阵地和粤港澳大湾区的核心城市,其产业园区的发展不仅对地区经济的增长起到了关键推动作用,而且在全国乃至全球范围内都有一定的借鉴意义。
报告正文:
一、深圳市经济结构总体分析
1、深圳市GDP总量位居全国第三,战略性新兴产业为深圳经济稳增长带来“新动能”
2023年深圳市GDP总额为34,606.40亿元,同比增长6.0%。其中,第一产业增加值24.71亿元,比上年增长2.6%;第二产业增加值13,015.32亿元,增长6.5%;第三产业增加值21,566.38亿元,增长5.6%。全年战略性新兴产业增加值合计14,489.68亿元,比上年增长8.8%,占地区生产总值比重41.90%。其中,新一代电子信息产业增加值5,717.12亿元,比上年增长3.1%;数字与时尚产业增加值4,099.01亿元,增长18.3%;高端装备制造产业增加值571.20亿元,增长6.2%;绿色低碳产业增加值2,213.58亿元,增长16.9%;生物医药与健康产业增加值752.99亿元,海洋经济产业增加值783.20亿元。
2、2019-2023年深圳市注册企业数量呈现逐年上升趋势,年度新增企业注册数量于2020年达到峰值,融资事件及金额呈现先上升后下降的态势
2019-2023年,深圳市注册企业总数呈现逐年上升趋势,2020年深圳市年度新增企业注册数量达到数值高峰。近5年,深圳市注册企业数量已由2019年的174.58万家上升至2023年的256.20万家,合计增加81.62万家。
2019-2023年深圳市融资事件数及金额呈现先上升后下降的态势。近5年,深圳市共发生5,065次融资事件,其中,2021年发生的融资事件次数最多;近5年融资金额合计4,478.15亿元,其中,2021年融资金额达到数值高峰。
3、2019-2023年深圳市迁入企业数量及总注册资本数值均大于迁出企业相应数值,迁入企业主要地区来源以及迁出企业主要去向均为广东省除深圳市外的其他城市
2019-2023年深圳市迁入企业数量及总注册资本均大于迁出企业相应数值。近5年深圳市迁入企业合计37,848家,总注册资本5,307.48亿元,迁出企业合计28,176家,总注册资本3,666.37亿元。2023年,深圳市迁入企业数量达到数值高峰。
2019-2023年深圳市迁入企业主要地区来源以及迁出企业主要去向均为广东省除深圳市外的其他城市。深圳市迁入企业来源方面,来自广州市的企业占比最高,为7.97%,数量为5,721家;其次是来自北京市海淀区的企业,数量为1,132家,占比1.58%;来自北京市朝阳区的企业数量为1,043家,占比1.45%。
深圳市迁出企业去向方面,迁出至广州市的企业占比最高,为3.74%,数量为4,235家;其次为东莞市,数量为1,607家,占比1.42%;迁出至中山市的企业数量为1,204家,占比1.06%。
4、2019-2023年深圳市获投企业以及对外部地区的投资企业数量与金额普遍呈现逐年上升趋势
深圳市获投企业数量及金额自2019年起,普遍呈现逐年上升趋势,获投企业数量于2023年达到峰值,获投企业金额于2022年达到峰值后2023年略微下降。深圳市对外部地区投资企业数量及金额均呈现出逐年上升的趋势。
5、2019-2023年电子信息为专业机构对深圳市主要投资产业,专业机构对深圳市企业投资数量、投资事件数量及金额均呈现波动态势
2019-2023年电子信息为专业机构对深圳市投资的主要产业,其投资金额占比达28.76%。其次为医疗健康产业,投资金额占比为20.81%。
2019-2023年专业机构对深圳市企业投资数量呈现先上升后下降的态势。自2019年以来,专业机构对深圳市企业投资数量逐年上升并于2021年达到数值高峰,此后开始逐渐回落。
2019-2023年专业机构对深圳市企业投资事件数量及金额均呈现先上升后下降的态势。专业机构对深圳市企业投资事件和投资金额均于2021年达到峰值,此后开始逐年下降。
二、深圳市重点园区发展情况分析
深圳市共有4,200余个园区,市内行政区分布以宝安区为主,其数量达到1,400余个,其次为龙岗区,数量为990余个,龙华区数量为820余个。深圳市总园区占地面积共计约24万亩,其中宝安区园区占地面积最高,为10.54万亩,其次为龙岗区园区,占地面积为4.04万亩。
深圳市共有9个行政区,共计4,200余个产业园区,其中,1,500余个园区未披露具体信息,披露的2,700余个园区中共计企业数量54.15万家、上市企业164家、新三板企业153家、“国高”企业11,678家、规模企业7,693家、“专精特新”企业2,218家,具体分布情况如下图所示。
深圳市各行政区重点产业园区的主要产业为电子信息、先进制造、以及医疗健康等,各行政区部分重点产业园的具体内容如下所示。
三、深圳市重点产业分析
根据《深圳市国民经济和社会发展第十四个五年规划和二〇三五年远景目标纲要》(以下简称“深圳市“十四五”规划”),深圳市产业已呈现“4+7+5”的布局体系。
新一代信息技术、生物医药、先进制造是深圳市重点发展的战略性新兴产业。结合第一章节内容,上述三大产业均为专业机构对深圳市的主要投资方向。深圳市“十四五”规划在关于加快发展战略性新兴产业的措施中指出深圳市应加快建设世界级新一代信息技术产业(核心为半导体产业、5G产业、新型显示技术产业)发展高地;加快建设生物医药强市;保持制造业比重基本稳定,加大高附加值核心工厂布局,适应科技制造小批量、定制化特征,大力发展都市型智造业,提升高端装备制造(核心为智能制造产业)等基础产业竞争力。
综上,本章节依据深圳市各类战略性新兴产业政策目标的重要程度并参考CVS投中数据库的行业数据最终选取了电子信息、医疗健康以及先进制造产业作为深圳市三大重点发展产业。
1、2019-2023年深圳市三大重点产业企业注册数量逐年攀升,新增注册企业以电子信息产业为主。深圳市三大重点产业融资事件占逐年稳定增长,融资金额占比呈波动上升态势
深圳市三大重点产业企业注册数量以电子信息企业为主,近5年电子信息行业和先进制造行业新增注册企业数量的增长趋势相似,均在初期增长后出现波动,而医疗健康行业的新增注册企业数量则整体呈现逐年下滑趋势。2023年,三大重点产业注册企业数量累计28.13万家。三大重点产业企业的注册数量在近5年均呈现逐年递增态势。电子信息行业新增企业注册数量在2020年和2021年有显著增长,随后2022年出现下降,2023年略有反弹;医疗健康行业新增企业注册数量在2019年和2020年增长,之后逐年下滑,2023年持续负增长,注册增速呈放缓趋势;先进制造行业新增企业注册数量在2019年至2022年保持稳定增长,尤其在2020年和2021年有较高速度增长,但2023年出现下滑,增长势头减弱。
2019-2023年深圳市三大重点产业融资事件占深圳市当年融资事件的比例呈现稳定增长的态势。2019年-2023年,深圳市三大重点产业融资事件占当年总融资事件数量的比例分别为55.99%、61.41%、59.39%、59.59%以及60.38%。2019-2023年,三大重点产业融资事件数量占比均呈现上升趋势,其中电子信息产业和医疗健康产业增长最为显著,而先进制造产业亦稳步提升。
2019-2023年深圳市三大重点产业融资金额占深圳市当年融资总金额的比例整体呈现波动上升趋势。2019-2023年,深圳市三大重点产业融资金额占当年总融资金额比例分别为52.94%、66.12%、55.52%、67.86%以及65.48%,其中,先进制造产业融资金额占比持续攀升,于2023年达到峰值;电子信息产业融资金额占比呈波动上升态势,在2019和2022年达到高点;医疗健康产业融资金额占比于2020年达到峰值后呈逐年下降态势。
2、2019-2023年深圳市三大重点产业持续吸引专业机构投资,投资事件数与金额占比多稳定在60%以上的较高水平
2019-2023年深圳市三大重点产业企业获得专业机构投资的数量占比呈现逐年上升态势。2019-2023年,专业机构对深圳市三大重点产业的企业投资数量分别为358家、402家、537家、503家以及371家,占当年专业机构投资深圳市企业总数的比例分别为57.19%、62.91%、61.94%、63.59%、63.53%。其中,专业机构对电子信息产业的企业的投资占比最高,近4年占比均在38%左右。
2019-2023年深圳市三大重点产业企业获得专业机构投资事件数量占比稳定在60%以上。2019-2023年,专业机构对深圳市三大重点产业企业投资的事件数量分别为793次、1,273次、1,633次、1,385次以及950次,占当年专业机构对深圳市所有企业投资事件总数中的比例分别为60.86%、69.18%、67.54%、68.60%,65.93%。其中,电子信息产业企业近5年获得投资的事件数量占比稳定在40%左右,医疗健康产业企业获得投资的事件数量占比自2020年达到顶峰后,在2021-2023年小幅下降至16%左右;先进制造产业企业获得投资的事件数量占比呈逐年上升态势,自2019年的7%上升至2023年的12%。
2019-2023年深圳市三大重点产业企业获得专业机构投资金额占比整体呈现波动上升态势。2019-2023年,专业机构对深圳市三大重点产业企业投资金额分别为182.70亿元、370.10亿元、597.94亿元、289.93亿元以及226.59亿元,占当年专业机构对深圳市企业总投资金额的比例分别为29.86%、67.65%、61.11%、72.98%,65.96%。其中,电子信息产业企业获得投资的金额占比于2022年达到峰值;医疗健康产业企业获得投资的金额占比在2020-2021年快速上升至30%左右后,于2022-2023年回调至15%左右;先进制造产业企业获得投资的金额占比逐年上升,自2019年的2%上升至2023年的19%。
附录:深圳市政策梳理
2019年-2023年,深圳市出台了多条招商引资及产业政策,其中,投中信息将深圳市招商引资和重点产业相关政策进行整理并展示如下:
0
第一时间获取股权投资行业新鲜资讯和深度商业分析,请在微信公众账号中搜索投中网,或用手机扫描左侧二维码,即可获得投中网每日精华内容推送。
发表评论
全部评论